KEMBAR78
Sales Rebate Processing (1B6) - Process Diagrams | PDF | Rebate (Marketing) | Business Economics
100% found this document useful (1 vote)
714 views1 page

Sales Rebate Processing (1B6) - Process Diagrams

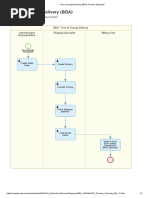
This document provides a process diagram for sales rebate processing. The diagram shows the key steps: 1) an internal sales representative or sales manager creates a standard or multi-customer condition contract for sales rebates, 2) accruals are posted, 3) partial or final settlement is done with reversal of accruals, and 4) fulfillment is monitored and the process ends. The diagram outlines the optional and required steps in sales rebate processing.

Uploaded by

Bijay Agarwal
Copyright
© © All Rights Reserved
We take content rights seriously. If you suspect this is your content, claim it here.
Available Formats
Download as PDF, TXT or read online on Scribd
100% found this document useful (1 vote)
714 views1 page

Sales Rebate Processing (1B6) - Process Diagrams

This document provides a process diagram for sales rebate processing. The diagram shows the key steps: 1) an internal sales representative or sales manager creates a standard or multi-customer condition contract for sales rebates, 2) accruals are posted, 3) partial or final settlement is done with reversal of accruals, and 4) fulfillment is monitored and the process ends. The diagram outlines the optional and required steps in sales rebate processing.

Uploaded by

Bijay Agarwal
Copyright
© © All Rights Reserved
We take content rights seriously. If you suspect this is your content, claim it here.
Available Formats
Download as PDF, TXT or read online on Scribd
You are on page 1/ 1

8/16/2017 Sales Rebate Processing (1B6): Process Diagrams

Sales Rebate Processing (1B6)


This scope item supports the following processes:

Sales Rebate Processing

1B6 - XX - Sales Rebate Processing

Internal Sales Representative Sales Manager Billing Clerk

Create
Creation of a condition
standard sales order contract for
one customer
as contract Check
Condition
partner Business
Contract Type:
Sales Rebate Volume
Sell from (Optional)
Stock (BD9)
(
Optional)

Condition
Contract Type:
Create Sales Rebate -
condition 2step
contract for (Optional)
multiple
customers as
contract
partners

Post Accruals
(Optional)

Only in case of
Condition Contract
Type: Sales
Rebate - 2step

Partial
Sell from Settlement with
Stock (BD9) Reversal of
Accruals
(Optional)

Access Collect
Settlement
Documents
(Optional)

Check
Business
Volume

Only in case of
Condition Contract
Type: Sales Rebate -
2step

Final
Settlement
with Reversal
of Accurals

Access Collect
Settlement
Documents
(Optional)

Sales Order
Fulfillment
Monitoring
(BKK)
(Optional)

End Process

https://support.sap.com/content/dam/SAAP/Sol_Pack/Library/ProcessDiagrams/1B6_S4CLD1705_Process_Overview_EN_XX.htm 1/1

You might also like