KEMBAR78
USB485 Bridge PDF | PDF
100% found this document useful (2 votes)
141 views1 page

USB485 Bridge PDF

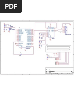
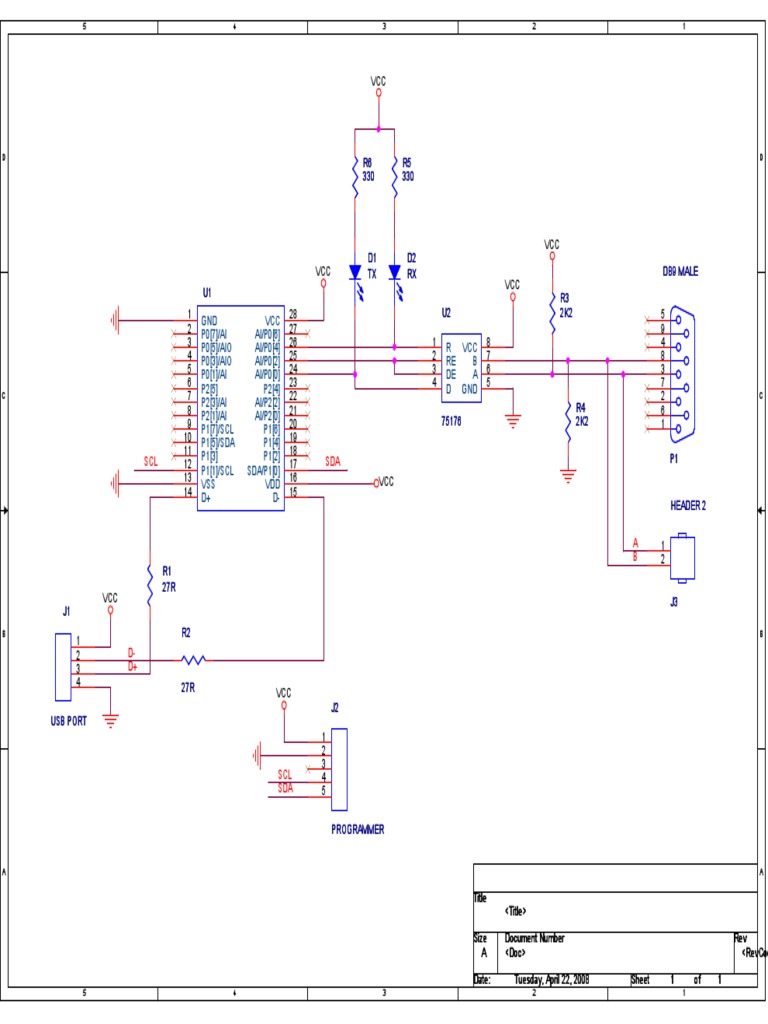
This document provides a circuit diagram for a USB programmer. It shows the connections between a microcontroller, USB port, programming header, and other components like resistors and voltage regulators. The microcontroller communicates with a computer over the USB and can program other devices via the programming header.

Uploaded by

nguyen thuan
Copyright
© © All Rights Reserved
We take content rights seriously. If you suspect this is your content, claim it here.
Available Formats
Download as PDF, TXT or read online on Scribd
100% found this document useful (2 votes)
141 views1 page

USB485 Bridge PDF

This document provides a circuit diagram for a USB programmer. It shows the connections between a microcontroller, USB port, programming header, and other components like resistors and voltage regulators. The microcontroller communicates with a computer over the USB and can program other devices via the programming header.

Uploaded by

nguyen thuan
Copyright
© © All Rights Reserved
We take content rights seriously. If you suspect this is your content, claim it here.
Available Formats
Download as PDF, TXT or read online on Scribd
You are on page 1/ 1

5 4 3 2 1

VCC

D D
R6 R5
330 330

VCC
D1 D2
VCC TX RX DB9 MALE
VCC
U1 R3
1 28 U2 2K2 5
GND VCC
2 P0[7]/AI AI/P0[6] 27 9
3 P0[5]/AIO AI/P0[4] 26 1 R VCC 8 4
4 P0[3]/AIO AI/P0[2] 25 2 RE B 7 8
5 P0[1]/AI AI/P0[0] 24 3 DE A 6 3
6 P2[5] P2[4] 23 4 D GND 5 7
C 7 P2[3]/AI AI/P2[2] 22 2 C
8 21 R4 6
P2[1]/AI AI/P2[0] 75176 2K2
9 P1[7]/SCL P1[6] 20 1
10 P1[5]/SDA P1[4] 19
11 P1[3] P1[2] 18
SCL 12 17 SDA P1
P1[1]/SCL SDA/P1[0]
13 VSS VDD 16 VCC
14 D+ D- 15
HEADER 2

A 1
B 2
R1
27R
VCC J3
J1
B R2 B
1
2 D-
3 D+
4 27R VCC
J2
USB PORT
1
2
3
SCL 4
SDA 5

PROGRAMMER

A A

Title
<Title>

Size Document Number Rev


A <Doc> <RevCod

Date: Tuesday, April 22, 2008 Sheet 1 of 1


5 4 3 2 1

You might also like