KEMBAR78
Capacitive Sensor Circuit Diagram | PDF
100% found this document useful (3 votes)
329 views1 page

Capacitive Sensor Circuit Diagram

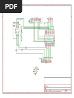
1. The document appears to be a circuit diagram with multiple interconnected components including integrated circuits, resistors, capacitors, and other electronic parts. 2. The components are organized into distinct sections labeled A through D and connected by lines representing pathways for electrical signals and power. 3. Key components include multiple PIC microcontrollers, capacitors, resistors, an IC voltage regulator, and a 555 timer chip, suggesting this circuit is used to measure and/or control some environmental parameter using a microcontroller based system.

Uploaded by

Joe
Copyright
© © All Rights Reserved
We take content rights seriously. If you suspect this is your content, claim it here.
Available Formats
Download as PDF, TXT or read online on Scribd
100% found this document useful (3 votes)
329 views1 page

Capacitive Sensor Circuit Diagram

1. The document appears to be a circuit diagram with multiple interconnected components including integrated circuits, resistors, capacitors, and other electronic parts. 2. The components are organized into distinct sections labeled A through D and connected by lines representing pathways for electrical signals and power. 3. Key components include multiple PIC microcontrollers, capacitors, resistors, an IC voltage regulator, and a 555 timer chip, suggesting this circuit is used to measure and/or control some environmental parameter using a microcontroller based system.

Uploaded by

Joe
Copyright
© © All Rights Reserved
We take content rights seriously. If you suspect this is your content, claim it here.
Available Formats
Download as PDF, TXT or read online on Scribd
You are on page 1/ 1

1 2 3 4

A A

GND
COC1
C1
COJ1 3.0V PIC101 PIC102

B
J1
1
PIJ101
PIR10 100nF
B
2
PIC302 COR1
R1 COC2
C2
PIJ102 VCC COC3
C3
PIJ1033 PIC301 1uF 1M PIC201 PIC202

CON/SIP3 PIR102 COD1


D1
4.7uF
PID102 PID101

PIR20 PIC102

2
1N4148WS COIC1
IC1
COC4
C4 3.0V COR2
R2

+Vout
PIC402 PIC401
PIR302 COR3 10K

XC6206P302
100nF
R3 PIR201 ADJ
1
PIIC101 GND
330R COIC2
IC2
COC5
C5
COR4
R4 PIR301 PIIC208 8 4 PIIC204

Vin
PIC502 PIC501 PIR402 PIR401 PIIC207 7 3 PIIC203
1.6K PIIC206 6 2 PIIC202
470pF
PIC103

3
C
PIIC205 5 1 PIIC201
COC6
C6 C
GND
TLC555CDR PIC601 PIC602
COC7 GND
C7
100nF
PIC702 PIC701
COC8
C8
10nF VCC PIC801 PIC802

4.7uF

D D

Title: Capacitive Soil Moisture Sensor SKU: SEN0193


Drawn: Bernie-SH Revision: V1.0 Size: A4
Page: 1 of 1 Date: 2015/8/27 Time: 13:34:36

1 2 3 4

You might also like