KEMBAR78
LCD Interfacing With ATmega32 | PDF | Digital Electronics | Computer Architecture
100% found this document useful (2 votes)
598 views6 pages

LCD Interfacing With ATmega32

This document discusses interfacing a 16x2 LCD display with an ATmega32 microcontroller. It provides the code to initialize the LCD, write commands and data to it, display strings at specific positions, and toggle between two messages when a button is pressed. The code initializes the ports, displays an initial message, and then checks the button state in a loop, changing the display message each time the button is pressed.

Uploaded by

nandoclasic
Copyright
© Attribution Non-Commercial (BY-NC)
We take content rights seriously. If you suspect this is your content, claim it here.
Available Formats
Download as PDF, TXT or read online on Scribd
100% found this document useful (2 votes)
598 views6 pages

LCD Interfacing With ATmega32

This document discusses interfacing a 16x2 LCD display with an ATmega32 microcontroller. It provides the code to initialize the LCD, write commands and data to it, display strings at specific positions, and toggle between two messages when a button is pressed. The code initializes the ports, displays an initial message, and then checks the button state in a loop, changing the display message each time the button is pressed.

Uploaded by

nandoclasic
Copyright
© Attribution Non-Commercial (BY-NC)
We take content rights seriously. If you suspect this is your content, claim it here.
Available Formats
Download as PDF, TXT or read online on Scribd
You are on page 1/ 6

www.dharmanitech.

com CC Dharmani

LCD interfacing with ATmega32

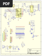
This document discusses interfacing of an 16x2 intelligent LCD with ATmega32. The schematic is
shown here:

1 of 6
www.dharmanitech.com CC Dharmani

Code:

The code is given here. Please note that if you have bought a new ATmega32 IC then you have
to disable the JTAG interface which is multiplexed with the PORTC pins. JTAG can be disabled by
changing the fuse values while programming, refer to datasheet for further details. If JTAG is
not disabled, the LCD will remain blank. Alternatively, you can connect LCD with PORTA, and
change the code accordingly to replace PORTC with PORTA.

After loading the code into microcontroller, the LCD will display a message “Hi, welcome! Have
a nice Day”. When the key is pressed the message will change to “Atmega32 Board Starter’s
kit”. The messages will toggle between this two whenever the pushbutton is pressed.

//********************************************************
//*********** PROGRAM FOR LCD INTERFACING *************
//********************************************************
//Controller: ATmega32 (Crystal: 16 Mhz)
//Compiler: ImageCraft ICCAVR
//Author: CC Dharmani, Chennai
//********************************************************

// ************* LCD.h : Header file *************

void LCD_init(void);
void LCD_WriteCommand (unsigned char CMD);
void LCD_WriteData (unsigned char Data);
void LCD_DisplayString_F(char row, char column, const unsigned
char *string);
void LCD_Cursor(char row, char column);
void delay_ms(int miliSec);

#define ENABLE_LCD PORTD |= 0x80


#define DISABLE_LCD PORTD &= ~0x80

#define SET_LCD_DATA PORTD |= 0x20


#define SET_LCD_CMD PORTD &= ~0x20

#define pushButton1_PRESSED !(PINB & 0x02)


#define pushButton1_OPEN (PINB & 0x02)

2 of 6
www.dharmanitech.com CC Dharmani

//******************* lcd.c ****************************

#include <iom32v.h>
#include <macros.h>
#include "LCD.h"

void port_init(void)
{
DDRA = 0x00;
PORTA = 0x00;
DDRB = 0x00;
PORTB = 0x00;
DDRC = 0xFF;
PORTC = 0x00;
DDRD = 0xF0;
PORTD = 0x00;
}

//call this routine to initialize all peripherals


void init_devices(void)
{
CLI(); //disable all interrupts
port_init();
LCD_init();

MCUCR = 0x00;
GICR = 0x00;
TIMSK = 0x00; //timer interrupt sources
}

//******************* MAIN FUNCTION *******************


void main(void)
{
unsigned char PB_Status=0xff,Change_Display=0,
Change_Display1=1;

init_devices();

while(1)
{
if(Change_Display != Change_Display1)
{
if(Change_Display==0)
{
LCD_DisplayString_F(1,1," Hi, Welcome! ");
LCD_DisplayString_F(2,1,"Have a nice Day");
3 of 6
www.dharmanitech.com CC Dharmani

}
else
{
LCD_DisplayString_F(1,1," ATmega32 Board ");
LCD_DisplayString_F(2,1," Starter's Kit ");
}

Change_Display1 = Change_Display;
}

CHECK_PB:
while(pushButton1_OPEN);// wait here until push button1 is
//pressed
delay_ms(20); // 20ms delay for key debouncing
// after key-pressed
if(pushButton1_OPEN) goto CHECK_PB;
while(pushButton1_PRESSED); //wait here till the
//pushbutton1 is kept pressed
delay_ms(50); // 50ms delay for key debouncing after
// key released

Change_Display = ~Change_Display;

//*********************************************************
//*********************** LCD Functions ***************
//*********************************************************

// *********************************
// *** Initialize the LCD driver ***
// *********************************
void LCD_init(void)
{
delay_ms(100); // wait for 100ms
LCD_WriteCommand (0x38); // 8 data lines
LCD_WriteCommand (0x06); // cursor setting
LCD_WriteCommand (0x0f); // display ON
LCD_WriteCommand (0x01); // clear LCD memory
delay_ms (10); // 10ms delay after clearing LCD
}

4 of 6
www.dharmanitech.com CC Dharmani

// **********************************************
// *** Write a command instruction to the LCD ***
// **********************************************
void LCD_WriteCommand (unsigned char Command)
{

SET_LCD_CMD; // Set LCD in command mode

PORTC = Command; // Load data to port

ENABLE_LCD; // Write data to LCD

asm("nop");
asm("nop");

DISABLE_LCD; // Disable LCD

delay_ms(1); // wait for 1ms


}

// *****************************************
// *** Write one byte of data to the LCD ***
// *****************************************
void LCD_WriteData (unsigned char Data)
{
SET_LCD_DATA; // Set LCD in data mode

PORTC = Data; // Load data to port

ENABLE_LCD; // Write data to LCD

asm("nop");
asm("nop");

DISABLE_LCD; // Disable LCD

delay_ms(1); // wait for 1ms


}

// ************************************************************
5 of 6
www.dharmanitech.com CC Dharmani

// Display a string at the specified row and column, from FLASH


//*************************************************************
void LCD_DisplayString_F (char row, char column ,const unsigned
char *string)
{
LCD_Cursor (row, column);
while (*string)
LCD_WriteData(*string++);
}

// ***************************************************
// *** Position the LCD cursor at "row", "column". ***
// ***************************************************
void LCD_Cursor (char row, char column)
{
switch (row)
{
case 1: LCD_WriteCommand (0x80 + column - 1); break;
case 2: LCD_WriteCommand (0xc0 + column - 1); break;
default: break;
}
}

// ********************************************************
// **** Function for delay of 1 msec (appx.) at 16Mhz *****
// ********************************************************
void delay_ms(int miliSec) //for 16 Mhz crystal
{
int i,j;

for(i=0;i<miliSec;i++)
for(j=0;j<1550;j++)
{
asm("nop");
asm("nop");
}
}

// ********************** END **************************

6 of 6

You might also like