KEMBAR78
Arduino Security System Project | PDF | Security Alarm | Power Supply
100% found this document useful (1 vote)
484 views35 pages

Arduino Security System Project

This document describes a mini project on an Arduino-based intrusion alert system for security purposes. The system uses sensors like a PIR sensor and ultrasonic sensor to detect intrusions. If an intrusion is detected, the Arduino microcontroller processes the sensor signals and sends an alert SMS via a GSM module. The system provides low-cost security for places like homes, offices, and banks. Remote monitoring of sensor data is possible via Bluetooth and SMS alerts.

Uploaded by

Saurabh Deshmukh
Copyright
© © All Rights Reserved
We take content rights seriously. If you suspect this is your content, claim it here.
Available Formats
Download as PDF, TXT or read online on Scribd
100% found this document useful (1 vote)
484 views35 pages

Arduino Security System Project

This document describes a mini project on an Arduino-based intrusion alert system for security purposes. The system uses sensors like a PIR sensor and ultrasonic sensor to detect intrusions. If an intrusion is detected, the Arduino microcontroller processes the sensor signals and sends an alert SMS via a GSM module. The system provides low-cost security for places like homes, offices, and banks. Remote monitoring of sensor data is possible via Bluetooth and SMS alerts.

Uploaded by

Saurabh Deshmukh
Copyright
© © All Rights Reserved
We take content rights seriously. If you suspect this is your content, claim it here.
Available Formats
Download as PDF, TXT or read online on Scribd
You are on page 1/ 35

MIT COLLEGE OF ENGINEERING

PAUD ROAD,PUNE-411038
(2014-2015)
DEPARTMENT OF
ELECTRONICS AND TELECOMMUNICATION ENGINEERING

MINI PROJECT ON
Arduino Based Intrusion Alert System For Security Purpose
BY
Apoorw Anand (3123006)
CONTENTS
• Objective
• Introduction
• Block Diagram
• Components & Interfacing Diagrams
• Working Principle
• Advantages
• Applications
• Limitations
• Future Scope of Work
• Conclusion
OBJECTIVE

The objective of this project is to design and develop a wireless


communication link to monitor our organizations that require high
security like Banks , Offices etc.
Introduction
• Safety and security of any living or working place is one of the most
primary concerns. Today’s security systems include CCTV surveillance
which are very costly and many of these systems do not trigger any
alarm if intrusion or fire is detected. Thus a cost-effective and fast-
reactive security system is needed.
• For this purpose we have made a prototype of such system which
consists of two sensors- PIR sensor and Ultrasonic sensor; a
microcontroller unit- Arduino Uno board and a SIM900 GSM module.
• If there is intrusion through any of these access points, then the
sensor will detect it, generate pulses to be read by Arduino and then
the procedure similar to that of PIR sensor is followed.
Block Diagram
Sensing
Block Diagram(cont.)

Information Processing
BLOCK DIAGRAM
Components
• Arduino Microcontroller.
• Ultrasonic Sensor.
• PIR Sensor.
• LCD Display.
• LED and Buzzer/Alarm.
• GSM and Bluetooth Module
Arduino Board
Sensors – PIR Sensor
GSM Module
PIR Sensor Working
Ultrasonic Sensors
•Ultrasonic Sensor

Ultrasonic Sensors :
Pins :
VCC: +5VDC
Trig : Trigger (INPUT)
Echo: Echo (OUTPUT)
GND: GND
Piezoelectric Buzzer
Bluetooth Module- HC 06
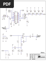
Interfacing Diagram for the Prototype
Flow Chart For Sensing
Remote Monitoring via SMS
FLOW CHART
DEMO
Application Screenshots
1.SMS ALERTS IN CASE
OF INTRUSION & FIRE
ALERT
2.DATA LOGGING VIA
BLUETOOTH THROUGH
BLUETOOTH TERMINAL
PROTOTYPE
PROTOTYPE
POWER SUPPLY
The microcontroller and other devices get power supply from AC to
Dc adapter through 7805, 5 volts regulator. The adapter output
voltage will be 12V DC non regulated.

AC POWER REGULATOR DC OUTPUT


AC/DC ADOPTOR FILTERS
7805
GSM MODEM
• GSM Modem is a multi-functional, ready to use,
rugged unit that can be embedded or plugged into
any application.

• The Modem can be controlled and customized to


various levels by using the standard AT commands.
GSM MODEM(CONT…)
The modem comprises several interfaces:-
• LED Function including operating Status
• External antenna
• Serial and control link
• Power Supply
• SIM card holder
Gsm (cont.)
• The GSM module is connected with the microcontroller through serial
port. Using ‘AT’ commands the SMS is transferred to the GSM
module. The GSM module converts the digital information into
airborne signals. Through GSM network the SMS is transferred to the
required person’s hand phone.
• This system offers better solution for the Bank security system and
also it will help you to track the intruder.
Remote Monitoring via Bluetooth Module
• Screenshot for the open source application for sending serial data to
android over Bluetooth.
• Bluetooth Module connected to Rx & Tx Pins of Arduino Sends data to
Paired android Phone .
• User can read the real time log in the serial monitor and also turn off
the alarm from his/her mobile just by sending command.
• Demonstration for the working of application done through the video
provided in zip file.
I2C

• The START condition acts as a signal to all connected IC's that


something is about to be transmitted on the bus.
• A STOP condition is sent. This is the signal for all devices on the bus
that the bus is available again (idle).
I2C TOPOLOGY
ADVANTAGES
• The status of various devices can be monitored and controlled from
anywhere.
• The operation of the system is very simple and can be used by
anyone with a basic knowledge of operating mobile phones.
• Easy to upgrade as per the user requirement.
APPLICATIONS
• Home Automation & Security
• Office Automation & Industrial Automation
• To control water pump sets in agricultural fields.
• The security system can be employed in household
or any organization.
LIMITATIONS
• If the main module or the handset is not in the cellular range ,we can’t
control the devices.
• The sensors use RF transmitter and receiver which has limited range, hence
sensors have to be in close vicinity of the main module
FUTURE SCOPE OF WORK
• It can be used for high security in banks and other
organizations.
• Connecting More Devices.
• Provision To Store Several Mobile Numbers
• Video Recording Once Alarm Gets Triggered
CONCLUSION
• We presented an approach that can be employed to improve the
performance of various devices that are not in the close vicinity of
the user.
• The user was informed about the action through a reply SMS sent
by the modem at the receiver.

You might also like