KEMBAR78
STM32 Beginner's Guide | PDF | Booting | Arm Architecture
100% found this document useful (3 votes)
311 views7 pages

STM32 Beginner's Guide

The document discusses common questions about getting started with STM32 ARM-based microcontrollers. It addresses how to program the STM32 microcontroller on a development board, the necessary tools, available compiler support, and internet resources. The document provides details on using the Flash Loader Demonstrator tool and bootloader over UART to program codes onto the STM32 without a JTAG programmer. It also demonstrates this process with an example LED blinking project.
Copyright
© © All Rights Reserved
We take content rights seriously. If you suspect this is your content, claim it here.
Available Formats
Download as PDF, TXT or read online on Scribd
100% found this document useful (3 votes)
311 views7 pages

STM32 Beginner's Guide

The document discusses common questions about getting started with STM32 ARM-based microcontrollers. It addresses how to program the STM32 microcontroller on a development board, the necessary tools, available compiler support, and internet resources. The document provides details on using the Flash Loader Demonstrator tool and bootloader over UART to program codes onto the STM32 without a JTAG programmer. It also demonstrates this process with an example LED blinking project.
Copyright
© © All Rights Reserved
We take content rights seriously. If you suspect this is your content, claim it here.
Available Formats
Download as PDF, TXT or read online on Scribd
You are on page 1/ 7

STM32 ARM-based micros from STMicroelectronics pack high density resources than any other

conventional microcontroller. They are also high speed devices, operating typically at 72MHz and
beyond. Despite several advanced features and heavy resources, they turn out to be misfortunes for
beginners who wish to play with them. Available in market are several cool STM32 boards but most
of them are not well documented. The aim of this document is to address some common FAQs.
Typically most people ask the following question:

How to program the STM32 micro embedded in my development board?


What tools do I need to get started?
What compiler support do I have for STM32?
What resources are available for STM32 on the internet?

In this doc, Ill be addressing these FAQs along with some basics as I had similar questions in my early
expeditions with STM32 micros. When I started with STM32 these questions were there as they are
now. Literally there was nothing to address them till now. Most experts take it for granted that those
who are beginning with ARMs must have heavy knowledge on the topic and thus skip answering
these simple or silly questions.
Well I decided to break this stalemate for any starter no matter whats his/her experience. Firstly
most people nowadays believe ARM is only for mobile phones, PDAs, tablets, etc. and cant be used
like other micros like AVRs and PICs. This is completely wrong. Firstly because no one has set such a
rule and secondly because theres no limit to requirements in an embedded design. However it
would be wasteful to make simple LED blinking stuffs with such chips. When it comes to size and
resources ARM varies in all aspects. You can have an ARM chip with similar resources available in a
typical 8 bit or 16 bit micro and yet you can also have an ARM chip with high resources. For instance
if you think of flash memory, an ARM chip can have a few kilobytes to several megabytes of flash
memory. Thus not just for real-time operating systems, phones, DSP, graphical processing and so on
but also for other kinds of embedded systems the door for ARM is always open. Itll completely
depend on its user. STM32 portfolio has wide ranges of 32 bit ARM micros just as I described. A
quick look on STs page will give you a brief idea:
http://www.st.com/web/en/catalog/mmc/FM141/SC1169 .
Answering from the last, lets see what resources are available for STM32s on the internet. Going
back to STs site one can clearly see that there are several app notes for STM32s. At the time of
writing this doc there 83 app notes on STs page. Obviously then there are reference manuals,
datasheet and other docs too. Of these the important ones are the datasheet of a particular micro
and its family reference manual. The rest of the stuffs are various software and tools but here
confusion arises. Well see what other things are needed later but for now lets see the purpose of
reference manuals and datasheet. The reference manual is needed for understanding the internal
hardware of a particular STM32 family, the registers associated with these hardware, programming
techniques and what nots and what ares. These make it the core document of all. Datasheet
basically give overviews of the devices. Books available for STM32-based ARMs are hard to find but
still found a book called Discovering STM32 on Google searchs first page.

Regarding compiler selection, there are several available for STM32 micros. The most common ones
are Keil, CooCox and MikroC PRO for ARM. My personal favourite is MikroC
(http://www.mikroe.com/mikroc/arm/) as Im already familiar with MikroC for AVR and 8051.
MikroC comes with lot of easy-to-use built-in and examples and so its a good compiler to work with.
Anyone familiar with MikroC will not have any trouble using it for ARM. With MikroC one can go to
raw levels and he/she can also go for easy library-based coding.

Now lets see what tools well need for STM32 micros. The first tool well need is called Flash Loader
Demonstrator (http://www.st.com/web/en/catalog/tools/PF257525). Basically its a programmer
GUI based on factory loaded bootloader that allows a user to load, erase, verify, read or set
configuration bits for his/her STM32 micro. The second tool is called Microxplorer
(http://www.st.com/web/en/catalog/tools/PF251717). This tool allows a user to graphically set
configurations for IO ports, internal hardware and many more. Basically itll help you reduce your
time debugging registers. Both of these software are free and easy to use. The last but not the least
tool is called Timer Calculator (http://www.libstock.com/projects/view/398/timer-calculator). Its a
handy tool for those wholl use MikroC for ARM. It can be used to generate codes for timer
interrupts and timer-based stuffs. There are other tools too.
The final topic is about loading code to a STM32 micro. There are two ways either by a JTAG
programmer like ST-Link or by bootloader and UART. The former is the best choice as it is a
programmer and a debugger but in terms of expense this is unnecessary as the chips come with
preprogramed bootloader. Thus the latter method of using bootloader and UART is simplest and also
the most popular solution. This is also my personal preference as I didnt want to spend for another
programmer just for the purpose studying. This is the method Ill describe here. Lets see the board:

This baby is about the size of a standard match box and contains the basic components needed for
its STM32F108C8 micro. This one comes from LC-Technology China (http://www.lctechinc.com/Hardware/Detail.aspx?id=0172e854-77b0-43d5-b300-68e570c914fd) and is reasonably
cheap. I have also other ARM boards but this one is my favourite because of its compact size and
portability. Most STM32F10x board have similar features and no matter what board is chosen
therell literally no difference at all.

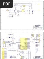
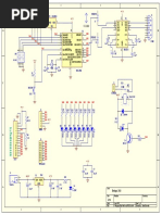
Now lets see the important parts of the board:

These are the least common features of any STM32 development board must have. Heres the
schematic of the board:

To demonstrate Flash Loader Demonstrator I made a setup for a wasteful LED blinking project with
STM32 just for the sake of giving a demo. Heres the setup:

The needed tools here are a PC, a FT232 USB-UART converter, a LED breakout board and of course a
STM32 board. Since the micro is empty the LEDs are all off. Now lets upload a code in it. Before we
do that please have a look in Boot Configuration section of STM32F103s reference manual and
also locate the boot jumpers of your board. Usually Boot 0 is kept low and Boot 1 high to enter
bootloader mode after reset.

The first photo below shows the jumper settings during normal running and the second shows the
settings needed during uploading code. Every time the jumpers are altered a reset is a must. To do
so just hit the reset switch briefly.

Be sure to change jumpers when changing modes. Shown below are step-step ways of loading a
code using bootloader and UART. Prior to entering bootloader mode change the jumper and hold
reset before clicking Next in the Flash Loader Demonstrator GUI. This is similar to entering the
bootloader mode of an Arduino but manually.

After flashing the STM32, the code runs as shown below:

I hope it was helpful. Happy coding.

Author: Shawon M. Shahryiar


https://www.facebook.com/groups/microarena/
https://www.facebook.com/MicroArena?ref=hl
sshahryiar@gmail.com
+8801970046495

20.11.2013

You might also like