KEMBAR78
Root Cause Analysis Guide & Tools | PDF | Causality | Cognition
0% found this document useful (0 votes)
147 views8 pages

Root Cause Analysis Guide & Tools

Root Cause Analysis (RCA) is a technique used to identify the underlying cause of problems by systematically tracing issues back to their origin. RCA involves 5 steps: 1) defining the problem, 2) collecting data, 3) identifying possible causal factors, 4) determining the root cause, and 5) recommending and implementing solutions. Tools like 5 Whys, cause-and-effect diagrams, and failure mode and effects analysis can aid the RCA process. Conducting RCA helps resolve problems at their root so that the issues do not recur by addressing causal factors like physical failures, human errors, or organizational flaws.

Uploaded by

Saha
Copyright
© © All Rights Reserved
We take content rights seriously. If you suspect this is your content, claim it here.
Available Formats
Download as DOCX, PDF, TXT or read online on Scribd
0% found this document useful (0 votes)
147 views8 pages

Root Cause Analysis Guide & Tools

Root Cause Analysis (RCA) is a technique used to identify the underlying cause of problems by systematically tracing issues back to their origin. RCA involves 5 steps: 1) defining the problem, 2) collecting data, 3) identifying possible causal factors, 4) determining the root cause, and 5) recommending and implementing solutions. Tools like 5 Whys, cause-and-effect diagrams, and failure mode and effects analysis can aid the RCA process. Conducting RCA helps resolve problems at their root so that the issues do not recur by addressing causal factors like physical failures, human errors, or organizational flaws.

Uploaded by

Saha
Copyright
© © All Rights Reserved
We take content rights seriously. If you suspect this is your content, claim it here.
Available Formats
Download as DOCX, PDF, TXT or read online on Scribd
You are on page 1/ 8

Root Cause Analysis

Tracing a Problem to its Origins


In medicine, it's easy to understand
the difference between treating the
symptoms and curing the condition. A
broken wrist, for example, really
hurts! But painkillers will only take
away the symptoms; you'll need a
different treatment to help your bones
heal properly.
But what do you do when you have a problem at work? Do
you jump straight in and treat the symptoms, or do you stop
to consider whether there's actually a deeper problem that
needs your attention? If you only fix the symptoms – what
you see on the surface – the problem will almost certainly
return, and need fixing over, and over again.

Root Cause Analysis Training Video: Use this Problem-


Solving Technique to Fix Problems

Root Cause Analysis Course - 5 Whys and Fishbone Diagram


Brion Hurley • 89K views
24:22

Root Cause Analysis


Nathan Orme • 14K views
38:08

How to Solve a Problem in Four Steps


DecisionSkills • 97K views
5:31

Root-Cause Analysis Tools, and How to Use Them


KT Kepner-Tregoe • 1.1K views
1:10:42

Six Sigma: Root Cause Analysis Examples


QuikSigma • 106K views
8:26

Root Cause Analysis


HRET HIIN Hospital Improvement Innovation Network • 9.1K views
6:18

1:31 / 1:31

<div class="player-unavailable"><h1 class="message">An error occurred.</h1><div


class="submessage"><a href="http://www.youtube.com/watch?v=jDQLrP3zlDc"
target="_blank">Try watching this video on www.youtube.com</a>, or enable
JavaScript if it is disabled in your browser.</div></div>
Learn how to use Root Cause Analysis to fix problems
more easily.
/ vidright
However, if you look deeper to figure out what's causing
the problem, you can fix the underlying systems and
processes so that it goes away for good.
Root Cause Analysis (RCA) is a popular and often-used
technique that helps people answer the question of why the
problem occurred in the first place. It seeks to identify the
origin of a problem using a specific set of steps, with
associated tools, to find the primary cause of the problem,
so that you can:
1 Determine what happened.
2 Determine why it happened.
3 Figure out what to do to reduce the likelihood that it will
happen again.
RCA assumes that systems and events are interrelated. An
action in one area triggers an action in another, and another,
and so on. By tracing back these actions, you can discover
where the problem started and how it grew into the
symptom you're now facing.
You'll usually find three basic types of
causes:START_MAIN
1 Physical causes – Tangible, material items failed in some
way (for example, a car's brakes stopped working).
2 Human causes – People did something wrong, or did not
do something that was needed. Human causes
typically lead to physical causes (for example, no one
filled the brake fluid, which led to the brakes failing).
3 Organizational causes – A system, process, or policy that
people use to make decisions or do their work is faulty
(for example, no one person was responsible for
vehicle maintenance, and everyone assumed someone
else had filled the brake fluid).
RCA looks at all three types of causes. It involves
investigating the patterns of negative effects, finding
hidden flaws in the system, and discovering specific actions
that contributed to the problem. This often means that RCA
reveals more than one root cause.
You can apply RCA to almost any situation. Determining
how far to go in your investigation requires good judgment
and common sense. Theoretically, you could continue to
trace root causes back to the Stone Age, but the effort
would serve no useful purpose. Be careful to understand
when you've found a significant cause that can, in fact, be
changed.
/ grey_block
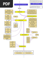
The Root Cause Analysis Process
RCA has five identifiable steps.
Step One: Define the Problem
• What do you see happening?
• What are the specific symptoms?
Step Two: Collect Data
• What proof do you have that the problem exists?
• How long has the problem existed?
• What is the impact of the problem?
You need to analyze a situation fully before you can move
on to look at factors that contributed to the problem. To
maximize the effectiveness of your RCA, get together
everyone – experts and front line staff – who understands
the situation. People who are most familiar with the
problem can help lead you to a better understanding of the
issues.
Default ad

Get the Free Newsletter


Learn new career skills every week, and get our Personal
Development Plan Workbook FREE when you subscribe.

Privacy Policy

A helpful tool at this stage is CATWOE . With this


process, you look at the same situation from different
perspectives: the Customers, the people (Actors) who
implement the solutions, the Transformation process that's
affected, the World view, the process Owner, and
Environmental constraints.
Step Three: Identify Possible Causal Factors
• What sequence of events leads to the problem?
• What conditions allow the problem to occur?
• What other problems surround the occurrence of the
central problem?
During this stage, identify as many causal factors as
possible. Too often, people identify one or two factors and
then stop, but that's not sufficient. With RCA, you don't
want to simply treat the most obvious causes – you want to
dig deeper.
Use these tools to help identify causal factors:
• Appreciation – Use the facts and ask "So what?" to
determine all the possible consequences of a fact.
• 5 Whys – Ask "Why?" until you get to the root of the
problem.
• Drill Down – Break down a problem into small, detailed
parts to better understand the big picture.
• Cause and Effect Diagrams – Create a chart of all of the
possible causal factors, to see where the trouble may
have begun.
Step Four: Identify the Root Cause(s)
• Why does the causal factor exist?
• What is the real reason the problem occurred?
Use the same tools you used to identify the causal factors
(in Step Three) to look at the roots of each factor. These
tools are designed to encourage you to dig deeper at each
level of cause and effect.
Step Five: Recommend and Implement
Solutions
• What can you do to prevent the problem from happening
again?
• How will the solution be implemented?
• Who will be responsible for it?
• What are the risks of implementing the solution?
Analyze your cause-and-effect process, and identify the
changes needed for various systems. It's also important that
you plan ahead to predict the effects of your solution. This
way, you can spot potential failures before they happen.
One way of doing this is to use Failure Mode and Effects
Analysis (FMEA). This tool builds on the idea of risk
analysis to identify points where a solution could fail.
FMEA is also a great system to implement across your
organization; the more systems and processes that use
FMEA at the start, the less likely you are to have problems
that need RCA in the future.
Impact Analysis is another useful tool here. This helps you
explore possible positive and negative consequences of a
change on different parts of a system or organization.
Another great strategy to adopt is Kaizen , or continuous
improvement. This is the idea that continual small changes
create better systems overall. Kaizen also emphasizes that
the people closest to a process should identify places for
improvement. Again, with Kaizen alive and well in your
company, the root causes of problems can be identified and
resolved quickly and effectively.
Key Points
Root Cause Analysis is a useful process for understanding
and solving a problem.
Figure out what negative events are occurring. Then, look
at the complex systems around those problems, and identify
key points of failure. Finally, determine solutions to
address those key points, or root causes.
You can use many tools to support your RCA process.
Cause and Effect Diagrams and 5 Whys are integral to the
process itself, while FMEA and Kaizen help minimize the
need for RCA in the future.
As an analytical tool, RCA is an essential way to perform a
comprehensive, system-wide review of significant
problems as well as the events and factors leading to them.
Click on the button below to download a template that will
help you log problems, likely root causes and potential
solutions. Thanks to Club member weeze for providing the
basis for this.
/ grey_block

You might also like