KEMBAR78
Python Developer Path | PDF | Python (Programming Language) | Computing
0% found this document useful (0 votes)
420 views1 page

Python Developer Path

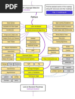
The document is a roadmap for learning backend development with Python. It outlines topics to learn starting with basic Python syntax and data types, then diving into concepts like functions, conditionals, data structures, object oriented programming, modules, and package management. It recommends learning frameworks like Django, Flask, and Pyramid for building web applications. Finally, it suggests learning asynchronous frameworks like FastAPI and tools for testing Python applications.

Uploaded by

Paulo Pervak
Copyright
© © All Rights Reserved
We take content rights seriously. If you suspect this is your content, claim it here.
Available Formats
Download as PDF, TXT or read online on Scribd
0% found this document useful (0 votes)
420 views1 page

Python Developer Path

The document is a roadmap for learning backend development with Python. It outlines topics to learn starting with basic Python syntax and data types, then diving into concepts like functions, conditionals, data structures, object oriented programming, modules, and package management. It recommends learning frameworks like Django, Flask, and Pyramid for building web applications. Finally, it suggests learning asynchronous frameworks like FastAPI and tools for testing Python applications.

Uploaded by

Paulo Pervak
Copyright
© © All Rights Reserved
We take content rights seriously. If you suspect this is your content, claim it here.
Available Formats
Download as PDF, TXT or read online on Scribd
You are on page 1/ 1

Find the detailed version of this roadmap

Related Roadmaps along with resources and other roadmaps


 Backend Roadmap
https : // roadmap.sh
DevOps Roadmap Backend roadmap till Language Selection



 Software Design Roadmap


 Important Note / Click here

Python
Basic Syntax Type Casting, Exceptions

Variables and Data Types Learn the Basics Functions, Builtin Functions

Conditionals Lists, Tuples, Sets, Dictionaries

RegEx
Datastructures and Algorithms
Iterators
Decorators

Lambdas Arrays and Linked Lists

Advanced Topics Heaps, Stacks and Queues


OOP

Classes Hash Tables

Inheritance Modules Binary Search Trees

Methods, Dunder Builtin Recursion

Custom Sorting Algorithms


Package Managers

PyPI Django

Pip Flask

Conda Pyramid Synchronous

Learn a Framework FastAPI


List Comprehensions

Generator Expressions
gevent Asynchronous
Paradigms
aiohttp

Tornado

doctest
Sanic

nose

pytest

Testing your Apps


unittest / pyUnit

For ecosystem and more, check other tracks involving Python

Backend Roadmap DevOps Roadmap

You might also like