KEMBAR78
Complaint Handling Policy PDF | PDF | Complaint | Common Law
0% found this document useful (0 votes)
68 views5 pages

Complaint Handling Policy PDF

This document outlines Exinity Limited's complaint handling policy and procedures. It defines a complaint as an expression of dissatisfaction regarding investment or ancillary services. Clients can submit complaints via email and forms in Appendices 1 and 2. The Compliance Department will handle complaints promptly, providing an acknowledgment and reference number. It will examine the complaint, provide a response and reasoning, and document the details. The goal is to resolve complaints within 5 business days, but additional time may be needed. Senior management will further investigate if necessary and provide a final response explaining findings. All complaint decisions will be communicated in writing and records retained.

Uploaded by

Pedro Perez
Copyright
© © All Rights Reserved
We take content rights seriously. If you suspect this is your content, claim it here.
Available Formats
Download as PDF, TXT or read online on Scribd
0% found this document useful (0 votes)
68 views5 pages

Complaint Handling Policy PDF

This document outlines Exinity Limited's complaint handling policy and procedures. It defines a complaint as an expression of dissatisfaction regarding investment or ancillary services. Clients can submit complaints via email and forms in Appendices 1 and 2. The Compliance Department will handle complaints promptly, providing an acknowledgment and reference number. It will examine the complaint, provide a response and reasoning, and document the details. The goal is to resolve complaints within 5 business days, but additional time may be needed. Senior management will further investigate if necessary and provide a final response explaining findings. All complaint decisions will be communicated in writing and records retained.

Uploaded by

Pedro Perez
Copyright
© © All Rights Reserved
We take content rights seriously. If you suspect this is your content, claim it here.
Available Formats
Download as PDF, TXT or read online on Scribd
You are on page 1/ 5

Complaint Handling Policy

Version: January 2019


1. GENERAL
Exinity Limited, hereinafter referred to as the “Company” or “ALPARI INTERNATIONAL”, maintains
effective and transparent procedures for the reasonable and prompt handling of
complaints/grievances received from Clients and keeps records of each complaint/grievance as well as
the actions taken to remedy the situation.

2. DEFINITION
A complaint/grievance, is an expression of dissatisfaction regarding the investment and/or ancillary
services provided to the Clients by the Company.
The complaints/grievances must be directed by the Client to the Company’s Compliance Department
by filling out the relevant forms (Form in Appendix 1 for Trading Operations complaints/ grievances,
and Form in Appendix 2 for Non-Trading Operations complaints/grievances) and submit to the
Company by email: complaint@alpari.org.
In case the Company receives a notice through the line of communication established by the Company
to receive complaints, but which does not fall within the definition of 'complaint' above and can be
characterized as an enquiry; this shall be categorized as an enquiry rather than a complaint and will be
forwarded to the relevant department to be handled accordingly. The complainant maintains the right
to request for the re-classification of his enquiry as a complaint.

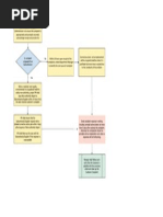
3. PROCEDURE
The Compliance Department shall efficiently handle any complaint/ grievance received by the Clients.
In case that the complaint/ grievance involves the Compliance Department, the complaint/grievance
shall be handled by a member of the Senior Management.
Further to the above, the Compliance Department shall follow the procedure depicted below when
handling Client complaints/ grievances:
a) Once the Client files a complaint, an electronic acknowledgement of receipt will be sent to the
email address of the Client to ensure that the Company has received the complaint and is
currently working on a resolution. The Company should also provide to the Client via this email
a reference number of the complaint for future reference.
b) The Company upon examining the complaint/grievance and upon reaching a decision in this
respect, shall reply to the Client with the remedial actions to be taken or provide further
clarifications, and the reasoning behind the Company’s decision, as applicable.
c) The Company shall reply to the said complaint/grievance (depicting also the remedial measures
or clarifications furnished to the complainant)
d) The Company shall document and keep in its records the following information:
i. the identity of the Client who filed the complaint/ grievance;

2
ii. the name of the employee who undertook to provide the service to the Client;
iii. the date of receipt of complaint/enquiry/grievance;
iv. the subject and full description of the complaint/enquiry/grievance;
v. the remedial action taken and/or further clarifications provided to the Client.
The Compliance Department shall make every effort to resolve the complaint/grievance within five
(5) business days. When deemed necessary, the Compliance Department shall submit to the Senior
Management the aforementioned details, for further investigation. In this case, the Company might
take additional time to finalize the reply and therefore it shall duly notify the complainant about the
causes of the delay and indicate when the Company’s investigation is likely to be completed.
The Senior Management shall investigate further and coordinate with relevant heads of departments
to attend to the subject of the complaint/grievance. A final response or a holding response will be
sent to the complainant explaining the findings of the investigation. Where a holding response is
warranted, the Company shall state the reasons why it has not been able to resolve the
complaint/grievance and provide an indication of the time needed to resolve the issue.

4. REPORTING AND RECORD KEEPING


All decisions related to Clients’ complaints/grievances shall be communicated to Clients in writing and
copies shall be retained by the Compliance Department.

5. COMPLAINT FORMS
Appendix 1
Type: Trading Operations
Name:
Surname:
Email:
Account number:
Date/Time of the disputed situation (in EET, MetaTrader server time):
Number of all contested positions and/or pending orders:
Brief description of disputed situation:

3
How you feel this dispute could be settled:

Please accompany this form with a screenshot of your Trading Terminal if you feel it would further
support your claim request.

Appendix 2
Type: Non-Trading Operations
Name:
Surname:
Email:
Account number:
Date/Time of the disputed situation (in EET, MetaTrader server time):
Brief description of disputed situation:

4
Clause(s) in the regulations on Non-Trading Operations, which in the complainant’s opinion, have been
breached:

How you feel this dispute could be settled:

Please accompany this form with a screenshot of your Trading Terminal if you feel it would further
support your claim request.

You might also like