KEMBAR78
SAPCustomer Project Scenario Part 1 | PDF | Finance & Money Management | Computers
0% found this document useful (0 votes)
46 views7 pages

SAPCustomer Project Scenario Part 1

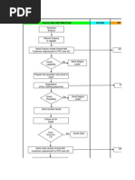
The document outlines 4 steps to plan a project: 1) Create a customer enquiry, 2) Create the project using a standard structure, 3) Plan dates using scheduling, 4) Plan resources by distributing work among the workforce and planning external procurement of services.

Uploaded by

gkraoatl
Copyright
© © All Rights Reserved
We take content rights seriously. If you suspect this is your content, claim it here.
Available Formats
Download as DOCX, PDF, TXT or read online on Scribd
0% found this document useful (0 votes)
46 views7 pages

SAPCustomer Project Scenario Part 1

The document outlines 4 steps to plan a project: 1) Create a customer enquiry, 2) Create the project using a standard structure, 3) Plan dates using scheduling, 4) Plan resources by distributing work among the workforce and planning external procurement of services.

Uploaded by

gkraoatl
Copyright
© © All Rights Reserved
We take content rights seriously. If you suspect this is your content, claim it here.
Available Formats
Download as DOCX, PDF, TXT or read online on Scribd
You are on page 1/ 7

step 1: Create a Customer enquiry in SD

VA11:

step 2: Create a Project using standard Structure:


step 3: Plan Dates using schedulling: CJ20N
step 4: Plan resources :

Plan Resources : CJ20N


Distribute work among work force : CMP2

Plan the external procurement of services

10016013 / 10

You might also like