KEMBAR78
PIC Microcontroller Projects | PDF | Office Equipment | Digital Technology
100% found this document useful (1 vote)
77 views5 pages

PIC Microcontroller Projects

The document describes three projects related to microcontroller applications: 1. A servo motor control project using a PIC microcontroller that implements functions to rotate a servo motor to 0, 90, and 180 degrees. 2. An ultrasonic interface project that uses a microcontroller to measure distance using ultrasonic sensors and display it on an LCD screen. 3. An LCD display project that initializes an LCD and displays welcome messages and an address.

Uploaded by

Nabil
Copyright
© © All Rights Reserved
We take content rights seriously. If you suspect this is your content, claim it here.
Available Formats
Download as DOCX, PDF, TXT or read online on Scribd
100% found this document useful (1 vote)
77 views5 pages

PIC Microcontroller Projects

The document describes three projects related to microcontroller applications: 1. A servo motor control project using a PIC microcontroller that implements functions to rotate a servo motor to 0, 90, and 180 degrees. 2. An ultrasonic interface project that uses a microcontroller to measure distance using ultrasonic sensors and display it on an LCD screen. 3. An LCD display project that initializes an LCD and displays welcome messages and an address.

Uploaded by

Nabil
Copyright
© © All Rights Reserved
We take content rights seriously. If you suspect this is your content, claim it here.
Available Formats
Download as DOCX, PDF, TXT or read online on Scribd
You are on page 1/ 5

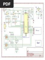
Project1:- Servo motor control Using PIC Microcontroller

Hardware Design:-

Program:-
void Rotation0() //0 Degree
{
unsigned int i;
for(i=0;i<50;i++)
{
PORTB.F0 = 1;
Delay_us(800); // pulse of 800us
PORTB.F0 = 0;
Delay_us(19200);
}
}

void Rotation90() //90 Degree


{
unsigned int i;
for(i=0;i<50;i++)
{
PORTB.F0 = 1;
Delay_us(1500); // pulse of 1500us
PORTB.F0 = 0;
Delay_us(18500);
}
}

void Rotation180() //180 Degree

{
unsigned int i;
for(i=0;i<50;i++)
{
PORTB.F0 = 1;
Delay_us(2200); // pulse of 2200us
PORTB.F0 = 0;
Delay_us(17800);
}
}

void main()
{
TRISB = 0; // PORTB as Ouput Port
do
{
Rotation0(); //0 Degree
Delay_ms(1000);
Rotation90(); //90 Degree
Delay_ms(1000);
Rotation180(); //180 Degree

}
while(1);
}

Project2:- Ultrasonic Interface with Microcontroller


// LCD module connections
sbit LCD_RS at RB0_bit;
sbit LCD_EN at RB1_bit;
sbit LCD_D4 at RD4_bit;
sbit LCD_D5 at RD5_bit;
sbit LCD_D6 at RD6_bit;
sbit LCD_D7 at RD7_bit;

sbit LCD_RS_Direction at TRISB0_bit;


sbit LCD_EN_Direction at TRISB1_bit;
sbit LCD_D4_Direction at TRISD4_bit;
sbit LCD_D5_Direction at TRISD5_bit;
sbit LCD_D6_Direction at TRISD6_bit;
sbit LCD_D7_Direction at TRISD7_bit;
// End LCD module connections

int a;

//Interrupt function will be automatically executed on Interrupt


void interrupt()
{
if(INTCON.RBIF == 1) //Makes sure that it is PORTB On-Change Interrupt
{
INTCON.RBIE = 0; //Disable On-Change Interrupt
if(PORTB.F4 == 1) //If ECHO is HIGH
T1CON.F0 = 1; //Start Timer
if(PORTB.F4 == 0) //If ECHO is LOW
{
T1CON.F0 = 0; //Stop Timer
a = (TMR1L | (TMR1H<<8))/58.82; //Calculate Distance
}
}
INTCON.RBIF = 0; //Clear PORTB On-Change Interrupt flag
INTCON.RBIE = 1; //Enable PORTB On-Change Interrupt
}

void main()
{
char txt[7];
Lcd_Init();
Lcd_Cmd(_LCD_CLEAR); // Clear display
Lcd_Cmd(_LCD_CURSOR_OFF); // Cursor off

TRISB = 0b00010000;
INTCON.GIE = 1; //Global Interrupt Enable
INTCON.RBIF = 0; //Clear PORTB On-Change Interrupt Flag
INTCON.RBIE = 1; //Enable PORTB On-Change Interrupt

Lcd_Out(1,3,"Developed By");
Lcd_Out(2,4,"FaboTronix");

Delay_ms(3000);
Lcd_Cmd(_LCD_CLEAR);

T1CON = 0x10; //Initializing Timer Module

while(1)
{
TMR1H = 0; //Setting Initial Value of Timer
TMR1L = 0; //Setting Initial Value of Timer

a = 0;

PORTB.F0 = 1; //TRIGGER HIGH


Delay_us(10); //10uS Delay
PORTB.F0 = 0; //TRIGGER LOW

Delay_ms(100); //Waiting for ECHO


a = a + 1; //Error Correction Constant
if(a>2 && a<400) //Check whether the result is valid or not
{
IntToStr(a,txt);
Ltrim(txt);
Lcd_Cmd(_LCD_CLEAR);
Lcd_Out(1,1,"DISTANCE = ");
Lcd_Out(1,12,txt);
Lcd_Out(1,15,"CM");
Lcd_Out(2,1," FaboTronix.com");
}
else
{
Lcd_Cmd(_LCD_CLEAR);
Lcd_Out(1,1,"OUT OF RANGE");
Lcd_Out(2,1," FaboTronix.com");
}
Delay_ms(400);
}
}

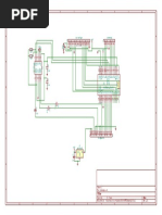
Project3:- LCD Display


Hardware Design:

Program:
// LCD module connections
sbit LCD_RS at RB0_bit;
sbit LCD_EN at RB1_bit;
sbit LCD_D4 at RD4_bit;
sbit LCD_D5 at RD5_bit;
sbit LCD_D6 at RD6_bit;
sbit LCD_D7 at RD7_bit;

sbit LCD_RS_Direction at TRISB0_bit;


sbit LCD_EN_Direction at TRISB1_bit;
sbit LCD_D4_Direction at TRISD4_bit;
sbit LCD_D5_Direction at TRISD5_bit;
sbit LCD_D6_Direction at TRISD6_bit;
sbit LCD_D7_Direction at TRISD7_bit;
// End LCD module connections

void main() {

Lcd_Init(); // Initialize LCD


while (1)
{
Lcd_Cmd(_LCD_CLEAR); // Clear display
Lcd_Cmd(_LCD_CURSOR_OFF); // Cursor off
Lcd_Out(1,1," Welcome to ");
Lcd_Out(2,1," FaboTronix");
delay_ms(3000);

Lcd_Cmd(_LCD_CLEAR); // Clear display


Lcd_Cmd(_LCD_CURSOR_OFF); // Cursor off
Lcd_Out(1,1,"7 Protapdash Lan");
Lcd_Out(2,1,"Shingtola,Dhaka");
delay_ms(3000);
}

You might also like