KEMBAR78
Lab Experiment # 03: Objective | PDF | Control Theory | Matlab
0% found this document useful (0 votes)
552 views7 pages

Lab Experiment # 03: Objective

This document describes using MATLAB commands to reduce block diagrams of control systems into simpler forms using series, parallel, and feedback configurations. It provides examples of applying the "series", "parallel", and "feedback" commands to obtain overall transfer functions. It also demonstrates using the "pole" and "zero" commands to find the poles and zeros of a system transfer function. Finally, it presents four lab tasks involving applying these MATLAB commands to example control systems.
Copyright
© © All Rights Reserved
We take content rights seriously. If you suspect this is your content, claim it here.
Available Formats
Download as DOCX, PDF, TXT or read online on Scribd
0% found this document useful (0 votes)
552 views7 pages

Lab Experiment # 03: Objective

This document describes using MATLAB commands to reduce block diagrams of control systems into simpler forms using series, parallel, and feedback configurations. It provides examples of applying the "series", "parallel", and "feedback" commands to obtain overall transfer functions. It also demonstrates using the "pole" and "zero" commands to find the poles and zeros of a system transfer function. Finally, it presents four lab tasks involving applying these MATLAB commands to example control systems.
Copyright
© © All Rights Reserved
We take content rights seriously. If you suspect this is your content, claim it here.
Available Formats
Download as DOCX, PDF, TXT or read online on Scribd
You are on page 1/ 7

Lab Experiment # 03

Demonstration of Block Diagram Reduction of control system using MATLAB


Objective:
The objective of this exercise will be to learn commands in MATLAB that would be used
to reduce linear systems block diagram using series, parallel and feedback configuration.

Apparatus:
 Computer having Matlab software

Theory:
Three primary situations for reducing block diagrams to simpler forms:
 Series blocks
 Parallel blocks
 Feedback blocks

Series configuration:
If the two blocks are connected as shown below in Figure 3.1, then the blocks are said to
be in series. It would like multiplying two transfer functions. The MATLAB command for such
configuration is “series”.

Figure 3.1: Series configuration


The series command is implemented as shown below in Figure 3.2:

Figure 3.2: Series command


Example 1: Given the transfer functions of individual blocks generate the system transfer
function of the block combinations shown in Figure 3.3.

Figure 3.3: Blocks Combination of system


Solution:

Parallel configuration:
If the two blocks are connected as shown below in Figure 3.4 then the blocks are said to
be in parallel. It would like adding two transfer functions.

Figure 3.4: Parallel configuration


The MATLAB command for implementing a parallel configuration is “parallel” as
shown below in Figure 3.5:

Figure 3.5: Parallel configuration command


Example 2: Given the transfer functions of individual blocks generate the system transfer
1
function of the block combinations shown in Figure 4.4, where G 1(s) = and G2(s) =
500 s 2
s +1
s +2
Matlab Code:
sys1=tf([1],[500 0 0])
sys2=tf([1 1],[1 2])
sys=parallel(sys1,sys2)
Output:
sys =
500 s^3 + 500 s^2 + s + 2
-------------------------
500 s^3 + 1000 s^2
Continuous-time transfer function.
Feedback configuration:
If the blocks are connected as shown below in Figure 3.6 then the blocks are said to be in
feedback. Notice that in the feedback there is no transfer function H(s) defined. When not
specified, H(s) is unity. Such a system is said to be a unity feedback system.

Figure 3.6: Unity feedback system


The MATLAB command for implementing a feedback system is “feedback” as shown below in
Figure 3.7:

Figure 3.7: MATLAB command of feedback system


When H(s) is non-unity or specified, such a system is said to be a non-unity feedback system as
shown below in Figure 3.8:

Figure 3.8: Non-unity feedback system


A non-unity feedback system is implemented in MATLAB using the same “feedback” command
as shown in Figure 3.9:
Figure 3.9: Non-unity feedback system command
Example 3: Given a unity feedback system as shown in the figure 3.10, obtain the overall
transfer function using MATLAB:

Figure 3.10: Unity feedback system


Matlab command and output:

Example 4: Given a non-unity feedback system as shown in the Figure 3.11, obtain the
overall transfer function using MATLAB:

Figure 3.11: Non-unity feedback system


Matlab implementation:
Poles and Zeros of System:
To obtain the poles and zeros of the system use the MATLAB command “pole” and
“zero” respectively as shown in example 5. You can also use MATLAB command “pzmap” to
obtain the same.
Example 5: Given a system transfer function plot the location of the system zeros and poles
using the MATLAB pole-zero map command.
System transfer function and its matlab implementation is shown in Figure 3.12.

Figure 3.12: Pole zero command implementation

Procedure:
…………………….
Lab Tasks
Q1: For the following multi-loop feedback system, get closed loop transfer function and the
corresponding pole-zero map of the system.

Figure 3.13: Block diagram

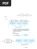
Q2: Consider the feedback system depicted in the figure 3.14


a. Compute the closed-loop transfer function using the ‘series’ and ‘feedback’ functions
b. Obtain the closed-loop system unit step response with the ‘step’ function and verify that final
value of the output is 2/5.

Figure 3.14: System’s block diagram


Q3: A satellite single-axis altitude control system can be represented by the block diagram in the
figure given. The variables ‘k’, ‘a’ and ‘b’ are controller parameters, and ‘J’ is the spacecraft
moment of inertia. Suppose the nominal moment of inertia is ‘J’ = 10.8E8, and the controller
parameters are k=10.8E8, a=1, and b=8.
a. Develop an m-file script to compute the closed-loop transfer function

b. Compute and plot the step response to a 10o step input.


c. The exact moment of inertia is generally unknown and may change slowly with time.
Compare the step response performance of the spacecraft when J is reduced by 20% and
50%. Discuss your results.
Fig. 3.15
Q4: Consider the feedback control system given in figure, where

Fig. 3.16
a. Using an m-file script, determine the close-loop transfer function.
b. Obtain the pole-zero map using the ‘pzmap’ function. Where are the closed-loop system poles
and zeros?
c. Are there any pole-zero cancellations? If so, use the ‘minreal’ function to cancel common
poles and zeros in the closed-loop transfer function.
d. Why is it important to cancel common poles and zeros in the transfer function?
Comments:
…………………………..

Conclusion:
…………………………..

You might also like