KEMBAR78
Merchandising Flow Chart | PDF | Business
0% found this document useful (0 votes)
330 views1 page

Merchandising Flow Chart

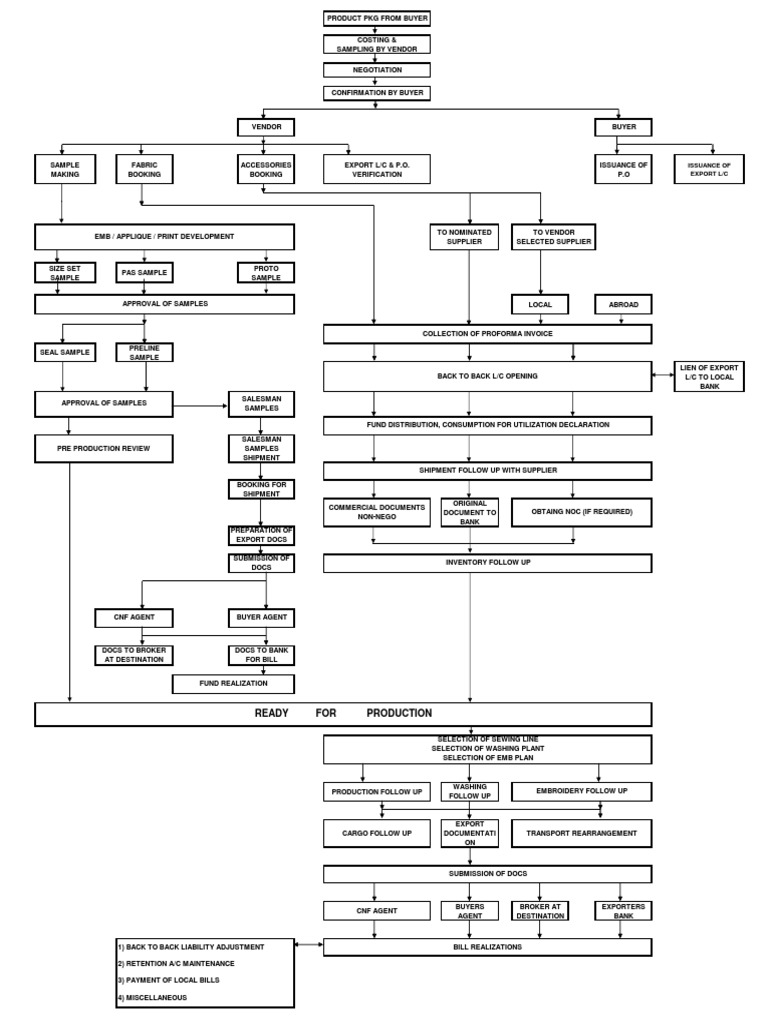
The document outlines the process for product development and export from a vendor to a buyer. Key steps include: the buyer providing product details and costing requirements, vendor negotiating and confirming order details, vendor arranging for samples, approvals, and production, and coordinating export documentation and shipment. The process involves coordination between the vendor, buyer, suppliers, and banks to complete production and export of the product from vendor to buyer.

Uploaded by

shahinreza
Copyright
© © All Rights Reserved
We take content rights seriously. If you suspect this is your content, claim it here.
Available Formats
Download as PDF, TXT or read online on Scribd
0% found this document useful (0 votes)
330 views1 page

Merchandising Flow Chart

The document outlines the process for product development and export from a vendor to a buyer. Key steps include: the buyer providing product details and costing requirements, vendor negotiating and confirming order details, vendor arranging for samples, approvals, and production, and coordinating export documentation and shipment. The process involves coordination between the vendor, buyer, suppliers, and banks to complete production and export of the product from vendor to buyer.

Uploaded by

shahinreza
Copyright
© © All Rights Reserved
We take content rights seriously. If you suspect this is your content, claim it here.
Available Formats
Download as PDF, TXT or read online on Scribd
You are on page 1/ 1

PRODUCT PKG FROM BUYER

COSTING &
SAMPLING BY VENDOR

NEGOTIATION

CONFIRMATION BY BUYER

VENDOR BUYER

SAMPLE FABRIC ACCESSORIES EXPORT L/C & P.O. ISSUANCE OF ISSUANCE OF


MAKING BOOKING BOOKING VERIFICATION P.O EXPORT L/C

TO NOMINATED TO VENDOR
EMB / APPLIQUE / PRINT DEVELOPMENT
SUPPLIER SELECTED SUPPLIER

SIZE SET PROTO


PAS SAMPLE
SAMPLE SAMPLE

APPROVAL OF SAMPLES LOCAL ABROAD

COLLECTION OF PROFORMA INVOICE


PRELINE
SEAL SAMPLE
SAMPLE
LIEN OF EXPORT
BACK TO BACK L/C OPENING L/C TO LOCAL
BANK
SALESMAN
APPROVAL OF SAMPLES
SAMPLES

FUND DISTRIBUTION, CONSUMPTION FOR UTILIZATION DECLARATION


SALESMAN
PRE PRODUCTION REVIEW SAMPLES
SHIPMENT
SHIPMENT FOLLOW UP WITH SUPPLIER
BOOKING FOR
SHIPMENT
ORIGINAL
COMMERCIAL DOCUMENTS
DOCUMENT TO OBTAING NOC (IF REQUIRED)
NON-NEGO
BANK
PREPARATION OF
EXPORT DOCS

SUBMISSION OF
INVENTORY FOLLOW UP
DOCS

CNF AGENT BUYER AGENT

DOCS TO BROKER DOCS TO BANK


AT DESTINATION FOR BILL

FUND REALIZATION

READY FOR PRODUCTION

SELECTION OF SEWING LINE


SELECTION OF WASHING PLANT
SELECTION OF EMB PLAN

WASHING
PRODUCTION FOLLOW UP EMBROIDERY FOLLOW UP
FOLLOW UP

EXPORT
CARGO FOLLOW UP DOCUMENTATI TRANSPORT REARRANGEMENT
ON

SUBMISSION OF DOCS

BUYERS BROKER AT EXPORTERS


CNF AGENT
AGENT DESTINATION BANK

1) BACK TO BACK LIABILITY ADJUSTMENT BILL REALIZATIONS

2) RETENTION A/C MAINTENANCE

3) PAYMENT OF LOCAL BILLS

4) MISCELLANEOUS

You might also like