KEMBAR78
Control System | PDF | Friction | Mathematical Model
0% found this document useful (0 votes)
32 views21 pages

Control System

Uploaded by

Durvesh
Copyright
© © All Rights Reserved
We take content rights seriously. If you suspect this is your content, claim it here.
Available Formats
Download as PDF, TXT or read online on Scribd
0% found this document useful (0 votes)
32 views21 pages

Control System

Uploaded by

Durvesh
Copyright
© © All Rights Reserved
We take content rights seriously. If you suspect this is your content, claim it here.
Available Formats
Download as PDF, TXT or read online on Scribd
You are on page 1/ 21

Control Systems

4EN225
Module 1
Introduction:
Different types of Transducers, Transducer
selection factors, Types of errors and sources of
errors, Mathematical models of physical system,
Open loop and closed loop systems,
regenerative feedback, Transfer function, Block
diagrams and reduction techniques including
signal flow graphics, deriving transfer function,
control system components
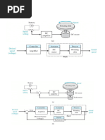
Open and Closed Loop systems
• Open loop systems Controlled
output
Ref input u(t)
c(t)
R(t) Controller Process

• Closed loop systems Manipulated Controlled


Command Ref input Error signal m(t) output
I/P r(t) signal e(t) c(t)
Reference Process
+ Controller
selector -
Feedback
c(t)
signal b(t) Feedback
Open Loop System
Closed Loop System
Closed Loop Control
Feedback
• Regenerative: Positive Feedback

• Degenerative: Negative feedback


Open Loop and Closed Loop systems
Classify :
• Electric hand drier
• Automatic electric iron
• Automatic washing machine
• Traffic signals
• Water level controller
• Bread Toaster
• Electric Lift
Open Loop systems
• Advantages:
– No feedback, no error detector
– Simple to build and ease of maintenance
– Economical
– Stable
– Convenient when output is hard to measure
• Limitations:
– Highly sensitive to parameter changes
– Less accuracy
– Not reliable
– Small Bandwidth
– recalibration is necessary from time to time.
Closed loop systems
• Advantages
– High accuracy
– Less sensitive to parameter changes
– More reliable
– Large Bandwidth
• Limitations
– Difficult to build
– May become unstable
– Costly
– Required high forward path gain
Comparison
Sr. Open Loop System Closed Loop System
No.
1 No feedback Feedback exists
2 No error detector Error detector is present
3 It is Inaccurate It is accurate
4 Highly sensitive to Less sensitive to parameter
parameter changes changes
5 Small Bandwidth Large Bandwidth
6 Stable May become unstable
7 Economical Costly
Mathematical Model
• No physical system can be represented in its full physical
form
• Idealized assumptions are always made for the purpose of
analysis and synthesis of systems.
• An idealized physical system is called a physical model.
• It can be modeled in a number of ways depending upon the
specific problem to be dealt and the desired accuracy
• Mathematical model is an abstract representation of the
physical model through use of appropriate physical laws.
• Mathematical model is a set of mathematical equations
that approximate the behavior of the system.
• Depending upon the choice of variables a given physical
model may lead to different mathematical models.
Steps in Mathematical Modelling
1. Understand the physical system and its components
2. Make appropriate simplifying assumptions.
(Physical limits on variables)
3. Use basic physical principles to formulate the
mathematical model.
4. Write algebraic and differential equations
describing relationships
5. Check the model for validity
Classification of control systems
Mathematical models are characterized by
differential equations.
• Linear and Nonlinear systems
• Continuous and discrete time systems
• Deterministic and stochastic systems
• Time varying and Time invariant systems
• Lumped parameter and distributed parameter
• SISO and MIMO systems
• Static and Dynamic systems
Translational Mechanical systems
• Basic building blocks are Mass, Spring and Friction
• The Mass element: Mass is considered as an indication of the
property of an element which stores kinetic energy of
translational motion
Spring
• The Spring element: The concept of elastic
deformation of a body is symbolized by a
spring. It stores potential energy.
Friction
• The friction exists in physical systems
whenever mechanical surfaces are operated in
sliding contact.
• Frictional forces:
– Coulomb friction force
– Viscous friction force
– Static friction force
The Damper Element
Dashpot Construction
Translational Mechanical system
• a. Mass-Spring-Dashpot system

• b. Free-body diagram
Rotational Mechanical systems
• Basic Building blocks:
– Inertia, torsional spring and Friction
• The Inertia Element
• The Torsional Spring element

• The Damper Element

You might also like