KEMBAR78
Lec - 4 Introduction To Control | PDF | Inductor | Voltage
0% found this document useful (0 votes)
21 views36 pages

Lec - 4 Introduction To Control

Uploaded by

Befikadu
Copyright
© © All Rights Reserved
We take content rights seriously. If you suspect this is your content, claim it here.
Available Formats
Download as PDF, TXT or read online on Scribd
0% found this document useful (0 votes)
21 views36 pages

Lec - 4 Introduction To Control

Uploaded by

Befikadu
Copyright
© © All Rights Reserved
We take content rights seriously. If you suspect this is your content, claim it here.
Available Formats
Download as PDF, TXT or read online on Scribd
You are on page 1/ 36

Wolkite University

college of Engineering and Technology


Department of Mechanical Engineering

Introduction to control system

Compiled by Genaye M.
What is control system?
• A system which consist of a number of components connected
together to perform a specific function In which the output is
controlled by input
Types of control system
1. Open loop

2. Closed loop
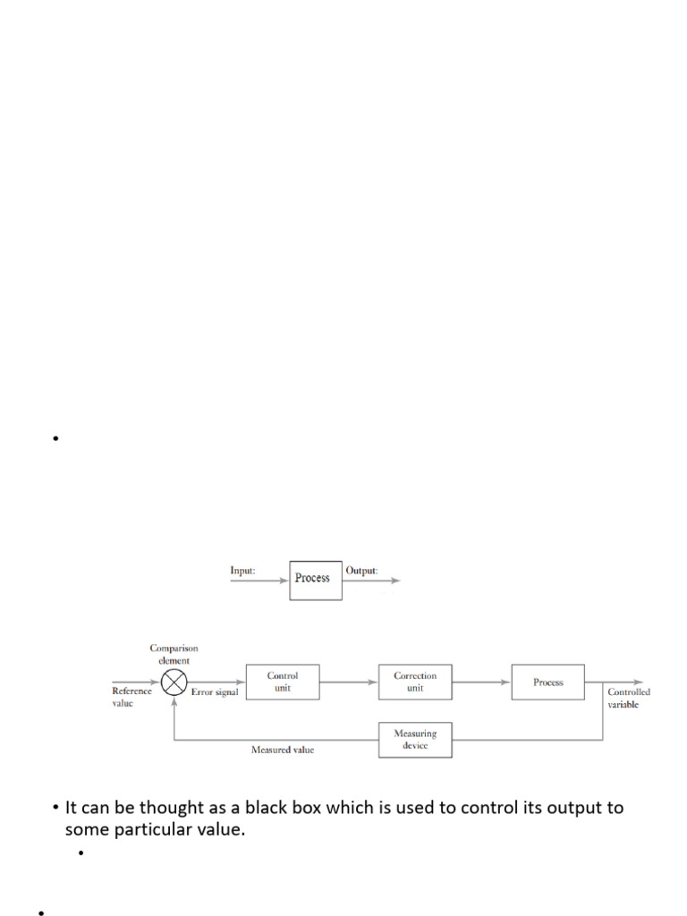
• It can be thought as a black box which is used to control its output to
some particular value.
• Example: A domestic central heating control system
: Shaft speed control

• There are two basic forms of control system, one being called open
loop and the other closed loop.
• Open loop systems have the advantage of being relatively simple and
consequently low cost with generally good reliability. However ,they
are often inaccurate since there is no correction for error.
• Closed-loop systems have the advantage of being relatively accurate
in matching the actual to the required values. They are, however ,
more complex and so more costly with a greater chance of
breakdown as a consequence of the greater number of components.
Example of Open Loop control System
Input Output
Switch Electric fire
Decision to switch on or Temperature
Electric change
off power

• Heating a room: an open loop system-an eclectic fire


with a 1kw and 2kw selection switches.
• Switch the 1kw element if the room is not required to be
at too high temperature.
• Switch the 2kw element if the room is required to be at
too high temperature.
• If there are changes in the conditions, perhaps someone
opening a window, there is no way the heat output is
adjusted to compensate. There is no information fed
back to the element to adjust it and maintain a constant
temperature.
4
Elements of a closed loop system
 Theoutput have an effect on the input signal, modifying it to maintain
an output signal at the required value.

Comparison element
+
Ref. Correction Controlled
Control unit Process
value unit variable
-
Error signal

Measuring
device
Measured value

5
• Comparison element: compares the required or reference value of the
variable condition being controlled with the measured value of what is
being achieved and produces an error signal.
• Control Unite: decides what action to take when it receives an error
signal. Eg: a signal to operate a switch or open a valve.
• Correction element: produces a change in the process to correct or
change the controlled condition. Eg: a switch on a heater to increase the
temperature of the process or a valve which opens and allows more
liquid to enter the process.
• Process element: is what is being controlled. It could be a room in a
house with its temperature being controlled or tank of water with its
level being controlled.
• Measurement element: it produces a signal related to the variable
condition of the process that is being controlled. It might be, for
example, a switch which is switched on when a particular position is
reached or a thermocouple which gives an emf related to the
temperature. 6
Example: Shaft Speed Control (Closed loop system)

7
Elements of shaft speed control
• Controlled variable: speed of rotation of shaft
• Reference value: voltage set using potentiometer
• Comparison element: Amplifier
• Error signal: difference b/n output and ref. value
• Control unit: Amplifier
• Correction unit: Motor
• Process: rotating shaft
• Measuring device: Tachogenerator

8
Sequential controllers
• Used when control is such that actions are strictly ordered
in a time or event driven sequence.
• Could be obtained by an electrical circuit with sets of relays
or cam-operated switches which are wired up in such a way
as to give the required sequence.
• Eg: a domestic washing machine
• Operations:-
pre-wash(a wash in cold water): opening a valve to fill water then
closing a valve, switching the drum motor for a specific time then
operating the pump to empty the water from the drum.
Main wash follows: a wash in warm water a number of times
Spinning: to remove water from the closes.
• Cam operated switches are used

9
Microprocessor based controllers
• Rapidly replacing the mechanical cam operated
controllers and being used in general to carry out
control functions.
• A great variety of programs become feasible.
• Eg: modern washing machines
• The operating sequence is called a program
• The controller is a microprocessor
• The program is not supplied by the mechanical arrangement
but by a software program.

10
Engine management system
• Responsible for managing the ignition and fuelling requirements of the engine.

FOUR STROKE INTERNAL COMBUSTION ENGINE


11
Engine speed
Spark timing

Crankshaft position

Spark timing feedback


Air Fuel Mixture Solenoid
Micro
Engine temperature processor

Throttle position
Fuel injection valve
Mass air flow

Basic elements of a microprocessor control system


12
System Modeling
Definition
• A system model represents aspects of a system and its environment.
• There are many different types of models, as there are a variety of
purposes for which they are built.
• It is useful to have a common way to talk about the concepts
underlying the many different types of models
• Many modeling techniques enable the understanding of
system behavior, while others enable the understanding of
system structure.
Basic system models
• Mathematical models:
• Are equations which describe the relationship between the input
and output of a system.
• Used to forecast the behavior of system
• The basis is provided by physical laws that govern the behavior of
the system.
System building blocks :
• Systems can be made up from a range of building blocks.
• Each building block has single property or function.
• Eg: an electrical circuit system
• Made from resistor-assumed to have purely property of resistance
capacitor-purely that of a capacitance
inductor-that of an inductance
• By combining these building blocks in different ways a variety of electrical
circuit systems can be built up
• A system built up in this way is called lumped parameter system.
This is b/se each parameter, i.e. is property or function, is
considered independently. 15
Mechanical system building blocks
linear system
• Mechanical systems, however complex, have stiffness (or
springiness), damping and inertia and can be considered to
be composed of basic elements which can be represented by
springs, dashpots and masses.
• Spring:-The 'springiness' or 'stiffness' of a system can be
represented by an ideal spring

• Dashpot:-The 'damping' of a mechanical system can be


represented by a dashpot(forces opposing motion).

• Mass:-The 'inertia' of a system, i.e. how much it resists


being accelerated can be represented by mass.
Energy flow
• Energy is needed to stretch a spring, accelerate mass and move the
piston in the dashpot.
• Both spring and mass stores the energy induced to them in different
forms and are able to release it back when they are not subjected to
a force.
• While, a dashpot dissipates the power rather than storing.
• Spring:- energy is stored as spring compression or extension
E=½ky2
• Mass:- energy is stored as kinetic (inertia) form
E=½mv2
• Dashpot:- there is no energy stored. It does not return to its original
position when there is no force input. Power is dissipated in the
form of friction, heat, light and noise.
P=cv2
Example: spring mass damper system
• Step 1 : Free Body Diagram of system
• (We have one mass so only one free body diagram)
• Step 2 : Determine Net force acting on Mass

dy
Net Force = F- k× y- c×
dt

• Step 3 : Apply Newton’s Second Law (F = m a)

d2 y dy
m 2 = Net Force = F- k× y- c×
dt dt

• Step 4 : Final Differential Equation

d2 y dy
m 2  k× y  c× F
dt dt
MECHANICAL SYSTEM BUILDING BLOCKS
ROTATIONAL SYSTEM
• If there is rotation then the equivalent
three building blocks are a torsional
spring, a rotary damper and the moment
of inertia:
• Torsional spring

• Rotational Dashpot

• Rotational Mass
Example:- Rotational Mechanical System
• Step 1 : Free Body Diagram of system
• (We have one rotational mass so only one free body diagram)

• Step 2 : Determine Net Torque acting on Mass


d
Net Torque = T- k  - C
dt

• Step 3 : Apply Newton’s Second Law (T = I α)

d 2 d
I 2 = T- k  - C
dt dt

• Step 4 : Final Differential Equation


d 2 d
I 2  k  C =T
dt dt
Electrical system building blocks
1. Resistor(Dissipates power in the form of electrical resistance)
For a resistor, resistance R, the potential difference v across it
when there is a current i through it is given by:

2. Inductor(Store energy in the form of magnetic field)


the potential difference v across it at any instant depends on
the rate of change of current i and is:
Cont…
3. Capacitor(Store energy in the form of electrical field)
the potential difference v across it depends on the charge q on
the capacitor plates with v= q/C, where C is the capacitance.
Thus:

Since current i is the rate of change of movement of charge:


Energy flow
• Both the inductor and capacitor store energy which can be
released at later time.
• A resistor does not store energy but just dissipates it.
• The energy stored by an inductor when there is a current i
is

• The energy stored by a capacitor when there is a potential


difference v across it is

• The power P dissipated by a resistor when there is a


potential difference v across it is

23
Building up a model for an electrical
system
 The equations describing how the electrical building blocks can
be combined are Kirchhoff's laws. These can be expressed as:

 Kirchhoff’s current law


The total current flowing into any circuit junction is equal to the total current
leaving that junction, i.e. the algebraic sum of the currents at a junction is
zero.

 Kirchhoff’s voltage law


In a closed circuit path, termed a loop, the algebraic sum of the voltages
across the elements that make up the loop is zero. This is the same as saying
that for a loop containing a source of e.m.f., the sum of the potential drops
across each circuit elements is equal to the sum of the applied e.m.f.s.
provided taking in account their directions.
example…
Applying Kirchhoff’s voltage law gives:

Since i=C(dvc/dt), then di/dt=C(d2vc/dt2) and we can write:

The relationship between an input v and output vc is described by a second order


differential equation.
Example: Dc permanent magnet
• When a current flows through the armature
coil, forces act on it as a result of its current
carrying conductors being in the magnetic
field provided by the permanent magnet and
so cause the armature coil to rotate.

• For a coil rotating in a magnetic field, a


voltage is induced in it in such a direction as
to oppose the change producing it and so
there is a back e.m.f Thus, the electrical
circuit we can use to describe the motor has
two sources of e.m.f, that applied to produce
the armature current and the back e.m.f

• Two elements, an inductor and a resistor, are


used to represent the armature coil.
Electrical and mechanical analogies
• The building blocks for electrical and mechanical
systems have many similarities.
• Example:
• Electrical resistor does not store energy but dissipates it with
current i through the resistor, the mechanical analogue of
the resistor is a dashpot, it does not store energy but
dissipates it with force F.
• Taking the current as being analogues to the force, then the
potential difference is analogues to the velocity and the
dashpot constant c to the reciprocal of the resistance .
• These analogues hold for the other building blocks with the
spring being analogous to inductance and mass to
capacitance.
27
Hydraulic system building blocks
• In fluid flow system there are three common building
blocks which can be considered to be equivalent of
electrical resistance, capacitance, and inductance.
• For such systems the input, the equivalent of electrical
current, is the volumetric rate of flow q, and the output,
the equivalent of electrical potential difference is
pressure difference (p1-p ). 2

• Hydraulic resistance(R): is the resistance to flow which occurs as a


result of a liquid flowing through valves or changes in pipe diameter.
• The relationship between the volume rate of flow of liquid q
through the resistance element and the resulting pressure
difference (p1-p2) is

p1  p2  Rq
Cont…
• Hydraulic capacitance ( C ) is the term used to
describe energy storage where the hydraulic
liquid is stored in the form of potential energy.
• A height of liquid in a container so called
pressure head ,is one form of such storage.
• For such system the rate of change of volume V of
liquid stored is equal to the difference between the
volumetric rate at which liquid enters the container
q1 and the rate at which it leaves q2.

dV dh
q1  q2  V = Ah q1  q2  A
dt dt
• The pressure difference between the input and
output is:

Capacitance
Cont…
• Hydraulic inertance ( I ) is the equivalent
of inductance in electrical. To accelerate a
fluid a net force is required and this is
provided by the pressure difference

• Where a is the acceleration and so the


rate of change of velocity v.
• The mass of fluid being accelerated is
m=ALρ and the rate of flow q=Av and so:

• Where the inertance I is given by I=Lρ/A


Example: Dynamic liquid container
• Develop a model for the hydraulic system shown in figure where there is a
liquid entering a container at one rate q1 and leaving at a rate of q2
Thermal system building blocks
• There are only two basic building blocks for thermal
systems: Resistance and Capacitance
• There is a net flow of heat b/n two points if there is a
temperature difference b/n them. The electrical
equivalent of this is that there is only a net current i b/n
two points if there is a potential difference v b/n them.
• Thermal resistance(R)
• The thermal resistance R is the resistance offered to the rate
of flow of heat q and is defined by:
T1  T2
q
R

• The value of the resistance depends on the mode of


heat transfer.
Cont…
• For heat conduction through a solid
T1  T2
q  Ak
L
• A is surface area of solid wall, k is thermal conductivity of solid, L is length or
thickness of solid wall.
• Hence with mode of heat transfer

• For heat transfer by convection between two points,

q  Ah(T1  T2 )
• h the coefficient of heat transfer
• Hence with mode of heat transfer
33
Cont…
• Thermal capacitance
• is a measure of the store of internal energy in a system. If the
rate of flow of heat into a system is q1 and the rate of flow out
q2 then the rate of change of internal energy of the system is
(q1 – q2).
• An increase in internal energy can result in a change in
temperature

• m is
change
massin internal
and energy=mc×change
c is specific heat of solidinortemperature
medium
Rate of change of internal energy= mc x rate of change of temperature

dT dT
q1 -q 2 =mc q1 -q 2 =C
dt dt
C = mc is thermal capacitance of system
Example: Thermal modeling room
• Determine a model for the temperature of a room containing a heater which
supplies heat at the rate q1 and the room loses heat at the rate q2

• Step 1 : combined thermal capacity C, since the energy rate to heat the room
is q1 – q2,

dT
q1 -q 2 =C
dt
• Step 2 : If the temperature inside the room is T and that outside the room To
then substituting for q2 in step 1 gives:

T and
T0 T  T0 dT
q2  q1  C
R R dt
• Step 3 : Final equation

dT
RC  T  Rq1  T0
dt
~END~

You might also like