KEMBAR78
Project Management Assignment 1 | PDF | Project Management | Computing
0% found this document useful (0 votes)
140 views11 pages

Project Management Assignment 1

This document summarizes an IT project to develop the Steam digital distribution platform by Valve Corporation. The project aimed to address issues with updating online games by creating a platform for automatic game updates. It conducted feasibility studies and implemented Steam in phases, releasing a public beta in 2003. The project helped provide a better gaming experience for users and more control and revenue for developers. However, privacy and modding issues would need to be addressed.

Uploaded by

wafiy92
Copyright
© © All Rights Reserved
We take content rights seriously. If you suspect this is your content, claim it here.
Available Formats
Download as DOCX, PDF, TXT or read online on Scribd
0% found this document useful (0 votes)
140 views11 pages

Project Management Assignment 1

This document summarizes an IT project to develop the Steam digital distribution platform by Valve Corporation. The project aimed to address issues with updating online games by creating a platform for automatic game updates. It conducted feasibility studies and implemented Steam in phases, releasing a public beta in 2003. The project helped provide a better gaming experience for users and more control and revenue for developers. However, privacy and modding issues would need to be addressed.

Uploaded by

wafiy92
Copyright
© © All Rights Reserved
We take content rights seriously. If you suspect this is your content, claim it here.
Available Formats
Download as DOCX, PDF, TXT or read online on Scribd
You are on page 1/ 11

Running head: PROJECT MANAGEMENT A1 (RA1)

Project Management Assignment A1 (RA1)

Chester Student ID / Assessment Number: 1431057 / J22954

Laksamana College of Business

Module Code: BU6068

Number of words: 1865


PROJECT MANAGEMENT A1 (RA1) 2

Nature of IT Project

IT project

IT project management is the procedures of planning, structuring, and allocating

responsibilities for the conclusion of an institute’s certain information technology goals (Rouse,

2015).

IT project management comprises of supervising projects for software improvement,

network improvements, hardware installation, cloud computing, business analytics and data

management projects and conceiving IT service (Rouse, 2015).

In tallying to the typical problem that can made the project to fail, factor that can badly a

affect the success of an IT project advances comprises of the advances in technology through the

project’s implementation, framework changes that affect security and data management. IT

project may also accede to the first-use penalties which signify the overall risk an organization

undertakes when executing a new technology for the first time. Because the technology has not

yet been fully executed or used before by the organization, there will be likely to be a

complication which will affect project’s probability of success (Rouse, 2015).

IT Project Life Cycle

There are numerous diverse methods in managing an IT project that affect the project life

cycle. Organization can use one of these methods to help in lessen the risk of expensive rework,

changing technology and expansive planning during the presentation of the project. The project

life cycle of usual IT project went from iteration of planning, implementation and controlling

until the project is closed and shifted into operation (Rouse, 2015).

According to Rouse (2015) there are three distinct IT project management life cycles:
PROJECT MANAGEMENT A1 (RA1) 3

Adaptive life cycle. This project life cycle also utilize iteration of planning and

implementation, though the planning normally lasted for about two weeks. This approach uses a

rolling wave of planning and implementing through short rushes of both planning and

implementing. Change is anticipated in this method to the IT project which is idea for software

development project (Rouse, 2015).

Predictive Life cycle. In this approach the project manager and team firstly define the

project scope, project roster, and estimated project costs before the project implementation

initialize. As being part of the project planning it is normal for the phases of the project to be

defined. In order for the project to transition from its initiation phase to its ending phase each

phase must be definite and concluded in the specific order as scheduled (Rouse, 2015).

Iterative life cycle. ‘This approach requires the project management to be defined firstly

in the project, though cost planning and activity length estimation are planned at higher level

early in the project. As the project implementation occurs costs and period estimates are made

for the most forthcoming work through iteration of planning. The iterative life cycle also plans

for iteration of benefits released to the organization. For instance an iterative life cycle would

design new software with additional features with each new release as part of project’ (Rouse,

2015).

IT Project Implementation

Project Introduction

Steam is a digital distribution owned and develops by Valve Corporation, which feature

multiplayer gaming, digital right management (DRM), social networking and video streaming.

Steam also offer the users with installation and automatic update of games through its platform

and social features like in-game chat and voice chat ("Steam", n.d.).
PROJECT MANAGEMENT A1 (RA1) 4

IT Project overview

Before Steam initial release, Valve Corporation had made their game online via the

internet. Example of their game would be Counter-Strike. However Valve had issue in updating

its online games, where when the game are being patch will result in most of the online player

base disconnecting for several days (Case, 2002).

In an effort to resolve this issue, Valve has made a solution in making an online platform

that has function to update games automatically apply a better anti-piracy and anti-cheat

countermeasure (Case, 2002).

Lastly Valve has rocky relationship with its Publishers and somewhat gotten worsen as

number of publishing companies has lessen through the industry-wide consolidation of the late

1990’s. Also, the distributor usually charges substantial placement fees for premium shelf space

and endcaps (Case, 2002). ‘The net result is that the actual developer may only see $7-8 of the

$40 retail price’ (Case, 2002).

IT Project Feasibility Studies

Technical Feasibility. Valve has conducted a survey at their website, which their

founding was that there are as many as 75% of their have broadband connections though it

unclear however as online survey are famously self-selecting. On the other hand some countries

is drastically building huge broadband framework. Let take example like in South Korea, about

60% of its household has broadband connection, this is because the Korean government has

goals which is getting 80% penetration of 20 megabit connections by 2005 (Case, 2002).

Economic Feasibility. Valve Corporation is a self-funded company ever since the

company was founded, which means Valve Corporation has no outside finance to fund its
PROJECT MANAGEMENT A1 (RA1) 5

project, as Valve Corporation use the reason of self-funding to have freedom to shape the

company and its business practices (Valve, 2012).

Legal Feasibility. In terms of Legal Feasibility Implementing Steam has no violation to

the Data Protection Act 1998 or Consumer Protection Act.

Project Life Cycle

Initiation Phase. In order to make sure the buyers made by Valve were pleased and

having the best gamin experience, they decide to create Steam as the solution to the problem.

Steam was created to grip several projects itself as well as connecting hub for gamers

nationwide. Through Steam, Consumers are able to get efficient matchmaking with other users.

Steam allows the user to buy games online through its platform; this concept gives the consumer

convenience for the game they wanted to have (Case, 2002).

The gaming industries are massive, and this also has effect for any business that has

digital content. Traditional Publisher is been seen to lose the most, because the source of their

income could potentially dry up. Retailers may also lose its revenue, though there exist an

opportunity for making up some of the loss by selling Steam subscription. The developer would

gain a lot from this as not only developer gain just revenue but also for total creative and

financial control of their projects. User has better gaming experience and does not have to worry

about patches (Case, 2002).

This factor below need to be considering the project team as it has potential pitfall. Issues

of privacy will be inevitable because Steam application can track usage models, and there no

stopping a company from selling the data to the other institute. On how smooth will the Steam-

enable application let for user-made mode is uncertain. If user mods cannot be install easily, this

will resulted in situation similar to Half-life; Counterstrike is a user-made mod, if it wasn’t for
PROJECT MANAGEMENT A1 (RA1) 6

Counterstrike, Half-life would be just remember as just normal Shooter game from the past

(Case, 2002).

Planning Phase. The current Budget of Valve Corporation is unknown as there is no

information regarding Valve finance. Though Valve has allowed developer to offer number of

services such as (Case, 2002):

 Allowing online buying and downloading of game content simple as possible.

 Offer flexible pricing

 Offer better piracy protection. Pirating has become harder if there is no CD to

copy and the content is located on centralized servers.

 Prevent cheating, as the content is located and manage by the central server.

 Making sure the patches and other data are automatically downloaded so that

everyone has the same version of the game. In case when an update broke

something in the application, there will be rollback procedures.

 Developer can track the usage model, so that they can see how the player plays

the game. This is for the developer to make improvement on adding and making

new content.

Implementation Phase. The steam client made available for public beta testing at

January 2003 during the dated of Counter-strike 1.6 beta, which is mandatory to be install and

use. During that time its primary task was streamlining the patch process common in online

computer games (Au, 2015). Steam is an optional part for all the games; 80,000-300,000 players

tested the system during the beta period (Bode, 2003). The system and website clogged under the

strain of thousands of players spontaneously attempting to play the latest version of Counter-
PROJECT MANAGEMENT A1 (RA1) 7

Strike (Bode, 2003). In 2004, Steam replaced World Opponent Network. The online features of

games which required World Opponent Network stop working unless they are converted to

Steam (Golze, 2004).

Tools in Project Management

Introduction to Project Tools

Project management is a difficult job with many complicated responsibilities. Luckily,

there are varieties of tools accessible to aid with completing task and performing responsibilities.

Some tool requires the use of computer software and other can be utilizing manually. Project

manager should use the tool that suit with their management style. There is no single tool

addresses all what the manager needs. Program Evaluation Review Technique (PERT) and Gantt

Charts the normally used project management tools and both of these tools can be produces

manually or with computer software (Maserang, 2002).

Project Plan

A project plan is a document function to monitor the control and the implementation of a

project. In terms of IT, project plan refers to the Gantt chart and any other document that shows

project schedule and activities. A project plan are used for the purpose of to communicate and

document stakeholder goods and project expectation, to calculate and control associated risk and

lastly to manage delivery and schedule ("Project Plan", n.d.).

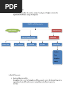
Work Breakdown Structure

A Work breakdown structure, also known as WBS, is a distribution oriented hierarchal

decomposition of work. It commonly used to outline the whole scope of the project and to

ascertain required deliverables for the project. Having comprehensive project deliverables allows
PROJECT MANAGEMENT A1 (RA1) 8

all stakeholders to get the same understanding on the project scope. Each team then knows what

to needed to be done (Chandana, 2017).

WBS divides each project work and project deliverable into smaller practicable

components. Items at the lower level are name work packages. A work package can be cost

estimated, arranged, controlled individually and monitored. By breaking the larger project into a

smaller one help the project to be well planned, manage and tracked (Chandana, 2017).

Steam should use WBS because they will benefit of the following (Mukund, 2017):

 Enable a more comprehensible project.

 Work is made simple and straightforward.

 Able to show project checkpoint and milestone.

 Aiding in estimate project, time, scope, risk and other factor.

 Getting a better knowledge of the project to customer and stakeholders.

 Provide a structure for delegating and managing work.

 Functions as great decision-making tools.

 Guarantees that no needless task in included in the project.

Critical Path Analysis

Critical path Analysis is a method that categorizes the activities necessary to complete a

task, including identifying the time needed to finish each task and the relationship between the

task. Also known as critical path Method, critical path analysis helps assist in to predict a project

will finish on time (Investopedia, n.d.).

Steam should use Critical Path Method as the will benefit the following (Sharma, 2015):

 It made dependencies noticeable between the project activities.


PROJECT MANAGEMENT A1 (RA1) 9

 Manages complex and large complex projects.

 Allow the calculation of the float of each every activity. The float tells how long activity

can became late without affecting the project schedule.

 Encourage the project manager to lessen the project duration.


PROJECT MANAGEMENT A1 (RA1) 10

References

Au, W. (2015). Triumph of the mod. Web.archive.org. Retrieved 6 October 2017, from

https://web.archive.org/web/20150609105517/http://www.salon.com/2002/04/16/modding/

Bode, K. (2003). Losing Steam - Broadband distribution's rocky road | DSLReports, ISP

Information. DSL Reports. Retrieved 6 October 2017, from

http://www.dslreports.com/shownews/32981

Bode, K. (2003). Steam Powered - Broadband distribution system to go live | DSLReports, ISP

Information. DSL Reports. Retrieved 6 October 2017, from

http://www.dslreports.com/shownews/32475

Case, L. (2002). Valve Changes Online Gaming Rules. extremetech. Retrieved 5 October 2017,

from http://ttps://www.extremetech.com/computing/50650-valve-changes-online-gaming-

rules

Chandana. (2017). Tools used by the Project Manager for Project Planning. Simplilearn.com.

Retrieved 6 October 2017, from https://www.simplilearn.com/project-planning-tools-for-

project-manager-article

Golze, B. (2004). Valve to shut down WON servers. GameSpot. Retrieved 6 October 2017, from

https://www.gamespot.com/articles/valve-to-shut-down-won-servers/1100-6102754/

Hoffmann, E. (2013). Project Management : Practices, Challenges and Developments. Nova

Science Publishers, Inc. Retrieved from https://ebookcentral.proquest.com

Investopedia. Critical Path Analysis. Investopedia. Retrieved 6 October 2017, from

http://www.investopedia.com/terms/c/critical-path-analysis.asp
PROJECT MANAGEMENT A1 (RA1) 11

Maserang, S. (2002). Project Management: Tools & Techniques. Umsl.edu. Retrieved 6 October

2017, from http://www.umsl.edu/~sauterv/analysis/488_f02_papers/ProjMgmt.html

Mukund. (2017). Project management: WBS Approach in Project

Management. Simplilearn.com. Retrieved 6 October 2017, from

https://www.simplilearn.com/wbs-approach-in-project-management-article

Project Plan. Techopedia.com. Retrieved 6 October 2017, from

https://www.techopedia.com/definition/24775/project-plan

Rouse, M. (2015). What is IT project management? - Definition from WhatIs.com. SearchCIO.

Retrieved 3 October 2017, from http://searchcio.techtarget.com/definition/IT-project-

management

Sharma, R. (2015). Pros and Cons of the Critical Path Method. Brighthub Project Management.

Retrieved 6 October 2017, from http://www.brighthubpm.com/project-planning/60960-

advantages-and-disadvantages-of-critical-path-method/

Steam. Store.steampowered.com. Retrieved 6 October 2017, from

http://store.steampowered.com/about/

Valve. (2012). Valve: Handbook for new employee (1st ed.). Retrieved from

http://www.valvesoftware.com/company/Valve_Handbook_LowRes.pdf

You might also like