KEMBAR78
Computer Networking Notes | PDF | Transmission Medium | Optical Fiber
0% found this document useful (0 votes)
37 views13 pages

Computer Networking Notes

Transmission media carries data in the form of electromagnetic signals or light pulses from the sender to the receiver. It operates at the physical layer of the OSI model. There are two main types: wired media like twisted pair, coaxial, and fiber optic cables; and wireless media like radio waves. Different media have properties like bandwidth, delay, cost, and installation complexity that make some better suited for certain applications. Factors like bandwidth, interference, and attenuation can impact signal quality during transmission.
Copyright
© © All Rights Reserved
We take content rights seriously. If you suspect this is your content, claim it here.
Available Formats
Download as DOCX, PDF, TXT or read online on Scribd
0% found this document useful (0 votes)
37 views13 pages

Computer Networking Notes

Transmission media carries data in the form of electromagnetic signals or light pulses from the sender to the receiver. It operates at the physical layer of the OSI model. There are two main types: wired media like twisted pair, coaxial, and fiber optic cables; and wireless media like radio waves. Different media have properties like bandwidth, delay, cost, and installation complexity that make some better suited for certain applications. Factors like bandwidth, interference, and attenuation can impact signal quality during transmission.
Copyright
© © All Rights Reserved
We take content rights seriously. If you suspect this is your content, claim it here.
Available Formats
Download as DOCX, PDF, TXT or read online on Scribd
You are on page 1/ 13

VIDYA INSTITUTE OF CREATIVE TEACHING

BCA -503 COMPUTER NETWORK


UNIT-2

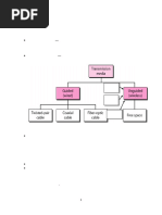
What is Transmission media?

 Transmission media is a communication channel that carries the information


from the sender to the receiver. Data is transmitted through the
electromagnetic signals.
 The main functionality of the transmission media is to carry the information
in the form of bits through LAN(Local Area Network).
 It is a physical path between transmitter and receiver in data communication.
 In a copper-based network, the bits in the form of electrical signals.
 In a fibre based network, the bits in the form of light pulses.
 In OSI(Open System Interconnection) phase, transmission media supports
the Layer 1. Therefore, it is considered to be as a Layer 1 component.
 The electrical signals can be sent through the copper wire, fibre optics,
atmosphere, water, and vacuum.
 The characteristics and quality of data transmission are determined by the
characteristics of medium and signal.
 Transmission media is of two types are wired media and wireless media. In
wired media, medium characteristics are more important whereas, in
wireless media, signal characteristics are more important.
 Different transmission media have different properties such as bandwidth,
delay, cost and ease of installation and maintenance.
 The transmission media is available in the lowest layer of the OSI reference
model, i.e., Physical layer.

Some factors need to be considered for designing the transmission media:

 Bandwidth: All the factors are remaining constant, the greater the
bandwidth of a medium, the higher the data transmission rate of a signal.
 Transmission impairment: When the received signal is not identical to the
transmitted one due to the transmission impairment. The quality of the
signals will get destroyed due to transmission impairment.
 Interference: An interference is defined as the process of disrupting a signal
when it travels over a communication medium on the addition of some
unwanted signal.
Causes Of Transmission Impairment:

 Attenuation: Attenuation means the loss of energy, i.e., the strength of the
signal decreases with increasing the distance which causes the loss of
energy.
 Distortion: Distortion occurs when there is a change in the shape of the
signal. This type of distortion is examined from different signals having
different frequencies. Each frequency component has its own propagation
speed, so they reach at a different time which leads to the delay distortion.
 Noise: When data is travelled over a transmission medium, some unwanted
signal is added to it which creates the noise.

Classification Of Transmission Media:

 Guided Transmission Media


 UnGuided Transmission Media

Guided Media
It is defined as the physical medium through which the signals are transmitted. It is
also known as Bounded media.

Types Of Guided media:

Twisted pair:

Twisted pair is a physical media made up of a pair of cables twisted with each
other. A twisted pair cable is cheap as compared to other transmission media.
Installation of the twisted pair cable is easy, and it is a lightweight cable. The
frequency range for twisted pair cable is from 0 to 3.5KHz.

A twisted pair consists of two insulated copper wires arranged in a regular spiral
pattern.

The degree of reduction in noise interference is determined by the number of turns


per foot. Increasing the number of turns per foot decreases noise interference.

Types of Twisted pair:

Unshielded Twisted Pair:

An unshielded twisted pair is widely used in telecommunication. Following are the


categories of the unshielded twisted pair cable:
 Category 1: Category 1 is used for telephone lines that have low-speed data.
 Category 2: It can support upto 4Mbps.
 Category 3: It can support upto 16Mbps.
 Category 4: It can support upto 20Mbps. Therefore, it can be used for long-
distance communication.
 Category 5: It can support upto 200Mbps.

Advantages Of Unshielded Twisted Pair:

 It is cheap.
 Installation of the unshielded twisted pair is easy.
 It can be used for high-speed LAN.

Disadvantage:

 This cable can only be used for shorter distances because of attenuation.

Shielded Twisted Pair

A shielded twisted pair is a cable that contains the mesh surrounding the wire that
allows the higher transmission rate.

Characteristics Of Shielded Twisted Pair:

 The cost of the shielded twisted pair cable is not very high and not very low.
 An installation of STP is easy.
 It has higher capacity as compared to unshielded twisted pair cable.
 It has a higher attenuation.
 It is shielded that provides the higher data transmission rate.

Disadvantages

 It is more expensive as compared to UTP and coaxial cable.


 It has a higher attenuation rate.

Coaxial Cable

 Coaxial cable is very commonly used transmission media, for example, TV


wire is usually a coaxial cable.
 The name of the cable is coaxial as it contains two conductors parallel to
each other.
 It has a higher frequency as compared to Twisted pair cable.
 The inner conductor of the coaxial cable is made up of copper, and the outer
conductor is made up of copper mesh. The middle core is made up of non-
conductive cover that separates the inner conductor from the outer
conductor.
 The middle core is responsible for the data transferring whereas the copper
mesh prevents from the EMI(Electromagnetic interference).

Coaxial cable is of two types:

1. Baseband transmission: It is defined as the process of transmitting a single


signal at high speed.
2. Broadband transmission: It is defined as the process of transmitting
multiple signals simultaneously.

Advantages Of Coaxial cable:

 The data can be transmitted at high speed.


 It has better shielding as compared to twisted pair cable.
 It provides higher bandwidth.

Disadvantages Of Coaxial cable:

 It is more expensive as compared to twisted pair cable.


 If any fault occurs in the cable causes the failure in the entire network.

Fibre Optic

 Fibre optic cable is a cable that uses electrical signals for communication.
 Fibre optic is a cable that holds the optical fibres coated in plastic that are
used to send the data by pulses of light.
 The plastic coating protects the optical fibres from heat, cold,
electromagnetic interference from other types of wiring.
 Fibre optics provide faster data transmission than copper wires.

Diagrammatic representation of fibre optic cable:

Basic elements of Fibre optic cable:

 Core: The optical fibre consists of a narrow strand of glass or plastic known
as a core. A core is a light transmission area of the fibre. The more the area
of the core, the more light will be transmitted into the fibre.
 Cladding: The concentric layer of glass is known as cladding. The main
functionality of the cladding is to provide the lower refractive index at the
core interface as to cause the reflection within the core so that the light
waves are transmitted through the fibre.
 Jacket: The protective coating consisting of plastic is known as a jacket.
The main purpose of a jacket is to preserve the fibre strength, absorb shock
and extra fibre protection.

Following are the advantages of fibre optic cable over copper:

 Greater Bandwidth: The fibre optic cable provides more bandwidth as


compared copper. Therefore, the fibre optic carries more data as compared
to copper cable.
 Faster speed: Fibre optic cable carries the data in the form of light. This
allows the fibre optic cable to carry the signals at a higher speed.
 Longer distances: The fibre optic cable carries the data at a longer distance
as compared to copper cable.
 Better reliability: The fibre optic cable is more reliable than the copper
cable as it is immune to any temperature changes while it can cause obstruct
in the connectivity of copper cable.
 Thinner and Sturdier: Fibre optic cable is thinner and lighter in weight so
it can withstand more pull pressure than copper cable.

UnGuided Transmission

 An unguided transmission transmits the electromagnetic waves without


using any physical medium. Therefore it is also known as wireless
transmission.
 In unguided media, air is the media through which the electromagnetic
energy can flow easily.

Unguided transmission is broadly classified into three categories:

Radio waves

 Radio waves are the electromagnetic waves that are transmitted in all the
directions of free space.
 Radio waves are omnidirectional, i.e., the signals are propagated in all the
directions.
 The range in frequencies of radio waves is from 3Khz to 1 khz.
 In the case of radio waves, the sending and receiving antenna are not
aligned, i.e., the wave sent by the sending antenna can be received by any
receiving antenna.
 An example of the radio wave is FM radio.
Applications Of Radio waves:

 A Radio wave is useful for multicasting when there is one sender and many
receivers.
 An FM radio, television, cordless phones are examples of a radio wave.

Advantages Of Radio transmission:

 Radio transmission is mainly used for wide area networks and mobile
cellular phones.
 Radio waves cover a large area, and they can penetrate the walls.
 Radio transmission provides a higher transmission rate.

Microwaves

Microwaves are of two types:

 Terrestrial microwave
 Satellite microwave communication.

Terrestrial Microwave Transmission

 Terrestrial Microwave transmission is a technology that transmits the


focused beam of a radio signal from one ground-based microwave
transmission antenna to another.
 Microwaves are the electromagnetic waves having the frequency in the
range from 1GHz to 1000 GHz.
 Microwaves are unidirectional as the sending and receiving antenna is to be
aligned, i.e., the waves sent by the sending antenna are narrowly focussed.
 In this case, antennas are mounted on the towers to send a beam to another
antenna which is km away.
 It works on the line of sight transmission, i.e., the antennas mounted on the
towers are the direct sight of each other.

Characteristics of Microwave:

 Frequency range: The frequency range of terrestrial microwave is from 4-6


GHz to 21-23 GHz.
 Bandwidth: It supports the bandwidth from 1 to 10 Mbps.
 Short distance: It is inexpensive for short distance.
 Long distance: It is expensive as it requires a higher tower for a longer
distance.
 Attenuation: Attenuation means loss of signal. It is affected by
environmental conditions and antenna size.

Advantages Of Microwave:

 Microwave transmission is cheaper than using cables.


 It is free from land acquisition as it does not require any land for the
installation of cables.
 Microwave transmission provides an easy communication in terrains as the
installation of cable in terrain is quite a difficult task.
 Communication over oceans can be achieved by using microwave
transmission.

Disadvantages of Microwave transmission:

 Eavesdropping: An eavesdropping creates insecure communication. Any


malicious user can catch the signal in the air by using its own antenna.
 Out of phase signal: A signal can be moved out of phase by using
microwave transmission.
 Susceptible to weather condition: A microwave transmission is susceptible
to weather condition. This means that any environmental change such as
rain, wind can distort the signal.
 Bandwidth limited: Allocation of bandwidth is limited in the case of
microwave transmission.

Satellite Microwave Communication


 A satellite is a physical object that revolves around the earth at a known
height.
 Satellite communication is more reliable nowadays as it offers more
flexibility than cable and fibre optic systems.
 We can communicate with any point on the globe by using satellite
communication.

How Does Satellite work?

The satellite accepts the signal that is transmitted from the earth station, and it
amplifies the signal. The amplified signal is retransmitted to another earth station.

Advantages Of Satellite Microwave Communication:

 The coverage area of a satellite microwave is more than the terrestrial


microwave.
 The transmission cost of the satellite is independent of the distance from the
centre of the coverage area.
 Satellite communication is used in mobile and wireless communication
applications.
 It is easy to install.
 It is used in a wide variety of applications such as weather forecasting,
radio/TV signal broadcasting, mobile communication, etc.

Disadvantages Of Satellite Microwave Communication:

 Satellite designing and development requires more time and higher cost.
 The Satellite needs to be monitored and controlled on regular periods so that
it remains in orbit.
 The life of the satellite is about 12-15 years. Due to this reason, another
launch of the satellite has to be planned before it becomes non-functional.

Infrared

 An infrared transmission is a wireless technology used for communication


over short ranges.
 The frequency of the infrared in the range from 300 GHz to 400 THz.
 It is used for short-range communication such as data transfer between two
cell phones, TV remote operation, data transfer between a computer and cell
phone resides in the same closed area.

Characteristics Of Infrared:

 It supports high bandwidth, and hence the data rate will be very high.
 Infrared waves cannot penetrate the walls. Therefore, the infrared
communication in one room cannot be interrupted by the nearby rooms.
 An infrared communication provides better security with minimum
interference.
 Infrared communication is unreliable outside the building because the sun
rays will interfere with the infrared waves.

Data rate refers to the speed of data transfer through a channel. It is


generally computed in bits per second (bps). Higher data rates are
expressed as Kbps ("Kilo" bits per second, i.e.1000 bps), Mbps ("Mega"
bits per second, i.e.1000 Kbps), Gbps ("Giga" bits per second, i.e. 1000
Mbps) and Tbps ("Tera" bits per second, i.e. 1000 Gbps).
One of the main objectives of data communications is to increase the data
rate. There are three factors that determine the data rate of a channel:

 Bandwidth of the channel


 Number of levels of signals that are used
 Noise present in the channel
Data rate can be calculated using two theoretical formulae:

 Nyquist Bit Rate – for noiseless channel


 Shannon’s Capacity – for noisy channel

Nyquist Bit Rate


Nyquist bit rate was developed by Henry Nyquist who proved that the
transmission capacity of even a perfect channel with no noise has a
maximum limit.
The theoretical formula for the maximum bit rate is:
maximum bit rate = 2 × Bandwidth × log2V
Here, maximum bit rate is calculated in bps
Bandwidth is the bandwidth of the channel
V is the number of discrete levels in the signal
For example, if there is a noiseless channel with a bandwidth of 4 KHz that
is transmitting a signal with 4 discrete levels, then the maximum bit rate will
be computed as, maximum bit rate = 2 × 4000 × log24 = 16,000 bps = 16
kbps

Shannon's Capacity
Claude Shannon extended Nyquist's work for actual channels that are
subject to noise. Noise can be of various types like thermal noise, impulse
noise, cross-talks etc. Among all the noise types, thermal noise is
unavoidable. The random movement of electrons in the channel creates an
extraneous signal not present in the original signal, called the thermal
noise. The amount of thermal noise is calculated as the ratio of the signal
power to noise power, SNR.
Signal-to-Noise Ratio,SNR = Average Signal Power/Average Noise Power
Since SNR is the ratio of two powers that varies over a very large range, it
is often expressed in decibels, called SNRdb and calculated as: SNRdb =
10log10SNR.
Shannon's Capacity gives the theoretical maximum data rate or capacity of
a noisy channel. It is expressed as:
Capacity = Bandwidth × log2( 1+SNR )
Here, Capacity is the maximum data rate of the channel in bps
Bandwidth is the bandwidth of the channel
SNR is the signal – to – noise ratio
For example, if the bandwidth of a noisy channel is 4 KHz, and the signal to
noise ratio is 100, then the maximum bit rate can be computed as:
Capacity = 4000 × log2( 1+100 ) = 26,633 bps = 26.63 kbps

Key Differences Between Guided and Unguided Media


1. The key difference between guided and unguided media is that guided
media uses a physical path or conductor to transmit the signals
whereas, the unguided media broadcast the signal through the air.
2. The guided media is also called wired communication or bounded
transmission media. However, the unguided media is also
called wireless communication or unbounded transmission
media.
3. The guided media provide direction to the signal whereas, the
unguided media does not direct the signal.
4. Categories of guided media are twisted pair cable, coaxial
cable and optical fibre. On the other hands, the categories of
unguided media are radio wave, microwave, and infrared signal.

You might also like