KEMBAR78
Client Complaint Guidelines | PDF | Complaint | Financial Services Authority
0% found this document useful (0 votes)
62 views4 pages

Client Complaint Guidelines

Uploaded by

Goune Stephie
Copyright
© © All Rights Reserved
We take content rights seriously. If you suspect this is your content, claim it here.
Available Formats
Download as PDF, TXT or read online on Scribd
0% found this document useful (0 votes)
62 views4 pages

Client Complaint Guidelines

Uploaded by

Goune Stephie
Copyright
© © All Rights Reserved
We take content rights seriously. If you suspect this is your content, claim it here.
Available Formats
Download as PDF, TXT or read online on Scribd
You are on page 1/ 4

JUST GLOBAL MARKETS LTD.

COMPLAINT PROCEDURE FOR


CLIENTS

Version: May 2024


Just Global Markets Ltd. Complaint Procedure for Clients

1. INTRODUCTION
Just Global Markets Ltd. having its address at Office 10, Floor 2, Vairam Building, Providence Industrial
Estate, Mahe, Seychelles is a company regulated by the Seychelles Financial Services Authority (“FSA”)
under a Securities Dealer Licence number SD088 (hereinafter referred to as “the Company”).

This Complaints Procedure for Clients (hereinafter referred to as“Procedures”) regulates effective, clear
and fast handling of Clients’ complaints and make available as Appendix 1 the Complaint Form which is
the minimum information required in order to review and resolve Complaints.

The Company maintains Records of Complaints and measures taken for expedient complaint resolution, in
line with applicable legislation, and/or regulations.

For the purpose of this procedure;

“Complaint” shall be considered specific requests or claims related to the performance, services or products
of the Company, which objects to the performance or expresses negligence of the Company and lodges a
relevant, specific and clear demand.

Asking for an opinion or position about any specific case or requesting general information about the
operation and services of the Company shall not constitute a complaint.

“Complainants” shall mean the client of the Company, whether an individual or corporate, who makes the
complaint.

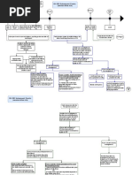
2. SUBMITTING A COMPLAINT
All complaints should be directed to the following persons in the following order of escalation if any one of
them is not capable of resolving the Complaint:

1) In the first instance, you should contact our Customer Support Department via email at
support@justmarkets.com, live chat or telephone, in writing or verbally.

You should report the event or the date of the occasion subject of the complaint to the Company as soon as
possible. This is necessary to enable the Company to investigate the complaint as efficiently as possible.

2) Our Customer Support Department will try to resolve your query immediately. If your complaint
cannot be resolved immediately, we remain committed to addressing and resolving it in a prompt
manner (usually within forty-eight (48) hours). If additional time is required, we will respond to
you and indicate when we will make further contact to inform you of the investigation process and
outcome.

3) If you are not satisfied with the final response received by the Customer Support Department, then
you may complete and submit the Complaint Form attached herein to the Compliance Officer at
compliance@justmarkets.com.

2
Just Global Markets Ltd. Complaint Procedure for Clients

The Complaint shall be submitted according to the Complaint Form (Appendix 1) and contain as much
information as possible, that is as much as possible, the fields of the Complaint Form should be filled.

4) Please attach, if possible, copies of documents supporting your complaint or screenshots or any
other information you think would be useful to your application.

3. RESPONSE TO COMPLAINTS
The Company follows the outlined procedures to ensure that the complainant’s complaint is resolved within
a period of a maximum of thirty (30) business days. This response, including the reasoning, is always
mailed/emailed to the Client. Some Complaints can be resolved more quickly depending on the facts and
the nature of the Complaint. If the Complaint is more complex and takes longer than thirty (30) business
days to resolve, the Company will communicate the reasons for the delay. Sometimes the complainant is
requested to supply additional information required for investigating the complaint.

When the complaint is submitted by another person or with a method unsuitable for establishing proper
authorization of the submission, the Company may ask the person authorized to submit the complaint to
confirm the complaint in question.

The Complaint can be withdrawn by the same person who submitted the Complaint. The Company may
request the Complainant to withdraw the Complaint in writing.

The Company is entitled to treat a Complaint as closed in the following circumstances, among others:

i. where it is determined that no further action is required by the Client and/or the Company
upon the issuance of the final decision by the Company;
ii. where the matter has been mutually resolved;
iii. where the Client has failed to respond promptly and adequately to the questions and requests
of the Company;
iv. where the Company has given a substantive response and the Client has failed to indicate that
the response is unsatisfactory and/or substantiate the claim with relevant data, within a
reasonable timeframe.

The Company shall notify the Client upon the closure of a complaint.

The Company reserves the right to dismiss a complaint which does not comply with the present Procedure
and/or the Client did not comply with the provisions of the Client Agreement and/or the matter is not
expressed accurately and/or it comprises obscene/rude words and/or includes offensive language, swear
words, affective appraisal of the disputable matter and/or insults or threatens the Company or its
representatives.

You are entitled to raise your complaint with the Financial Services Authority (FSA) in Seychelles. Please
note that the FSA may not attend to any complaint, unless it is satisfied that the matter has been brought to
the Company’s attention first, as per our procedure provided in section 2 above. Before submitting a
Complaint to the FSA you have to send the Complaint to the Company.

3
Just Global Markets Ltd. Complaint Procedure for Clients

APPENDIX 1
COMPLAINT FORM

Fields marked with an asterisk (*) are mandatory

(*) First Name

(*) Last Name

(*) Date Of Birth

(*) Nationality

(*) Full Address

(*) Country of Residence

(*) Account Number

(*) Have you contacted our Customer Support


regarding the matter of Complaint before?
If the answer is No, we recommend contacting our
Customer Support before submitting a Complaint

If the answer to the previous question is Yes, please


give us more information about your
communication with our Customer Support, the
case number, the date submitted, and why the
matter was not resolved.

Date of incident subject to Complaint

Dispute amount, disputed orders or quotations,


disputed deposit or withdrawal

Description of the facts and the reasons for your


Complaint, and how this affected you. Please write
clearly and legibly.

How should this complaint be resolved in your


opinion?

Please attach any supporting documentation that may help us in the investigation and resolution of the
matter.

You might also like