KEMBAR78
Control Systems Overview: OUTR Bhubaneswar | PDF | Force | Torque
0% found this document useful (0 votes)
44 views105 pages

Control Systems Overview: OUTR Bhubaneswar

The document discusses various concepts related to industrial control systems: 1. It defines key terms like systems, plants, controlled variables, control signals, and disturbances. 2. It describes how physical systems can be modeled mathematically using differential equations and components like mass, springs, and dashpots for translational systems and moment of inertia, torsional springs, and dashpots for rotational systems. 3. It differentiates between open loop and closed loop control systems based on whether there is feedback of the output, and provides examples of each type.

Uploaded by

deadzzzzzzzzzzzz
Copyright
© © All Rights Reserved
We take content rights seriously. If you suspect this is your content, claim it here.
Available Formats
Download as PDF, TXT or read online on Scribd
0% found this document useful (0 votes)
44 views105 pages

Control Systems Overview: OUTR Bhubaneswar

The document discusses various concepts related to industrial control systems: 1. It defines key terms like systems, plants, controlled variables, control signals, and disturbances. 2. It describes how physical systems can be modeled mathematically using differential equations and components like mass, springs, and dashpots for translational systems and moment of inertia, torsional springs, and dashpots for rotational systems. 3. It differentiates between open loop and closed loop control systems based on whether there is feedback of the output, and provides examples of each type.

Uploaded by

deadzzzzzzzzzzzz
Copyright
© © All Rights Reserved
We take content rights seriously. If you suspect this is your content, claim it here.
Available Formats
Download as PDF, TXT or read online on Scribd
You are on page 1/ 105

Department of Electrical Engineering

(ବ ଦ୍
ୈ ୟ ୁତିକ ଯାନ୍ତ୍ରିକ ଭ
ି ାଗ)
ଓଡ଼ିଶା ବ ୈଷୟ଼ି କ ଓ ଗବ ଷଣା ଼ିଶ୍ ବ ଼ିଦ୍ୟାଳୟ
ODISHA UNIVERSITY OF TECHNOLOGY AND RESEARCH
(Formerly College of Engineering & Technology)
Ghatikia, Bhubaneswar-751029

Notes
Control System-I

Department of Electrical Engineering, OUTR, Bhubaneswar


Module-I

Industrial Control Examples

1.1 Basic definitions

Systems: A system is a combination of components that act together and perform a certain
objective. A system need not be physical. The concept of the system can be applied to abstract,
dynamic phenomena such as those encountered in economics. The word system should,
therefore, be interpreted to imply physical, biological, economic, and the like, systems.

Plants. A plant may be a piece of equipment, perhaps just a set of machine parts functioning
together, the purpose of which is to perform a particular operation.
such as a mechanical device, a heating furnace, a chemical reactor, or a spacecraft.

Controlled Variable: The controlled variable is the quantity or condition that is measured and
controlled.
Control Signal or Manipulated Variable: The control signal or manipulated variable is the
quantity or condition that is varied by the controller so as to affect the value of the controlled
variable. Normally, the controlled variable is the output of the system.
Control means measuring the value of the controlled variable of the system and applying the
control signal to the system to correct or limit deviation of the measured value from a desired
value.

Disturbances. A disturbance is a signal that tends to adversely affect the value of the output of
a system. If a disturbance is generated within the system, it is called internal, while an external
disturbance is generated outside the system and is an input.

Department of Electrical Engineering, OUTR, Bhubaneswar


1.2 Mathematical models of physical systems

• Differential equation modelling of mechanical systems.


• There are two types of mechanical systems based on the type of motion.
1. Translational mechanical systems
2. Rotational mechanical system
• Translational mechanical systems move along a straight line.
• These systems mainly consist of three basic elements. Those are mass, spring and
dashpot or damper.
If a force is applied to a translational mechanical system, then it is opposed by opposing
forces due to mass, elasticity and friction of the system.
Since the applied force and the opposing forces are in opposite directions, the algebraic
sum of the forces acting on the system is zero.

1.2.1 Mass
• Mass is the property of a body, which stores kinetic energy.
• If a force is applied on a body having mass M, then it is opposed by an opposing
force due to mass.
• This opposing force is proportional to the acceleration of the body. Assume
elasticity and friction are negligible.

Department of Electrical Engineering, OUTR, Bhubaneswar


Where,
• 𝑭 is the applied force
• Fm is the opposing force due to mass
• M is the mass
• a is acceleration
• x is displacement

Spring
• Spring is an element, which stores potential energy.
• If a force is applied on spring K, then it is opposed by an opposing force due to elasticity
of spring.
• This opposing force is proportional to the displacement of the spring. Assume mass and
friction are negligible.

Where,
• 𝑭 is the applied force
• Fk is the opposing force due to elasticity of spring
• 𝑲 is spring constant
• 𝒙 is displacement

Dashpot

Department of Electrical Engineering, OUTR, Bhubaneswar


• If a force is applied on dashpot B, then it is opposed by an opposing force due to friction
of the dashpot.
• This opposing force is proportional to the velocity of the body. Assume mass and
elasticity are negligible.

Where,
• Fb is the opposing force due to friction of dashpot
• 𝑩 is the frictional coefficient
• 𝒗 is velocity
• 𝒙 is displacement

1.3 Modelling of Rotational Mechanical Systems


• Rotational mechanical systems move about a fixed axis.
• These systems mainly consist of three basic elements. Those are moment of inertia,
torsional spring and dashpot.
If a torque is applied to a rotational mechanical system, then it is opposed by opposing
torques due to moment of inertia, elasticity and friction of the system. Since the applied
torque and the opposing torques are in opposite directions, the algebraic sum of torques
acting on the system is zero.

Moment of Inertia

Department of Electrical Engineering, OUTR, Bhubaneswar


• In translational mechanical system, mass stores kinetic energy. Similarly, in rotational
mechanical system, moment of inertia stores kinetic energy.
If a torque is applied on a body having moment of inertia J, then it is opposed by an opposing
torque due to the moment of inertia. This opposing torque is proportional to angular
acceleration of the body. Assume elasticity and friction are negligible.

Where,
• 𝑻 is the applied torque
• Tj is the opposing torque due to moment of inertia
• 𝑱 is moment of inertia
• 𝛂 is angular acceleration
• 𝛉 is angular displacement.

Torsional Spring
• In translational mechanical system, spring stores potential energy. Similarly, in
rotational mechanical system, torsional spring stores potential energy.
If a torque is applied on torsional spring K, then it is opposed by an opposing torque due to the
elasticity of torsional spring. This opposing torque is proportional to the angular displacement
of the torsional spring. Assume that the moment of inertia and friction are negligible.

Department of Electrical Engineering, OUTR, Bhubaneswar


Where,
• 𝑻 is the applied torque
• Tk is the opposing torque due to elasticity of torsional spring
• 𝑲 is the torsional spring constant
• 𝛉 is angular displacement

Dashpot
• If a torque is applied on dashpot B, then it is opposed by an opposing torque due to the
rotational friction of the dashpot.
• This opposing torque is proportional to the angular velocity of the body. Assume the
moment of inertia and elasticity are negligible

Department of Electrical Engineering, OUTR, Bhubaneswar


Where,
• Tb is the opposing torque due to the rotational friction of the dashpot
• 𝑩 is the rotational friction coefficient
• 𝛚 is the angular velocity
• 𝛉 is the angular displacement

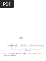
1.4 Open Loop and Closed Loop Control Systems


• Control Systems can be classified as open loop control systems and closed loop control
systems based on the feedback path.
Open loop control system
• Output is not fed-back to the input. So, the control action is independent of the desired
output.

FIG: block diagram of the open loop control system

• An input is applied to a controller and it produces an actuating signal or controlling


signal. This signal is given as an input to a plant or process which is to be controlled.
So, the plant produces an output, which is controlled. Example: The traffic lights
control system
Closed loop control systems
• Output is fed back to the input. So, the control action is dependent on the desired output.

Department of Electrical Engineering, OUTR, Bhubaneswar


FIG: block diagram of negative feedback closed loop control system

• The error detector produces an error signal, which is the difference between the input
and the feedback signal.
• Feedback signal is obtained from the block (feedback elements) by considering the
output of the overall system as an input to this block. Instead of the direct input, the
error signal is applied as an input to a controller.
• The controller produces an actuating signal which controls the plant. In this
combination, the output of the control system is adjusted automatically till we get the
desired response.
• Hence, the closed loop control systems are also called the automatic control systems.
Example: Traffic lights control system having sensor at the input.

Difference between Open Loop and Closed Loop System

Department of Electrical Engineering, OUTR, Bhubaneswar


Types of Feedback
There are two types of feedback:
• Positive feedback
• Negative feedback

Positive Feedback
• The positive feedback adds the reference input, 𝑅(𝑠) and feedback output.

FIG: block diagram of positive feedback control system

The transfer function of positive feedback control system is,


𝐺
𝑇= Eq. 1
1−𝐺𝐻

Where,
• T is the transfer function or overall gain of positive feedback control system.
• G is the open loop gain, which is function of frequency.
• H is the gain of feedback path, which is function of frequency.

Negative Feedback

• Negative feedback reduces the error between the reference input, 𝑅(𝑠) and system
output.

FIG: Block diagram of the negative feedback control system

Department of Electrical Engineering, OUTR, Bhubaneswar


Transfer function of negative feedback control system is,
𝐺
𝑇 = 1+𝐺𝐻 Eq. 2

Where,
• T is the transfer function or overall gain of negative feedback control system
• G is the open loop gain, which is function of frequency
• H is the gain of feedback path, which is function of frequency

1.5 Benefits of Feedback

1.5.1 Effect of Feedback on Overall Gain

• From Eq. 2, the overall gain of negative feedback closed loop control system is the ratio
of ‘G’ and (1+GH). So, the overall gain may increase or decrease depending on the
value of (1+GH).
• If the value of (1+GH) is less than 1, then the overall gain increases. In this case, ‘GH’
value is negative because the gain of the feedback path is negative.
• If the value of (1+GH) is greater than 1, then the overall gain decreases. In this case,
‘GH’ value is positive because the gain of the feedback path is positive.
In general, ‘G’ and ‘H’ are functions of frequency. So, the feedback will increase the overall
gain of the system in one frequency range and decrease in the other frequency range.

Effect of Feedback on Sensitivity


Sensitivity of the overall gain of negative feedback closed loop control system (T) to the
variation in open loop gain (G) is defined as

Eq. 3

Where, 𝞉T is the incremental change in T due to incremental change in G.

Department of Electrical Engineering, OUTR, Bhubaneswar


Eq. 3 can be written as
Eq. 4

Differentiating Eq. 2 with respect to G on both sides

Eq. 5

From Eq. 2,

Eq. 6

Substitute Eq. 5 and Eq. 6 in Eq. 4

Eq.7

So, we got the sensitivity of the overall gain of closed loop control system as the reciprocal of
(1+GH). So, Sensitivity may increase or decrease depending on the value of (1+GH).
• If the value of (1+GH) is less than 1, then sensitivity increases. In this case, ‘GH’ value
is negative because the gain of feedback path is negative.
• If the value of (1+GH) is greater than 1, then sensitivity decreases. In this case, ‘GH’
value is positive because the gain of feedback path is positive.

In general, ‘G’ and ‘H’ are functions of frequency. So, feedback will increase the sensitivity of
the system gain in one frequency range and decrease in the other frequency range.

Effect of Feedback on Stability

• A system is said to be stable, if its output is under control. Otherwise, it is said to be


unstable.
• In Equation 2, if the denominator value is zero (i.e., GH = -1), then the output of the
control system will be infinite. So, the control system becomes unstable.
Therefore, we have to properly choose the feedback in order to make the control system stable.
Effect of Feedback on Noise
To know the effect of feedback on noise, let us compare the transfer function relations with
and without feedback due to noise signal alone.

Department of Electrical Engineering, OUTR, Bhubaneswar


Consider an open loop control system with noise signal as shown below.

The open loop transfer function due to noise signal alone is

Eq. 8

It is obtained by making the other input 𝑅(𝑠) equal to zero.


Consider a closed loop control system with noise signal as shown below.

The closed loop transfer function due to noise signal alone is

Eq. 9

It is obtained by making the other input 𝑅(𝑠) equal to zero.


Comparing Eq. 8 and Eq. 9
• In the closed loop control system, the gain due to noise signal is decreased by a factor
of (1+GaGbH) provided that the term (1+GaGbH) is greater than one.

Department of Electrical Engineering, OUTR, Bhubaneswar


Linear, Time-Invariant (LTI) Systems: Systems that satisfy both linear and time invariant
criterion are considered LTI systems. The property of superposition makes LTI systems easier
to analyze. By representing complex inputs as a superposition of basic signals, such as the
impulse, we can then use superposition to determine the system output.

Transfer Function
• A simpler system or element maybe governed by first order or second order differential
equation.
• When several elements are connected in sequence, say ―n elements, each one with
first order, the total order of the system will be nth order.
• In general, a collection of components or system shall be represented by nth order
differential equation
• In control systems, transfer function characterizes the input output relationship of
components or systems that can be described by Liner Time Invariant Differential
Equation
In a system having two or more components in sequence, it is very difficult to find graphical
relation between the input of the first element and the output of the last element. This problem
is solved by transfer function
Definition of Transfer Function
• Transfer function of a LTIV system is defined as the ratio of the Laplace Transform of
the output variable to the Laplace Transform of the input variable assuming all the
initial condition as zero.
Properties of Transfer Function
• The transfer function of a system is the mathematical model expressing the differential
equation that relates the output to input of the system.
• The transfer function is the property of a system independent of magnitude and the
nature of the input
• The transfer function includes the transfer functions of the individual elements. But at
the same time, it does not provide any information regarding physical structure of the
system.
• The transfer functions of many physically different systems shall be identical.
• If the transfer function of the system is known, the output response can be studied for
various types of inputs to understand the nature of the system.

Department of Electrical Engineering, OUTR, Bhubaneswar


• If the transfer function is unknown, it may be found out experimentally by applying
known inputs to the device and studying the output of the system
How you can obtain the transfer function (T. F.)
• Write the differential equation of the system
• Take the L. T. of the differential equation, assuming all initial condition to be zero.
• Take the ratio of the output to the input. This ratio is the T. F.

Block diagram algebra


Block diagrams consist of a single block or a combination of blocks. These are used to represent
the control systems in pictorial form.

• Block diagram consists of two blocks having transfer functions G(s) and H(s).
• It is also having one summing point and one take-off point.
• Arrows indicate the direction of the flow of signals.

Block
• The transfer function of a component is represented by a block. Block has single input
and single output.
The following figure shows a block having input X(s), output Y(s) and the transfer function
G(s).

Department of Electrical Engineering, OUTR, Bhubaneswar


Transfer function,

Output of the block is obtained by multiplying transfer function of the block with input.

Summing Point
• The summing point is represented with a circle having cross (X) inside it.
• It has two or more inputs and single output.
• It produces the algebraic sum of the inputs.
• It also performs the summation or subtraction or combination of summation and
subtraction of the inputs based on the polarity of the inputs.

The following figure shows the summing point with two inputs (A, B) and one output (Y).

𝑌 = 𝐴 + 𝐵.

The inputs A and B are having opposite signs, i.e., A is having positive sign and B is having
negative sign.

𝑌 = 𝐴 + (−𝐵) = 𝐴−𝐵

The inputs A and B are having positive signs and C is having a negative sign. So, the summing
point produces the output Y as
𝑌=𝐴+𝐵+(−𝐶)=𝐴+𝐵−𝐶.

Department of Electrical Engineering, OUTR, Bhubaneswar


Take-off Point
• The take-off point is a point from which the same input signal can be passed through
more than one branch.
• That means with the help of take-off point, we can apply the same input to one or more
blocks, summing points.

The take-off point is used to connect the output 𝐶(𝑠), as one of the inputs to the summing point.

Department of Electrical Engineering, OUTR, Bhubaneswar


Block Diagram Algebra

1. Series Connection

For this combination, we will get the output Y(s) as


Y(s)=G2(s)Z(s)

Where, Z(s)=G1(s)X(s)
Y(s)=G2(s)[G1(s)X(s)]=G1(s)G2(s)X(s)

Y(s)={G1(s)G2(s)}X(s)

Compare this equation with the standard form of the output equation, Y(s)=G(s)X(s).
Where, G(s)=G1(s)G2(s)
2. Parallel connection

For this combination, we will get the output Y(s) as


Y(s)=Y1(s)+Y2(s)

Where, Y1(s)=G1(s)X(s) and Y2(s)=G2(s)X(s)


⇒Y(s)=G1(s)X(s)+G2(s)X(s)={G1(s)+G2(s)}X(s)

Compare this equation with the standard form of the output equation, Y(s)=G(s)X(s).
Where, G(s)=G1(s)+G2(s)

3. Feedback Connection

Department of Electrical Engineering, OUTR, Bhubaneswar


The output of the summing point is -

E(s)=X(s)−H(s)Y(s)

The output Y(s) is


Y(s)=E(s)G(s)

Substitute E(s) value in the above equation.


Y(s)={X(s)−H(s)Y(s)G(s)}

Y(s){1+G(s)H(s)}=X(s)G(s)}

Y(s) G(s)
⇒ =
X(s) 1+G(s)H(s)

G(s)
Therefore, the negative feedback closed loop transfer function is
1+G(s)H(s)
4. Shifting summing point after the block

Summing point has two inputs R(s) and X(s). The output of it is {R(s)+X(s)}.
So, the input to the block G(s) is {R(s)+X(s)} and the output of it is
Y(s)=G(s){R(s)+X(s)}

⇒Y(s)=G(s)R(s)+G(s)X(s)

Department of Electrical Engineering, OUTR, Bhubaneswar


Output of the block G(s) is G(s)R(s).

The output of the summing point is

Y(s)=G(s)R(s)+X(s)
The first term ‘G(s)R(s)′ is same in both the equations. But there is difference in the second
term. In order to get the second term also same, we require one more block G(s).

5. Shifting summing point before the block

Output of this block diagram is -

Y(s)=G(s)R(s)+X(s)
Now, shift the summing point before the block. This block diagram is shown in the following
figure.

Output of this block diagram is -

Y(S)=G(s)R(s)+G(s)X(s)

Department of Electrical Engineering, OUTR, Bhubaneswar


The first term ‘G(s)R(s)′ is same in both equations. But there is difference in the second term.
1
In order to get the second term also same, we require one more block
G(s)

6. Shifting take-off point after the block

Here, X(s)=R(s) and Y(s)=G(s)R(s)

When you shift the take-off point after the block, the output Y(s) will be same. But there is
difference in X(s) value. So, in order to get the same X(s) value, we require one more
block 1/G(s).

7. Shifting take-off point after the block

Department of Electrical Engineering, OUTR, Bhubaneswar


Here, X(s)=Y(s)=G(s)R(s)

When you shift the take-off point before the block, the output Y(s) will be same. But there is
difference in X(s) value. So, in order to get same X(s) value, we require one more block G(s)

Signal flow graph


Signal flow graph is a graphical representation of algebraic equations

Nodes and branches are the basic elements of signal flow graph.

Node is a point which represents either a variable or a signal. There are three types of nodes
— input node, output node and mixed node.
• Input Node − It is a node, which has only outgoing branches.
• Output Node − It is a node, which has only incoming branches.
• Mixed Node − It is a node, which has both incoming and outgoing branches.
Example

• The nodes present in this signal flow graph are y1, y2, y3 and y4.

Department of Electrical Engineering, OUTR, Bhubaneswar


• y1 and y4 are the input node and output node respectively.

• y2 and y3 are mixed nodes.

Branch

Branch is a line segment which joins two nodes. It has both gain and direction. For example,
there are four branches in the above signal flow graph. These branches have gains of a, b,
c and -d.

Construction of Signal Flow Graph

Let us construct a signal flow graph by considering the following algebraic equations −

y2=a12y1+a42y4
y3=a23y2+a53y5
y4=a34y3
y5=a45y4+a35y3
y6=a56y5
There will be six nodes (y1, y2, y3, y4, y5 and y6) and eight branches in this signal flow graph.
The gains of the branches are a12, a23, a34, a45, a56, a42, a53 and a35.

Step 1 − Signal flow graph for y2=a12y1+a42y4

Step 2 − Signal flow graph for y3=a23y2+a53y5

Department of Electrical Engineering, OUTR, Bhubaneswar


Step 3 − Signal flow graph for y4=a34y3

Step 4 − Signal flow graph for y5=a45y4+a35y3

Step 5 − Signal flow graph for y6=a56y5

Step 6 − Signal flow graph of overall system is

Conversion of Block Diagrams into Signal Flow Graphs

Follow these steps for converting a block diagram into its equivalent signal flow graph.

• Represent all the signals, variables, summing points and take-off points of block
diagram as nodes in signal flow graph.

• Represent the blocks of block diagram as branches in signal flow graph.

Department of Electrical Engineering, OUTR, Bhubaneswar


• Represent the transfer functions inside the blocks of block diagram as gains of the
branches in signal flow graph.

• Connect the nodes as per the block diagram. If there is connection between two nodes
(but there is no block in between), then represent the gain of the branch as one. For
example, between summing points, between summing point and takeoff point,
between input and summing point, between take-off point and output.

Example

Represent the input signal R(s) and output signal C(s) of block diagram as input node R(s) and
output node C(s) of signal flow graph.

Department of Electrical Engineering, OUTR, Bhubaneswar


Mason’s Gain formula

Suppose there are ‘N’ forward paths in a signal flow graph. The gain between the input and the
output nodes of a signal flow graph is nothing but the transfer function of the system. It can
be calculated by using Mason’s gain formula.

Mason’s gain formula is

Where,

• C(s) is the output node

• R(s) is the input node

• T is the transfer function or gain between R(s)R(s) and C(s)C(s)

• Pi is the ith forward path gain

• Δ=1−(sum of all individual loop gains) +(sum of gain products of all possible two non-
touching loops) −(sum of gain products o fall possible three non-touching loops)+...
• Δi is obtained from Δ by removing the loops which are touching the ith forward path

Example

Department of Electrical Engineering, OUTR, Bhubaneswar


Path

It is a traversal of branches from one node to any other node in the direction of branch arrows.
It should not traverse any node more than once.

Examples − y2→y3→y4→y5 and y5→y3→y2

Forward Path

The path that exists from the input node to the output node is known as forward path.

Examples − y1→y2→y3→y4→y5→y6 and y1→y2→y3→y5→y6


Forward Path Gain

It is obtained by calculating the product of all branch gains of the forward path.

Examples − abcde is the forward path gain of y1→y2→y3→y4→y5→y6 and abge is the
forward path gain of y1→y2→y3→y5→y6
Loop

The path that starts from one node and ends at the same node is known as loop. Hence, it is a
closed path.

Examples − y2→y3→y2 and y3→y5→y3


Loop Gain

It is obtained by calculating the product of all branch gains of a loop.

Examples − bj is the loop gain of y2→y3→y2 and gh is the loop gain of y3→y5→y3
Non-touching Loops

These are the loops, which should not have any common node.

Examples − The loops, y2→y3→y2 and y4→y5→y4 are non-touching.

• Number of forward paths, N = 2.

• First forward path is - y1→y2→y3→y4→y5→y6.


• First forward path gain, p1=abcde.
• Second forward path is - y1→y2→y3→y5→y6
• Second forward path gain, p2=abge.

• Number of individual loops, L = 5.

Department of Electrical Engineering, OUTR, Bhubaneswar


• Loops are y2→y3→y2, y3→y5→y3, y3→y4→y5→y3, y4→y5→y4 and y5→y5.
• Loop gains are - l1=bj, l2=gh, l3=cdh, l4=di and l5=f.

• Number of two non-touching loops = 2.

• First non-touching loops pair is - y2→y3→y2, y4→y5→y4.


• Gain product of first non-touching loops pair, l1l4=bjdi
• Second non-touching loops pair is - y2→y3→y2, y5→y5.
• Gain product of second non-touching loops pair is - l1l5=bjf

Higher number of (more than two) non-touching loops are not present in this signal flow
graph.

Δ=1− (sum of all individual loop gains) + (sum of gain products of all possible two non-
touching loops) − (sum of gain products of all possible three non-touching loops)+…

Substitute the values in the above equation,

Δ=1−(bj+gh+cdh+di+f) +(bjdi+bjf) −(0)


⇒Δ=1−(bj+gh+cdh+di+f) +bjdi+bjf

There is no loop which is non-touching to the first forward path.

So, Δ1=1.
Similarly, Δ2=1. Since, no loop which is non-touching to the second forward path.

Substitute, N = 2 in Mason’s gain formula

Substitute all the necessary values in the above equation

Department of Electrical Engineering, OUTR, Bhubaneswar


Block Diagram Representation of Electrical Systems

Consider a series of RLC circuit as shown in the following figure. Where, 𝑉𝑖(t) and 𝑉𝑜(t) are
the input and output voltages. Let 𝑖(𝑡) be the current passing through the circuit. This circuit is
in time domain.

By applying the Laplace transform to this circuit, will get the circuit in s-domain.

Department of Electrical Engineering, OUTR, Bhubaneswar


Chapter 2

Transient Response

In practice, the input signal to a control system is not known ahead of time but is random in
nature.
Only in some special cases is the input signal known in advance and expressible analytically.

In analysing and designing control systems set up by specifying particular test input signals
and by comparing the responses of various systems to these input signals.

Standard Test Signals


The commonly used test input signals are step functions, ramp functions, acceleration
functions, impulse functions, sinusoidal functions.
We use test signals such as step, ramp, acceleration and impulse signals. With these test signals,
mathematical and experimental analyses of control systems can be carried out easily, since the
signals are very simple functions of time.
• If the inputs to a control system are gradually changing functions of time, then a ramp
function of time may be a good test signal.
• If a system is subjected to sudden disturbances, a step function of time may be a good
test signal
• For a system subjected to shock inputs, an impulse function may be best.

Transient Response and Steady-State Response The time response of a control
system consists of two parts:
• Transient response: which goes from the initial state to the final state

Department of Electrical Engineering, OUTR, Bhubaneswar


• Steady-state response: the manner in which the system output behaves as t approaches
infinity

Thus the system response c(t) may be written as

c(t) = ctr(t) + css(t)

Absolute Stability, Relative Stability, and Steady-State Error.

• Absolute stability: whether the system is stable or unstable.


• A control system is in equilibrium if, in the absence of any disturbance or input, the
output stays in the same state.
• A linear time-invariant control system is stable if the output eventually comes back to
its equilibrium state when the system is subjected to an initial condition.
• A linear time-invariant control system is critically stable if oscillations of the output
continue forever.
• It is unstable if the output diverges without bound from its equilibrium state when the
system is subjected to an initial condition.

FIRST-ORDER SYSTEMS

FIG: 2.1 Block diagram of a first-order system

Consider the first-order system shown in Figure 2.1

The input-output relationship is given by

Eq. 2.1

Let’s analyse the system responses to such inputs as the unit-step, unit-ramp, and unit-impulse
functions. The initial conditions are assumed to be zero.
Unit-Step Response of First-Order Systems.

Department of Electrical Engineering, OUTR, Bhubaneswar


Laplace transform of the unit-step function is 1/s, substituting R(s)=1/s into Eq. 2.1 we obtain

Expanding C(s) into partial fractions gives

Eq. 2.2

Taking the inverse Laplace transform of Eq. 2.2 we obtain

Eq. 2.3

Eq. 2.3 states that initially the output c(t) is zero i.e at t=0 and finally it becomes unity.
One important characteristic of such an exponential response curve c(t) is that at t=T the value
of c(t) is 0.632, or the response c(t) has reached 63.2% of its total change. This may be easily
seen by substituting t=T in c(t).That is,

The smaller the time constant T, the faster the system response.
Another important characteristic of the exponential response curve is that the slope of the
tangent line at t=0 is 1/T, since

Eq. 2.4

In one time constant, the exponential response curve has gone from 0 to 63.2%of the final

Department of Electrical Engineering, OUTR, Bhubaneswar


value. In two time constants, the response reaches 86.5%of the final value.At t=3T, 4T, and
5T, the response reaches 95%, 98.2%, and 99.3%, respectively, of the final value. Thus, for
t≥ 4T, the response remains within 2% of the final value.

Unit-Ramp Response of First-Order Systems

Laplace transform of the unit-ramp function is 1/s2, we obtain the output of the system of
Figure: 2.1 as

Expanding C(s) into partial fractions gives

Eq. 2.5

Taking the inverse Laplace transform of Eq. 2.5, we obtain

Eq. 2.6

The error signal e(t) is then

FIG: 2.3 Unit-ramp response of the system

Department of Electrical Engineering, OUTR, Bhubaneswar


As t approaches infinity, e–t/T approaches zero, and thus the error signal e(t) approaches
T or

The error in following the unit-ramp input is equal to T for sufficiently large t. The smaller
the time constant T, the smaller the steady-state error in following the ramp input.

Unit-Impulse Response of First-Order Systems.

For the unit-impulse input, R(s)=1 and the output of the system of Figure 2.1 can be obtained
as
Eq. 2.7

The inverse Laplace transform of Equation (5–7) gives

Eq. 2.8

The response curve given by Eq. 2.8

Property of Linear Time-Invariant Systems

For the unit-ramp input the output c(t) is

For the unit-step input, which is the derivative of unit-ramp input, the output c(t) is

Department of Electrical Engineering, OUTR, Bhubaneswar


For the unit-impulse input, which is the derivative of unit-step input, the output c(t) is

Comparing the system responses to these three inputs clearly indicates that the response
to the derivative of an input signal can be obtained by differentiating the response of the
system to the original signal.

Step Response of Second-Order System

The closed-loop transfer function of a standard 2nd order system is

Eq. 2.9

Where 𝜔𝑛 , the undamped natural frequency; and ξ, the damping ratio of the system.
The damping ratio ξ is the ratio of the actual damping to the critical damping.

The dynamic behavior of the second-order system can then be described in terms of two
parameters ξ and ωn.
• If 0< ξ <1, the closed-loop poles are complex conjugates and lie in the left-half s plane.
The system is then called underdamped.
• the transient response is oscillatory, If ξ =0, the transient response does not die out.
• If ξ =1, the system is called critically damped.
• Overdamped systems correspond to ξ >1.
Underdamped case (0< ξ <1):

C(s)/R(s) can be written

The roots for a standard second order system can be calculated as 𝑆1 , 𝑆2 = − 𝜉𝜔𝑛 ± 𝑗𝜔𝑑
Where 𝜔𝑑 = 𝜔𝑛 √1 − 𝜉 2 . The frequency 𝜔𝑛 is called the damped natural frequency. For

Department of Electrical Engineering, OUTR, Bhubaneswar


a unit-step input, C(s) can be written

Eq. 2.10

The inverse Laplace transform of Eq. 2.10 can be obtained easily if C(s) is written in the
following form:

Referring to the basic Laplace inverse

Hence the inverse Laplace transform of Equation (5–11) is obtained as

for t ≥ 0 Eq. 2.11

The error signal for this system is the difference between the input and output and is

This error signal exhibits a damped sinusoidal oscillation. At steady state, or at t=∞, no error
exists between the input and output.
If the damping ratio 𝜉 is equal to zero, the response becomes undamped and oscillations
continue indefinitely. The response c(t) for the zero damping case may be obtained by
substituting 𝜉 =0

Department of Electrical Engineering, OUTR, Bhubaneswar


Transient-Response Specifications.

transient-response characteristics of a control system to a unit-step input, the specifications are


• Delay time, td: The delay time is the time required for the response to reach half the
final value the very first time.
• Rise time, tr: The rise time is the time required for the response to rise from 10% to
90%, 5% to 95%, or 0% to 100% of its final value.
▪ For underdamped second order systems, the 0%to 100%rise time is
normally used.
▪ For overdamped systems, the 10% to 90% rise time is commonly used.

• Peak time, tp: The peak time is the time required for the response to reach the first peak
of the overshoot.
• Maximum (percent) overshoot, Mp: The maximum overshoot is the maximum peak
value of the response curve measured from unity. If the final steady-state value of the
response differs from unity, then it is common to use the maximum percent overshoot.
It is defined by

Department of Electrical Engineering, OUTR, Bhubaneswar


• Settling time, ts : The settling time is the time required for the response curve to reach
and stay within a range about the final value of size specified by absolute percentage of
the final value (usually 2% or 5%). The settling time is related to the largest time
constant of the control system. Which percentage error criterion to use may be
determined from the objectives of the system design in question.

Rise time tr : Referring to Eq. 2.11 we obtain the rise time tr by letting c(tr )=1.

Since we obtain from Equation the following equation:

Since 𝜔𝑑 = 𝜔𝑛 √1 − 𝜉 2 and 𝜉𝜔𝑛 = 𝜎, dividing the equation by sin𝜔𝑑 tr

Thus, the rise time tr is

Peak time tp: Referring to Equation (5–12), we may obtain the peak time by differentiating
c(t) with respect to time and letting this derivative equal zero. Since

and the cosine terms in this last equation cancel each other, dc/dt, evaluated at t=tp, can be
simplified to

This last equation yields the following equation:

Or

Department of Electrical Engineering, OUTR, Bhubaneswar


Since the peak time corresponds to the first peak overshoot, , Hence

The peak time tp corresponds to one-half cycle of the frequency of damped oscillation.
Maximum overshoot Mp: The maximum overshoot occurs at the peak time or at
t=tp=p_vd.Assuming that the final value of the output is unity,Mp is obtained from
Equation (5–12) as

The maximum percent overshoot is


If the final value c(q) of the output is not unity, then we need to use the following
equation:

Settling time ts : For an underdamped second-order system, the transient response is


obtained from Equation (5–12) as

The speed of decay of the transient response depends on the value of the time constant 1/ 𝜉𝜔𝑛 .
For a given vn, the settling time ts is a function of the damping ratio z
The settling time corresponding to a ; 2% or ;5% tolerance band may be measured
in terms of the time constant T=1/ 𝜉𝜔𝑛 . For 0<z<0.9, if the 2% criterion is
used, ts is approximately four times the time constant of the system. If the 5% criterion
is used, then ts is approximately three times the time constant.
For convenience in comparing the responses of systems, we commonly define the
settling time ts to be

Department of Electrical Engineering, OUTR, Bhubaneswar


Application of initial and final value theorem

Department of Electrical Engineering, OUTR, Bhubaneswar


Module-II
Chapter-3
Concept of Stability

3.1 Routh-Hurwitz Criteria


• Under what conditions will a system become unstable?
• If it is unstable, how should we stabilize the system?
• Control system is stable if and only if all closed-loop poles lie in the left-half s plane.

where the a’s and b’s are constants and m ≤ n.


3.1.1 Routh’s stability criterion
• The number of closed-loop poles that lie in the right-half s-plane without having to
factor the denominator polynomial.
• whether or not there are unstable roots in a polynomial equation without actually
solving for them.
• Applies to polynomials with only a finite number of terms. When the criterion is applied
to a control system, information about absolute stability can be obtained directly from
the coefficients of the characteristic equation.
The procedure in Routh’s stability criterion

1. Write the polynomial in s in the following form:


a0 sn + a1 sn-1 + … + an-1 s + an = 0

where the coefficients are real quantities. We assume that an ≠ 0; that is, any zero root
has been removed.
2. If any of the coefficients are zero or negative in the presence of at least one positive
coefficient, a root or roots exist that are imaginary or that have positive real parts.
Therefore, in such a case, the system is not stable.

Department of Electrical Engineering, OUTR, Bhubaneswar


3. If all coefficients are positive, arrange the coefficients of the polynomial in rows and
columns according to the following pattern:

The process of forming rows continues until we run out of elements. (The total number of rows
is n+1.) The coefficients b1, b2, b3, and so on, are evaluated as follows:

The evaluation of the b’s is continued until the remaining ones are all zero. The same pattern
of cross-multiplying the coefficients of the two previous rows is followed in evaluating the c’s,
d’s, e’s, and so on. That is,

Department of Electrical Engineering, OUTR, Bhubaneswar


Routh’s stability criterion states that the number of roots with positive real parts is equal
to the number of changes in sign of the coefficients of the first column of the array.
Example

Consider the following polynomial:

Let us follow the procedure just presented and construct the array of coefficients. The first two
rows can be obtained directly from the given polynomial. The remaining terms are obtained
from these. If any coefficients are missing, they may be replaced by zeros in the array.

the number of changes in sign of the coefficients in the first column is 2. This means that there
are two roots with positive real parts
3.1.2 Special Cases
1. If a first-column term in any row is zero, but the remaining terms are not zero or there
is no remaining term, then the zero term is replaced by a very small positive number ε
and the rest of the array is evaluated.

If the sign of the coefficient above the zero (ε) is the same as that below it, it indicates
that there are a pair of imaginary roots. Actually, has two roots at s = ±j.
2. If all the coefficients in any derived row are zero, it indicates that there are roots of
equal magnitude lying radially opposite in the s plane—that is, two real roots with equal
magnitudes and opposite signs and/or two conjugate imaginary roots.

Department of Electrical Engineering, OUTR, Bhubaneswar


Example

The array of coefficients is

The terms in the s3 row are all zero.

The auxiliary polynomial is then formed from the coefficients of the s4 row

which indicates that there are two pairs of roots of equal magnitude and opposite sign

These pairs are obtained by solving the auxiliary polynomial equation P(s)=0. The derivative
of P(s) with respect to s is

The terms in the s3 row are replaced by the coefficients of the last equation

There is one change in sign in the first column of the new array. Thus, the original equation
has one root with a positive real part. By solving for roots of the auxiliary polynomial equation,

we obtain

Department of Electrical Engineering, OUTR, Bhubaneswar


3.2 Application of Routh’s Stability Criterion to Control-System Analysis

Routh’s stability criterion is of limited usefulness in linear control-system analysis, mainly


because it does not suggest how to improve relative stability or how to stabilize an unstable
system.
Let us determine the range of K for stability. The closed-loop transfer function is

The characteristic equation is

The array of coefficients becomes

For stability, K must be positive, and all coefficients in the first column must be positive.
Therefore,

When K = 14/9 the system becomes oscillatory and, mathematically, the oscillation is sustained
at constant amplitude.

3.3 Relative Stability Analysis

Routh’s stability criterion provides the answer to the question of absolute stability.
A useful approach for examining relative stability is to shift the s-plane axis and apply Routh’s
stability criterion. That is, we substitute

Department of Electrical Engineering, OUTR, Bhubaneswar


into the characteristic equation of the system, write the polynomial in terms of ŝ and apply

Routh’s stability criterion to the new polynomial in ŝ. The number of changes of sign in the

first column of the array developed for the polynomial in ŝ is equal to the number of roots that
are located to the right of the vertical line s=–σ. Thus, this test reveals the number of roots that
lie to the right of the vertical line s=–σ.

3.4 Root Locus Method


The basic characteristic of the transient response of a closed-loop system is closely related to
the location of the closed-loop poles. If the system has a variable loop gain, then the location
of the closed-loop poles depends on the value of the loop gain chosen.
• It is important, therefore, that the designer know how the closed-loop poles move in the
s plane as the loop gain is varied.
• The root-locus method, is one in which the roots of the characteristic equation are
plotted for all values of a system parameter. The roots corresponding to a particular
value of this parameter can then be located on the resulting graph.
• The gain of the open-loop transfer function is the parameter to be varied through all
values, from zero to infinity.
Angle and Magnitude Conditions
Consider the negative feedback system . The closed-loop transfer function is

The characteristic equation

Department of Electrical Engineering, OUTR, Bhubaneswar


can be split into two equations by equating the angles and magnitudes of both sides,
respectively, to obtain the following:

• A locus of the points in the complex plane satisfying the angle condition alone is the
root locus.
• The roots of the characteristic equation (the closed-loop poles) corresponding to a given
value of the gain can be determined from the magnitude condition.
3.4.1 Rules for Construction of Root Locus
1. Locate the open loop poles and zeros in the ‘s’ plane.
2. Find the number of root locus branches.
• The root locus branches start at the open loop poles and end at open loop zeros.
So, the number of root locus branches N is equal to the number of finite open
loop poles P or the number of finite open loop zeros Z, whichever is greater.
• The number of root locus branches N as

3. Identify and draw the real axis root locus branches.


• If the angle of the open loop transfer function at a point is an odd multiple of
1800, then that point is on the root locus.
• If odd number of the open loop poles and zeros exist to the left side of a point
on the real axis, then that point is on the root locus branch.
4. Find the centroid and the angle of asymptotes.

5. The formula for the angle of asymptotes θ is

Where, q=0,1,2,....,(P−Z)−1

Department of Electrical Engineering, OUTR, Bhubaneswar


6. Find the intersection points of root locus branches with an imaginary axis.

We can calculate the point at which the root locus branch intersects the imaginary axis and
the value of K at that point by using the Routh array method.

• If all elements of any row of the Routh array are zero, then the root locus branch
intersects the imaginary axis and vice-versa.

• Identify the row in such a way that if we make the first element as zero, then
the elements of the entire row are zero. Find the value of K for this
combination.

• Substitute this K value in the auxiliary equation. You will get the intersection
point of the root locus branch with an imaginary axis.

7. Find Break-away and Break-in points.

• If there exists a real axis root locus branch between two open loop poles, then
there will be a break-away point in between these two open loop poles.

• If there exists a real axis root locus branch between two open loop zeros, then
there will be a break-in point in between these two open loop zeros.

Note − Break-away and break-in points exist only on the real axis root locus branches.

8. Follow these steps to find break-away and break-in points.

• Write K in terms of s from the characteristic equation 1+G(s)H(s)=0.


• Differentiate K with respect to s and make it equal to zero. Substitute these
values of s in the above equation.
• The values of s for which the K value is positive are the break points.

9. Find the angle of departure and the angle of arrival.

The Angle of departure and the angle of arrival can be calculated at complex conjugate
open loop poles and complex conjugate open loop zeros respectively.

• The formula for the angle of departure ϕd is

ϕd=1800−ϕ

The formula for the angle of arrival ϕa is

Department of Electrical Engineering, OUTR, Bhubaneswar


ϕa=1800+ϕ

Where,

ϕ=∑ϕP−∑ϕZ

Department of Electrical Engineering, OUTR, Bhubaneswar


Chapter-4

Frequency response

The steady-state response of a system to a sinusoidal input.


The frequency of the input signal is varied over a certain range and study the resulting response.

4.1 A Bode diagram consists of two graphs:


• Plot of the logarithm of the magnitude of a sinusoidal transfer function
• Plot of the phase angle; both are plotted against the frequency on a logarithmic scale.
The standard representation of the logarithmic magnitude of G(jω) is 20 log |G(jω)|, where the
base of the logarithm is 10.
The unit used in this representation of the magnitude is the decibel, usually abbreviated dB.
The main advantage of using the Bode diagram
• multiplication of magnitudes can be converted into addition.
• Furthermore, a simple method for sketching an approximate log-magnitude curve is
available. It is based on asymptotic approximations.
• Such approximation by straight-line asymptotes is sufficient if only rough information
on the frequency-response characteristics is needed.
• Expanding the low-frequency range by use of a logarithmic scale for the frequency is
highly advantageous, since characteristics at low frequencies are most important in
practical systems. Although it is not possible to plot the curves right down to zero
frequency because of the logarithmic frequency (log0 = -∞), this does not create a
serious problem.

4.2 Basic Factors of G( jω)H(jω).

Department of Electrical Engineering, OUTR, Bhubaneswar


The Gain K.
• A number greater than unity has a positive value in decibels, while a number smaller
than unity has a negative value.
• The log-magnitude curve for a constant gain K is a horizontal straight line at the
magnitude of 20 logK decibels.
• The phase angle of the gain K is zero.
• The effect of varying the gain K in the transfer function is that it raises or lowers the
log-magnitude curve of the transfer function by the corresponding constant amount, but
it has no effect on the phase curve.
• As a number increases by a factor of 10, the corresponding decibel value increases by
a factor of 20.
Example 20 log (K * 10) = 20 logK + 20
Similarly
20 log AK * 10nB = 20 logK + 20n
Integral and Derivative Factors ( jω)±1
The logarithmic magnitude of 1/jω in decibels is

• The phase angle of 1/jω is constant and equal to –90°.


• If the log magnitude –20 logω dB is plotted against ω on a logarithmic scale, it is a
straight line. To draw this straight line, we need to locate one point (0 dB, ω=1)on it.
(-20 log 10ω) dB = (-20 logω - 20) dB
• the slope of the line is –20 dB/decade
Similarly, the log magnitude of jω in decibels is
20 log |jω| = 20 logω dB
• The phase angle of jω is constant and equal to 90°.The log-magnitude curve is a straight
line with a slope of 20 dB/decade.
If the transfer function contains the factor (1/jω)n or (jω)n, the log magnitude becomes,
respectively

Department of Electrical Engineering, OUTR, Bhubaneswar


The slopes of the log-magnitude curves for the factors (1/jω)n and (jω)n are thus –20n
dB/decade and 20n dB/decade, respectively. The phase angle of (1/jω)n is equal to –90°*n over
the entire frequency range, while that of (jω)n is equal to 90°*n over the entire frequency range.
The magnitude curves will pass through the point (0 dB, ω=1).

First-Order Factors (1+ jωT)±1. The log magnitude of the first-order factor 1/(1+jωT) is

For low frequencies, such that ω<<1/T, the log magnitude may be approximated by

Thus, the log-magnitude curve at low frequencies is the constant 0-dB line. For high
frequencies, such that ω>>1/T,

At ω=1/T, the log magnitude equals 0 dB; at ω=10/T, the log magnitude is –20 dB. Thus, the
value of –20 log ωT dB decreases by 20 dB for every decade of ω. For v >>1/T, the log-
magnitude curve is thus a straight line with a slope of –20 dB/decade the logarithmic
representation of the frequency-response curve of the factor 1/(1+jωT) can be approximated by

Department of Electrical Engineering, OUTR, Bhubaneswar


two straight-line asymptotes, one a straight line at 0 dB for the frequency range 0<ω<1/T and
the other a straight line with slope –20 dB/decade for the frequency range 1/T<ω<∞.

The frequency at which the two asymptotes meet is called the corner frequency or break
frequency. For the factor 1/(1+jωT), the frequency ω=1/T is the corner frequency, since at
ω=1/T the two asymptotes have the same value.

The exact phase angle f of the factor 1/(1+jωT) is

At zero frequency, the phase angle is 0°. At the corner frequency, the phase angle is

At infinity, the phase angle becomes –90°.

Quadratic Factors [1 + 2ξ( jω/ωn ) + ( jω/ωn )2]±1.

Department of Electrical Engineering, OUTR, Bhubaneswar


If ξ>1, this quadratic factor can be expressed as a product of two first-order factors with real
poles. If 0< ξ <1, this quadratic factor is the product of two complex conjugate factors.
Asymptotic approximations to the frequency-response curves are not accurate for a factor with
low values of ξ. This is because the magnitude and phase of the quadratic factor depend on
both the corner frequency and the damping ratio ξ.

for low frequencies such that ω<<ωn, the log magnitude becomes
-20 log 1 = 0 dB
The low-frequency asymptote is thus a horizontal line at 0 dB. For high frequencies such
that ω>>ωn, the log magnitude becomes

The equation for the high-frequency asymptote is a straight line having the slope –40
dB/decade, since

The phase angle of the quadratic factor

4.3 General Procedure for Plotting Bode Diagrams


• Rewrite the sinusoidal transfer function G(jω)H(jω) as a product of basic factors
• Identify the corner frequencies associated with these basic factors
• Draw the asymptotic log-magnitude curves with proper slopes between the corner
frequencies.

Department of Electrical Engineering, OUTR, Bhubaneswar


• The phase-angle curve of G(jω)H(jω) can be drawn by adding the phase-angle curves
of individual factors.

Example
Draw the Bode diagram for the following transfer function:

Solution:
To avoid any possible mistakes in drawing the log-magnitude curve, it is desirable to put G(jω)
in the following normalized form, where the low-frequency asymptotes for the first-order
factors and the second-order factor are the 0 dB line:

This function is composed of the following factors:

• The corner frequencies of the third, fourth, and fifth terms are ω=3, ω=2, and ω = √2
respectively. Note that the last term has the damping ratio of 0.3536.
• To plot the Bode diagram, the separate asymptotic curves for each of the factors. The
composite curve is then obtained by algebraically adding the individual curves.
Note that when the individual asymptotic curves are added at each frequency, the slope of the
composite curve is cumulative. Below ω = 2 the plot has the slope of –20 dB/decade. At the
first corner frequency ω = √2 the slope changes to –60 dB/decade and continues to the next
corner frequency ω =2, where the slope becomes –80 dB/decade. At the last corner frequency
ω =3, the slope changes to –60 dB/decade.

Start drawing the lowest-frequency portion of the straight line (that is, the straight line with the
slope –20 dB/decade for ω = √2). As the frequency is increased, we get the effect of the
complex-conjugate poles (quadratic term) at the corner frequency ω = √2.

Department of Electrical Engineering, OUTR, Bhubaneswar


The complex-conjugate poles cause the slopes of the magnitude curve to change from –20 to –
60 dB/decade. At the next corner frequency, ω =2, the effect of the pole is to change the slope
to –80 dB/decade. Finally, at the corner frequency ω =3, the effect of the zero is to change the
slope from –80 to –60 dB/decade.
For plotting the complete phase-angle curve, the phase-angle curves for all factors have to be
sketched. The algebraic sum of all phase-angle curves provides the complete phase-angle
curve.
4.4 Stability Analysis using Bode Plots

From the Bode plots, we can say whether the control system is stable, marginally stable or
unstable based on the values of these parameters.

• Gain cross over frequency and phase cross over frequency

• Gain margin and phase margin

Phase Cross over Frequency

The frequency at which the phase plot is having the phase of -1800 is known as phase cross
over frequency. It is denoted by ωpc. The unit of phase cross over frequency is rad/sec.
Gain Cross over Frequency
The frequency at which the magnitude plot is having the magnitude of zero dB is known
as gain cross over frequency. It is denoted by ωgc. The unit of gain cross over frequency
is rad/sec.

The stability of the control system based on the relation between the phase cross over
frequency and the gain cross over frequency is listed below.

• If the phase cross over frequency ωpc is greater than the gain cross over frequency ωgc,
then the control system is stable.
• If the phase cross over frequency ωpc is equal to the gain cross over frequency ωgc, then
the control system is marginally stable.
• If the phase cross over frequency ωpc is less than the gain cross over frequency ωgc,
then the control system is unstable.
Gain Margin
Gain margin GM is equal to negative of the magnitude in dB at phase cross over frequency.
GM=20log(1/Mpc)=-20logMpc

Department of Electrical Engineering, OUTR, Bhubaneswar


Where, Mpc is the magnitude at phase cross over frequency. The unit of gain margin (GM)
is dB.
Phase Margin
The formula for phase margin PM is
PM=1800+ϕgc
Where, ϕgc is the phase angle at gain cross over frequency. The unit of phase margin is degrees.

The stability of the control system based on the relation between gain margin and phase
margin is listed below.

• If both the gain margin GM and the phase margin PM are positive, then the control
system is stable.
• If both the gain margin GM and the phase margin PM are equal to zero, then the control
system is marginally stable.
• If the gain margin GM and / or the phase margin PM are/is negative, then the control
system is unstable.

4.5 Minimum-Phase Systems and Nonminimum-Phase Systems


Transfer functions having neither poles nor zeros in the right-half s plane are minimum-phase
transfer functions, whereas those having poles and/or zeros in the right-half s plane are
nonminimum-phase transfer functions. Systems with minimum-phase transfer functions are
called minimum-phase systems, whereas those with nonminimum-phase transfer functions are
called nonminimum-phase systems.
It is noted that for a minimum-phase system, the transfer function can be uniquely determined
from the magnitude curve alone. For a nonminimum-phase system, this is not the case.

Department of Electrical Engineering, OUTR, Bhubaneswar


Multiplying any transfer function by all-pass filters does not alter the magnitude curve, but the
phase curve is changed.

Pole–zero configurations of a minimum-phase system G1(s) and nonminimum-phase system


G2(s).

4.6 Polar Plot


The polar plot of a sinusoidal transfer function G(jv) is a plot of the magnitude of G(jv) versus
the phase angle of G(jv) on polar coordinates as v is varied from zero to infinity.
Thus, the polar plot is the locus of vectors @G(jv)@ /G(jv) as v is varied from zero to infinity.
The polar form of G(jω)H(jω) is
G(jω)H(jω)=|G(jω)H(jω)|∠G(jω)H(jω)

4.6.1 Rules for Drawing Polar Plots


• substitute, s=jω in the open loop transfer function.
• Write the expressions for magnitude and the phase of G(jω)H(jω).
• Find the starting magnitude and the phase of G(jω)H(jω) by substituting ω=0. So, the
polar plot starts with this magnitude and the phase angle.
• Find the ending magnitude and the phase of G(jω)H(jω) by substituting ω=∞. So, the
polar plot ends with this magnitude and the phase angle.
• Check whether the polar plot intersects the real axis, by making the imaginary term
of G(jω)H(jω) equal to zero and find the value(s) of ω.
• Check whether the polar plot intersects the imaginary axis, by making real term
of G(jω)H(jω) equal to zero and find the value(s) of ω.

Department of Electrical Engineering, OUTR, Bhubaneswar


• For drawing polar plot more clearly, find the magnitude and phase of G(jω)H(jω) by
considering the other value(s) of ω.

For the sinusoidal transfer function

the values of G(jv) at ω=0 and ω=1/T are, respectively

If ω approaches infinity, the magnitude of G(jω) approaches zero and the phase angle
approaches –90°.The polar plot of this transfer function is a semicircle as the frequency ω is
varied from zero to infinity.The centre is located at 0.5 on the real axis, and the radius is equal
to 0.5.
Let G(jω) = X + jY
Where

Then we obtain

General Shapes of Polar Plots

Department of Electrical Engineering, OUTR, Bhubaneswar


Stability from Polar Plot

Department of Electrical Engineering, OUTR, Bhubaneswar


4.7 Nyquist Plot
Nyquist plots are the continuation of polar plots for finding the stability of the closed loop
control systems by varying ω from −∞ to ∞. That means, Nyquist plots are used to draw the
complete frequency response of the open loop transfer function.

The Nyquist stability criterion works on the principle of argument. It states that if there are
P poles and Z zeros are enclosed by the ‘s’ plane closed path, then the corresponding
G(s)H(s) plane must encircle the origin P−Z times. So, we can write the number of
encirclements N as,
N=P−Z

• If the enclosed ‘s’ plane closed path contains only poles, then the direction of the
encirclement in the G(s)H(s) plane will be opposite to the direction of the enclosed
closed path in the ‘s’ plane.
• If the enclosed ‘s’ plane closed path contains only zeros, then the direction of the
encirclement in the G(s)H(s) plane will be in the same direction as that of the enclosed
closed path in the ‘s’ plane.

Let us now apply the principle of argument to the entire right half of the ‘s’ plane by selecting
it as a closed path. This selected path is called the Nyquist contour.

Closed loop control system is stable if all the poles of the closed loop transfer function are in
the left half of the ‘s’ plane. So, the poles of the closed loop transfer function are nothing but
the roots of the characteristic equation. As the order of the characteristic equation increases,
it is difficult to find the roots. So, let us correlate these roots of the characteristic equation as
follows.

• The Poles of the characteristic equation are same as that of the poles of the open loop
transfer function.

• The zeros of the characteristic equation are same as that of the poles of the closed loop
transfer function.

We know that the open loop control system is stable if there is no open loop pole in the right
half of the ‘s’ plane.

i.e., P=0⇒N=−Z

Department of Electrical Engineering, OUTR, Bhubaneswar


We know that the closed loop control system is stable if there is no closed loop pole in the right
half of the ‘s’ plane.
i.e., Z=0⇒N=P
Nyquist stability criterion states the number of encirclements about the critical point (1+j0)
must be equal to the poles of characteristic equation, which is nothing but the poles of the open
loop transfer function in the right half of the ‘s’ plane. The shift in origin to (1+j0) gives the
characteristic equation plane
4.7.1 Rules for Drawing Nyquist Plots

Follow these rules for plotting the Nyquist plots.

• Locate the poles and zeros of open loop transfer function G(s)H(s) in ‘s’ plane.
• Draw the polar plot by varying ω from zero to infinity. If pole or zero present at s = 0,
then varying ω from 0+ to infinity for drawing polar plot.
• Draw the mirror image of above polar plot for values of ω ranging from −∞ to zero
(0− if any pole or zero present at s=0).

• The number of infinite radius half circles will be equal to the number of poles or zeros
at origin. The infinite radius half circle will start at the point where the mirror image
of the polar plot ends. And this infinite radius half circle will end at the point where
the polar plot starts.

After drawing the Nyquist plot, we can find the stability of the closed loop control system
using the Nyquist stability criterion. If the critical point (-1+j0) lies outside the encirclement,
then the closed loop control system is absolutely stable.

4.7.2 Stability Analysis using Nyquist Plots

From the Nyquist plots, we can identify whether the control system is stable, marginally stable
or unstable based on the values of these parameters.

• Gain cross over frequency and phase cross over frequency

• Gain margin and phase margin

Phase Cross over Frequency

The frequency at which the Nyquist plot intersects the negative real axis (phase angle is 1800)
is known as the phase cross over frequency. It is denoted by ωpc.

Department of Electrical Engineering, OUTR, Bhubaneswar


Gain Cross over Frequency
The frequency at which the Nyquist plot is having the magnitude of one is known as the gain
cross over frequency. It is denoted by ωgc.

The stability of the control system based on the relation between phase cross over frequency
and gain cross over frequency is listed below.

• If the phase cross over frequency ωpc is greater than the gain cross over frequency ωgc,
then the control system is stable.
• If the phase cross over frequency ωpc is equal to the gain cross over frequency ωgc, then
the control system is marginally stable.
• If phase cross over frequency ωpc is less than gain cross over frequency ωgc, then the
control system is unstable
Gain Margin
The gain margin GM is equal to the reciprocal of the magnitude of the Nyquist plot at the
phase cross over frequency.
GM=1/Mpc

Where, Mpc is the magnitude in normal scale at the phase cross over frequency.
Phase Margin
The phase margin PMPM is equal to the sum of 1800 and the phase angle at the gain cross
over frequency.
PM=1800+ϕgc

Where, ϕgc is the phase angle at the gain cross over frequency.

The stability of the control system based on the relation between the gain margin and the phase
margin is listed below.

• If the gain margin GM is greater than one and the phase margin PM is positive, then
the control system is stable.
• If the gain margin GM is equal to one and the phase margin PM is zero degrees, then
the control system is marginally stable.
• If the gain margin GM is less than one and / or the phase margin PM is negative, then
the control system is unstable.

Department of Electrical Engineering, OUTR, Bhubaneswar


Module-III
Chapter 5

Control system design


5.1 ROOT-LOCUS APPROACH TO CONTROL-SYSTEMS DESIGN

In many practical situations because the plant may be fixed and not modifiable. Then we must
adjust parameters other than those in the fixed plant.
In practice, the root-locus plot of a system may indicate that the desired performance cannot
be achieved just by the adjustment of gain
The design problems, therefore, become those of improving system performance by insertion
of a compensator.
The design by the root-locus method is based on reshaping the root locus of the system by
adding poles and zeros to the system’s open-loop transfer function and forcing the root loci to
pass through desired closed-loop poles in the s plane. The characteristic of the root-locus design
is its being based on the assumption that the closed-loop system has a pair of dominant closed-
loop poles. This means that the effects of zeros and additional poles do not affect the response
characteristics very much.
in the design by the rootlocus method, the root loci of the system are reshaped through the use
of a compensator so that a pair of dominant closed-loop poles can be placed at the desired
location.

5.2 TYPES OF COMPENSATION

Series Compensation or Cascade Compensation

This is the most commonly used system where the controller is placed in series with the
controlled process.

Department of Electrical Engineering, OUTR, Bhubaneswar


Feedback Compensation or Parallel Compensation

Effects of the Addition of Poles. The addition of a pole to the open-loop transfer function has
the effect of pulling the root locus to the right, tending to lower the system’s relative stability
and to slow down the settling of the response. (Remember that the addition of integral control
adds a pole at the origin, thus making the system less stable.)
Figure shows examples of root loci illustrating the effects of the addition of a pole to a single-
pole system and the addition of two poles to a single-pole system.

(a) Root-locus plot of a single-pole system;


(b) root-locus plot of a two-pole system;
(c) root-locus plot of a three-pole system.
Effects of the Addition of Zeros. The addition of a zero to the open-loop transfer function has
the effect of pulling the root locus to the left, tending to make the system more stable and to
speed up the settling of the response. (Physically, the addition of a zero in the feedforward
transfer function means the addition of derivative control to the system. The effect of such
control is to introduce a degree of anticipation into the system and speed up the transient
response.)

Department of Electrical Engineering, OUTR, Bhubaneswar


(a) Root-locus plot of a three-pole system; (
b), (c), and (d) root-locus plots showing effects of addition of a zero to the three-pole system.

5.3 LEAD COMPENSATION

The main problem then involves the judicious choice of the pole(s) and zero(s) of the
compensator Gc(s) to have the dominant closed-loop poles at the desired location in the s plane
so that the performance specifications will be met.
There are many ways to realize lead compensators and lag compensators, such as electronic
networks using operational amplifiers, electrical RC networks, and mechanical spring-dashpot
systems.

Department of Electrical Engineering, OUTR, Bhubaneswar


The transfer function for this circuit

The specifications are given in terms of time-domain quantities, such as the damping ratio and
undamped natural frequency of the desired dominant closed-loop poles, maximum overshoot,
rise time, and settling time.
Consider a design problem in which the original system either is unstable for all values of gain
or is stable but has undesirable transient-response characteristics.
5.3.1 The procedures for designing a lead compensator

1. From the performance specifications, determine the desired location for the dominant
closed-loop poles.
2. By drawing the root-locus plot of the uncompensated system (original system),
ascertain whether or not the gain adjustment alone can yield the desired closed loop
poles. If not, calculate the angle deficiency ϕ. This angle must be contributed by the
lead compensator if the new root locus is to pass through the desired locations for the
dominant closed-loop poles.
3. Assume the lead compensator Gc(s) to be

Department of Electrical Engineering, OUTR, Bhubaneswar


where a and T are determined from the angle deficiency. Kc is determined from the
requirement of the open-loop gain.
4. If static error constants are not specified, determine the location of the pole and zero of
the lead compensator so that the lead compensator will contribute the necessary angle
f. If no other requirements are imposed on the system, try to make the value of a as
large as possible. A larger value of a generally results in a larger value of Kv, which is
desirable. Note that

5. Determine the value of Kc of the lead compensator from the magnitude condition
6. Once a compensator has been designed, check to see whether all performance
specifications have been met. If the compensated system does not meet the performance
specifications, then repeat the design procedure by adjusting the compensator pole and
zero until all such specifications are met.

Example

Consider the position control system. The feedforward transfer function is

The closed-loop transfer function for the system is

Department of Electrical Engineering, OUTR, Bhubaneswar


(a) Control system;
(b) root-locus plot

The closed-loop poles are located at

The damping ratio of the closed-loop poles is .The undamped


natural frequency of the closed-loop poles is Because the
damping ratio is small, this system will have a large overshoot in the step response and is not
desirable.
It is desired to design a lead compensator Gc(s) so that the dominant closed-loop poles have
the damping ratio ξ=0.5 and the undamped natural frequency 𝜔𝑛 = 3 𝑟𝑎𝑑/𝑠𝑒𝑐.
The desired location of the dominant closed-loop poles can be determined from

Department of Electrical Engineering, OUTR, Bhubaneswar


First, find the sum of the angles at the desired location of one of the dominant closed-loop poles
with the open-loop poles and zeros of the original system, and determine the necessary angle
ϕ to be added so that the total sum of the angles is equal to ±180(2K+1). The lead compensator
must contribute this angle ϕ. (If the angle ϕ is quite large, then two or more lead networks may
be needed rather than a single one.)
Assume that the lead compensator Gc(s) has the transfer function

The angle from the pole at the origin to the desired dominant closed-loop pole at
s = –1.5+j2.5981 is 120°.The angle from the pole at s=–1 to the desired closed-loop pole is
100.894°. Hence, the angle deficiency is
Angle deficiency=180° – 120° – 100.894°=–40.894°

Deficit angle 40.894° must be contributed by a lead compensator

Method 1. a procedure to obtain a largest possible value for a. (Note that a larger value of a
will produce a larger value of Kv. In most cases, the larger the Kv is, the better the system
performance.)

Department of Electrical Engineering, OUTR, Bhubaneswar


First, draw a horizontal line passing through point P, the desired location for one of the
dominant closed-loop poles. This is shown as line PA. Draw also a line connecting point P and
the origin. Bisect the angle between the lines PA and PO. Draw two lines PC and PD that make
angles ± ϕ/2 with the bisector PB. The intersections of PC and PD with the negative real axis
give the necessary locations for the pole and zero of the lead networks. The compensator thus
designed will make point P a point on the root locus of the compensated system. The open-
loop gain is determined by use of the magnitude condition.
In the present system, the angle of G(s) at the desired closed-loop pole is

Thus, if we need to force the root locus to go through the desired closed-loop pole, the lead
compensator must contribute ϕ=40.894° at this point. By following the foregoing design
procedure, we can determine the zero and pole of the lead compensator.
if we bisect angle APO and take 40.894°/2 each side, then the locations of the zero and pole
are found as follows:

Thus, Gc(s) can be given as

(For this compensator the value of a is a = 1.9432/4.6458 = 0.418.)

Department of Electrical Engineering, OUTR, Bhubaneswar


The value of Kc can be determined by use of the magnitude condition

Hence, the lead compensator Gc(s) just designed is given by

Then, the open-loop transfer function of the designed system becomes

and the closed-loop transfer function becomes

Department of Electrical Engineering, OUTR, Bhubaneswar


5.4 Design Procedures for Lag Compensation

1. Draw the root-locus plot for the uncompensated system whose open-loop transfer
function is G(s). Based on the transient-response specifications, locate the dominant
closed-loop poles on the root locus.
2. Assume the transfer function of the lag compensator to be given by

Then the open-loop transfer function of the compensated system becomes


3. Evaluate the particular static error constant specified in the problem.
4. Determine the amount of increase in the static error constant necessary to satisfy the
specifications.
5. Determine the pole and zero of the lag compensator that produce the necessary increase
in the particular static error constant without appreciably altering the original root loci.
(Note that the ratio of the value of gain required in the specifications and the gain found
in the uncompensated system is the required ratio between the distance of the zero from
the origin and that of the pole from the origin.)
6. Draw a new root-locus plot for the compensated system. Locate the desired dominant
closed-loop poles on the root locus. (If the angle contribution of the lag network is very
small that is a few degrees then the original and new root loci are almost identical.
Otherwise, there will be a slight discrepancy between them. Then locate, on the new
root locus, the desired dominant closed-loop poles based on the transient-response
specifications.)
7. Adjust gain of the compensator from the magnitude condition so that the dominant
closed-loop poles lie at the desired location which will be approximately 1.

Example
The feedforward transfer function is

Department of Electrical Engineering, OUTR, Bhubaneswar


The closed-loop transfer function becomes

The dominant closed-loop poles are

The damping ratio of the dominant closed-loop poles is ξ=0.491. The undamped natural
frequency of the dominant closed-loop poles is 0.673 rad/sec. The static velocity error constant
is 0.53 sec–1.
It is desired to increase the static velocity error constant Kv to about 5 sec–1 without appreciably
changing the location of the dominant closed-loop poles.
To meet this specification, let us insert a lag compensator in cascade with the given feedforward
transfer function. To increase the static velocity error constant by a factor of about 10, let us
choose β=10 and place the zero and pole of the lag compensator at s=–0.05 and s=–0.005,
respectively. The transfer function of the lag compensator becomes

Department of Electrical Engineering, OUTR, Bhubaneswar


The angle contribution of this lag network near a dominant closed-loop pole is about 4°.
Because this angle contribution is not very small, there is a small change in the new root locus
near the desired dominant closed-loop poles.
The open-loop transfer function of the compensated system then becomes

If the damping ratio of the new dominant closed-loop poles is kept the same, then these poles
are obtained from the new root-locus plot as follows:

s1 = -0.31 + j0.55, s2 = -0.31 - j0.55

The open-loop gain K is determined from the magnitude condition as follows:

Department of Electrical Engineering, OUTR, Bhubaneswar


5.5 CONTROL SYSTEMS DESIGN BY FREQUENCY
RESPONSE APPROACH
The transient-response performance is specified in terms of the phase margin, gain margin,
resonant peak magnitude (they give a rough estimate of the system damping); the gain
crossover frequency, resonant frequency, bandwidth (they give a rough estimate of the speed
of transient response); and static error constants (they give the steady-state accuracy).

There are basically two approaches in the frequency-domain design.


One is the polar plot approach and the other is the Bode diagram approach.
When a compensator is added, the polar plot does not retain the original shape, and, therefore,
we need to draw a new polar plot, which will take time and is thus inconvenient. On the other
hand, a Bode diagram of the compensator can be simply added to the original Bode diagram,
and thus plotting the complete Bode diagram is a simple matter.

• Lead compensation essentially yields an appreciable improvement in transient response


and a small change in steady-state accuracy. It may accentuate high-frequency noise
effects.

Department of Electrical Engineering, OUTR, Bhubaneswar


• Lag compensation, on the other hand, yields an appreciable improvement in steady-
state accuracy at the expense of increasing the transient-response time. Lag
compensation will suppress the effects of high-frequency noise signals. Lag–lead
compensation combines the characteristics of both lead compensation and lag
compensation.
5.6 Lead Compensation Techniques

The primary function of the lead compensator is to reshape the frequency-response curve to
provide sufficient phase-lead angle to offset the excessive phase lag associated with the
components of the fixed system.
Assume the following lead compensator:

1. Determine gain K to satisfy the requirement on the given static error constant.
2. Using the gain K thus determined, draw a Bode diagram of G1(jω), the gain adjusted
but uncompensated system. Evaluate the phase margin.
3. Determine the necessary phase-lead angle to be added to the system. Add an additional
5° to 12° to the phase-lead angle required, because the addition of the lead compensator
shifts the gain crossover frequency to the right and decreases the phase margin.
4. Determine the attenuation factor. Determine the frequency where the magnitude of the
uncompensated system G1(jω) is equal to select this frequency as the new gain
crossover frequency. This frequency corresponds to and the maximum phase shift ϕm
occurs at this frequency.

Department of Electrical Engineering, OUTR, Bhubaneswar


5. Determine the corner frequencies of the lead compensator as follows:

6. Using the value of K determined in step 1 and that of a determined in step 4, calculate
constant Kc from

7. Check the gain margin to be sure it is satisfactory. If not, repeat the design process by
modifying the pole–zero location of the compensator until a satisfactory result is
obtained.
Example

Consider the open-loop transfer function is

It is desired to design a compensator for the system so that the static velocity error constant Kv
is 20 sec–1, the phase margin is at least 50°, and the gain margin is at least 10 dB.

We shall use a lead compensator of the form

The compensated system will have the open-loop transfer function Gc(s)G(s).
Define

The first step in the design is to adjust the gain K to meet the steady-state performance
specification or to provide the required static velocity error constant. Since this constant is
given as 20 sec–1, we obtain

Department of Electrical Engineering, OUTR, Bhubaneswar


Or

K = 10

With K=10, the compensated system will satisfy the steady-state requirement.
We shall next plot the Bode diagram of

From this plot, the phase and gain margins of the system are found to be 17° and +∞ dB,
respectively. (A phase margin of 17° implies that the system is quite oscillatory. Thus,
satisfying the specification on the steady state yields a poor transient-response performance.)
The specification calls for a phase margin of at least 50°.We thus find the additional phase lead
necessary to satisfy the relative stability requirement is 33°.To achieve a phase margin of 50°
without decreasing the value of K, the lead compensator must contribute the required phase
angle.
The gain crossover frequency will be shifted to the right. We must offset the increased phase
lag of G1(jω) due to this increase in the gain crossover frequency. Considering the shift of the
gain crossover frequency, we may assume that ϕm, the maximum phase lead required, is

Department of Electrical Engineering, OUTR, Bhubaneswar


approximately 38°. (This means that 5° has been added to compensate for the shift in the gain
crossover frequency.)
since

ϕm=38° corresponds to a=0.24.

determine the corner frequencies ω=1/T and ω=1/(αT) of the lead compensator
first note that the maximum phase-lead angle ϕm occurs at the geometric mean of the two corner
frequencies, or v = 1_A1aTB
The amount of the modification in the magnitude curve at due to the inclusion of the term
(Ts+1)/(αTs+1) is

and |G1(jω)|=–6.2 dB corresponds to ω=9rad/sec. We shall select this frequency to be the new
gain crossover frequency ωc. Noting that this frequency corresponds to or
we obtain

The lead compensator thus determined is

where the value of Kc is determined as

Department of Electrical Engineering, OUTR, Bhubaneswar


Thus, the transfer function of the compensator becomes

5.7 Lag Compensation Techniques

The primary function of a lag compensator is to provide attenuation in the high frequency range
to give a system sufficient phase margin. The phase-lag characteristic is of no consequence in
lag compensation.

Department of Electrical Engineering, OUTR, Bhubaneswar


The procedure for designing lag compensators

Assume the following lag compensator:

The open-loop transfer function of the compensated system is

G1(s) = KG(s)

1. Determine gain K to satisfy the requirement on the given static velocity error constant.
2. If the gain-adjusted but uncompensated system G1(jω) =KG(jω) does not satisfy the
specifications on the phase and gain margins, then find the frequency point where the
phase angle of the open-loop transfer function is equal to –180° plus the required phase
margin. The required phase margin is the specified phase margin plus 5° to 12°. (The
addition of 5° to 12° compensates for the phase lag of the lag compensator.) Choose
this frequency as the new gain crossover frequency.
3. To prevent detrimental effects of phase lag due to the lag compensator, the pole and
zero of the lag compensators must be located substantially lower than the new gain
crossover frequency. Therefore, choose the corner frequency ω=1/T (corresponding to
the zero of the lag compensator) 1 octave to 1 decade below the new gain crossover
frequency. (If the time constants of the lag compensator do not become too large, the
corner frequency ω=1/T may be chosen 1 decade below the new gain crossover
frequency.)
4. Determine the attenuation necessary to bring the magnitude curve down to 0 dB at the
new gain crossover frequency. Noting that this attenuation is -20logβ, determine the

Department of Electrical Engineering, OUTR, Bhubaneswar


value of β. Then the other corner frequency (corresponding to the pole of the lag
compensator) is determined from ω=1/(βT).
5. Using the value of K determined in step 1 and that of b determined in step 4, calculate
constant Kc from

Example

Consider the open-loop transfer function is given by

It is desired to compensate the system so that the static velocity error constant Kv is 5 sec–1,
the phase margin is at least 40°, and the gain margin is at least 10 dB.

We shall use a lag compensator of the form

The first step in the design is to adjust the gain K to meet the required static velocity error
constant.
Thus,

Department of Electrical Engineering, OUTR, Bhubaneswar


With K=5, the compensated system satisfies the steady-state performance requirement.
Plot the Bode diagram of

From this plot, the phase margin is found to be –20°, which means that the gain-adjusted but
uncompensated system is unstable.
The addition of a lag compensator modifies the phase curve of the Bode diagram, we must
allow 5° to 12° to the specified phase margin to compensate for the modification of the phase
curve. Since the frequency corresponding to a phase margin of 40° is 0.7 rad/sec, the new gain
crossover frequency (of the compensated system) must be chosen near this value.
To avoid overly large time constants for the lag compensator, we shall choose the corner
frequency ω=1/T(which corresponds to the zero of the lag compensator) to be 0.1 rad/sec. Since
this corner frequency is not too far below the new gain crossover frequency, the modification
in the phase curve may not be small.
Hence, we add about 12° to the given phase margin as an allowance to account for the lag angle
introduced by the lag compensator.
The required phase margin is now 52°.The phase angle of the uncompensated open-loop
transfer function is –128° at about ω=0.5 rad/sec.

Department of Electrical Engineering, OUTR, Bhubaneswar


So we choose the new gain crossover frequency to be 0.5 rad/sec.
To bring the magnitude curve down to 0 dB at this new gain crossover frequency, the lag
compensator must give the necessary attenuation, which in this case is –20 dB.
Hence,

Or

β = 10

The other corner frequency ω=1/(βT), which corresponds to the pole of the lag compensator,
is then determined as

Thus, the transfer function of the lag compensator is

Since the gain K was determined to be 5 and b was determined to be 10, we have

The open-loop transfer function of the compensated system is

The phase margin of the compensated system is about 40°, which is the required value. The
gain margin is about 11 dB, which is quite acceptable. The static velocity error constant is 5
sec–1, as required.
The compensated system, therefore, satisfies the requirements on both the steady state and the
relative stability.

Department of Electrical Engineering, OUTR, Bhubaneswar


Chapter-6
PID Controllers

Proportional controllers: Pure gain or attenuation


Integral controllers: Integrate error
Derivative controllers: Differentiate error

These values can be interpreted in terms of time: P depends on the present error, I on the
accumulation of past errors, and D is a prediction of future errors, based on current rate of
change

6.1 Proportional Term


The proportional term produces an output value that is proportional to the current error value.
The proportional response can be adjusted by multiplying the error by a constant Kp, called the
proportional gain constant. The proportional term is given by:
𝑃𝑜𝑢𝑡 = 𝐾𝑝𝑒(𝑡)
A high proportional gain results in a large change in the output for a given change in the error.
If the proportional gain is too high, the system can become unstable. In contrast, a small gain
results in a small output response to a large input error, and a less responsive or less sensitive
controller. If the proportional gain is too low, the control action may be too small when
responding to system disturbances. Tuning theory and industrial practice indicate that the
proportional term should contribute the bulk of the output change.

Department of Electrical Engineering, OUTR, Bhubaneswar


6.2 Integral Term
The contribution from the integral term is proportional to both the magnitude of the error and
the duration of the error. The integral in a PID controller is the sum of the instantaneous error
over time and gives the accumulated offset that should have been corrected previously. The
accumulated error is then multiplied by the integral gain 𝑲𝒊 and added to the controller output.
𝑡
𝐼𝑜𝑢𝑡 = 𝐾𝑖 ∫ 𝑒(𝜏)𝑑𝜏
0

The integral term accelerates the movement of the process towards set-point and eliminates the
residual steady-state error that occurs with a pure proportional controller. However, since the
integral term responds to accumulated errors from the past, it can cause the present value to
overshoot the set-point value.

6.3 Derivative Term


The derivative of the process error is calculated by determining the slope of the error over time
and multiplying this rate of change by the derivative gain 𝐾d. The magnitude of the contribution
of the derivative term to the overall control action is termed the derivative gain, 𝐾d.
The derivative term is given by
𝑑
𝐷𝑜𝑢𝑡 = 𝐾𝑑 𝑒(𝑡)
𝑑𝑡
Derivative action predicts system behaviour and thus improves settling time and stability of
the system. An ideal derivative is not causal, so that implementations of PID controllers include
an additional low pass filtering for the derivative term, to limit the high frequency gain and
noise. Derivative action is seldom used in practice though - by one estimate in only 20% of

Department of Electrical Engineering, OUTR, Bhubaneswar


deployed controllers- because of its variable impact on system stability in real-world
applications.

Department of Electrical Engineering, OUTR, Bhubaneswar


Module-IV
Chapter 7
State Space Analysis

7.1 Concepts of state variables


A modern complex system may have many inputs and many outputs, and these may be
interrelated in a complicated manner. To analyze such a system, it is essential to reduce the
complexity of the mathematical expressions, as well as to resort to computers for most of the
tedious computations necessary in the analysis. The state-space approach to system analysis is
best suited from this viewpoint.
1. The conventional control theory is completely based on the frequency domain approach
while the modern control system theory is based on time domain approach.
2. In the conventional theory of control system we have linear and time invariant single
input single output (SISO) systems only but with the help of theory of modern control
system we can easily do the analysis of even nonlinear and time variant multiple inputs
multiple outputs (MIMO) systems also.
3. In the modern theory of control system, the stability analysis and time response analysis
can be done by both graphical and analytically method very easily.
Now state space analysis of control system is based on the modern theory which is applicable
to all types of systems like single input single output systems, multiple inputs and multiple
outputs systems, linear and nonlinear systems, time varying and time invariant systems.

The state space model of Linear Time-Invariant (LTI) system can be represented as,

𝑋̇=AX+BU

Y=CX+DU

The first and the second equations are known as state equation and output equation
respectively.

Department of Electrical Engineering, OUTR, Bhubaneswar


Where,

• X and 𝑋̇ are the state vector and the differential state vector respectively.

• U and Y are input vector and output vector respectively.

• A is the system matrix.

• B and C are the input and the output matrices.

• D is the feed-forward matrix.

7.2 Basic Concepts of State Space Model

State

It is a group of variables, which summarizes the history of the system in order to predict the
future values (outputs).

It refers to smallest set of variables whose knowledge at t = t0 together with the knowledge of
input for t ≥ t0 gives the complete knowledge of the behaviour of the system at any time t ≥ t0.

State Variable

The number of the state variables required is equal to the number of the storage elements
present in the system.

It refers to the smallest set of variables which help us to determine the state of the dynamic
system. State variables are defined by x1(t), x2(t)……..xn(t).

Examples − current flowing through inductor, voltage across capacitor

State Vector

It is a vector, which contains the state variables as elements.

Suppose there is a requirement of n state variables in order to describe the complete behaviour
of the given system, then these n state variables are considered to be n components of a vector
x(t). Such a vector is known as state vector.

State Space : It refers to the n dimensional space which has x1 axis, x2 axis ………xn axis.

Department of Electrical Engineering, OUTR, Bhubaneswar


7.3 State-space representations of transfer-function systems
state-space representations in the controllable, observable, diagonal or Jordan canonical forms.
State-Space Representations in Canonical Forms
Consider a system defined by

where u is the input and y is the output. This equation can also be written as

Controllable Canonical Form.


The following state-space representation is called a controllable canonical form:

Observable Canonical Form


The following state-space representation is called an observable canonical form:

Department of Electrical Engineering, OUTR, Bhubaneswar


Diagonal Canonical Form
Lets consider where the denominator polynomial involves only distinct roots.

The diagonal canonical form of the state-space representation of this system is given by

Department of Electrical Engineering, OUTR, Bhubaneswar


Jordan Canonical Form
Lets consider a TF where the denominator polynomial involves multiple roots.

The partial-fraction expansion of this last equation becomes

A state-space representation of this system in the Jordan canonical form is given by

7.4 Eigenvalues of an n×n Matrix A.


The eigenvalues of an n×n matrix A are the roots of the characteristic equation

The eigenvalues are also called the characteristic roots.


Consider, for example, the following matrix A:

The characteristic equation is

Department of Electrical Engineering, OUTR, Bhubaneswar


The eigenvalues of A are the roots of the characteristic equation, or –1, –2, and –3.

7.5 Diagonalization of n×n Matrix.


Note that if an n×n matrix A with distinct eigenvalues is given by

the transformation x=Pz, where

If the matrix A involves multiple eigenvalues, then diagonalization is impossible. For example,
if the 3×3 matrix A, where

Department of Electrical Engineering, OUTR, Bhubaneswar


has the eigenvalues λ1 , λ2 , λ3 , then the transformation x=Sz, where

will yield

y=CPz
7.6 SOLUTION OF TIME-INVARIANT STATE EQUATION
Solution of Homogeneous State Equations.
Before we solve vector-matrix differential equations, let us review the solution of the scalar
differential equation

In solving this equation, we may assume a solution x(t) of the form

By substituting this assumed solution, we obtain

If the assumed solution is to be the true solution, for any t.


Hence, equating the coefficients of the equal powers of t, we obtain

Department of Electrical Engineering, OUTR, Bhubaneswar


The value of b0 is determined by substituting t=0
x(0)=b0
Hence, the solution x(t) can be written as

We shall now solve the vector-matrix differential equation

By analogy with the scalar case, we assume that the solution is in the form of a vector power
series in t, or

By substituting this assumed solution, we obtain

If the assumed solution is to be the true solution, for all t. Thus, by equating the coefficients of
like powers of t on both sides of Equation we obtain

By substituting t=0, we obtain


x(0)=b0
Thus, the solution x(t) can be written as

Department of Electrical Engineering, OUTR, Bhubaneswar


The expression in the parentheses on the right-hand side of this last equation is an n×n matrix.
Because of its similarity to the infinite power series for a scalar exponential, we call it the
matrix exponential and write

In terms of the matrix exponential, the solution of Equation (9–28) can be written as

7.6.1 Laplace Transform Approach to the Solution of Homogeneous State


Equations
Let us first consider the scalar case:

Taking the Laplace transform, we obtain

Where X(s) is Laplace of x(t).


Solving for X(s) gives

The inverse Laplace transform of this last equation gives the solution

The foregoing approach to the solution of the homogeneous scalar differential equation can be
extended to the homogeneous state equation:

Taking the Laplace transform of both sides of Equation, we obtain

Where X(s) is Laplace of x(t).

So

The inverse Laplace transform of X(s) gives the solution x(t). Thus,

Department of Electrical Engineering, OUTR, Bhubaneswar


Note that

Hence, the inverse Laplace transform gives

the solution of Equation is obtained as

7.6.2 State-Transition Matrix


We can write the solution of the homogeneous state equation

Where φ(t) is an n×n matrix and is the unique solution of

To verify this, note that

And

Note that

7.6.3 Properties of State-Transition Matrices


For the time-invariant system

for which

Department of Electrical Engineering, OUTR, Bhubaneswar


7.6.4 Solution of Nonhomogeneous State Equations
We shall begin by considering the scalar case

rewrite Equation

Multiplying both sides of this equation by e–at, we obtain

Integrating this equation between 0 and t gives

or

The first term on the right-hand side is the response to the initial condition and the second term
is the response to the input u(t).
Let us now consider the nonhomogeneous state equation described by

Department of Electrical Engineering, OUTR, Bhubaneswar


By writing Equation as

and premultiplying both sides of this equation by e–At, we obtain

Integrating the preceding equation between 0 and t gives

or

Equation can also be written as

The solution x(t) is clearly the sum of a term consisting of the transition of the initial state
and a term arising from the input vector.

7.6.5 Laplace Transform Approach to the Solution of Nonhomogeneous


State Equations
The solution of the nonhomogeneous state equation

The Laplace transform of this last equation yields

Department of Electrical Engineering, OUTR, Bhubaneswar


Or

Premultiplying both sides of this last equation by (sI-A)–1, we obtain

Solving

The inverse Laplace transform of this last equation can be obtained by use of the convolution
integral as follows:

Solution in Terms of x(t0) Thus far we have assumed the initial time to be zero. If, however,
the initial time is given by t0 instead of 0, then the solution to Equation must be modified to

7.7 CONTROLLABILITY

A system is said to be controllable at time t0 if it is possible by means of an unconstrained


control vector to transfer the system from any initial state x(t0) to any other state in a finite
interval of time.
Consider the continuous-time system.

The system described is said to be state controllable at t=t0 if it is possible to construct an


unconstrained control signal that will transfer an initial state to any final state in a finite time
interval t0 ≤ t ≤t1 If every state is controllable, then the system is said to be completely state
controllable.

Department of Electrical Engineering, OUTR, Bhubaneswar


If the system is completely state controllable, then, given any initial state x(0), Equation must
be satisfied. This requires that the rank of the n×n matrix be n.

The system given is completely state controllable if and only if the vectors B, AB, … , An-1 B
are linearly independent, or the n×n matrix

is of rank n.

7.7.1 Condition for Complete State Controllability in the s Plane


The condition for complete state controllability can be stated in terms of transfer functions or
transfer matrices.
It can be proved that a necessary and sufficient condition for complete state controllability is
that no cancellation occur in the transfer function or transfer matrix. If cancellation occurs, the
system cannot be controlled in the direction of the cancelled mode.
7.7.2 Output Controllability

Complete state controllability is neither necessary nor sufficient for controlling the output of
the system. For this reason, it is desirable to define separately complete output controllability.
Consider the system described by

The system is said to be completely output controllable if it is possible to construct an


unconstrained control vector u(t) that will transfer any given initial output y(t0) to any final

Department of Electrical Engineering, OUTR, Bhubaneswar


output y(t1) in a finite time interval t0 ≤ t ≤t1 is completely output controllable if and only if the
m× (n+1)r matrix

is of rank m.

7.8 OBSERVABILITY

The system is said to be completely observable if every state x(t0) can be determined from the
observation of y(t) over a finite time interval, t0 ≤ t ≤t1.
The concept of observability is useful in solving the problem of reconstructing unmeasurable
state variables from measurable variables in the minimum possible length of time.
The concept of observability is very important because, in practice, the difficulty encountered
with state feedback control is that some of the state variables are not accessible for direct
measurement, with the result that it becomes necessary to estimate the unmeasurable state
variables in order to construct the control signals.
If the system is completely observable, then, given the output y(t) over a time interval 0 ≤ t ≤t1
x(0) is uniquely determined It can be shown that this requires the rank of the nm×n matrix

to be n.

7.8.1 Conditions for Complete Observability in the s Plane.


The conditions for complete observability can also be stated in terms of transfer functions or
transfer matrices.
The necessary and sufficient conditions for complete observability is that no cancellation occur
in the transfer function or transfer matrix. If cancellation occurs, the cancelled mode cannot be
observed in the output.

Department of Electrical Engineering, OUTR, Bhubaneswar


7.9 Pole Placement Control Design
Assumptions:

• The system is completely state controllable.


• The state variables are measurable and are available for feedback.
• Control input is unconstrained

Pole Placement Control Design Objective: The closed loop poles should lie at which are
their ‘desired locations’. Difference from classical approach: Not only the “dominant poles”,
but “all poles” are forced to lie at specific desired locations.

Necessary and sufficient condition: The system is completely state controllable.

Consider a control system

Where x = state vector (n-vector)


D = constant (scalar)
C = 1 × n constant matrix
B = n × 1 constant matrix
A = n × n constant matrix
u = control signal (scalar)

y = output signal (scalar)

choose the control signal to be

u = -Kx

This means that the control signal u is determined by an instantaneous state. Such a scheme is
called state feedback. The 1×n matrix K is called the state feedback gain matrix

Department of Electrical Engineering, OUTR, Bhubaneswar


This closed-loop system has no input. Its objective is to maintain the zero output.
Because of the disturbances that may be present, the output will deviate from zero. The nonzero
output will be returned to the zero-reference input because of the state feedback scheme of the
system. Such a system where the reference input is always zero is called a regulator system.
Substituting Equation

The solution of this equation is given by

where x(0) is the initial state caused by external disturbances. The stability and transient
response characteristics are determined by the eigenvalues of matrix A-BK

Department of Electrical Engineering, OUTR, Bhubaneswar

You might also like