KEMBAR78
Dynamic Wiring Diagram | PDF | Fuel Injection | Rotating Machines
0% found this document useful (0 votes)
42 views7 pages

Dynamic Wiring Diagram

Uploaded by

Kumar Suresh
Copyright
© © All Rights Reserved
We take content rights seriously. If you suspect this is your content, claim it here.
Available Formats
Download as PDF, TXT or read online on Scribd
0% found this document useful (0 votes)
42 views7 pages

Dynamic Wiring Diagram

Uploaded by

Kumar Suresh
Copyright
© © All Rights Reserved
We take content rights seriously. If you suspect this is your content, claim it here.
Available Formats
Download as PDF, TXT or read online on Scribd
You are on page 1/ 7

1/7

Data status: 167_20250321080600_i


https://ws-retailfactory-dyna.mercedes-benz.com/aspu/en/public/v3?lang=en&bm=1671591&plant=P1380&dta=20190213&engid=25693030042225&options=01U,08U,09U,12B,12U,14U,15U,16U,17U,…

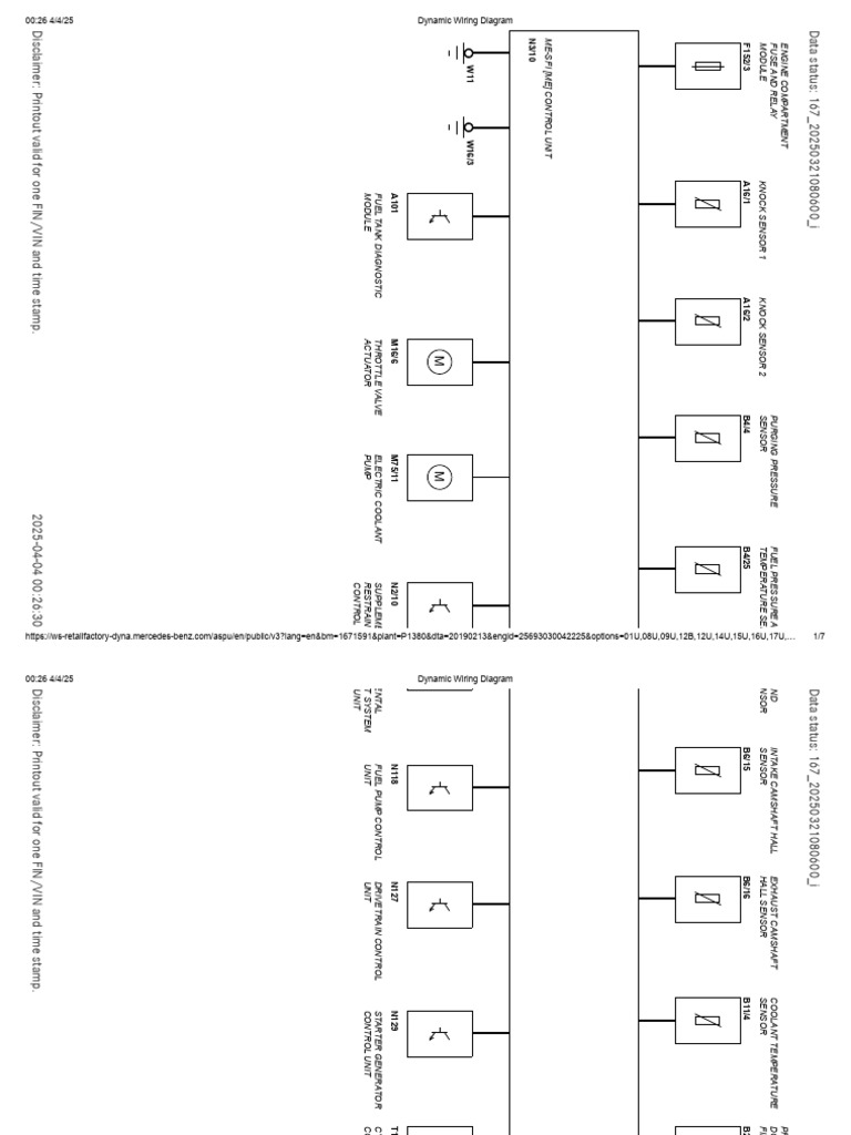
ENGINE COMPARTMENT
FUSE AND RELAY PURGING PRESSURE FUEL PRESSURE A
MODULE KNOCK SENSOR 1 KNOCK SENSOR 2 SENSOR TEMPERATURE SEN
F152/3 A16/1 A16/2 B4/4 B4/25
ME-SFI [ME] CONTROL UNIT
N3/10
Dynamic Wiring Diagram

W11 W16/3
M M
A101 M16/6 M75/11 N2/10
FUEL TANK DIAGNOSTIC THROTTLE VALVE ELECTRIC COOLANT SUPPLEME
MODULE ACTUATOR PUMP RESTRAIN
CONTROL
00:26 4/4/25
Disclaimer: Printout valid for one FIN/VIN and time stamp. 2025-04-04 00:26:30
2/7

Data status: 167_20250321080600_i


PRESSUR
https://ws-retailfactory-dyna.mercedes-benz.com/aspu/en/public/v3?lang=en&bm=1671591&plant=P1380&dta=20190213&engid=25693030042225&options=01U,08U,09U,12B,12U,14U,15U,16U,17U,…

PRESSURE SENSOR TEMPERA


ND INTAKE CAMSHAFT HALL EXHAUST CAMSHAFT COOLANT TEMPERATURE DOWNSTREAM OF AIR UPSTREAM
NSOR SENSOR HALL SENSOR SENSOR FILTER VALVE
B6/15 B6/16 B11/4 B28/11 B28/26
Dynamic Wiring Diagram

N118 N127 N129 T1/1 T1/2


ENTAL FUEL PUMP CONTROL DRIVETRAIN CONTROL STARTER GENERATOR CYLINDER 1 IGNITION CYLINDER
T SYSTEM UNIT UNIT CONTROL UNIT COIL COIL
UNIT
00:26 4/4/25
Disclaimer: Printout valid for one FIN/VIN and time stamp. 2025-04-04 00:26:30
3/7

Data status: 167_20250321080600_i


RE AND PRESSURE AND
https://ws-retailfactory-dyna.mercedes-benz.com/aspu/en/public/v3?lang=en&bm=1671591&plant=P1380&dta=20190213&engid=25693030042225&options=01U,08U,09U,12B,12U,14U,15U,16U,17U,…

TURE SENSOR TEMPERATURE SENSOR ENGINE OIL PRESSURE OXY


M OF THROTTLE DOWNSTREAM OF ENGINE OIL FILL CRANKSHAFT HALL AND TEMPERATURE DOW
THROTTLE VALVE LEVEL SENSOR SENSOR SENSOR CAT
B28/27 B40/6 B70 B149/1 G3/
Dynamic Wiring Diagram

T1/3 T1/4 T1/5 T1/6 X30/21


2 IGNITION CYLINDER 3 IGNITION CYLINDER 4 IGNITION CYLINDER 5 IGNITION CYLINDER 6 IGNITION DRIVE
COIL COIL COIL COIL C1) PO
DISTR
ELECT
00:26 4/4/25
Disclaimer: Printout valid for one FIN/VIN and time stamp. 2025-04-04 00:26:30
4/7

Data status: 167_20250321080600_i


https://ws-retailfactory-dyna.mercedes-benz.com/aspu/en/public/v3?lang=en&bm=1671591&plant=P1380&dta=20190213&engid=25693030042225&options=01U,08U,09U,12B,12U,14U,15U,16U,17U,…

YGEN SENSOR OXYGEN SENSOR


WNSTREAM OF UPSTREAM OF COOLANT THERMOSTAT
TALYTIC CONVERTER CATALYTIC CONVERTER HEATING ELEMENT
1 G3/2 R48
Dynamic Wiring Diagram

1 X49 Y49/1 Y49/2 Y49/19 Y49


E TRAIN CAN (CAN POTENTIAL INTAKE CAMSHAFT EXHAUST CAMSHAFT CYLINDER 1 AND 2 CYL
OTENTIAL DISTRIBUTOR SOLENOID SOLENOID INTAKE CAMTRONIC INTA
RIBUTOR ACTUATOR ACT
TRICAL CONNECTOR
00:26 4/4/25
Disclaimer: Printout valid for one FIN/VIN and time stamp. 2025-04-04 00:26:30
5/7

Data status: 167_20250321080600_i


https://ws-retailfactory-dyna.mercedes-benz.com/aspu/en/public/v3?lang=en&bm=1671591&plant=P1380&dta=20190213&engid=25693030042225&options=01U,08U,09U,12B,12U,14U,15U,16U,17U,…
Dynamic Wiring Diagram

9/20 Y49/21 Y58/1 Y76/1 Y76/2


LINDER 3 AND 4 CYLINDER 5 AND 6 PURGE CONTROL VALVE CYLINDER 1 FUEL CYLINDER 2 FUEL
TAKE CAMTRONIC INTAKE CAMTRONIC INJECTOR INJECTOR
TUATOR ACTUATOR
00:26 4/4/25
Disclaimer: Printout valid for one FIN/VIN and time stamp. 2025-04-04 00:26:30
6/7

Data status: 167_20250321080600_i


https://ws-retailfactory-dyna.mercedes-benz.com/aspu/en/public/v3?lang=en&bm=1671591&plant=P1380&dta=20190213&engid=25693030042225&options=01U,08U,09U,12B,12U,14U,15U,16U,17U,…
Dynamic Wiring Diagram

Y76/3 Y76/4 Y76/5 Y76/6 Y77


CYLINDER 3 FUEL CYLINDER 4 FUEL CYLINDER 5 FUEL CYLINDER 6 FUEL WASTEGATE PRESSURE
INJECTOR INJECTOR INJECTOR INJECTOR TRANSDUCER
00:26 4/4/25
Disclaimer: Printout valid for one FIN/VIN and time stamp. 2025-04-04 00:26:30
00:26 4/4/25 Dynamic Wiring Diagram
Disclaimer: Printout valid for one FIN/VIN and time stamp.

Data status: 167_20250321080600_i


VALVE
QUANTITY CONTROL
Y94
SWITCHOVER VALVE
DIVERT AIR
Y101
VALVE
ENGINE OIL PUMP
Y130
2025-04-04 00:26:30

https://ws-retailfactory-dyna.mercedes-benz.com/aspu/en/public/v3?lang=en&bm=1671591&plant=P1380&dta=20190213&engid=25693030042225&options=01U,08U,09U,12B,12U,14U,15U,16U,17U,… 7/7

You might also like