KEMBAR78
Python | PDF | Python (Programming Language) | Computer Programming
0% found this document useful (0 votes)
8 views1 page

Python

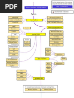
The document outlines various programming roadmaps, particularly focusing on Python, Backend, DevOps, and AI/Data Science. It includes key topics such as basic syntax, data types, functions, data structures, algorithms, and frameworks. Additionally, it highlights tools for package management, testing, and code formatting relevant to Python development.
Copyright
© © All Rights Reserved
We take content rights seriously. If you suspect this is your content, claim it here.
Available Formats
Download as PDF, TXT or read online on Scribd
0% found this document useful (0 votes)
8 views1 page

Python

The document outlines various programming roadmaps, particularly focusing on Python, Backend, DevOps, and AI/Data Science. It includes key topics such as basic syntax, data types, functions, data structures, algorithms, and frameworks. Additionally, it highlights tools for package management, testing, and code formatting relevant to Python development.
Copyright
© © All Rights Reserved
We take content rights seriously. If you suspect this is your content, claim it here.
Available Formats
Download as PDF, TXT or read online on Scribd
You are on page 1/ 1

Related Roadmaps Find the detailed version of this

roadmap and other similar roadmaps


Backend Roadmap
DevOps Roadmap Python roadmap.sh
AI & Data Scientist

Type Casting
Basic Syntax
Exceptions
Variables and Data Types
Learn the Basics Functions, Builtin Functions
Conditionals
Lists Tuples Sets
Loops
Dictionaries

PyPI Pip Data Structures & Algorithms

Builtin Custom
Conda uv

Arrays and Linked Lists


Poetry
Modules
Hash Tables
Lambdas
Package Managers Heaps, Stacks and Queues
Decorators
Binary Search Tree
Common Packages Iterators
Recursion

pyproject.toml Regular Expressions


Sorting Algorithms
Configuration
typing
Object Oriented Programming
List Comprehensions
mypy

Generator Expressions
Classes pyright
Pipenv
Paradigms
Inheritance pyre
virtualenv
Context Manager
Methods, Dunder Pydantic
pyenv

Learn a Framework Concurrency Environments Static Typing

yapf
Multiprocessing
Plotly Dash gevent aiohttp
black Code Formatting
Asynchrony
Pyramid Tornado Sanic
ruff
Synchronous Asynchronous GIL

Synchronous + Asynchronous Threading Sphinx

Fast API Django Flask Documentation

tox nose

Have a look at the following related roadmaps unittest / pyUnit


Testing
Backend DevOps AI / Data Science doctest

pytest

You might also like