KEMBAR78
SAP License Training | PDF | Sap Se | Gateway (Telecommunications)
0% found this document useful (0 votes)
336 views7 pages

SAP License Training

SAP License Training
Copyright
© © All Rights Reserved
We take content rights seriously. If you suspect this is your content, claim it here.
Available Formats
Download as PPTX, PDF, TXT or read online on Scribd
0% found this document useful (0 votes)
336 views7 pages

SAP License Training

SAP License Training
Copyright
© © All Rights Reserved
We take content rights seriously. If you suspect this is your content, claim it here.
Available Formats
Download as PPTX, PDF, TXT or read online on Scribd
You are on page 1/ 7

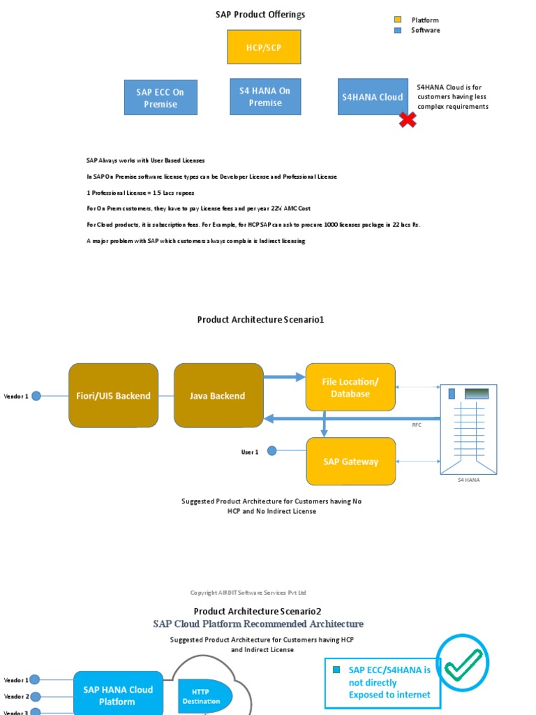
SAP Product Offerings

Platform
Software

HCP/SCP

S4HANA Cloud is for


SAP ECC On S4 HANA On
S4HANA Cloud customers having less
Premise Premise complex requirements

SAP Always works with User Based Licenses

In SAP On Premise software license types can be Developer License and Professional License

1 Professional License = 1.5 Lacs rupees

For On Prem customers, they have to pay License fees and per year 22% AMC Cost

For Cloud products, it is subscription fees. For Example, for HCP SAP can ask to procure 1000 licenses package in 22 lacs Rs.

A major problem with SAP which customers always complain is Indirect licensing
Product Architecture Scenario1

File Location/
Vendor 1 Fiori/UI5 Backend Java Backend Database

RFC

User 1
SAP Gateway
S4 HANA

Suggested Product Architecture for Customers having No


HCP and No Indirect License

Copyright AIRDIT Software Services Pvt Ltd


Product Architecture Scenario2
SAP Cloud Platform Recommended Architecture
Suggested Product Architecture for Customers having HCP
and Indirect License

SAP ECC/S4HANA is
Vendor 1 not directly
SAP HANA Cloud HTTP Exposed to internet
Vendor 2
Platform Destination
Vendor 3

REST / ODATA
Internet (SAP Cloud Platform)

Intranet (On Premise)

SAP Cloud HTTP RFC


SAP Gateway
Connector

S4 HANA

07/29/2020
Copyright AIRDIT Software Services Pvt Ltd
MDG Vs MET-A-DATA
Why AIRDIT Talks about saving Future license cost

User S1
User M1
User 1 RFC

RFC 2 Licenses:
S4 HANA
User S1 + User M1
MDG S4 HANA
MDG
Single Tenant Architecture
RFC

S4 HANA/ Oracle
Multi Tenant Architecture

SAP MDG

MET-A-DATA
User S1
1 Licenses:
User S1

07/29/2020
Copyright AIRDIT Software Services Pvt Ltd
Architecture Comparison of S4HANA & ECC

APO BPC

APO ECC

Integration Challenges

S4 HANA

Powerful DB
Recommended Architecture for Non License Users

Read
Vendor 1
Fiori Java Based
Vendor 2 DB
UI Solution Write
Vendor 3 RFC
SAP Gateway Background
Fiori Job
Finance
User

S4 HANA

07/29/2020
Copyright AIRDIT Software Services Pvt Ltd
Fiori Possible Architectures

http
Internet User

ECC
Risky
Fiori Screen
Security Protocols

User 1

Gateway ECC
Only Basis/NW Component (Backend End Server)
(Front End Server)
Less Powerful Server is Ok.

You might also like