KEMBAR78
Algorithms and Flowcharts 1 | PDF | Algorithms | Mathematics
0% found this document useful (0 votes)
286 views45 pages

Algorithms and Flowcharts 1

Here is an algorithm and flowchart to determine the largest of two values: Algorithm: 1. Input VALUE1, VALUE2 2. If VALUE1 > VALUE2 then Largest = VALUE1 3. Else Largest = VALUE2 4. Print "The largest value is", Largest Flowchart: Start Input VALUE1, VALUE2 VALUE1 > VALUE2? Yes No Largest = VALUE1 Largest = VALUE2 Print "The largest value is", Largest Stop

Uploaded by

Erwin Marcelo
Copyright
© © All Rights Reserved
We take content rights seriously. If you suspect this is your content, claim it here.
Available Formats
Download as PPT, PDF, TXT or read online on Scribd
0% found this document useful (0 votes)
286 views45 pages

Algorithms and Flowcharts 1

Here is an algorithm and flowchart to determine the largest of two values: Algorithm: 1. Input VALUE1, VALUE2 2. If VALUE1 > VALUE2 then Largest = VALUE1 3. Else Largest = VALUE2 4. Print "The largest value is", Largest Flowchart: Start Input VALUE1, VALUE2 VALUE1 > VALUE2? Yes No Largest = VALUE1 Largest = VALUE2 Print "The largest value is", Largest Stop

Uploaded by

Erwin Marcelo
Copyright
© © All Rights Reserved
We take content rights seriously. If you suspect this is your content, claim it here.
Available Formats
Download as PPT, PDF, TXT or read online on Scribd
You are on page 1/ 45

ALGORITHMS AND

FLOWCHARTS
ALGORITHMS AND FLOWCHARTS
 A typical programming task can be divided into
two phases:
 Problem solving phase
 produce an ordered sequence of steps that describe
solution of problem
 this sequence of steps is called an algorithm

 Implementation phase
 implement the program in some programming
language
Algorithm Flowchart Program

Set of instructions.
An algorithm is defined A flowchart is pictorial
Instruction is a command to
as sequence of steps to (graphical) representation
the computer to do some
solve a problem (task). of an algorithm.
task.

Algorithm can also be A picture is worth of 1000


defined as a plan to solve a words. We can understand Implementation of
problem and represents its more from picture than Algorithm or flowchart
logic. words.
Steps in Problem Solving
 First produce a general algorithm (one can use
pseudocode)
 Refine the algorithm successively to get step by
step detailed algorithm that is very close to a
computer language.
 Pseudocode is an artificial and informal
language that helps programmers develop
algorithms. Pseudocode is very similar to
everyday English.
Algorithm characteristics
1. It should have finite number of steps. No one
can be expected to execute infinite number of
steps.
2. The steps must be in order and simple
3. Each step should be defined clearly i.e.
without un-ambiguity (without doubtfulness)
4. Must include all required information
5. Should exhibit at least one output
Pseudocode & Algorithm
 Example 1: Write an algorithm to
determine a student’s final grade and
indicate whether it is passing or failing.
The final grade is calculated as the
average of four marks.
Pseudocode & Algorithm
Pseudocode:
 Input a set of 4 marks
 Calculate their average by summing and dividing
by 4
 if average is below 50
Print “FAIL”
else
Print “PASS”
Pseudocode & Algorithm
 Detailed Algorithm
 Step 1: Input M1,M2,M3,M4
Step 2: GRADE  (M1+M2+M3+M4)/4
Step 3: if (GRADE < 50) then
Print “FAIL”
else
Print “PASS”
endif
Flowcharts
 Flowcharts is a graph used to depict or show a
step by step solution using symbols which
represent a task.
 The symbols used consist of geometrical shapes
that are connected by flow lines.
 It is an alternative to pseudocoding; whereas a
pseudocode description is verbal, a flowchart is
graphical in nature.

Principles of Programming - NI July


2005 10
Flowchart Symbols
Terminal symbol - indicates the beginning and
end points of an algorithm.

Process symbol - shows an instruction other than


input, output or selection.

Input-output symbol - shows an input or an output


operation.

Disk storage I/O symbol - indicates input from or output to


disk storage.

Printer output symbol - shows hardcopy printer


output.

Principles of Programming - NI July


2005 11
Flowchart Symbols cont…
Selection symbol - shows a selection process
for two-way selection.

Off-page connector - provides continuation of a


logical path on another page.

On-page connector - provides continuation


of logical path at another point in the same
page.

Flow lines - indicate the logical sequence of


execution steps in the algorithm.

Principles of Programming - NI July


2005 12
Flowchart – sequence control structure

Statement 1

Statement 2

Statement 3

Principles of Programming - NI July


2005 13
Flowchart – selection control structure

No Yes
Condition

else- then-
statement(s) statement(s)

Principles of Programming - NI July


2005 14
Flowchart – repetition control structure

yes Loop
Condition
Statement(s)

no

Principles of Programming - NI July


2005 15
Create a program to compute the volume of a sphere. Use the formula: V = (4/3) *pi*r where pi is equal to 3.1416
3

approximately. The r is the radius of sphere. Display the result.


Example
START
Step 1: Input M1,M2,M3,M4
Step 2: GRADE  (M1+M2+M3+M4)/4
Input
M1,M2,M3,M4
Step 3: if (GRADE <50) then
Print “FAIL”
else
GRADE(M1+M2+M3+M4)/4 Print “PASS”
endif
N GRADE<50 Y

Print “PASS” Print “FAIL”

END
Example 2
 Write an algorithm and draw a flowchart to
convert the length in feet to centimeter.
Pseudocode:
 Input the length in feet (Lft)
 Calculate the length in cm (Lcm) by
multiplying LFT with 30
 Print length in cm (LCM)
Example 2
Flowchart
Algorithm START

 Step 1: Input Lft


Input

 Step 2: Lcm  Lft x 30 Lft

 Step 3: Print Lcm Lcm = Lft x 30

Print Lcm

STOP
Example 3
Write an algorithm and draw a flowchart that
will read the two sides of a rectangle and
calculate its area.
Pseudocode
 Input the width (W) and Length (L) of a rectangle
 Calculate the area (A) by multiplying L with W
 Print A
Example 3
Algorithm START

 Step 1: Input W,L Input


W, L
 Step 2: AL x W
 Step 3: Print A A=LxW

Print A

STOP
Example 4
 Write an algorithm and draw a flowchart that
will calculate the roots of a quadratic equation
ax 2  bx  c  0
 Hint: d = sqrt ( b 2  4ac ), and the roots are:
x1 = (–b + d)/2a and x2 = (–b – d)/2a
Example 4
Pseudocode:
 Input the coefficients (a, b, c) of the
quadratic equation
 Calculate d
 Calculate x1
 Calculate x2
 Print x1 and x2
Example 4
START

 Algorithm:
Input
 Step 1: Input a, b, c a, b, c
 Step 2: d  sqrt ( b  b  4  a)  c
 Step 3: x1  (–b + d) / (2 x a) d = sqrt(b x b – 4 x a x c)
 Step 4: x2  (–b – d) / (2 x a) x1 =(–b + d) / (2 x a)
 Step 5: Print x1, x2
X2 = (–b – d) / (2 x a)

Print
x1 ,x2

STOP
DECISION STRUCTURES
 The expression A>B is a logical expression
 it describes a condition we want to test
 if A>B is true (if A is greater than B) we take
the action on left
 print the value of A
 if A>B is false (if A is not greater than B) we
take the action on right
 print the value of B
DECISION STRUCTURES

Y N
is
A>B

Print Print
A B
IF–THEN–ELSE STRUCTURE
 The structure is as follows
If condition then
true alternative
else
false alternative
endif
IF–THEN–ELSE STRUCTURE
 The algorithm for the flowchart is as
follows:
If A>B then
Y N
print A is
A>B
else
print B Print
A
Print
B
endif
Relational Operators

Relational Operators
Operator Description
> Greater than
< Less than
= Equal to
 Greater than or equal to
 Less than or equal to
 Not equal to
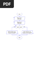
Example 5
 Write an algorithm that reads two values, determines the
largest value and prints the largest value with an
identifying message.
ALGORITHM
Step 1: Input VALUE1, VALUE2
Step 2: if (VALUE1 > VALUE2) then
MAX  VALUE1
else
MAX  VALUE2
endif
Step 3: Print “The largest value is”, MAX
Example 5
START

Input
VALUE1,VALUE2

Y is N
VALUE1>VALUE2

MAX = VALUE1 MAX = VALUE2

Print
“The largest value
is”, MAX

STOP
NESTED IFS
 One of the alternatives within an IF–
THEN–ELSE statement
 may involve further IF–THEN–ELSE
statement
Example 6
 Write an algorithm that reads three
numbers and prints the value of the largest
number.
Example 6
Step 1: Input N1, N2, N3
Step 2: if (N1>N2) then
if (N1>N3) then
MAX  N1 [N1>N2, N1>N3]
else
MAX  N3 [N3>N1>N2]
endif
else
if (N2>N3) then
MAX  N2 [N2>N1, N2>N3]
else
MAX  N3 [N3>N2>N1]
endif
endif
Step 3: Print “The largest number is”, MAX
Example 6
 Flowchart: Draw the flowchart of the
above Algorithm.
Example 7
 Write and algorithm and draw a flowchart
to
a) read an employee name (NAME),
overtime hours worked (OVERTIME),
hours absent (ABSENT) and
b) determine the bonus payment
(PAYMENT).
Example 7
Bonus Schedule
OVERTIME – (2/3)*ABSENT Bonus Paid

>40 hours $50


>30 but  40 hours $40
>20 but  30 hours $30
>10 but  20 hours $20
 10 hours $10
Step 1: Input NAME,OVERTIME,ABSENT
Step 2: if (OVERTIME–(2/3)*ABSENT > 40) then
PAYMENT  50
else if (OVERTIME–(2/3)*ABSENT > 30) then
PAYMENT  40
else if (OVERTIME–(2/3)*ABSENT > 20) then
PAYMENT  30
else if (OVERTIME–(2/3)*ABSENT > 10) then
PAYMENT 20
else if (OVERTIME–(2/3)*ABSENT > 0) then
PAYMENT  10
else
PAYMENT  0
endif
Step 3: Print “Bonus for”, NAME “is $”, PAYMENT
Example 7
 Flowchart: Draw the flowchart of the
above algorithm?
Flowchart – example 8
Begin

sum = 0
current_number = 1

NO
current_number <= 10? print sum

YES
End
sum = sum + current_number
current_number = current_number + 1

Principles of Programming - NI July


2005 40
Exercises: Algorithm &
Flowchart
1.) Create an algorithm and a flowchart that
will accept/read two numbers and then
display the bigger number.
Exercises: Algorithm &
Flowchart
2.) Create an algorithm and a flowchart that
will compute the area of a circle.
Exercises: Algorithm &
Flowchart
3.) Create an algorithm and a flowchart that
will compute the sum of two numbers. If
the sum is below or equal to twenty, two
numbers will be entered again. If the sum
is above 20, it will display the sum.
Lab Activity: Algorithm &
Flowchart
4) Create an algorithm and a flowchart that
will output the largest number among the
three numbers.
Assignment 1

1. Create an algorithm and a flowchart that will output for g.c.d.


2. Create an algorithm and a flowchart that will output the factorial of a
given number.
3. Create an algorithm and a flowchart that will output the Fibonacci
series up to a given number.
4. Create an algorithm and a flowchart that will output all the prime
numbers between 2 numbers.

You might also like