KEMBAR78
C Programming | DOCX
C PROGRAMMING
Display: area
Code:
Output:
Flowchart
WriteaprogramtocalculatetheareaofaTriangle.
Start
Calculation
area=.5*Base*Altitude
Take input
Altitude, Base
End
C PROGRAMMING
Display: r
Code:
Output:
Flowchart
Writeaprogramtocalculatethe averageofgiventhreenumbers.
Start
Calculation
r = (a+b+c)/3.0
Take input
a, b, c
End
C PROGRAMMING
Display: How
obedient you are
Code:
Output:
Flowchart
Writeaprogramtotakeanumberlessthan10.
Start
Take input
n
n<10
?
Display:
How stupid!!!
End
Yes No
C PROGRAMMING
Display: ft
Code:
Output:
Flowchart
WriteaprogramtocalculateFahrenheittemperaturefromCelsiustemperature.
Start
Calculation
ft = 32 + (ct*9)/5
Take input
ct
End
C PROGRAMMING
Code:
Output:
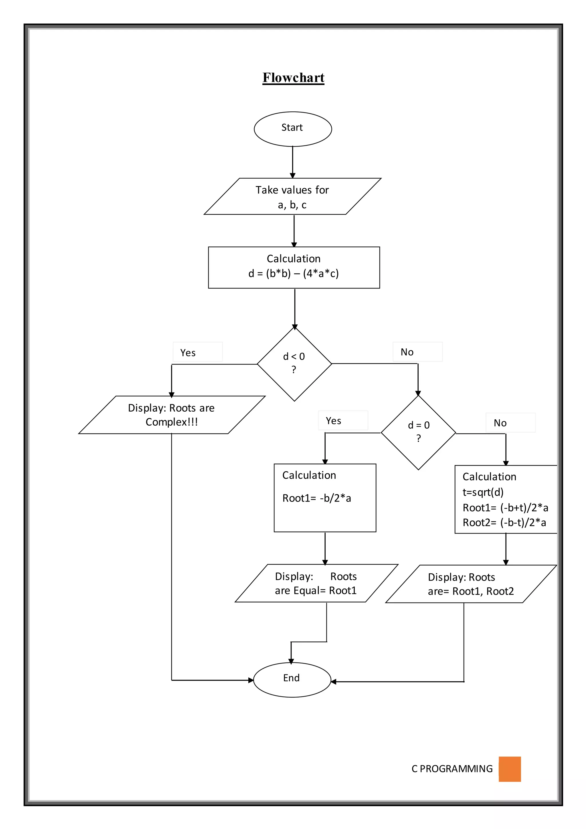
Writeaprogramtosolvequadraticequation.
C PROGRAMMING
Display: Roots are
Complex!!!
Display: Roots
are= Root1, Root2
Display: Roots
are Equal= Root1
Flowchart
Start
Calculation
d = (b*b) – (4*a*c)
Take values for
a, b, c
d < 0
?
Yes No
d = 0
?
Yes No
Calculation
t=sqrt(d)
Root1= (-b+t)/2*a
Root2= (-b-t)/2*a
Calculation
Root1= -b/2*a
End
C PROGRAMMING
Code:
Output:
WriteaprogramtocheckthegivenyearisLeapyearornot.
C PROGRAMMING
Flowchart
Start
Take input
a
a %
100==
0?
Yes No
a %
400==
0?
Yes No a %
4==0?
Yes No
Display: The
yearis LeapYear
Display:The year
isnot Leap Year
Display: The
yearis LeapYear
Display:The year
isnot Leap Year
End
C PROGRAMMING
Code:
Output:
//without third variable
Code:
Output:
Writeaprogramtoswapthevaluesoftwovariable.
C PROGRAMMING
Code:
Output:
Take3x3Matrixanddisplayit.
C PROGRAMMING
Code:
Output:
Take3x3matrixandgiverowwiseaddition.
C PROGRAMMING
Output:
C PROGRAMMING
Writeaprogramtoaddtwo3x3matrices
C PROGRAMMING
C PROGRAMMING
Code:
Writeaprogramtomultiplytwo3x3matrices
C PROGRAMMING
Output:
C PROGRAMMING
Code:
Output:
Writeaprogramtoaddthreenumbers.
C PROGRAMMING
Code:
Output:
WriteaprogramtofindthelargestvalueamongthreenumbersusingArray
C PROGRAMMING
Code:
Output:
Writeaprogramtoprintupto1fromagivennumberusingdo-whileloop
C PROGRAMMING
Code:
Output:
Writeaprogramtofindthelargestandthesmallestvalueamongthreegivennumbers.
C PROGRAMMING
Code:
Output:
CallbyValue~Writeaprogramtoaddtwonumbers.
C PROGRAMMING
Code:
Output:
Writeaprogramtoprintupto1fromagivennumberusingwhileloop
C PROGRAMMING
Code:
Output:
Pointer-WriteaprogramtoswapthevaluesoftwovariableusingPointer.
C PROGRAMMING
Code:
Output:
Writeaprogramtoevaluatefactorialwithoutusingrecursion
C PROGRAMMING
Code:
Output:
Recursion-WriteaprogramtoevaluatefactorialofagivennumberusingRecursion.

C Programming