KEMBAR78
Data modeling using the entity relationship model | PPT
Data Modeling using the
Entity Relationship Model
Chapter 3
Contents
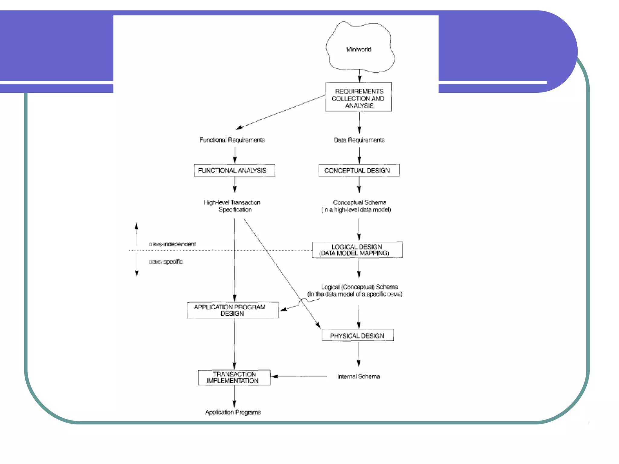
 High-level Conceptual Data Models for
Database design
 Example Database Application
 Entity types, Entity Sets, Attributes and keys
 Relationship types, relationship sets, Roles
and structural Constraints
 E-R Diagram, Naming Conventions and
Design Issues
Example Database Application
 The Company is a organized into
departments. Each Department has unique
name, a unique number and a particular
employee who manages the department. We
keep track of the start date when that
employee began managing the department. A
department has several locations.
 A department controls a number of projects,
each of which has a unique name , a unique
number and a single location.
 We store each employee’s name ,social
security number, address, salary, sex, and
birthdate. An employee is assigned one
department but may work on several projects,
which are not necessarily, controlled by the
same department. We keep track of the
number of hours per week that an employee
works on each project. We also keep track of
the direct supervisor of each employee.
We want to keep track of the
dependents of each employee for
insurance purposes. We keep each
dependent’s first name, sex, birth date,
and relationship to the employee.
Entity Types, Entity Sets, Attributes
and Keys
The basic object that the ER- Model
represents is an entity, which is a “thing”
in real-world with an independent
existence.
An Entity may be an object with physical
existence or may be an object with a
conceptual existence.
Entity Types, Entity Sets, Attributes
and Keys
Each Entity has attributes- the properties
that describe it.
There are several types of attributes
Simple versus Composite
Single valued versus Multivalued
Stored Versus Derived
Composite Versus Simple Attributes
Composite attributes can be divided into
smaller subparts, which represents more
basic attributes with independent
meaning.
For example: Address can be sub
divided into streetaddress, city,
state,country,zip.
Attributes that are not divisible are called
Simple or atomic attributes
Single Valued versus Multivalued
Attributes
Attributes that hold single value are
called single-valued attributes.
For example :age
Multivalued attributes hold more than
one value.
For example: car with two colors, or phone
no of a person
Attributes which are derived from some
other attributes are called as derived
attributes.
The attributes from which others
attributes are derived are called stored
attributes.
For ex: Age is derived from BirthDate, so
age is derived attribute and Birth Date is
stored attribute.
Stored versus Derived Attributes
Null Values
In some cases entity may not have an
applicable value for an attribute.
For Example: Fax Number or apartment
number.
For such attributes an special attribute
called null is created.
Null Means unknown .
Complex Attributes
The composition of composite and
multivalued attributes is called as
complex attributes.
Composite attributes are represented by
() paranthesis and multivalued attributes
{ }.
Entity Types, Entity Sets
A Database usually contains groups of
entities that are similar.
For Example, a company hiring
hundreds of employees may want to
store similar information
These entities share same attributes, but
have their own values for eac attributes.
Entity Type, Entity Sets
An Entity Type defines a collection of
entities that have same attributes.
The collection of all the entities of a
particular entity type in the database at
any point in time is called an entity set.
Entity type is represented as a
Rectangular box in ER Diagrams
enclosing entity type name.
Entity types , Entity Sets
Attributes names are enclosed in ovals
and are attached to their entity type by
straight lines.
Multivalued attributes are displayed in
double ovals.
Key attributes
 An Entity type has an attribute whose values
are distinct for each individual entity in the
entity set. Such attributes are called key
attributes.
 For example: Roll no in Student table.
 Sometimes several attributes together form a
key,meaning that combination of the attribute
will identify the entities in an entity set.
 Such an combination of attributes is called as
Composite attribute.
Value Sets(Domains) of Attributes
Each simple attribute in an entity set is
associated with an value se or domain ,
which specifies the set of values that it
may hold.
Value sets are typically specified using
the basic data types such as integer,
boolean, floating,enumeration,sub range
and so on.
Initial Conceptual Design of
Company Database
An entity type DEPARTMENT with
attributes Name, Number, Locations,
Manager, and ManagerStartDate.
Locations is only multivalued attribute.
We can specify both name and number
as key attributes.
Initial Conceptual Design of
Company Database
An entity type PROJECT with attributes
Name, Number, Location,and
ControllingDepartment.
Both Name and Number are key
attributes.
Initial Conceptual Design of
Company Database
An Entity EMPLOYEE with attributes
Name, SSN,Sex, Address, Salary,
BirthDate, Department, and Supervisor.
Both Name and address may be
composite attributes; however this was
not specified in requirements.
Initial Conceptual Design of
Company Database
An Entity type DEPENDENT with
attributes Employee, DependentName,
Sex, BirthDate and Relationship(to the
employee)
Relationship types, Relations Sets
and Structural Constraints
Degree of a relationship type: The
degree of a relationship type is the
number of participating entity types.
For Example: WORKSFOR relationship
is of degree two.
A relationship type of degree two is
called binary.
A relationship type of degree three is
called ternary.
Relationship as Attributes
It is sometimes convenient to think of a
relationship type in terms of attributes.
ManagerStartDate is an attribute which
is necessary for both Employee and
Department.
Role Names
The role name signifies the role that a
participating entity from the entity type
plays in each relationship instance and
helps to explain what the relationship
means.
For example: In WORKS_FOR
relationship type, EMPLOYEE plays the
role of employee and DEPARTMENT
plays a role of employer
Recursive Relationships
In Some cases the same entity type
participates in a relationship type in
different roles.
Such relationships are called Recursive
Relationships.
For such relationships the role name
becomes essential for distinguishing the
meaning of each participation.
Constraints of Relationship Types
Cardinality Ratios for Binary Relationship
The cardinality ratio for a binary relationship
specifies the maximum number of
relationship instances that an entity can
participate in.
For Example: Works _For Relationship is
between EMPLOYEE and DEPARTMENT
Its Cardinality ratio is 1:N
Possible Cardinality ratios for binary
relationships are 1:1,1:N,N:1,and M:N.
Participation Constraint
Specifies whether the existance of an
entity depends on its being related to
another entity via the relationship type.
There are 2 possible participation
constraints
Total
Partial
Weak Entity Types
 Entity types that do not have key attributes of
their own are called weak entity types.
 In contrast regular entity types that do have
key attributes are called strong entity types.
 Entities belonging to a weak entity type is are
identified by strong entity types and the
relation ship is called identifying relationship
ER Diagram Naming Conventions
ER Diagram Naming Conventions
E-R Diagram For Company Schema
Proper Naming of Schema
Constructs
Use Singular Names for Entity Types
rather than plurals because entity type
applies to each individual entity.
Entity Type names and relationship
types are written in uppercase.
Attribute names are capitilized
Role names are in lower case.

Data modeling using the entity relationship model

  • 1.
    Data Modeling usingthe Entity Relationship Model Chapter 3
  • 2.
    Contents  High-level ConceptualData Models for Database design  Example Database Application  Entity types, Entity Sets, Attributes and keys  Relationship types, relationship sets, Roles and structural Constraints  E-R Diagram, Naming Conventions and Design Issues
  • 4.
    Example Database Application The Company is a organized into departments. Each Department has unique name, a unique number and a particular employee who manages the department. We keep track of the start date when that employee began managing the department. A department has several locations.  A department controls a number of projects, each of which has a unique name , a unique number and a single location.
  • 5.
     We storeeach employee’s name ,social security number, address, salary, sex, and birthdate. An employee is assigned one department but may work on several projects, which are not necessarily, controlled by the same department. We keep track of the number of hours per week that an employee works on each project. We also keep track of the direct supervisor of each employee.
  • 6.
    We want tokeep track of the dependents of each employee for insurance purposes. We keep each dependent’s first name, sex, birth date, and relationship to the employee.
  • 7.
    Entity Types, EntitySets, Attributes and Keys The basic object that the ER- Model represents is an entity, which is a “thing” in real-world with an independent existence. An Entity may be an object with physical existence or may be an object with a conceptual existence.
  • 8.
    Entity Types, EntitySets, Attributes and Keys Each Entity has attributes- the properties that describe it. There are several types of attributes Simple versus Composite Single valued versus Multivalued Stored Versus Derived
  • 9.
    Composite Versus SimpleAttributes Composite attributes can be divided into smaller subparts, which represents more basic attributes with independent meaning. For example: Address can be sub divided into streetaddress, city, state,country,zip. Attributes that are not divisible are called Simple or atomic attributes
  • 10.
    Single Valued versusMultivalued Attributes Attributes that hold single value are called single-valued attributes. For example :age Multivalued attributes hold more than one value. For example: car with two colors, or phone no of a person
  • 11.
    Attributes which arederived from some other attributes are called as derived attributes. The attributes from which others attributes are derived are called stored attributes. For ex: Age is derived from BirthDate, so age is derived attribute and Birth Date is stored attribute. Stored versus Derived Attributes
  • 12.
    Null Values In somecases entity may not have an applicable value for an attribute. For Example: Fax Number or apartment number. For such attributes an special attribute called null is created. Null Means unknown .
  • 13.
    Complex Attributes The compositionof composite and multivalued attributes is called as complex attributes. Composite attributes are represented by () paranthesis and multivalued attributes { }.
  • 14.
    Entity Types, EntitySets A Database usually contains groups of entities that are similar. For Example, a company hiring hundreds of employees may want to store similar information These entities share same attributes, but have their own values for eac attributes.
  • 15.
    Entity Type, EntitySets An Entity Type defines a collection of entities that have same attributes. The collection of all the entities of a particular entity type in the database at any point in time is called an entity set. Entity type is represented as a Rectangular box in ER Diagrams enclosing entity type name.
  • 16.
    Entity types ,Entity Sets Attributes names are enclosed in ovals and are attached to their entity type by straight lines. Multivalued attributes are displayed in double ovals.
  • 17.
    Key attributes  AnEntity type has an attribute whose values are distinct for each individual entity in the entity set. Such attributes are called key attributes.  For example: Roll no in Student table.  Sometimes several attributes together form a key,meaning that combination of the attribute will identify the entities in an entity set.  Such an combination of attributes is called as Composite attribute.
  • 18.
    Value Sets(Domains) ofAttributes Each simple attribute in an entity set is associated with an value se or domain , which specifies the set of values that it may hold. Value sets are typically specified using the basic data types such as integer, boolean, floating,enumeration,sub range and so on.
  • 19.
    Initial Conceptual Designof Company Database An entity type DEPARTMENT with attributes Name, Number, Locations, Manager, and ManagerStartDate. Locations is only multivalued attribute. We can specify both name and number as key attributes.
  • 20.
    Initial Conceptual Designof Company Database An entity type PROJECT with attributes Name, Number, Location,and ControllingDepartment. Both Name and Number are key attributes.
  • 21.
    Initial Conceptual Designof Company Database An Entity EMPLOYEE with attributes Name, SSN,Sex, Address, Salary, BirthDate, Department, and Supervisor. Both Name and address may be composite attributes; however this was not specified in requirements.
  • 22.
    Initial Conceptual Designof Company Database An Entity type DEPENDENT with attributes Employee, DependentName, Sex, BirthDate and Relationship(to the employee)
  • 23.
    Relationship types, RelationsSets and Structural Constraints Degree of a relationship type: The degree of a relationship type is the number of participating entity types. For Example: WORKSFOR relationship is of degree two. A relationship type of degree two is called binary. A relationship type of degree three is called ternary.
  • 24.
    Relationship as Attributes Itis sometimes convenient to think of a relationship type in terms of attributes. ManagerStartDate is an attribute which is necessary for both Employee and Department.
  • 25.
    Role Names The rolename signifies the role that a participating entity from the entity type plays in each relationship instance and helps to explain what the relationship means. For example: In WORKS_FOR relationship type, EMPLOYEE plays the role of employee and DEPARTMENT plays a role of employer
  • 26.
    Recursive Relationships In Somecases the same entity type participates in a relationship type in different roles. Such relationships are called Recursive Relationships. For such relationships the role name becomes essential for distinguishing the meaning of each participation.
  • 27.
    Constraints of RelationshipTypes Cardinality Ratios for Binary Relationship The cardinality ratio for a binary relationship specifies the maximum number of relationship instances that an entity can participate in. For Example: Works _For Relationship is between EMPLOYEE and DEPARTMENT Its Cardinality ratio is 1:N Possible Cardinality ratios for binary relationships are 1:1,1:N,N:1,and M:N.
  • 28.
    Participation Constraint Specifies whetherthe existance of an entity depends on its being related to another entity via the relationship type. There are 2 possible participation constraints Total Partial
  • 29.
    Weak Entity Types Entity types that do not have key attributes of their own are called weak entity types.  In contrast regular entity types that do have key attributes are called strong entity types.  Entities belonging to a weak entity type is are identified by strong entity types and the relation ship is called identifying relationship
  • 30.
    ER Diagram NamingConventions
  • 31.
    ER Diagram NamingConventions
  • 32.
    E-R Diagram ForCompany Schema
  • 33.
    Proper Naming ofSchema Constructs Use Singular Names for Entity Types rather than plurals because entity type applies to each individual entity. Entity Type names and relationship types are written in uppercase. Attribute names are capitilized Role names are in lower case.