KEMBAR78
Introduction to java exceptions | PPTX
Introduction To Java Exceptions
Sujit Kumar
Zenolocity LLC © 2013-2023
Exceptions
• Events that disrupt the normal flow of
execution.
• Exception Object
1) cause (can contain another exception),
2) detailed message.
• Can be thrown by the programmer using the
throw keyword.
• Can be caught by the programmer using the
catch keyword.
Benefits of Java Exception Handling
• Cleaner code by separating error handling
code from normal or happy path code.
• Propagate errors up the call stack where they
can be handled meaningfully.
• Helps to categorize exceptions using the
exception hierarchy.
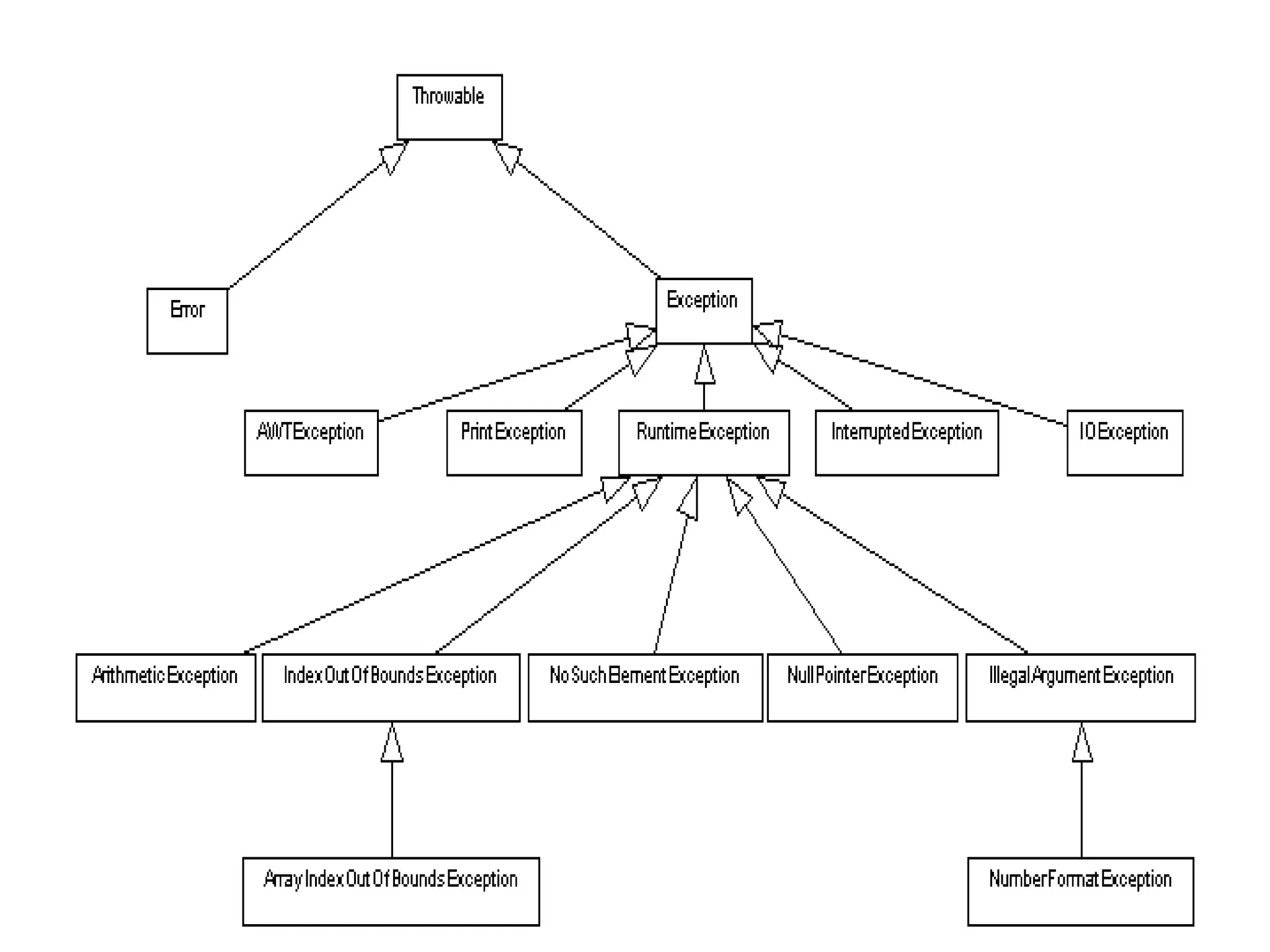
Types of Errors
• JVM Errors => OutOfMemoryError,
StackOverflowError, LinkageError
• System Errors => FileNotFoundException,
IOException, NullPointerException,
ArrayIndexOutOfBoundsException
• Application Errors => InsufficientFundsException
(transfer balance from one account to another).
• JVM & System Errors are built-in, Application
Errors are user defined.
Exception Handling – try, catch, finally
• Try block – normal flow of execution.
• Catch blocks ( 1 or more) – exception handling
code, are like if-else-if statements – only 1 can
potentially execute.
• Derived class exception should be caught
before a base class exception in the catch
blocks.
• If an exception is thrown that is not handled,
it is propagated up the call stack.
Finally Block
• Finally block – clean up code, always gets
executed, even when you have a return in
try/catch or any exception is re-thrown.
• When does finally not execute ? – It may not
execute when JVM terminates (via
System.exit()) or current thread is killed or
system runs out of memory.
• If an exception is thrown that is not handled,
it is propagated up the call stack.
Checked & Unchecked Exceptions
• Checked – compiler forces you to either catch
them or declare in the throws clause. Use it
for recoverable errors.
• Unchecked – RuntimeException and its
subclasses are unchecked exceptions. Compiler
does not force you to catch them. Unchecked
exceptions do not need to be declared in a
method’s throws clause.
Error
• An Error is a subclass of Throwable that indicates serious
problems that a reasonable application should not try to
catch.
• Most such errors are abnormal conditions that should
never occur.
• A method is not required to declare in its throws clause any
subclasses of Error that might be thrown during the
execution of the method but not caught.
• Error and its subclasses are regarded as unchecked
exceptions for the purposes of compile-time checking of
exceptions.
• Examples: OutOfMemoryError, VirtualMachineError,
AssertionError, IOError.
User Defined Exceptions
• These are business or application exceptions.
• Class Name ends with the string Exception.
Examples: InsufficientFundsException,
AccountClosedException.
• If user defined exception is a checked
exception, it should extend Exception,
otherwise it should extend RuntimeException.
• Add custom fields and getters/setters to store
more information.
Nesting Exceptions
• An exception can nest or contain another
exception.
• Many APIs throw a generic exception which
contain the implementation exception.
• Example: Spring Framework
DataAccessException nests the JDBC
SQLException.
• SomeApiException.getCause() retrieves the
implementation exception.
Recommendations – part 1
• Use exceptions only for exceptional conditions.
• Close or release resources in the finally block.
• Use checked exceptions for recoverable errors.
• Runtime exceptions indicate programming errors - do not catch
them.
• Errors are unchecked exceptions – generally should not be caught.
• Catch exceptions only where you can handle them meaningfully,
otherwise re-throw them.
• Use standard exceptions as far as possible.
• Document all checked exceptions thrown by each method using the
@throws tag or @exception tag in the method’s java doc.
Recommendation – part 2
• Include appropriate details from the surrounding
context when creating & throwing exceptions.
• Log or print the root exception before you throw a new
wrapped exception.
• Avoid empty catch blocks – swallowing exceptions –
hides errors and exceptions – leaves object or
application in a corrupt or unusable state.
• Exceptions are costly in terms of performance =>
minimize use of checked exceptions, try to convert
checked exceptions into unchecked exceptions.

Introduction to java exceptions

  • 1.
    Introduction To JavaExceptions Sujit Kumar Zenolocity LLC © 2013-2023
  • 2.
    Exceptions • Events thatdisrupt the normal flow of execution. • Exception Object 1) cause (can contain another exception), 2) detailed message. • Can be thrown by the programmer using the throw keyword. • Can be caught by the programmer using the catch keyword.
  • 3.
    Benefits of JavaException Handling • Cleaner code by separating error handling code from normal or happy path code. • Propagate errors up the call stack where they can be handled meaningfully. • Helps to categorize exceptions using the exception hierarchy.
  • 4.
    Types of Errors •JVM Errors => OutOfMemoryError, StackOverflowError, LinkageError • System Errors => FileNotFoundException, IOException, NullPointerException, ArrayIndexOutOfBoundsException • Application Errors => InsufficientFundsException (transfer balance from one account to another). • JVM & System Errors are built-in, Application Errors are user defined.
  • 6.
    Exception Handling –try, catch, finally • Try block – normal flow of execution. • Catch blocks ( 1 or more) – exception handling code, are like if-else-if statements – only 1 can potentially execute. • Derived class exception should be caught before a base class exception in the catch blocks. • If an exception is thrown that is not handled, it is propagated up the call stack.
  • 7.
    Finally Block • Finallyblock – clean up code, always gets executed, even when you have a return in try/catch or any exception is re-thrown. • When does finally not execute ? – It may not execute when JVM terminates (via System.exit()) or current thread is killed or system runs out of memory. • If an exception is thrown that is not handled, it is propagated up the call stack.
  • 8.
    Checked & UncheckedExceptions • Checked – compiler forces you to either catch them or declare in the throws clause. Use it for recoverable errors. • Unchecked – RuntimeException and its subclasses are unchecked exceptions. Compiler does not force you to catch them. Unchecked exceptions do not need to be declared in a method’s throws clause.
  • 9.
    Error • An Erroris a subclass of Throwable that indicates serious problems that a reasonable application should not try to catch. • Most such errors are abnormal conditions that should never occur. • A method is not required to declare in its throws clause any subclasses of Error that might be thrown during the execution of the method but not caught. • Error and its subclasses are regarded as unchecked exceptions for the purposes of compile-time checking of exceptions. • Examples: OutOfMemoryError, VirtualMachineError, AssertionError, IOError.
  • 10.
    User Defined Exceptions •These are business or application exceptions. • Class Name ends with the string Exception. Examples: InsufficientFundsException, AccountClosedException. • If user defined exception is a checked exception, it should extend Exception, otherwise it should extend RuntimeException. • Add custom fields and getters/setters to store more information.
  • 11.
    Nesting Exceptions • Anexception can nest or contain another exception. • Many APIs throw a generic exception which contain the implementation exception. • Example: Spring Framework DataAccessException nests the JDBC SQLException. • SomeApiException.getCause() retrieves the implementation exception.
  • 12.
    Recommendations – part1 • Use exceptions only for exceptional conditions. • Close or release resources in the finally block. • Use checked exceptions for recoverable errors. • Runtime exceptions indicate programming errors - do not catch them. • Errors are unchecked exceptions – generally should not be caught. • Catch exceptions only where you can handle them meaningfully, otherwise re-throw them. • Use standard exceptions as far as possible. • Document all checked exceptions thrown by each method using the @throws tag or @exception tag in the method’s java doc.
  • 13.
    Recommendation – part2 • Include appropriate details from the surrounding context when creating & throwing exceptions. • Log or print the root exception before you throw a new wrapped exception. • Avoid empty catch blocks – swallowing exceptions – hides errors and exceptions – leaves object or application in a corrupt or unusable state. • Exceptions are costly in terms of performance => minimize use of checked exceptions, try to convert checked exceptions into unchecked exceptions.

Editor's Notes

  • #6 Exception hierarchy can also exist for user defined application exceptions.