KEMBAR78
032 CI Process - Functional Deployment Map v4.2 | PDF | Computing | Information Technology Management
0% found this document useful (0 votes)
217 views2 pages

032 CI Process - Functional Deployment Map v4.2

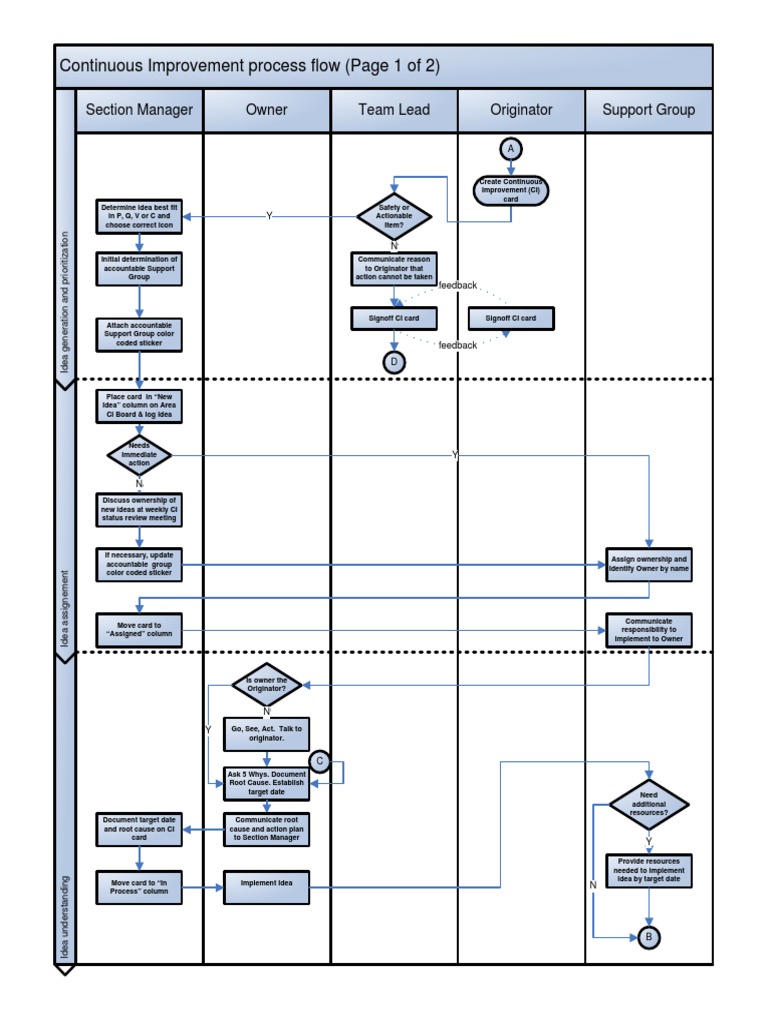
1) The document outlines a continuous improvement process flow involving section managers, owners, team leads, originators, and support groups. 2) It describes the process from idea generation through prioritization, assignment, understanding, implementation, and review. 3) Key steps include determining the idea category, signoff by accountable groups, discussing ideas at weekly meetings, documenting action plans, implementing ideas, and reviewing status against target dates.

Uploaded by

enjoythedocs
Copyright
© © All Rights Reserved
We take content rights seriously. If you suspect this is your content, claim it here.
Available Formats
Download as PDF, TXT or read online on Scribd
0% found this document useful (0 votes)
217 views2 pages

032 CI Process - Functional Deployment Map v4.2

1) The document outlines a continuous improvement process flow involving section managers, owners, team leads, originators, and support groups. 2) It describes the process from idea generation through prioritization, assignment, understanding, implementation, and review. 3) Key steps include determining the idea category, signoff by accountable groups, discussing ideas at weekly meetings, documenting action plans, implementing ideas, and reviewing status against target dates.

Uploaded by

enjoythedocs
Copyright
© © All Rights Reserved
We take content rights seriously. If you suspect this is your content, claim it here.
Available Formats
Download as PDF, TXT or read online on Scribd
You are on page 1/ 2

Continuous Improvement process flow (Page 1 of 2)

Section Manager Owner Team Lead Originator Support Group

Create Continuous
Improvement (CI)
card
Determine idea best fit Safety or
in P, Q, V or C and Y Actionable
choose correct icon Item?
Idea generation and prioritization

N
Initial determination of Communicate reason
accountable Support to Originator that
Group action cannot be taken
feedback

Signoff CI card Signoff CI card


Attach accountable
Support Group color
coded sticker feedback
D

Place card in “New


Idea” column on Area
CI Board & log idea

Needs
Immediate Y
action

N
Discuss ownership of
new ideas at weekly CI
status review meeting

If necessary, update
Assign ownership and
accountable group
Identify Owner by name
color coded sticker
Idea assignement

Communicate
Move card to
responsibility to
“Assigned” column
implement to Owner

Is owner the
Originator?

N
Y Go, See, Act. Talk to
originator.

C
Ask 5 Whys. Document
Root Cause. Establish
target date Need
additional
resources?
Document target date Communicate root
and root cause on CI cause and action plan
card to Section Manager
Y

Provide resources
needed to implement
Idea understanding

Move card to “In Implement Idea idea by target date


N
Process” column

B
Continuous Improvement process flow (Page 2 of 2)

Section Manager Owner Team Lead Originator Support Group

Receive update from


Owner on CI status
prior to weekly meeting

Lead weekly review of Communicate status in


Attend weekly CI status
CI cards to determine weekly CI status review
review meeting
implementation status. meeting
feedback
N

Discuss status with Discuss status with


Idea implementation and review

Target Date Continue implementing


idea Originator (Wkly) Team Lead (Wkly)
missed? CI to meet target date
[feedback loop] [feedback loop]

Y
feedback
Move card to “Past Due
column

Work with Support Provide support to


Group & Owner to keep implementation
establish new date on track

Communicate
Record completion
completion date to
date on CI card
Section Manager

Move card to “Review Review completed CI Implemented


for Close” column with Originator successfully?

Y
Idea Completion

Signoff CI card Signoff CI card

Move card to “Closed”


column
D
N

Update CI Database Give CI card to


originator along
from CI card data
with recognition
Feedback Loop and Tracking

Provide more
Develop new action
information and/or
plan and target date
clarification of idea

Need a new
CI card? Y A

Update Area Board CI


Graph (Monthly)
Metrics and Dialogs

Talk to the idea metrics


(goal vs actual) in shift
meetings

Report CI Metrics to
Management
(Quarterly)

You might also like