KEMBAR78
Condition Monitoring - End To End Process | PDF | Customer Relationship Management | Life Cycle Assessment
100% found this document useful (3 votes)
451 views16 pages

Condition Monitoring - End To End Process

The document outlines steps for condition monitoring and exception analysis to identify equipment issues. It involves analyzing inspection data, wear rates, loads, maintenance history, and electronic data to detect anomalies. If issues are found, repair options are analyzed and presented to the customer.

Uploaded by

enjoythedocs
Copyright
© © All Rights Reserved
We take content rights seriously. If you suspect this is your content, claim it here.
Available Formats
Download as PDF, TXT or read online on Scribd
100% found this document useful (3 votes)
451 views16 pages

Condition Monitoring - End To End Process

The document outlines steps for condition monitoring and exception analysis to identify equipment issues. It involves analyzing inspection data, wear rates, loads, maintenance history, and electronic data to detect anomalies. If issues are found, repair options are analyzed and presented to the customer.

Uploaded by

enjoythedocs
Copyright
© © All Rights Reserved
We take content rights seriously. If you suspect this is your content, claim it here.
Available Formats
Download as PDF, TXT or read online on Scribd
You are on page 1/ 16

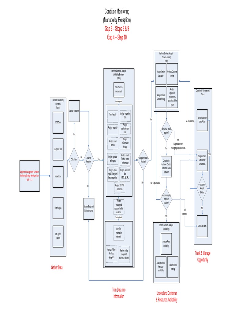
Condition Monitoring

(Manage by Exception)
Gap 3 – Steps 8 & 9
Gap 4 – Step 10

Perform Services Analysis


(Service Advisor)
(How)

Perform Exception Analysis Analyze Dealer Analysis Customer


(Reliability Engineer) Capability Profile
(What)

Filter/Prioritize
Analyze Opportunity Management
requirements
equipment Gap 5
Analyze Repair
environment,
Condition Monitoring Options/Pricing
Machine specific application, & life
Elements cycle
(Inputs)
Contact Customer
Trend results Analyze Inspection
Data RPI or Customer
Yes
SOS Data No adjust scope takes Action
Analyze
Analyze wear rate application and Is revenue repair
site required?
Yes
Analyze No
Analyze Load
maintenance Suggest operator
factors
history Yes Training,chg application,etc..
Equipment Data
Analyze maint. Yes
No Analysis Analyze operator Exception Action Complete Sales
Critical alert Yes Product status/ Consult with Execution or
Required techniques Required
performance Customer Contact Consultation
and initiate sales
Analyze equip Analyze electronic
Equipment Management/ Condition execution
repair history and data
Monitoring Strategy developed from Inspections life cycle position VIMS, ET, PL
GAP 1 & 2
NO No – adjust scope
No Analyze PIP/PSP Customer
completion Accepts
Solution
Customer agrees
to pursue
Review
solution?
unaccepted
Site Analysis Update Equipment No
solutions for this NO
Status to normal
customer Rejected
Territory Specific
Yes

Perform Services Analysis CRM/Lost Sales


Correlate (Availability)
Life Cycle Information
Tracking elements
Analyze Parts
Availability
Consult Failure Review similar
Analysis completed/ Track & Manage
Guidelines sucessful solutions
Analyze Service
Opportunity
Finalize Service
Gather Data Resource
availability
offering

Turn Data into


Understand Customer
Information
& Resource Availability
(Manage by Exception)

Recommend Services

Finalize Offering and


Handoff to Sales Execution – 3E
Correlate Data
Consult with Internal Dealer
Customer Contact – 3D
Check Resource and
Parts Availability – 3C Site/Customer Data – 1D

Equipment Data – 1B
Review Dealer Capability
And Repair Options – 3B Inspections – 1C
Review Customer and
Equipment Profile – 3A SOS- 1A
Condition Monitoring
Complete Sales Execution – 4A
(Manage by Exception)
Filter/Prioritize Alerts – 2A

Handoff to Review Machine Specific CM Elements – 2B


WO MGMT Process or Review previous
Customer for action – 4B Customer recommendations – 2C
Compare analysis results
For dealers territory – 2D
Complete Analysis and determine
CRM-Record
Action required – 2E
Win/Lost Sale – 4C

Perform Exception Analysis


Opportunity Management

Service (Operations)
Sales Backlog – Open
Backlog – A customer
customer services Lost Opportunity
accepted offering that
opportunity
has not been performed
Gather SOS Data

Analyze S·O·S
Perform S·O·S Sample Results
Sampling

Component
Obtain S·O·S wear rate
sample during S·O·S
service event Recommendation
and Alert Level

Identify abnormal
Oil results:
Label deterioration
Information: - Trend analysis
Date - Wear tables
Model - Guidelines SOS Process
Serial number Output
Service meter
SMU on fluid Oil Red
Provide a specific, Yellow
Job site contamination written Green
Owner
recommendation
Oil brand
Oil type
Viscosity
grade
SMU on oil Assign alert level:
Oil changed? Oil formulation - Trend analysis
Filter - Wear tables
changed? - Guidelines
Kidney
looped?
Oil added? Coolant
Fuel analysis -
consumed Level I
&
Level II
Gather Equipment Data

Communication

Review of Receive event


Information critical events notification
Source

Operator
reports
event manually
Investigate event
by serial number

Equipment Data
ET downloads
Process Output

Unfamiliar with Red


electronic Yellow
code? Green

VIMS
downloads Yes

Review
No troubleshooting
information
Product Link

Review equipment
history
Gather Inspection Data

Customer Inspections

Daily Weekly

Customer
complaint

Dealer Inspections Analyze Results

PM inspections Identify urgent


with checklist requirements

TA1-TA2-CHS Trend results

Inspection Data
Process Output

Red
Analyze wear Yellow
CTS
rates Green

GET Analyze
load factors

Analyze
Tires equipment repair
history
Gather Site/Customer Data

Customer Process
Site Conditions

Equipment owner
Visual site
walk around
inspection
process

Determine if there
Equipment owner
is adequate area Analysis Results
weekly inspection
to perform PM
process
OMM,SOMA,CC
guidelines,Perform
Determine if ance handbook,
working etc Site Analysis Data
environment is Process Output
Pre-startup safe and properly
inspection process equipped Red
Yellow
Benchmark Local Green
Ensure there is an Conditions and
infrastructure to experience
clean equipment
Contamination
Control processes

Determine if fluids
are needed

Training for
Equipment Ensure bulk fluid
Operators containers are
adequate and
maintained
Data Input Filter/Prioritize Requirements
SOS Data Process
Input
Continue with
RED-Yellow-Green Contact CSA exception Analysis
Contact Customer
Manage and (equipment under Dealer developed
and Continue with
continue with warranty should parameters for
exception analysis
exception Analysis always be given prioritization
high priority)
Inspection Data Critical to Operation
Process Input Yes Yes Yes
Production vs Utility
Red-Yellow-Green machine
Formulate prioities
Alert indicates Machine under Machine under Loading or Hauling
No No and Go to
need to stop No CSA warranty? Exception Analysis
machine? Standby or Prime

Site Analysis Data Customer profile


Process Input (owns one machine,
many machines)
Red-Yellow-Green
Targeted market

Application specfic
issues
Equipment Data
Process Input PIP’s

Red-Yellow-Green
Review Machine Specfic CM Elements
Machine Specfic

Trend results Analyze


Inspection Data

Complete analysis
and determine action
required

Analyze wear rate Analyze application


and site
Yes

Complete analysis Analyze Root cause of Review previous


Analyze Load
and determine maintenance alert No customer
factors
action required history determined? recommendations

Analyze operator Analyze maint.


techniques Product status/
performance

Analyze equip repair Analyze electronic


history and life cycle data
position VIMS, ET, PL

PIP, PSP
completion
Review Previous Cutomer Recommendations

Complet analysis and


determine action
required

Review previous Yes


offers to customer

Root cause of Compare analysis


Review previous
Reviewed machine alert No results for dealer
rejected offers
specfic elements determined? territory
Compare Analysis Results for Dealer Territory

Similar Territory Units

Go back to review
machine specfic CM
Review like euip elements
history

No

Consult Failure
Reviewed previous
Analysis Guidelines Root cause of Complete analysis
customer
& reusabliity alert Yes and determine action
recommendations
guidelines determined? required

Review similar
completed/sucessful
solutions
Complete Analysis & Determine Action Required

Tech for RPI/Wo


Troubleshooting Management

No

Can Equip.
Yes Contact Operator for
feedback help?
feedback on equip
performance

Yes
Compare results from
dealer territory

Further
Investigation
Desired?

Review previous
customer No
recommmendations

Root cause of Exception Action Go to review Customer


Yes Yes
alert determined? Required & equipment profile

Review machine
specific CM elements

No

No

Update Equipment
Perform Analysis
Status to normal
Review Customer & Equipment Profile

Customer
Consultation

Analyze Customer
Profile

Perference for New/ No


Reman
Previous accepted/
rejected offers
Customer economic Go to review Dealer
Perform Analysis &
situation Is revenue repair Capability & repair
determine action Yes
required? options
required

Analyze equipment
environment,
application, & life
cycle
Review Dealer Capability & Repair Options

Analyze Dealer Capability & Repair Options


(Reference WO Mgmt – Determine Scope of Work)

Review Standard
job for Parts, Transportation for
Labor, & misc unit

Shop

No Std Jb - review
previous similar Available facility
jobs bay
Review Customer
& Equipment
Profile
Go to Internal
Shop or Field Dealer Customer
Identify needed Work? Contact
technical skills

Physical Location
of unit
Identify needed
tools
Field

Misc – Crane, etc.

Identify needed
technical info
Check Resources & Parts Availability

Ck Resource & Parts


Availability

Tech skills
requirements

Tool requirements

Consult Dealer
customer Contact

Time requirements

Truck/Bay
requirements

Parts Availability
Consult with Internal Dealer Customer Contact

Go back to Review
Dealer Cap &
Repair Op

No – adjust scope

Consult with
Dealer Customer
Customer agrees to pursue Finalize service
Contact and Yes
solution? Offering
initiate sales
execution

NO
Rejected

CRM/Lost Sales
Opportunity Management

The purpose of adding this piece to the CM process map is not to define these other processes, which are defined
elsewhere. Rather, the purpose is to reinforce the importance of having the CM processes integrated with the
other Product Support processes, particularly with the Sales Execution and CRM processes to ensure that
opportunities generated by CM are acted upon.

Manage Customer Update CRM and Iniate


WO and Profit Center
Expectations Customer Satisfaction
Execution
(PSSR folloewup) Followup

You might also like