KEMBAR78
Complete ASPEN PLUS Simulation Guide. | PDF | Chemical Reactor | Chemical Equilibrium
100% found this document useful (10 votes)
4K views795 pages

Complete ASPEN PLUS Simulation Guide.

Complete ASPEN PLUS training. Good exercised from ASPEN PLUS

Uploaded by

Faizan Ahmed
Copyright
© © All Rights Reserved
We take content rights seriously. If you suspect this is your content, claim it here.
Available Formats
Download as PDF, TXT or read online on Scribd
100% found this document useful (10 votes)
4K views795 pages

Complete ASPEN PLUS Simulation Guide.

Complete ASPEN PLUS training. Good exercised from ASPEN PLUS

Uploaded by

Faizan Ahmed
Copyright
© © All Rights Reserved
We take content rights seriously. If you suspect this is your content, claim it here.
Available Formats
Download as PDF, TXT or read online on Scribd
You are on page 1/ 795

Tips and FAQ Revised: Nov 13, 2012

Aspen Plus® Tips


Tips and Frequently Asked Questions

This quick start guide is intended to supply first time Aspen Plus users with helpful tips and advice to
accelerate the learning curve associated with this product. It is desired to create a sense of community,
as users are encouraged to develop and submit their own tips and advice to be included in this quick
start guide to benefit people of varying disciplines and locations.

Table of Contents
AspenTech Customer Support .............................................................................................................3
 Support Center........................................................................................................................3
 Aspen Plus Help.......................................................................................................................4
General ..............................................................................................................................................5
 Starting Aspen Plus V8.0 in Windows ........................................................................................5
 Starting Aspen Plus  Selecting a Template..............................................................................5
 Go to Setup to enter title and select units .................................................................................6
 Simulation and Properties Environments ..................................................................................6
 Aspen Plus Shortcut Keys .........................................................................................................6
 Completing Input Specifications ...............................................................................................7
 How to automatically assign a block/stream name with a prefix .................................................8
 How to change the unit of measure ..........................................................................................8
 How to display stream results on the flowsheet ........................................................................9
 How to change the name of a stream/block? .......................................................................... 10
 Open the Control Panel prior to running a simulation .............................................................. 10
 Saving Checkpoints................................................................................................................ 11
 How to rotate and resize a block?........................................................................................... 11
 How to arrange windows in Aspen Plus................................................................................... 11
 How to select a unit operation ............................................................................................... 12
 How to select the stream type................................................................................................ 12
 How to specify a pressure drop .............................................................................................. 13
 How to use the ‘Next’ button ................................................................................................. 13

1
Tips and FAQ Revised: Nov 13, 2012

 Improving the Appearance of the Flowsheet ........................................................................... 14


Columns........................................................................................................................................... 14
 Convention for stage numbering ............................................................................................ 14
 Improve convergence by doing preliminary mass balances....................................................... 15
Equipment Geometry ....................................................................................................................... 15
 Vessel Geometry ................................................................................................................... 15
Dynamic Simulation.......................................................................................................................... 15
 Types of Dynamic Simulations ................................................................................................ 15
Reactors........................................................................................................................................... 16
 Modeling batch reactors in steady state simulations................................................................ 16
Copyright ......................................................................................................................................... 16

2
Tips and FAQ Revised: Nov 13, 2012

AspenTech Customer Support

 Support Center
Visit the AspenTech Customer Support center at http://support.aspentech.com for technical
support, self-help knowledgebase, software patches, upgrades and customer care services

3
Tips and FAQ Revised: Nov 13, 2012

 Aspen Plus Help


Aspen Plus has online Help, prompts, and expert system messages to give you information as
you use the program. To access Aspen Plus Help press F1. In Aspen Plus help you can search for a
particular topic that you would like help on, or you can click on an item in Aspen Plus and then click
F1. This will immediately open Aspen Plus Help to the section concerning what you had clicked on.

In Aspen Plus Help you can find what you need help with by navigating through the Contents,
the Index, or you can use the Search function. Aspen Help contains a broad range of inform ation,
from very basic getting started information, to in depth details about convergence method s.

4
Tips and FAQ Revised: Nov 13, 2012

General

 Starting Aspen Plus V8.0 in Windows


1. Go to the Windows Start menu and select All Programs.
2. Find the folder labeled AspenTech
3. Within the AspenTech folder find the subfolder labeled Process Modeling V8.0
4. Select the Aspen Plus folder
5. Select Aspen Plus V8.0 to open the Aspen Plus V8.0 user interface

Tip: To open an existing file quickly, just double-click the file from Windows Explorer.

 Starting Aspen Plus  Selecting a Template


General Template: Use the General Template for a wide range of vapor-liquid applications

Petroleum Template: The Petroleum Template defines defaults commonly used in the petroleum
industry. It is also appropriate for petrochemical applications such as ethylene plants, which involve
petroleum fractions as feedstocks.

Gas Processing: The Gas Processing Template defines defaults commonly used in the gas processing
industry. For example, stream flows are standard vapor volume flows in millions of standard cubic
feet per day or millions of standard cubic meters per hour.

Air Separation: Use the Air Separation Template for cryogenic air separation simulations.

Chemicals: The Chemicals Template is suitable for a wide range of chemical (non-electrolyte)
applications. It is also appropriate for petrochemical applications, such as MTBE production and
VCM plants, where feedstocks are defined in terms of chemical components.

Electrolytes: The Electrolytes Template is used for applications that require rigorous modeling of
electrolyte species. You can use this template in any application where electrolytes are important.

Specialty Chemicals: The Specialty Chemicals Template is for specialty chemical applications, with or
without electrolytes.

Pharmaceuticals: The Pharmaceuticals Template uses NRTL as the default base property method.
You can use this method for two-liquid-phase systems, or vapor and liquid systems at low pressure.

Hydrometallurgy Template: Use the Hydrometallurgy Template to model electrolytes and solids in
hydrometallurgical processes.

Pyrometallurgy: Use the Pyrometallurgy Template to model high temperature metals processing
applications.

Solids: Aspen Plus can model solids anywhere in a process flowsheet. A wide range of unit operation
models for solids handling equipment is available including crystallizers, crushers, screens, and
cyclones.

5
Tips and FAQ Revised: Nov 13, 2012

 Go to Setup to enter title and select units


When creating a new simulation, it is a good habit to first navigate to the Setup form.

In this form you can enter a project title as well as choose which global unit set you would like to use.

 Simulation and Properties Environments


In Aspen Plus V8.0 there are three separate environments; Simulation, Properties, and Energy Analysis.

Within the Properties environment you can select components and methods, define chemistry, create
property sets, perform physical property analyses, and retrieve experimental data sets. Within the
Simulation environment you can create a flowsheet and run a simulation using the components and
methods defined in the properties environment. You can use the Energy Analysis environment to
explore variations on your plant model to reduce energy costs. Aspen Energy Analyzer examines your
plant and suggests changes that can reduce your energy costs.

 Aspen Plus Shortcut Keys

Aspen Plus Help F1


What’s This Help Shift + F1
View Page Breaks F2
Reset Page Breaks Shift + F2
Manage Views F3
Next Input F4
Run F5
Step Ctrl + F5
Reinitialize Shift + F5
Control Panel F7

6
Tips and FAQ Revised: Nov 13, 2012

Check Results Ctrl + F8


Settings Ctrl + F7
Stop Points F9
Zoom Full Home
Zoom In Page Up or mouse wheel up
Zoom Out Page Down or mouse wheel down
Hide/Reveal Model Library F10
Copy Ctrl + C
Cut Ctrl + X
Delete Delete
Paste Ctrl + V
Rename Ctrl + M
Select All Ctrl + A
Align Blocks Ctrl + B
Center View Ctrl + Home
Exchange Icon Ctrl + K
Hide ID Ctrl + H
Reroute Streams Ctrl + J
Results Ctrl + R
Stream Results Ctrl + D
Unplace Block or Group Ctrl + U
Export File Ctrl + E
Import File Ctrl + T
New File Ctrl + N
Open File Ctrl + O
Print File Ctrl + P
Save File Ctrl + S
Close Active Window Ctrl + F4
Close Aspen Plus ALT + F4

 Completing Input Specifications


1. Define Components (conventional components, petroleum assays, and pseudocomponents).
2. Define Methods. These methods are used along with data to calculate physical properties.
3. Define the simulation flowsheet (blocks, streams, and connectivity) in the main flowsheet
window.
4. Define feed stream compositions, flows, and conditions.
5. Define blocks (design and operating conditions for each unit operation block in the
flowsheet).
6. Define any reactions (define electrolytes chemistry, specify reaction kinetics for use in
reactor and reactive distillation models).
7. Specify convergence options, user defined tear streams, convergence blocks, and
sequences.
8. Add flowsheeting options (additional constraints and specifications to the flowsheet model).
9. Specify Model Analysis Tools (sensitivity studies, optimization runs, data-fit problems)

7
Tips and FAQ Revised: Nov 13, 2012

10. Specify Report Options (Specify options for generating the Aspen Plus report).

 How to automatically assign a block/stream name with a prefix


1. In the Aspen Plus V8.0 user interface go to File>>Options

2. In the flowsheet display options check the boxes under ‘Stream and unit operation labels’
and enter the desired prefix

 How to change the unit of measure


1. Aspen Plus provides the following global unit sets: International system units (SI), English
engineering units (ENG), and Metric engineering units (MET).Find the units selector in the
‘Home’ ribbon
2. Select a unit set

8
Tips and FAQ Revised: Nov 13, 2012

3. Click on ‘Unit Sets’ to create your own custom unit sets

 How to display stream results on the flowsheet


1. While on the main flowsheet, find the ‘Modify’ ribbon and click ‘Stream Results’

2. Check boxes to display temperature, pressure, vapor fraction, heat/work, mole flow rate, mass
flow rate, and volume flowrate. When you run a simulation, the values for the selected results
will be displayed on the flowsheet, as shown below.

9
Tips and FAQ Revised: Nov 13, 2012

 How to change the name of a stream/block?


Select a block or stream and press Ctrl+M

 Open the Control Panel prior to running a simulation


It is a good habit to develop to open the Control Panel before running a simulation. The Control Panel
displays errors, warnings and diagnostic messages from the calculations. This can be very helpful when
trying to converge a simulation.

10
Tips and FAQ Revised: Nov 13, 2012

 Saving Checkpoints
Save ‘Checkpoints’ as you go. Once you have a working section of the flowsheet, save the file as
a .bkp with a new file name so you can revert to an earlier checkpoint and a known state.

 How to rotate and resize a block?


Right click on a block and select ‘Rotate Icon’ or ‘Resize Icon’

 How to arrange windows in Aspen Plus


You can change the way the windows in Aspen Plus are displayed by right clicking on a tab and
selecting Floating, Dockable, or Tabbed. You can also click and drag the tabbed window into a
dockable position; top, bottom, left, right, center.

11
Tips and FAQ Revised: Nov 13, 2012

 How to select a unit operation


To select a unit operation model:

1. Click the tab that corresponds to the type of model you want to place in the flowsheet.
2. Click the unit operation model on the sheet.
3. To select a different icon for a model, click the down arrow next to the model icon to see
alternate icons. The icon you select will appear for that model in the Model Palette.
4. When you have selected a model, click the flowsheet where you want to place the model.
When you place blocks this way, you are in Insert mode. Each time you click in the Process
Flowsheet window, you place a block of the model type that you specified. To exit insert
mode and return to select mode, click the Cancel Insert Mode button on the upper left of
the Model Palette or right click on the main flowsheet.

Tip: You can also place blocks in your flowsheet by dragging and dropping from the Model
Palette to the main flowsheet window.

 How to select the stream type


To select stream type:

1. Click the down arrow next to the stream type displayed in the Model Palette.

12
Tips and FAQ Revised: Nov 13, 2012

2. Select the stream type you want to place in the flowsheet (Material, Heat, Work)
3. Once a stream type is selected, simply click the ports on the flowsheet where you want to
connect the stream.

Tip: When placing blocks and streams, the mouse pointer changes to the crosshair shape,
indicating Insert Mode. After placing each block or stream, you remain in insert mode until you
click the cancel insert mode button in the upper left corner of the Model Palette or by right
clicking on the main flowsheet. You can also undock the Model Palette and use it as a floating
palette.

 How to specify a pressure drop


When specifying operating conditions for different units, (such as a heat exchanger, reactor, mixer, etc.)
you can specify a pressure drop by entering a negative pressure in the pressure field.

If you enter a number greater than zero, this value will be the operating or discharge pressure. If a
number less than or equal to zero, this value will be the pressure drop over the block.

 How to use the ‘Next’ button


Click the Next button to move to the next input form or menu at any point in Aspen Plus. The
Next button is on the Home ribbon, shown below. You can also access the Next feature by
pressing F4.

13
Tips and FAQ Revised: Nov 13, 2012

Use Next to:

 Guide you through the required and optional input for a run by displaying messages
 Tell you what you need to do next
 Ensure you do not make incomplete or inconsistent specifications, even when you
change options and specifications you have already entered

 Improving the Appearance of the Flowsheet


You can change the flowsheet layout at any time to improve the appearance of your drawing.
You can move:

 Blocks
 Block IDs
 Streams
 Stream IDs
 Stream connection locations

You can also:

 Hide block and stream IDs


 Reroute streams
 Align blocks
 Change block icons
 Resize icons
 Rotate icons

Columns

 Convention for stage numbering


The numbering convention in Aspen Plus is that the condenser is stage 1 and the stage number
increases down the column. For example, for a column with 10 stages the condenser will be
stage 1 and the reboiler will be stage 10.

14
Tips and FAQ Revised: Nov 13, 2012

 Improve convergence by doing preliminary mass balances


If you can give Aspen Plus a better initial guess for operating parameters, such as distillate to
feed ratio or reflux ratio, it will solve the simulation faster

Equipment Geometry
 Vessel Geometry
Vessel Type:
-Instantaneous: Default vessel type for most vessels – requires no input for vessel geometry
-Vertical
-Horizontal

Vessel Geometry:
-Head type: Elliptical, Hemispherical, Flat
-Length
-Diameter

Dynamic Simulation
 Types of Dynamic Simulations
Flow Driven:
-Feed flowrate and pressures are specified
-Flowrate is not controlled by pressure differences
-Useful for a first approach of the dynamic behavior of the process
-Good for liquid processes (usually good flow controllability)

15
Tips and FAQ Revised: Nov 13, 2012

Pressure Driven:
-Feed and product pressures are specified
-Flowrate results from pressure difference
-A bit more complex to specify (because you need to balance the pressures in Aspen
Plus with valves, pumps, …) but more rigorous

Reactors

 Modeling batch reactors in steady state simulations


Aspen Plus models batch reactors in steady state, so a real -world plant running batch reactors
would need several reactors in parallel with staggered start and end times to approximate
steady state operation

Copyright

Copyright © 2012 by Aspen Technology, Inc. (“AspenTech”). All rights reserved. This work may not be
reproduced or distributed in any form or by any means without the prior written consent of
AspenTech. ASPENTECH MAKES NO WARRANTY OR REPRESENTATION, EITHER EXPRESSED OR IMPLIED,
WITH RESPECT TO THIS WORK and assumes no liability for any errors or omissions. In no event will
AspenTech be liable to you for damages, including any loss of profits, lost savin gs, or other incidental or
consequential damages arising out of the use of the information contained in, or the digital files
supplied with or for use with, this work. This work and its contents are provided for educational
purposes only.

AspenTech®, aspenONE®, and the Aspen leaf logo, are trademarks of Aspen Technology, Inc.. Brands
and product names mentioned in this documentation are trademarks or service marks of their
respective companies.

16
Revised: Nov 9, 2012

Get Started Guide for New Users of Aspen Plus® V8.0

1. Lesson Objectives

 Learn to create a new Aspen Plus simulation


 Learn to construct flowsheet, including adding blocks and streams, reconnecting streams, and
breaking/joining streams

2. Prerequisites

 Aspen Plus V8.0

3. Background
This tutorial is for first-time Aspen Plus users. It shows new users:

 How to launch Aspen Plus UI


 Where to specify components
 Where to specify physical property methods
 How to move from Properties environment to Simulation environment
 How to construct a flowsheet

The examples presented are solely intended to illustrate specific concepts and principles. They may not
reflect an industrial application or real situation.

4. Aspen Plus Solution


4.01. From your desktop, select Start and then select Programs.

4.02. Select AspenTech, then Process Modeling V8.0 then Aspen Plus, and then Aspen Plus V8.0 The Aspen
Plus main window appears, showing the Start Page.

4.03. Start a new simulation by selecting New on the File tab of the ribbon or pressing Ctrl+N.

1
Revised: Nov 9, 2012

4.04. Doing so brings up this page. Click on Blank Simulation and then click Create.

4.05. The following form comes up once the new simulation has been created. Enter the components that
appear in the simulation.

2
Revised: Nov 9, 2012

4.06. Enter AMMONIA in the Component ID field. Because ammonia is a commonly used (and
unambiguously named) component, Aspen Plus fills in the Component name and Alias fields.

4.07. Enter ME-BR in the second row under Component ID. Enter METHYL-BROMIDE in the Component
name column for this row. Aspen Plus recognizes this component name, and so it fills in the Alias field.
If a component cannot be added by typing in the ID or name, click on the Find button to search for it.

4.08. Enter WATER in the third row under Component ID. Aspen Plus fills in the Component name and Alias
fields again. A Component ID is simply a handle for the user and so can be arbitrarily assigned; Aspen
Plus uses Component name to identify the component and find the necessary data for the simulation.

3
Revised: Nov 9, 2012

4.09. Specify the property methods to be used in the simulation by clicking on the Methods button in the
Navigate group in the Home tab of the ribbon. Alternatively, click the Methods node in the navigation
pane.

4.10. Doing so brings up the following form. Select PENG-ROB (Peng-Robinson equation of state) in the Base
method field.

4
Revised: Nov 9, 2012

4.11. When the user presses the Next Input button or hits the F4 key (the hotkey for the Next button), the
sheet that needs user’s attention next is displayed.

4.12. When the Next Input button is clicked after the property methods have been specified, this sheet
appears. No further action is required from the user for the binary interaction parameters because they
have been filled up automatically.

5
Revised: Nov 9, 2012

4.13. Enter the simulation environment. Press the Simulation bar in the navigation pane on the left side of
your screen.

4.14. The simulation environment is shown below. The Model Palette is outlined in red below and a blown
up image of just the palette appears in the next figure.

6
Revised: Nov 9, 2012

4.15. Create a stream in the flowsheet. Click on the Material button (outlined in red below) in the Model
Palette. Now, the mouse is in the insert mode.

4.16. Click on the flowsheet area in two different spots (one for stream source and again for stream
destination). A stream S1 is drawn in the flowsheet area. The mouse is still in the insert mode. Clicking
in the flowsheet area again will make another stream.

7
Revised: Nov 9, 2012

4.17. Cancel insert mode. To exit the insert mode, click the Cancel insert mode button (outlined in the red
box below) in the Model Palette. Alternatively, right-click on the main flowsheet to cancel insert mode.
Note that the cursor changes shape when you enter or exit insert mode. It is a “plus” sign in insert
mode, and an arrow when not in insert mode.

4.18. Add and delete a stream. Add another stream in the same way as step 4.15. The flowsheet will look like
the screenshot below.

8
Revised: Nov 9, 2012

4.19. Delete S2 by right-clicking it and selecting Delete Stream. Streams can also be deleted by clicking on the
stream and pressing the Delete Key.

9
Revised: Nov 9, 2012

4.20. Add a mixer to the flowsheet. Click on the Mixer button in the Mixers/Splitters sheet of the Model
Palette, and then click on the flowsheet area. Cancel insert mode so more clicks do not add more mixer
blocks.

4.21. The flowsheet will look like the screenshot below.

10
Revised: Nov 9, 2012

4.22. Connect the stream to the block. Right-click on the stream and click Reconnect Destination.

11
Revised: Nov 9, 2012

4.23. B1’s inlet port (a red arrow attached to the left side of B1) is displayed. Note that red arrows represent
ports that must be connected with streams. Blue arrows represent ports for optional streams.

12
Revised: Nov 9, 2012

4.24. Clicking this inlet port connects stream S1 to block B1. The flowsheet will look like the screenshot
below.

13
Revised: Nov 9, 2012

4.25. Add a reactor to the flowsheet. Click on the Reactors sheet of the Model Palette. Click on the RCSTR
button.

4.26. In the flowsheet area, click on the area on the right side of B1. A RCSTR block B2 is placed on the
flowsheet as shown below. Now, cancel insert mode.

14
Revised: Nov 9, 2012

4.27. Connect the mixer to the reactor. Click on the Material button in the Model Palette. Doing so will show
all available inlet and outlet ports. Again, red ports are ports that require stream connections, blue are
optional.

15
Revised: Nov 9, 2012

4.28. Click on the red arrow pointing out of B1 and then click the red arrow pointing into the reactor. Now,
B1 and B2 are connected with a stream. Add an effluent stream by clicking on the red arrow coming
from the reactor and then click on a blank spot on the right of B2. The flowsheet should look like the
screenshot below. The label for S3 is hidden because the B1 and B2 are so close together.

4.29. Clicking on the Material button in Model Palette again shows that there are only blue arrows: all
required ports have been connected with streams.

16
Revised: Nov 9, 2012

4.30. Add a second feed stream to the mixer. Click on the Material button in Model Palette, click on the blue
arrow pointing into the mixer, and then click a blank spot in the flowsheet. The flowsheet will look like
the screenshot below.

4.31. Add a distillation column. Click to the Columns sheet of the Model Palette. Click on the RadFrac
button.

4.32. Click on the flowsheet to add the column. The flowsheet will look like the screenshot below.

17
Revised: Nov 9, 2012

4.33. Reconnect the destination of stream S3. Either right-click S3 and select Reconnect Destination or
double click the white arrow at the right end of S3, and then click the red arrow pointing into the
column.

4.34. Reconnect stream source to create recycle stream. Right-click S4 and select Reconnect Source.

4.35. Click on the red arrow coming out from the bottom of the column. The flow sheet will look like the
screenshot below.

18
Revised: Nov 9, 2012

4.36. Move the recycle stream by clicking and dragging so that the stream is below the blocks. Having a clean
flowsheet becomes very important when there are many blocks and streams.

4.37. Add a stream coming from the top of the column.

19
Revised: Nov 9, 2012

4.38. Add a heater for the recycle stream S4. Break the recycle stream S4 by right-clicking on it and selecting
Break Stream.

4.39. The flowsheet will look like the screenshot below.

20
Revised: Nov 9, 2012

4.40. Click on the Heat Exchangers sheet of the Model Palette. Click the Heater button. Add it to the
flowsheet below the reactor.

4.41. Blocks in Apsen Plus typically have inlets on the left side and outlets on the right side. For B4, we need
its inlet to enter on the right side and its outlet to exit on the left si de. Right-click on B4 and select
Rotate Icon | Flip Horizontal as shown below.

4.42. Connect the outlet of the heater to the mixer by reconnecting the source of S4. Create a stream going
to the inlet of B4. The flowsheet will look like the screenshot below.

21
Revised: Nov 9, 2012

4.43. Join the streams to complete the recycle loop. Click on stream S6, press and hold the Ctrl key on your
keyboard, and then, click S7. Then, release the Ctrl key on your keyboard. Both S6 and S7 are selected.
Right-click one of them and select Join Streams.

22
Revised: Nov 9, 2012

4.44. The flowsheet will look like the screenshot below.

23
Revised: Nov 9, 2012

4.45. Rename a block. Right-click on B2 and select Rename Block. Enter a new name, like REACTOR. Both
streams and blocks can be renamed in this way. Alternatively, a block can be renamed by clicking on the
block and pressing Ctrl+M. A stream can be renamed in a similar way.

4.46. You can see the renamed block in the screenshot below.

24
Revised: Nov 9, 2012

4.47. Reset the view in the main flowsheet. Pressing the Home key resets the view so the whole flowsheet
fills the view. This is shown in the screenshot below. We have drawn our flowsheet. Hitting F4 key will
bring you to the first incomplete form and you can start entering specifications (e.g., stream conditions)
for the simulation.

25
Revised: Nov 9, 2012

5. Conclusions
After going through steps described in this tutorial, first-time Aspen Plus users should be able to follow the steps
of our examples.

6. Copyright
Copyright © 2012 by Aspen Technology, Inc. (“AspenTech”). All rights reserved. This work may not be
reproduced or distributed in any form or by any means without the prior written consent of
AspenTech. ASPENTECH MAKES NO WARRANTY OR REPRESENTATION, EITHER EXPRESSED OR IMPLIED, WITH
RESPECT TO THIS WORK and assumes no liability for any errors or omissions. In no event will AspenTech be
liable to you for damages, including any loss of profits, lost savings, or other incidental or consequential
damages arising out of the use of the information contained in, or the digital files supplied with or for use with,
this work. This work and its contents are provided for educational purposes only.

AspenTech®, aspenONE®, and the Aspen leaf logo, are trademarks of Aspen Technology, Inc.. Brands and
product names mentioned in this documentation are trademarks or service marks of their respective companies.

26
Design-001 Revised: Oct 18, 2012

Ammonia Synthesis with Aspen Plus® V8.0


Part 1 Open Loop Simulation of Ammonia Synthesis

1. Lesson Objectives
 Become comfortable and familiar with the Aspen Plus graphical user interface
 Explore Aspen Plus flowsheet handling techniques
 Understand the basic input required to run an Aspen Plus simulation
 Understand the various classes of reactor models available
 Learn how to approximate the ‘real’ kinetic-based, heterogeneous reaction into an equilibrium
reaction
 Determine the appropriate reactor model type
 Determination of Physical Properties method for Ammonia Synthesis
 Apply acquired skill to build an open loop Ammonia Synthesis process simulation
 Enter the minimum input required for an simplified Ammonia Synthesis model
 Examine the open loop simulation results

2. Prerequisites
 Aspen Plus V8.0

3. Background
Ammonia is one of the most highly produced chemicals in the world and is mostly used as fertilizers. In 1913
Fritz Haber and Carl Bosch developed a process for the manufacture of ammonia on an industrial scale (Haber-
Bosch process). This process is known for extremely high pressures that are required to maintain a reasonable
equilibrium constant. Today, this process produces 500 million tons of nitrogen fertilizer per year and is
responsible for sustaining one-third of the Earth’s population.

Ammonia is produced by reacting nitrogen from air with hydrogen. Hydrogen is usually obtained fro m steam
reformation of methane, and nitrogen is obtained from deoxygenated air. The chemical reaction is shown
below:

Our goal is to produce a simulation for the production of ammonia using Aspen Plus. We will create a very
simplified version of this process in order to learn the basics of how to create a flowsheet in the Aspen Plus
V7.3.2 user interface. A process flow diagram for this process is shown below.

1
Design-001 Revised: Oct 18, 2012

Knowledge Base: Physical Properties for Ammonia Process


Equation-of-state models provide an accurate description of the thermodynamic properties of the high-
temperature, high-pressure conditions encountered in ammonia plants. The Redlich-Kwong modification RKS-
BM was chosen for this application.

Find more information of Redlich-Kwong-Soave-Boston-Mathias (RKS-BM) method from Aspen Plus on-
line help:

2
Design-001 Revised: Oct 18, 2012

Knowledge Base: Reactor Model Types


Aspen Plus includes three types of reactor models. The type you choose depends on the level of rigor
you want to use and the amount of information you have available:

Reactors
in Aspen Plus

Balance Equilibrium Kinetic


Based Based Based
RYIELD, RSTOIC REQUIL, RGIBBS RCSTR, RPLUG, RBATCH

(1) Balance Based (RYIELD, RSTOIC) - These reactors are for mass and energy balance purposes. You specify
the conversion or yield and the reaction stoichiometry. In essence, you tell Aspen the expected result
and it handles the details of the mass, energy, and species balances.

(2) Equilibrium Based (REQUIL, RGIBBS) - These reactor models are appropriate for fast reactions that reach
equilibrium quickly (although there are ways to specify approach to equilibrium for non-ideal cases).
RGIBBS is the most flexible model. It allows multiple phases (including multiple solid phases) and
multiple species. This model uses Gibbs free energy minimization to predict results. It requires accurate
thermodynamics since Gibbs energy is calculated from enthalpy and entropy.

3
Design-001 Revised: Oct 18, 2012

(3) Kinetic-Based, aka. Rate-Based (RCSTR, RPLUG, RBATCH) - These reactor models are appropriate when
you know the reaction kinetics. You describe kinetics using one of the built-in reaction models (power
law, LHHW, etc.) or your own user-defined kinetic subroutine. RBATCH and RCSTR are able to represent
reactors with solid-phase catalysts. RPLUG can represent tubular or multi-tube plug flow reactors. RCSTR
represents any well mixed stirred tank (or fluid bed) reactors. RBATCH is for batch reactors. These
reactor models are more predictive, but they require more information to describe reaction rates.

The examples presented are solely intended to illustrate specific concepts and principles. They may not
reflect an industrial application or real situation.

4. Aspen Plus Solution


Build a Process Simulation for Ammonia Synthesis

4.01. Start Aspen Plus V8.0. Select New on the Start Page, select Blank and Recent | Blank Simulation, press
the Create button. We choose blank for this process because templates have default property methods,
unit sets, and databanks selected. When using a specific method, such as RKS-BM, it is best to choose
blank to ensure that the correct property method is selected.

4.02. In Properties view, go to Components | Specifications, select components: H2, N2, CH4, AR, CO, and
NH3.

4
Design-001 Revised: Oct 18, 2012

4.03. Go to Methods | Specifications. In the drop-down Method name combo box, find RKS-BM and select it.
After that, click on Methods | Parameters | Binary Interaction | RKSBV-1, it will retrieve the binary
interaction parameters to complete RKS-BM for use in the simulation. If these parameters do not
populate, make sure that the databank EOS-LIT is selected in the Databanks tab under RKSBV-1.

5
Design-001 Revised: Oct 18, 2012

4.04. Go to the simulation environment. For that, click on the Simulation button in the bottom left of the
screen. Then find the Main Flowsheet tab. The Main Flowsheet is the main simulation flowsheet where
you will create a simulation.

4.05. In the Simulation view, you can find Main Flowsheet as well as Model Palette (F10) where you can find
all the Aspen Plus models and streams.

Main Flowsheet

Model Palette

6
Design-001 Revised: Oct 18, 2012

(FAQ) Useful Option To Know: Automatically Assign Block/Stream Name with Prefix

Description: Have blocks/streams automatically assigned a name beginning with the specified character string.
For example, if B is entered for block’s prefix, the blocks will be named B1, B2, B3, etc. By default, B is used for
block’s prefix and S is used for stream’s prefix. When this option is off, Aspen Plus will prompt you to enter an ID
each time a block or a stream is created. To enable and disable this option, go to File menu, find the Option
button (as shown below), you could find two checkboxes to set these options on and off.

4.06. Find the following models from the Model Palette, and drop them onto the flowsheet.

Compressor Mixer Heater RStoic Heater Flash2

7
Design-001 Revised: Oct 18, 2012

4.07. Find Material Stream from the Model Palette, and use it to connect model blocks.

4.08. Select all blocks and streams; and find Align (Ctrl + B) to align all blocks automatically. You can also right
click a stream and select Align, or select a section of the flowsheet and right click to select Align. You
could try Reroute Stream (Ctrl + J) to reroute streams. These tools will help you to manage flowsheets
and keep them organized and easy to read.

4.09. Make your simulation flowsheet as neat as possible. It is a very good habit that will really help you in the
future when you need to deal with very complex simulations, which can include hundreds of model
blocks on a single flowsheet.

8
Design-001 Revised: Oct 18, 2012

4.10. Also it is good to provide a meaningful name for each model block. For instance, use C-xxx for
compressor, M-xxx for mixer, E-xxx for heat exchanger or heater, etc. Press Ctrl + M to rename a block.
Also rename feed and product streams as shown below.

(FAQ) How to Change Unit of Measure


Description: A units set is a collection of unit specifications for each dimensional quantity used in Aspen Plus.
Aspen Plus provides these basic units sets: International system units (SI), English engineering units (ENG), and
Metric engineering units (MET). You can change the global unit set in the ribbon. Use the units selector on the
Home tab to select a unit set:

Tip: In the Home tab ribbon, find Unit Sets


button to create your own unit sets.

This unit set specification applies to all forms. When you change these units, Aspen Plus changes the units on all
forms to the ones from the specified units set, and converts the values.

9
Design-001 Revised: Oct 18, 2012

4.11. Specify feed stream (SYNGAS). Double click on the stream labeled SYNGAS on the main flowsheet or
navigate to Streams | SYNGAS | Input.
• T = 553.15 K, P = 26.17 atm
• Component Mole-Flow: H2 = 5160 kmol/hr, N2 = 1732 kmol/hr, CH4 = 72 kmol/hr, AR = 19 kmol/hr,
CO = 17 kmol/hr

4.12. Configure/Specify Compressor (C-100). Double click the compressor block (C-100) or navigate to Blocks
| C-100 | Setup.
• Isentropic Compressor
• Discharge pressure = 271.4 atm

10
Design-001 Revised: Oct 18, 2012

4.13. Configure/Specify Mixer (M-100). Double click on the mixer block (M-100) or navigate to Blocks | M-
100 | Input.
• Verify that the input sheet contains a 0 in the Pressure spec. Note that in the Pressure field, if you
enter a number greater than 0, this will be the discharge or operating pressure. If you enter a
number less than or equal to zero, this will be the pressure drop through the unit.

4.14. Configure/Specify Heater (E-100). Double click on the heater block (E-100) or navigate to Blocks | E-100
| Input.
• Temperature = 755 K (Outlet temperature)
• Heater with zero pressure drop – enter 0 in the Pressure spec

11
Design-001 Revised: Oct 18, 2012

4.15. Configure/Specify Reactor (R-100). Double click the reactor (R-100) or navigate to Blocks | R-100 |
Setup.
• Reaction temperature and pressure: 755 K, 270 atm

4.16. Go to the Reactions tab and click New to specify the reaction.

• Reaction Stoichiometric Coefficients: N2=-1, H2 = -3, NH3 = +2

N2 + 3H2 = 2NH3
• Specify Product Regeneration: Fractional conversion = 40% of the reactant N2

12
Design-001 Revised: Oct 18, 2012

4.17. Configure/Specify Heater (E-101). Double click on the heater (E-101) or navigate to Blocks | E-101 |
Input.
• Actually, this is a ‘cooler’, cooling to 300.15 K
• No pressure drop – enter 0 for the Pressure spec

13
Design-001 Revised: Oct 18, 2012

4.18. Configure/Specify Flash Drum (FLSH-100). Double click the flash drum (FLSH-100) or navigate to Blocks
| FLSH-100 | Input.
• No additional heat; Heat Duty = 0
• No pressure drop – enter 0 for the Pressure spec

4.19. Check if the simulation is all set to run:


• Your simulation should be all set to run. To check if you have missed any data to enter, press Next
Input (F4) button in the Home ribbon:

4.20. Click OK to run the simulation. Open Control Panel (F7) to check if the simulation calculations
completed with or without any errors or warning.

14
Design-001 Revised: Oct 18, 2012

4.21. Review simulation results:


• Display Stream Results on Flowsheet

15
Design-001 Revised: Oct 18, 2012

(FAQ) Flowsheet Display Option – Enabling More Stream Results Visible on Flowsheet

Description: In the Modify ribbon, you can access the ‘Flowsheet Display Option’ which allows you to change the
following results to visible or invisible.

• Temperature, Pressure, Vapor Fraction


• Heat/Work
• Mole flow rate, Mass flow rate, Volume flow rate

16
Design-001 Revised: Oct 18, 2012

4.22. Use Stream Summary to display all stream results in a single view: In the Home tab, find Stream
Summary button in Summary group.

17
Design-001 Revised: Oct 18, 2012

4.23. After completing this simulation, you should save the file as a .bkp file. It is also good practice to save
periodically as you create a simulation so you do not risk losing any work. The open loop simulation is
now ready to add a recycle stream, which we will then call a closed loop simulation. See module Design-
002 for the closed loop design.

5. Copyright

Copyright © 2012 by Aspen Technology, Inc. (“AspenTech”). All rights reserved. This work may not be
reproduced or distributed in any form or by any means without the prior written consent of
AspenTech. ASPENTECH MAKES NO WARRANTY OR REPRESENTATION, EITHER EXPRESSED OR IMPLIED, WITH
RESPECT TO THIS WORK and assumes no liability for any errors or omissions. In no event will AspenTech be
liable to you for damages, including any loss of profits, lost savings, or other incidental or consequential
damages arising out of the use of the information contained in, or the digital files supplied with or for use with,
this work. This work and its contents are provided for educational purposes only.

AspenTech®, aspenONE®, and the Aspen leaf logo, are trademarks of Aspen Technology, Inc.. Brands and
product names mentioned in this documentation are trademarks or service marks of their respective companies.

18
Design-002 Revised: Oct 18, 2012

Ammonia Synthesis with Aspen Plus® V8.0


Part 2 Closed Loop Simulation of Ammonia Synthesis

1. Lesson Objectives
 Review Aspen Plus convergence methods
 Build upon the open loop Ammonia Synthesis process simulation
 Insert a purge stream
 Learn how to close recycle loops
 Explore closed loop convergence methods
 Optimize process operating conditions to maximize product composition and flowrate
 Learn how to utilize the model analysis tools built into Aspen Plus
 Find the optimal purge fraction to meet desired product specifications
 Determine the effect on product composition of a decrease in cooling efficiency of the pre -flash
cooling unit

2. Prerequisites
 Aspen Plus V8.0
 Design-001 Module (Part 1 of this series)

3. Background; Recap of Ammonia Process

1
Design-002 Revised: Oct 18, 2012

The examples presented are solely intended to illustrate specific concepts and principles. They may not
reflect an industrial application or real situation.

4. Review of Aspen Plus Convergence Methods


There are several methods Aspen Plus can utilize to converge recycle loops. Convergence in Aspen Plus is an
iterative process consisting of making guesses for tear streams and then comparing the calculated stream values
with the guessed values. If these values are equivalent within a certain tolerance, then the simulation h as
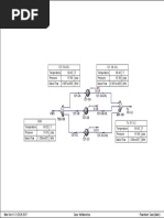
successfully converged. Consider the following example shown in the flowsheet below:

To calculate the properties of stream S4, the properties of stream S2 must be known or calculated. To calculate
the properties of stream S2, the properties of streams S1 and S4 must be known or calculated. In mathematical
terms we have:

( )

( )

The mutual dependency of streams S4 and S2 creates an algebraic loop. This loop can be removed by ‘tearing’ a
stream apart. For example, we can choose to hypothetically tear stream S4 into two separate streams. This
would result in the following flowsheet:

2
Design-002 Revised: Oct 18, 2012

Mathematically we now have the following:

( )
( )

There is no longer mutual dependency between streams S4 and S2. The issue now relies in finding a solution
that results in stream S5 being equal to stream S4. This is accomplished by utilizing iterative convergence
methods which are briefly described below. Based on the flowsheet you create, Aspen Plus will automatically
define tear streams to converge, or alternatively you can input user defined tear streams.

The following methods are available in Aspen Plus:

 Direct substitution
 Wegstein
 Newton
 Secant
 Broyden
 Sequential quadratic programming (SQP)

The direct substitution method is a slow but sure way to reach convergence. For each iteration, this method
uses the values calculated from the previous flowsheet pass as the new values of the tear stream. In
mathematical terms we have the following, where k is the iteration number.

( )

This sequence would be iterated until and are equivalent within a specified tolerance.

The Wegstein method is an extrapolation of the direct substitution method used to accelerate converge nce. It
attempts to estimate what the final solution will be based on the difference between successive iteration values.
This is the default convergence method for system generated tear convergence blocks and is usually the
quickest and most reliable method for tear stream convergence.

Newton’s convergence method for simultaneous nonlinear equations uses matrices of partial derivatives to
obtain a set of linear equations which are then solved. This process is iterated until convergence criteria are met.
Newton’s method requires the evaluation of the function and it’s derivative per iteration. This method provides
an efficient means of convergence only if a sufficiently good initial guess is provided. Use the Newton method
for tear streams only when the number of components is small or when convergence cannot be achieved by
other methods.

The secant method uses a succession of roots of secant lines to approximate the root of a function. Compared
with Newton’s method, the secant method does not require the evaluation of the functions derivative. This
enables this method to converge for systems involving non-elementary functions. The secant method can be

3
Design-002 Revised: Oct 18, 2012

used for converging single design specifications and is the default method in Aspen Plus for design specification
convergence.

Broyden’s method is a modification of the Newton and secant methods that uses approximate linearization
which can be extended to higher dimensions. This method is faster than Newton’s method but is often not as
reliable. Broyden’s method should be used to converge multiple tear streams or design specifications, and is
particularly useful when converging tear streams and design specifications simultaneously.

Sequential quadratic programming is an iterative method for flowsheet optimization. This method is useful for
simultaneous convergence of optimization problems with constraints and tear streams.

5. Aspen Plus Solution


In Part 1 of this series (Design-001), the following flowsheet was developed for an open loop Ammonia Synthesis
process.

This process produces two outlet streams; a liquid stream containing the ammonia product and a vapor stream
containing mostly unreacted hydrogen and nitrogen. It is desired to capture and recycle these unreacted
materials to minimize costs and maximize product yield.

Add Recycle Loop to Ammonia Synthesis Process


Beginning with the open loop flowsheet constructed in Part 1 of this series, a recycle loop will be constructed to
recover unreacted hydrogen and nitrogen contained in the vapor stream named OFFGAS , shown below.

4
Design-002 Revised: Oct 18, 2012

5.01. The first step will be to add a Splitter to separate the OFFGAS stream into two streams; a purge stream
and a recycle stream. As a rule of thumb, whenever a recycle stream exists, there must be an associated
purge stream to create an exit route for impurities or byproducts contained in the process. Often times
if an exit route does not exist, impurities will build up in the process and the simulation will fail to
converge due to a mass balance error.

5.02. On the main flowsheet add an FSplit block located in the Mixers/Splitters tab in the Model Palette. The
FSplit block will fractionally split a stream into several streams according to user specifications. Rename
this block S-100 and connect the OFFGAS stream to the inlet port. Construct two material outlet streams
and label one as the purge stream. This is shown below. Double click on the splitter block to specify the
split fraction. Enter a value of 0.01 for the Split fraction of the purge stream. This means that 1% of the
OFFGAS stream will be diverged to the purge stream.

5
Design-002 Revised: Oct 18, 2012

5.03. Next, we must add a compressor to bring the pressure of the recycle stream back up to the feed
conditions. Add a compressor (Compr) block from the Pressure Changers tab in the Model Palette.
Connect stream S7 to the inlet port and construct a material stream for the outlet port. Remember that
you can rotate and resize the block icons by right clicking the block and selecting either Rotate Icon or
Resize Icon.

5.04. Double click on the compressor block to specify the operating conditions. Select Isentropic as the Type
and enter a Discharge pressure of 271 atmospheres.

6
Design-002 Revised: Oct 18, 2012

5.05. The recycle stream is now ready to be connected back to the mixer block to close the loop. Right click on
the recycle stream, select Reconnect Destination, and connect the stream to the inlet port of the mixer
block. This can also be done by double clicking the arrow of the disconnected recycle stream. This
stream (S8) will be the tear stream in this simulation. Aspen Plus automatically recognizes and assigns
tear streams; however you can also specify which streams you would like to be tear streams.

5.06. Open the Control Panel and run the simulation (F5). You should result in an error stating that block C-
101 is not in mass balance and that the simulation failed to converge after 30 iterations.

7
Design-002 Revised: Oct 18, 2012

There are several steps you can take to overcome this issue. First, check to see which convergence
method is being used and check which stream is being converged. Scroll up to the very top of the
Control Panel.

8
Design-002 Revised: Oct 18, 2012

5.07. Aspen Plus is using the Wegstein method to converge recycle stream S8. The Wegstein method is a
good method to use when trying to converge a single recycle stream, and stream S8 is an appropriate
stream to attempt to converge. The next thing you can do is to check the maximum error per iteration
to see whether the solver is heading towards convergence or not. In the navigation pane, go to
Convergence | Convergence | $OLVER01 | Results. In the Summary tab you can see which variables
have converged and which haven’t after 30 iterations. Click the Tear History tab where you can view
the maximum error that occurs each iteration and which variable it occurs in. Click the Custom plot
button at the top of the screen.

9
Design-002 Revised: Oct 18, 2012

5.08. Select Iteration as the x-axis and Maximum error/Tolerance as the y-axis. Change the y-axis min to -
5000 and change the max to 5000. The plot should appear as below.

10
Design-002 Revised: Oct 18, 2012

5.09. By looking at the plot, it is clear that the Wegstein method is on the right track towards fin ding the
solution. It may be that the solver just needs a few more iterations to converge. In the navigation pane,
go to Convergence | Options | Methods. Click the Wegstein tab and increase the Maximum flowsheet
evaluations to 50. Run the simulation again. In the control panel you will see that the solver has now
converged after only 20 iterations. This is because the solver used the last calculation from the previous
run that failed to converge as the initial guess for the second run. If you reinitialize and run the
simulation again you will notice that the simulation converged after 49 iterations.

11
Design-002 Revised: Oct 18, 2012

5.10. Now that the simulation has converged, check the results. In the Home ribbon click Stream Summary
and then click Stream Table.

This will generate a stream table that will appear on the main flowsheet. Here you can see the flow and
composition of each stream.

Optimize the Purge Rate to Deliver Desired Product

5.11. We now wish determine the purge rate required to deliver a product with a mole fraction of 0.96
ammonia. First, check the composition of the current ammonia stream by clicking on the product stream
(LIQ-NH3) and clicking Stream Analysis | Composition in the Home ribbon. Select Mole for Composition
basis and press Go.

12
Design-002 Revised: Oct 18, 2012

From the composition analysis results, the mole fraction of ammonia in the product stream is only
0.955, which is below the specification of 0.96. We need to determine the purge rate required to reach
this product specification.

5.12. Go to the navigation pane and select Flowsheeting Options | Design Spec and click New. This will
create a design spec which we will use to vary the purge fraction in order to reach 0.96 mole fraction
ammonia in the product stream.

5.13. Under the Define tab select New. Enter the variable name NH3FRAC. A window will appear where you
must define the variable. Select Mole-Frac as type, LIQ-NH3 for Stream, and NH3 for Component.

13
Design-002 Revised: Oct 18, 2012

5.14. Next, move to the Spec tab and enter NH3FRAC for Spec, 0.96 as Target, and 0.0001 for Tolerance.

5.15. Move to the Vary tab and define the purge fraction from the splitter as the manipulated variable. Select
Block-Var for Type, S-100 for Block, FLOW/FRAC for Variable, and Purge for ID1. Enter 0.01 and 1 as the
Upper and Lower limits and a Step size of 0.001.

14
Design-002 Revised: Oct 18, 2012

5.16. Open the Control Panel and run the simulation (F5). Go to Flowsheeting Options | Design Spec | DS-1 |
Results. You will see that the mole fraction of ammonia in the product stream has reached 0.96 at a
purge fraction of 2.48%.

Investigate the Effect of Flash Feed Temperature on Product Composition

5.17. We would now like to determine how fluctuations in flash feed temperature will affect the product
composition and flowrate. Changes in cooling efficiency or utility fluid temperature can change the
temperature of the flash feed stream. This change in temperature will change the vapor fraction of the
stream, thus changing the composition and flowrate of the product and recycle streams. To do this
analysis go to Model Analysis Tools | Sensitivity and click New. Define the Manipulated variable to be
the Outlet temperature of the cooler block (E-101). Enter a Temperature range from 300 to 350 K for a
total of 10 points.

15
Design-002 Revised: Oct 18, 2012

5.18. In the Define tab, define the variables that you wish to measure, in this case ammonia mole fraction
and flowrate in the product stream.

5.19. In the Tabulate tab, select which variables you wish to view results for. Manually enter the variables
that you just created, or press the Fill variables button.

16
Design-002 Revised: Oct 18, 2012

5.20. Before running the simulation, be sure to deactivate the design spec we created in Flowsheeting
Options. This can be done by going to Flowsheeting Options and right clicking on the design spec and
selecting Deactivate. Once this is done, run the simulation. Check results by going to Model Analysis
Tools | Sensitivity | S-1 | Results. Click the Results Curve plot button on the Home ribbon. Select both
Mole fraction and Flowrate to plot against the varied parameter on the x-axis.

The results plot should look like the following.

17
Design-002 Revised: Oct 18, 2012

5.21. You will see that as temperature increases, both the product flowrate and product quality decrease,
which means that when operating this process it will be very important to monitor the flash feed
temperature in order to deliver high quality product.

6. Conclusion
This simulation has proved the feasibility of this design by solving the mass and energy balances. It is now ready
to begin to analyze this process for its economic feasibility. See module Design-003 to being the economic
analysis.

18
Design-002 Revised: Oct 18, 2012

7. Copyright

Copyright © 2012 by Aspen Technology, Inc. (“AspenTech”). All rights reserved. This work may not be
reproduced or distributed in any form or by any means without the prior written consent of
AspenTech. ASPENTECH MAKES NO WARRANTY OR REPRESENTATION, EITHER EXPRESSED OR IMPLIED, WITH
RESPECT TO THIS WORK and assumes no liability for any errors or omissions. In no event will AspenTech be
liable to you for damages, including any loss of profits, lost savings, or other incidental or consequential
damages arising out of the use of the information contained in, or the digital files supplied with or for use with,
this work. This work and its contents are provided for educational purposes only.

AspenTech®, aspenONE®, and the Aspen leaf logo, are trademarks of Aspen Technology, Inc.. Brands and
product names mentioned in this documentation are trademarks or service marks of their respective companies.

19
Design-003 Revised: Oct 18, 2012

Ammonia Synthesis with Aspen Plus® V8.0


Part 3 Process Economic Analysis

1. Lesson Objectives
 Acquire basic knowledge on the evaluation of the economics of a chemical process
 Build upon the closed loop Ammonia Synthesis process simulation
 Add process stream prices in feed and products
 Add utility costs in the equipment
 Learn how to perform economic evaluation using Aspen Process Economic Analyzer (APEA) within
Aspen Plus.
 Transform simplified process into a more realistic design
 Economic Analysis of followings:
 Capital Cost
 Operating Cost
 Raw Materials Cost
 Product Sales and Utilities Cost
 Estimation of ‘Pay Off’ period

2. Prerequisites
 Aspen Plus V8.0
 Microsoft Excel
 Completed design modules Design-001 and Design-002

1
Design-003 Revised: Oct 18, 2012

3. Background, Recap of Ammonia Process

The examples presented are solely intended to illustrate specific concepts and principles. They may not
reflect an industrial application or real situation.

4. Brief Introduction to Process Economic Analysis

During the conceptual design phase 80% of capital costs and 95% of operating costs are determined. Operating
costs are typically 2-3 times the amount of capital costs. Decisions made during the conceptual design process
have a major impact on the final project – so it is important to make the right decisions based on rigorous cost
estimates instead of guesswork. The typical workflow of the cost estimation process is shown below.

2
Design-003 Revised: Oct 18, 2012

Typical Workflow of Cost Estimation

5. Aspen Plus Solution


The following flowsheet was developed for a closed loop Ammonia Synthesis process.

5.01. Open the solution bkp file for the closed loop Ammonia Synthesis,
(Design_002_AmmoniaSynthesis_ClosedLoop_Solution.bkp). Make sure that the sensitivity analysis
under Model Analysis Tools is deactivated and that the design spec under Flowsheeting Options is
activated.

5.02. First we will enter the buying and selling prices of our feed and product streams in order to determine if
our process is capable of making money. Go to Setup | Stream Price. Enter $0.26/kg for SYNGAS (feed),

3
Design-003 Revised: Oct 18, 2012

and $500/ton for LIQ-NH3 (product). The purge stream will contain hydrogen and will have some value
(either as a product or as a fuel), but it is considered negligible for this analysis.

5.03. Open the Control Panel and run the simulation (F5). You will notice that the heat and material balance
table has now created a row for cost. This will show the cost per time of the streams for which a price
was specified. You can also go to individual stream results to see how much a certain stream will cost.
This is shown below.

4
Design-003 Revised: Oct 18, 2012

In this case the product stream is roughly twice as valuable as the feed stream. This is a good sign and
indicates that this process may be profitable.

5.04. Next we will estimate costs for utilities. Go to the simulation navigation pane and click on Utilities.
Select New and enter a utility for electricity. Select Electricity for Copy from.

5.05. The Specifications tab for ELECT should appear, and a Purchase price of 0.0775 $/kWhr should be
entered.

5
Design-003 Revised: Oct 18, 2012

5.06. Create a new utility for cooling water. Select Cooling Water for Copy from. A window will appear
informing you that you must add WATER to the component list to use this utility. Click Yes.

5.07. The Specifications tab for WATER will appear with the required information entered.

6
Design-003 Revised: Oct 18, 2012

5.08. Create a new utility for the heat stream into heater bock E-100. Select Fired Heat (1000) for Copy from.

5.09. The Specification tab for the new HEAT utility will appear with the following specifications.

7
Design-003 Revised: Oct 18, 2012

5.10. Next, go to each unit operation block in the navigation pane and select the utility to be used in the
Utility tab. For the compressors select electricity (ELECT), for heater E-100 select heat (HEAT), and for
cooler E-101 and the reactor R-100 select cooling water (WATER).

5.11. Open the Control Panel and run the simulation (F5). Note that before running the simulation you must
go to the properties environment to update the method parameters because you added water as a new
component. Click the Next button (F4) to do this quickly. After running the simulation, i n the navigation
pane, go to Results Summary | Operating Costs. You can view a table for operating cost summary and
utility cost summary.

5.12. The value under Net cost is the net utility cost in $/hr. The value under Net cost flow of feeds is the cost
of raw materials in $/hr. The value under Net cost flow of products is the amount of money the
products stream is worth is $/hr. The operating profit of this process is equal to:

The operating profit of this process is $12,397.61 per hour. The next step is to evaluate the capital costs
of the process.

5.13. This simulation has so far taken into account the mass and energy balances but it has yet to conside r
realistic equipment design constraints. This simulation is highly simplified and has served to prove this
process has potential to be profitable. The next step is to transform this highly simplified design into a
‘real-life’ design which will provide more accurate estimations for capital and operating costs. This is
done using the built in APEA in Aspen Plus.

8
Design-003 Revised: Oct 18, 2012

Transform simplified design using Aspen Process Economic Analyzer


5.14. Go to the Economics tab, and check the Economics Active box. This will enable the Economic Analysis
functionality in Aspen Plus.

5.15. When the economic analysis is Activated, the Integrated Economics buttons are enabled and ready to
apply economic calculations. Next, click the Map button.

5.16. The map function is a key step in determining project scope and cost. This function enables unit
operations from the simulation model to be mapped to “real-world” equipment so that preliminary
equipment sizing can be performed. This mapping process is analogous to equipment selection and
sizing and will serve as the basis in determining costs. When the Map button is clicked, the following
window will appear. Press OK to continue.

9
Design-003 Revised: Oct 18, 2012

5.17. The following window titled Project Component Map Preview will allow you to change the mapping for
certain unit operations. APEA (Aspen Plus Economic Analyzer) has pre-defined default mappings for
Aspen Plus unit operations. However, these may be changed to create a more realistic cost evaluation.
For example, the default mapping for heaters are floating head shell and tube exchangers, but heater
block E-100 is a furnace which burns natural gas.

Select E-100 and click Replace Mapping.

5.18. A new window will appear, select Heat exchangers, heaters and press OK.

10
Design-003 Revised: Oct 18, 2012

5.19. Next, choose Furnace and click OK.

11
Design-003 Revised: Oct 18, 2012

5.20. Lastly, select Vertical cylindrical process furnace and click OK.

5.21. You have now successfully changed the mapping of E-100 and its cost will be evaluated accordingly. We
must also change the mapping of the reactor from an agitated tank to a plug flow reactor. For this
process it is sufficient to model the reactor as a shell and tube heat exchanger, because the reactor will
be a vessel containing tubes. Select the R-100 and click Replace Mapping. Select Heat exchangers,
heaters | Heat Exchanger | Fixed tube sheet shell and tube exchanger. Click OK in the mapping window
to complete the mapping process.

5.22. Next, click on Size.

5.23. This will size each piece of equipment according to simulation results and specifications.

12
Design-003 Revised: Oct 18, 2012

5.24. Click the View Equipment button to review the sizing results.

5.25. This will bring up a results summary window for the equipment. The summary table will be blank at this
point because we have not evaluated the economics yet. Click on the Equipment tab. It should look like
the following.

5.26. You will see a sizing error for the reactor. This message states that for this reactor, the inlet and outlet
temperatures are the same, therefore it is unable to determine the required duty. This is because we
are not accounting for the heat of reaction in this simulation, but in detailed design we would need to
determine the duty to keep the reactor at the ideal operating temperature. In this case we will specify
that the reactor will have 5,000 ft2 of surface area and the inlet and outlet cold streams will be the
WATER utility that we specified in the Aspen Plus simulation. Select the row containing the reactor and
click the Size button. The following window will appear. Enter the following information and click
Apply.

13
Design-003 Revised: Oct 18, 2012

5.27. We are now ready to evaluate our process. Evaluating the process will calculate costs for each piece of
equipment and will also determine any changes to the process that must be made in order to create a
realistic design. Press Evaluate.

The economic engine will perform the economic analysis. It may take a few moments.

14
Design-003 Revised: Oct 18, 2012

5.28. Go to the Equipment tab to view any errors that occurred during evaluation (if the error messages do
not appear at first, evaluate again). These errors will tell you what inputs or changes are required in
order to cost the simulation more realistically.

5.29. The evaluation error for compressor C-100 is stating that the inlet temperature is out of range. Typically
you do not want to feed a compressor with a gas that has a temperature greater than 250°C, therefore it
will be necessary to flow the SYNGAS feed stream through a cooler before sending it to the compressor.

15
Design-003 Revised: Oct 18, 2012

5.30. Go to the main flowsheet in Aspen Plus. Insert a Heater block before the first compressor. Specify the
outlet stream from this block to be 300 K and select WATER as the utility. Run the simulation so the
new results can be input to APEA.

5.31. Run the simulation. It should converge. When changes are made to the Aspen Plus simulation, such as
adding a heater or cooler, mapping of unit operations in APEA must be completed again to account for
new equipment. Repeat the mapping and sizing process detailed in steps 5.14 to and 5.28.

5.32. We must enter sizing information to reslove the FLSH-100 evalution error. The evaluation error for
FLSH-100 is due to the operating pressure being extremely high (270 atm) and the calculated wall

16
Design-003 Revised: Oct 18, 2012

thickness required to contain this pressure is too large to accurately cost. The larger a vessel’s inner
diameter is, the thicker the walls must be to contain a given pressure. If we decrease the size of the
flash tank we can reduce the required wall thickness. Go to Results Summary for the equipment, select
FLSH-100 and click Size. Change the diameter to 3 ft and the height to 10 ft.

5.33. The evaluation error in E-100 simply means that we must specify the process flow rate. In results
summary, go to the tab titled EFU VERTICAL and enter a standard gas flow rate of 1656 ft3/min and
change Process type to GAS.

17
Design-003 Revised: Oct 18, 2012

5.34. Re-evaluating should result in the following:

5.35. The two remaining evaluation errors for E-101 and R-100 are due to the extreme temperature and
pressure operating conditions. There are no nozzles or flanges in the data system that are rated for
pressures and temperatures this high. This means that in the real world, custom pieces of equipment
must be fabricated and it is difficult to estimate a cost for these materials at this level of analysis. In
order to calculate a back of the envelope cost estimation for this process we can try lowering the
operating pressure. In this simulation we are using an R-STOIC reactor block. Therefore the reaction
yield will be unaffected by changes in pressure. In a real situation the pressure may have a large effect
on reaction equilibrium and this would have to be analyzed to determine if lowering the pressure is
actually reasonable.

18
Design-003 Revised: Oct 18, 2012

5.36. In the Aspen Plus process simulation workspace, change the outlet pressure of the compressors from
271 atm to 201 atm. Also change the reactor operating conditions to 200 atm. After running the
simulation the new operating pressures should be the following.

5.37. In the APEA you must repeat the mapping and sizing process because changes have been made to the
process simulation. After once again completing the previously mentioned mapping and sizing
procedure, evaluating APEA should result in the following.

5.38. The single sizing error in the R-100 is again because the inlet and outlet streams of the reactor are at the
same temperature. A sizing error is displayed because the reactor is being mapped to a shell and tube
heat exchanger with no heat transfer taking place. In terms of costing the equipment, this is not an
issue because we specified the surface area of the reactor. In a real -world situation we would have to
take into account the heat of reaction and the required duty to keep the reactor stable. The following
table is the summary from APEA.

19
Design-003 Revised: Oct 18, 2012

5.39. This table displays the different costs associated with constructing and operating this process as well as
the total product sales per year. This process appears to have the potential of being a highly profitabl e
investment, with a payoff period of only 2.79 years.

5.40. Click on the Investment Analysis button.

5.41. This will open up a Microsoft Excel spreadsheet that summarizes the results from APEA. In the Excel
spreadsheet there will be the following sheets: Run Summary, Executive Summary, Cash Flow, Project
Summary, Equipment, Utility Summary, Utility Resource Summary, Raw Material Summary, and
Product Summary.

5.42. The Executive Summary sheet is a very useful sheet which displays the project name, capacity, plant
location, description, scheduling, and investment information. This is shown below.

20
Design-003 Revised: Oct 18, 2012

5.43. The Cash Flow sheet is also useful and displays various costs and assumptions that went into making the
economic estimations.

21
Design-003 Revised: Oct 18, 2012

6. Conclusion
Aspen Plus along with the economic analyzer tool can quickly create first approximations of process sizing and
costs. This is very useful when attempting to compare several process designs to decide which design will have
the best potential to be profitable. If a process has proven to be profitable at this level of analysis, costing
engineers will then take this preliminary design and fine tune it in a more detailed costing application such as
Aspen Capital Cost Estimator. Taking a conceptual design from a process simulator and being able to accurately
estimate the associated costs is extremely valuable and can be the difference between a successful investment
and a company going out of business.

22
Design-003 Revised: Oct 18, 2012

7. Copyright

Copyright © 2012 by Aspen Technology, Inc. (“AspenTech”). All rights reserved. This work may not be
reproduced or distributed in any form or by any means without the prior written consent of
AspenTech. ASPENTECH MAKES NO WARRANTY OR REPRESENTATION, EITHER EXPRESSED OR IMPLIED, WITH
RESPECT TO THIS WORK and assumes no liability for any errors or omissions. In no event will AspenTech be
liable to you for damages, including any loss of profits, lost savings, or other incidental or consequential
damages arising out of the use of the information contained in, or the digital files supplied with or for use with,
this work. This work and its contents are provided for educational purposes only.

AspenTech®, aspenONE®, and the Aspen leaf logo, are trademarks of Aspen Technology, Inc.. Brands and
product names mentioned in this documentation are trademarks or service marks of their respective companies.

23
Dist-001 Revised: Oct 10, 2012

Distillation of Close Boiling Components


with Aspen Plus® V8.0

1. Lesson Objectives

 RadFrac distillation modeling


 Column profiles
 Custom stream results
 Material balance across distillation column

2. Prerequisites

 Aspen Plus V8.0


 Experience inserting blocks and connecting streams in Aspen Plus
 Introduction to vapor liquid equilibrium

3. Background

Ethylene is an important monomer, and is made from ethane. The conversion of the reaction is not perfect, so
the ethylene must be separated from the system. Ethane and ethylene are molecularly similar, and so are
difficult to separate. The difficulty of the separation is compounded by the fact that polymer production
requires extremely pure feedstocks.

The examples presented are solely intended to illustrate specific concepts and principles. They may not
reflect an industrial application or real situation.

4. Problem Statement and Aspen Plus Solution

Problem: A stream containing 68.5wt% ethylene with a total flowrate of 7.3 million lb/day is fed into a
distillation column consisting of 125 stages. It is desired to produce a distillate product stream containing a
minimum of 99.96 wt% ethylene with a total flowrate of 5 million lb/day. It is also desired that the bottoms
product contains no more than 0.10wt% ethylene. Determine if this separation is feasible.

1
Dist-001 Revised: Oct 10, 2012

Assumptions:

- 100% tray efficiency


- Total condenser
- 300 psig column operating pressure
- A refrigerant utility stream capable of condensing the ethylene mixture (not included in model)
- Feed mixture is at 350 psig and is a vapor
- 125 stages
- Feed enters column at stage 90
- Peng-Robinson equation of state

Aspen Plus Solution:

4.01. Start Aspen Plus V8.0. Select New | Blank and Recent | Blank Simulation. Click Create.

4.02. Define Components. Enter ethane and ethylene as Component ID’s, Aspen Plus will recognize these
components and will fill in the remaining component information.

4.03. Define Property Methods. Click on Methods in the navigation pane. Select PENG-ROB as the Base
Method. The Peng-Robinson equation of state is typically used to model systems containing
hydrocarbons at high pressures. Populate the model parameters by clicking Methods | Parameters |
Binary Interaction | PRKBV-1. You can check the accuracy of these parameters by comparing predicted
values against data from the NIST Thermo Data Engine. You can also define new parameter values by
doing a data regression of experimental data.

2
Dist-001 Revised: Oct 10, 2012

4.04. Construct the Flowsheet. Go to the simulation environment by clicking the Simulation button at the
bottom left of the screen. Place a RadFrac block onto the flowsheet and connect the feed, distillate, and
bottoms ports with material streams. The RadFrac block is in the Columns section of the Model Palette;
it is a rigorous distillation model which can model multi-phase, non-ideal liquids, and rate-controlled
mixing. Rename streams as appropriate.

3
Dist-001 Revised: Oct 10, 2012

4.05. Specify the Feed stream. Double click on the feed stream on the main flowsheet, or go to Streams |
FEED in the navigation pane. Enter the feed composition, flowrate, and state variables as shown below.

4
Dist-001 Revised: Oct 10, 2012

4.06. Specify column operating conditions. Go to Blocks | C2SPLIT | Specifications | Setup. Enter 125 for
Number of stages and select Total for Condenser. The operating specifications must be determined
before you can run the simulation. It is common to specify Distillate to feed ratio and Reflux ratio.
Initial estimations will be used as first approximations, which can then be refined in order to meet
product specifications. We know what our feed flowrate is, and we know what our desired distillate
flowrate is, therefore we can specify the Distillate to feed ratio. In this case it is 0.684932 by mass. A
Reflux ratio of 4 will be entered as a first guess. This is shown below.

4.07. Next, go to the Streams tab and enter the stage number at which the feed stream will enter the column.
In this case, specify a stage number of 90.

(FAQ) Useful Option To Know: Convention for stage numbering

The numbering convention in Aspen Plus is that the condenser is stage 1, with stage numbers
increasing down the column.

5
Dist-001 Revised: Oct 10, 2012

4.08. Next, go to the Pressure tab and enter a Stage 1/condenser pressure of 300 psig. For this problem, we
will assume that there are no pressure gradients throughout the column. If no pressure drop is entered
into Aspen Plus, the top stage pressure will be assumed to be the operating pressure of the entire
column. Note that in real life situations there will be a pressure drop throughout the column.

6
Dist-001 Revised: Oct 10, 2012

4.09. Open the Control Panel and run the simulation (F5).

4.10. Create a custom stream table to view your results. Go to Blocks | C2SPLIT | Stream Results (Custom).
Right click on the Default tab and select Add New. Enter the sheet name for the new results table. Next,
right click on the new sheet tab that you just created and select Edit View. In the Stream Summary Edit
View Wizard that appears, select the streams, the properties, and the units you wish to display. This
process is shown below.

7
Dist-001 Revised: Oct 10, 2012

4.11. Check results. In the new data sheet you created you can see that both ethylene and ethane streams
meet the product specifications.

4.12. View column profile. Go to Blocks | C2SPLIT | Profiles. Here you can view Temperature, Pressure, Heat,
and Material profiles over the column. Clicking the Compositions tab will display the compositions at
each stage in the column. You can choose to display either vapor or liquid compositions, and you can
choose to display mole or mass fractions. You can then graph these profiles by using the plot tool
located on the Home ribbon. Temperature and composition profile plots are shown below.

8
Dist-001 Revised: Oct 10, 2012

9
Dist-001 Revised: Oct 10, 2012

5. Conclusions

The 125 stage column was able to exceed the specification of 99.96wt% ethylene at 5 million lb/day, as well as
the bottoms having less than 0.10wt% ethylene. It could then be concluded that this column is capable of
completing the desired separation. Aspen Plus allows engineers to model existing equipment and see if it is
possible to repurpose it or, otherwise, design new equipment that would meet very specific criteria.

6. Copyright

Copyright © 2012 by Aspen Technology, Inc. (“AspenTech”). All rights reserved. This work may not be
reproduced or distributed in any form or by any means without the prior written consent of
AspenTech. ASPENTECH MAKES NO WARRANTY OR REPRESENTATION, EITHER EXPRESSED OR IMPLIED, WITH
RESPECT TO THIS WORK and assumes no liability for any errors or omissions. In no event will AspenTech be
liable to you for damages, including any loss of profits, lost savings, or other incidental or consequential
damages arising out of the use of the information contained in, or the digital files supplied with or for use with,
this work. This work and its contents are provided for educational purposes only.

AspenTech®, aspenONE®, and the Aspen leaf logo, are trademarks of Aspen Technology, Inc.. Brands and
product names mentioned in this documentation are trademarks or service marks of their respective companies.

10
Dist-002 Revised: Oct 18, 2012

Pressure Swing Distillation with Aspen Plus® V8.0

1. Lesson Objectives

 Aspen Plus property analysis


 RadFrac distillation modeling
 Design Specs
 NQ Curves
 Tear streams
 Understand and overcome azeotrope
 Select pressures for pressure swing distillation
 Back-of-the-envelope sizing for technically feasible design

2. Prerequisites

 Aspen Plus V8.0


 Microsoft Excel
 Some experience building flowsheets in Aspen Plus
 Working knowledge of vapor-liquid equilibrium and distillation

3. Background
Basics on Azeotropic Distillation

An azeotrope occurs when the liquid and vapor mole fractions of each component are the same. On a y -x plot,
an azeotrope is shown by a line which passes through the x = y line. This presents challenges to separation
processes and needs to be accounted for in process design and operation.

1
Dist-002 Revised: Oct 18, 2012

No further enrichment can occur in either phase when the system reaches the azeotrope constraint because the
driving force is eliminated. A mixture will separate towards a pure component and the azeotropic mixture. The
component which is purified depends on which side of the crossover the initial mixture is. To purify the minority
component, you must first cross the azeotrope. This can be done by adding an entrainer, another chemical
which breaks the azeotrope. This creates the need for additional separation and usually material recycle with a
purge stream. Alternatively, the composition of the azeotrope is dependent on pressure, which can be
exploited to get the mixture across the azeotrope. This is called pressure swing distillation.

Ethanol and water form an azeotrope at approximately 95.5mol-% ethanol at 1 atm. This is a low-boiling point
(or positive) azeotrope. The boiling point of the mixture is lower than either of the pure component s, so the
azeotropic mixture exit from the top of the column regardless of which compound is being enriched in the
bottoms.

2
Dist-002 Revised: Oct 18, 2012

Back-of-the-Envelope Column Sizing

This column sizing will be done by creating N* RR vs N curves, where the product of number of stages and the
reflux ratio required for the specified separation is plotted against the number of stages in the system. There is
a minimum number of stages for a given separation, the use of which would require infinite reflux. There is a
minimum reflux ratio for a given separation, the implementations of which would require an infinite number of
stages. Between these extrema, there is a roughly exponential decrease in reflux ratio (RR) with increasing
number of stages (N). When the y-axis is N*RR instead of RR, the points will form a curve which has a distinct
minimum.

Increasing the number of stages increases the capital cost of the column. Increasing the reflux ratio increases
the operating costs of the column because more material is recycled to be heated in the reboiler and condensed
again in the condenser. Consequently, there is a tradeoff: larger columns have a larger upfront cost but lower
operating costs, while smaller columns have smaller capital costs but are more expensive to operate. It turns
out that the economic optimum between these tradeoffs often occurs around the minimum of the N*RR vs. N
curve. This basic heuristic essentially puts equal weight on the number of stages and reflux ratio.

The examples presented are solely intended to illustrate specific concepts and principles. They may not
reflect an industrial application or real situation.

4. Problem Statement and Aspen Plus Solution

A feed of 24,000 kg/h of 20mol-% ethanol and 80 mol-% water must be separated. The required product stream
is 99 mol-% ethanol at a flowrate of at least 7,500 kg/h. This separation will be achieved by using pressure swing
distillation.

We begin by creating a technically feasible design for a two-column separation train. We will report for each
column: operating pressure, number of stages, reflux ratio, and the purity and recovery specifications. Also
report a stream table with the flowrates and compositions of relevant streams. Material recycle will be
necessary to achieve these results.

3
Dist-002 Revised: Oct 18, 2012

Component and Property Package Selection

4.01. Create a New, Blank simulation. Enter the components as shown below.

4.02. Select the Methods button.

Under the Method filter, choose CHEMICAL. Then select the Base method of NRTL-RK. The non-random,
two liquid (NRTL) model works well for very non ideal liquid systems which is important because of the
hydrogen bonding present. The Redlich-Kwong equation model works much better at high pressures than
the ideal gas assumption.

4
Dist-002 Revised: Oct 18, 2012

4.03. To populate the binary interaction parameters, open the following from the navigation pane on the left:
Methods | Parameters | Binary Interaction | NRTL-1. Clicking on NRTL-1 populates the fields; you do
not need to enter any other numbers.

Investigate Pressures

4.04. In the Analysis section of the Home ribbon, select Binary.

On the Binary Analysis window that opens, you should be able to leave most of the selections. Make
sure Component 1 is ethanol and take into account that the lighter component should be entered in the
component list first. In the pressure section, use the List of values option to generate data at 0.1, 1, 10,
and 100 bar.

5
Dist-002 Revised: Oct 18, 2012

Click the Run analysis button. This creates a T-xy plot. Close that tab, and select y-x from the Plot
section now available on the Home ribbon.

The resulting plots should look like the one below. If you go to the Format tab, under Grid, check the
Square plot and Diagonal line boxes.

6
Dist-002 Revised: Oct 18, 2012

4.05. Return to the Analysis | BINRY-1 | Input sheet. Change the 100 bar specification to 20 bar and isolate
the composition range of 50 to 100% ethanol.

7
Dist-002 Revised: Oct 18, 2012

Click Run Analysis, and open the y-x plot again.

8
Dist-002 Revised: Oct 18, 2012

From this graph, you can see that the mole fraction of ethanol at the azeotrope decreases with
increasing pressure. The first column will operate at low pressure to get a high concentration of ethanol
in the azeotrope. The second column will operate at high pressure so the azeotropic mixture can carry
off the water and the ethanol will be purified.

4.06. The pressures of 0.1 bar and 20 bar are chosen for the first and second column respectively. The
azeotropes are at approximately 95mol-% ethanol and 77mol-% ethanol respectively. These pressures

9
Dist-002 Revised: Oct 18, 2012

can be chosen somewhat arbitrarily after seeing that they are feasible. The optimization of column
pressures is outside the scope of this exercise.

Initial Mass Balance

Getting all the way to the azeotrope would take an infinite number of stages because of the pinch between the
equilibrium line and the x = y line (which is proportional to the driving force). For that reason, specifications
slightly closer to the feed composition will be required in each column. For the first column an ethanol
composition of 90% in the top of the column will be selected. The second column will have 80mol-% ethanol in
the vapor stream, and 99mol-% ethanol in the bottoms. The azeotropic mixture (vapor stream) from the second
column will be recycled to the first column.

(FAQ) Useful Option To Know: Improve convergence by doing preliminary mass balances

Do mass balances first. They do not have to be extremely accurate, but if you can give Aspen Plus a
better initial guess, it will solve the simulation faster

4.07. This leaves one degree of freedom left in the system before the mass balance can be solved. Select a
recovery value for ethanol which fulfills the product flowrate requirement of at least 7,500 kg/h. After
solving for flowrates and compositions of each of the streams, you can estimate the recycle stream.

Low Pressure Column Design

Initial Guesses

4.08. Go to the simulation environment in Aspen Plus. Create a feed stream and a stream which is an initial
estimate for the recycle stream. Mix these streams and put the resulting stream into a RadFrac column
block. The RadFrac block is in the columns section of the model palette; it is a rigorous distillation model
which can model multi-phase, very non-ideal liquids, and rate-controlled mixing in addition to modeling
azeotropic mixtures. The flowsheet should look like the picture below.

10
Dist-002 Revised: Oct 18, 2012

4.09. Enter the conditions for the feed stream and the recycle stream estimates.

11
Dist-002 Revised: Oct 18, 2012

4.10. Enter the specifications of the Mixer.

As can be seen from the first set of y-x graphs, the split is fairly wide on the water-rich side of the
azeotrope. This means a relatively easy separation so this should be achievable in ~30 stages with a
reasonable reflux ratio. This kind of rough, initial estimation can be done more precisely with McCabe-
Thiele diagrams.

4.11. As can be seen from the first set of y-x graphs, the split is fairly wide on the water-rich side of the
azeotrope. This means a relatively easy separation so this should be achievable in ~30 stages with a
reasonable reflux ratio. This kind of rough, initial estimation can be done more precisely with McCabe -
Thiele diagrams.

12
Dist-002 Revised: Oct 18, 2012

4.12. Enter the specifications of the distillation column. Go to Blocks | COL1 in the navigation pane. The
Condenser should be Partial-Vapor so the condenser acts as another equilibrium stage. Initial
estimates for the Operating specifications need not be extremely accurate, as these will be set with
design specifications later.

The feed is approximately 80% water, which is close to the bottoms composition, so it should be entered
close to the bottom of the column (the numbering starts with the condenser as the first stage)

The operating pressure is 0.1 bar. Each stage will have some pressure drop because vapor will have to
bubble through a couple inches of water-ethanol mixture at each stage.

13
Dist-002 Revised: Oct 18, 2012

Run the simulation. There should be no errors at this point.

4.13. Create a custom stream table. Go to Results Summary | Streams (Custom). Right-click on Default, in
the top of the page and select Add New.

Right-click on the new sheet tab that you made and select Edit View.

14
Dist-002 Revised: Oct 18, 2012

Select the streams you want to view and the order in which you want to view them.

Click the Property Selection tab and select which properties you want to see and the order you want
them to be reported in.

15
Dist-002 Revised: Oct 18, 2012

The table you have specified will be shown. This table can be saved from the Edit View window. It can
be edited later to add or remove streams.

Looking at the composition of D1, we have already met the purity spec set for the first column.
However, we are throwing away a third of the ethanol in the bottoms.

16
Dist-002 Revised: Oct 18, 2012

Implementing the Design Specifications

4.14. To reduce the amount of wasted ethanol, you will set two design specs. Because the system is fully
specified, each specification will require a parameter to vary so the system is not over-specified.

Double-click the column. Click on the Design Specs folder in the navigation pane under the column in
the Blocks folder. Click on New. Select Mole Purity as the Type. Enter the specification of 0.9 in the
Target field.

In the Components tab, select ethanol as the Component for the design spec to target.

17
Dist-002 Revised: Oct 18, 2012

In the Feed/Products tab, select the distillate (D1) as the target stream.

4.15. Go back the Design Spec folder and click New to create a second design specification. Select Mole
recovery as the Type and enter 0.9 as the Target.

In the Components tab, select ethanol as the Selected component.

18
Dist-002 Revised: Oct 18, 2012

Select the distillate (D1) as the target stream. This design spec forces 90% of the moles of ethanol that
enter the column to leave out the distillate stream.

4.16. Now you must include the variables which are changed to meet the design specs. Click on the Vary
folder which is just below the Design Specs folder in the navigation pane. Select Reflux ratio as the
Type. Enter reasonable bounds. Note that the first vary parameter will be associated with the first
design specification.

19
Dist-002 Revised: Oct 18, 2012

Click on the Vary folder again, click on New. Select Distillate to feed ratio as the Type and enter
reasonable bounds.

If the manipulated variable needs to be outside the bounds you enter to meet the design spec, you will
get an error. Clicking on the Status tab of the Results page for the column will show you the reason for
an error. If the reason is One or more manipulated variable lies outside user-specified bounds, click on
the Results tab of your Vary pages to see which one is at the bound and change the bounds accordingly.
Tighter bounds will improve convergence. Note that these varied parameters must be the same
parameters you specified in the Setup sheet to avoid over specification.

Run the simulation. You should get an error saying that the Radfrac block did not converge in 25 outside
loop iterations. On the control panel, you can see the error for each outside loop iteration. In this case
the error is getting smaller with each iteration, which shows that this simulation might converge given
more iterations. To increase the number of iterations, go to Blocks | COL1 | Convergence |
Convergence. On the tab titled Basic, change the Maximum iterations to 200 and change the Damping
level to Mild. The damping factor is used to stabilize convergence when oscillations are observed in the
convergence behavior. Reinitialize (Shift + F5) and run the simulation. You should see on the control
panel that the simulation converged in 32 iterations.

(FAQ) Useful Option To Know: Saving Checkpoints

Save ‘checkpoints’ as you go. Once you have a working section of the flowsheet, save as a new file
name, so you can revert to an earlier checkpoint and a known state.

20
Dist-002 Revised: Oct 18, 2012

High Pressure Column Design

4.17. The second column is at a higher pressure. Before adding the column, add a Compressor so the system
is properly pressure driven.

Double click on the compressor and select Isentropic as the Type. Enter a Discharge pressure of 22 bar.
Efficiencies are of no importance in this exercise because the utilities are only indirectly considered.
Isentropic underestimates the temperature increase from the compression, but this precision in the
energy balance is also outside the scope of this exercise.

21
Dist-002 Revised: Oct 18, 2012

4.18. Insert a Radfrac column after the compressor. The flowsheet should look like the following.

Initial Guesses

4.19. The equilibrium line stays close to the x = y line on the y-x plot on the ethanol-rich side of the azeotrope.
This means it is a harder separation, so it will require more stages. Double click COL2 to specify the
operating parameters. Enter 75 for Number of stages, select Partial-Vapor for Condenser. Enter a
reasonable guess for Distillate to feed ratio and Reflux ratio.

22
Dist-002 Revised: Oct 18, 2012

The feed concentration for the second column is somewhere in the middle of the two specified outlet
concentrations for ethanol, but the ethanol product stream is closer to the pinch-point so there will
need to be more stages between the feed and the bottoms than between the feed and distillate.

Enter 20 bar as the Condenser pressure and a 2 in-water pressure drop per stage.

23
Dist-002 Revised: Oct 18, 2012

Run the simulation. There should be no errors.

Implementing the Design Specifications

4.20. The design specs on the second column will be similarly implemented. The two specs are 99 mol-%
ethanol in the bottoms, and 80mol-% ethanol in the distillate. The two manipulated variables are
Distillate to feed ratio and Reflux ratio again. The steps are screen-captured below.

Design spec 1:

24
Dist-002 Revised: Oct 18, 2012

Target component is ethanol.

Target stream is B2.

4.21. Design spec 2:

25
Dist-002 Revised: Oct 18, 2012

Target component is ethanol.

Target stream is the distillate.

Specify the varied parameters.

26
Dist-002 Revised: Oct 18, 2012

This is a harder separation, so the Reflux ratio may need to be higher.

Run the simulation. There should be no errors.

Open-Loop Manual Convergence

4.22. Check results. Go to Results Summary | Streams (Custom). Modify the custom stream table to show all
streams.

27
Dist-002 Revised: Oct 18, 2012

Open-Loop Manual Convergence

4.23. Before sizing the columns, the flows must be as close to the final values as possible. Refine the estimate
of the recycle stream by guessing and checking the molar flow values until REC and D2 match for a few
significant digits. This process is made easier by the fact that there is a design spec which holds the
composition of D2 constant. After several iterations of setting the component flow of the REC stream
equal to the component flow of the D2 stream, the recycle stream had the following component mole
flows. This will make convergence easier when we connect the recycle stream.

Column Sizing

The current flowsheet now fulfills the problem specifications. However, its feasibility is unproven. The next step
in a technically feasible design is back-of-the-envelope sizing. This ensures that the equipment not only meets
the flowrate and compositional (and perhaps temperature, pressure, conversion, etc.) specifications, but also
that it could be constructed and implemented.

You will use the NQ Curves feature in Aspen Plus to generate N*RR vs. N curves and from these, choose the
number of stages for each column. Create a Microsoft Excel document so you can copy and paste the results
from the NQ Curves routine in Aspen Plus and get a graph of N*RR vs. N. To determine if a point is a minimum,
you must have several points on both sides. The resulting graph should resemble the one below. A reasonable
selection for technically feasible number of stages is circled. A point slightly to the right of the minimum is
selected because the RadFrac model assumes complete equilibrium in each stage. In essence, the hand-waiving
argument is that a real column will need slightly more stages to achieve the separation modeled in the RadFrac
block in equilibrium mode because a real column cannot achieve the same efficiency as the model.

28
Dist-002 Revised: Oct 18, 2012

[# stages] x [reflux ratio]

Number of theoretical stages

29
Dist-002 Revised: Oct 18, 2012

COL1 Column Sizing

4.24. Go to Blocks | COL1 | Analysis | NQ Curves. Select New to create a new NQ Curve analysis.

4.25. In the NQ Curves Specifications tab, enter a Lower limit of 19, an Upper limit of 35, and select FEED2 as
the Feed stream. Note that Upper Limit can only be as high as the number of stages currently entered
in the Setup page for the column. In order to enter an upper limit of 35 you must first increase the
number of stages to 35 in the column setup page.

4.26. Run the simulation and check the results of the NQ Curves analysis. Go to Blocks | COL1 | Analysis |
NQ Curves | 1 | Results | Basic Results. If you then copy the basic results table to excel and plot N*RR
vs N, you will get the following:

30
Dist-002 Revised: Oct 18, 2012

COL1
120

118

116
[# stages] x [reflux ratio]

114

112

110

108

106

104

102

100
20 22 24 26 28 30 32 34
Total number of stages

The number of stages for the first column was selected to be 28 which had an optimum feed stage of 27.
Change the column configuration in your open loop flowsheet to match these, and delete the NQ curves
analysis.

COL2 Column Sizing

4.27. The same procedure will be used for the second column. Make an MS Excel file which will graph N*RR
vs. N. Change the Lower and Upper limits in the NQ Curves tool so that there is a distinct minimum in
the N*RR vs. N graph.

4.28. The NQ Curves specifications used are shown right below. The resulting NQ vs. N graph is also shown.
Note that when you run the NQ Curves analysis you may get errors stating that the design spec could
not be reached because the manipulated variable is at its bound. Simply increase the upper limit for the
reflux ratio in the design spec and run the simulation again.

31
Dist-002 Revised: Oct 18, 2012

COL2
600

590
[# stages] x [reflux ratio]

580

570

560

550

540
35 40 45 50 55
Total number of stages

The number of stages for the second column was selected to be 49 which had an optimum feed stage of
22. Change the column configuration in your open loop flowsheet to match these, and delete the NQ
Curves analysis.

32
Dist-002 Revised: Oct 18, 2012

Close Recycle Loop

4.29. The last thing to do is close the recycle loop. Run the simulation after updating the number of st ages
and feed stages for both columns. Troubleshoot any errors before closing the recycle loop. Double
check that the distillate of the second column and the estimated recycle stream are the same for a few
significant digits.

Select both the distillate of the second column and the estimated recycle stream by holding shift and
clicking on them. Right-click either of the streams and select Join Streams. Click OK.

4.30. Reinitialize and run the simulation. There should be no warnings or errors. This flowsheet is now
complete.

33
Dist-002 Revised: Oct 18, 2012

5. Conclusions
The azeotrope in the ethanol-water system presents a barrier to separation, but pressure swing distillation can
be used to purify ethanol. A technically feasible design for purifying ethanol to 99mol-% with pressure swing
distillation can be constructed using Aspen Plus, and a first pass at size optimization can be done using NQ
Curves. A column with 29 equilibrium stages and operating at 0.1bar with a reflux ratio of 3.55 increases the
ethanol composition to 90mol-%. A second column with 59 equilibrium stages and operating at 2bar with a
reflux ratio of 11.5 increases the purity to 99mol-%.

6. Copyright

Copyright © 2012 by Aspen Technology, Inc. (“AspenTech”). All rights reserved. This work may not be
reproduced or distributed in any form or by any means without the prior written consent of
AspenTech. ASPENTECH MAKES NO WARRANTY OR REPRESENTATION, EITHER EXPRESSED OR IMPLIED, WITH
RESPECT TO THIS WORK and assumes no liability for any errors or omissions. In no event will AspenTech be
liable to you for damages, including any loss of profits, lost savings, or other incidental or consequential
damages arising out of the use of the information contained in, or the digital files supplied with or for use with,
this work. This work and its contents are provided for educational purposes only.

AspenTech®, aspenONE®, and the Aspen leaf logo, are trademarks of Aspen Technology, Inc.. Brands and
product names mentioned in this documentation are trademarks or service marks of their respective companies.

34
Dist-003 Revised: Oct 18, 2012

First-Pass Distillation Estimates with Aspen Plus® V8.0

1. Lesson Objectives
 DSTWU distillation modeling
 N vs. RR curves
 Initial column sizing

2. Prerequisites
 Aspen Plus V8.0
 Microsoft Excel or similar program
 Experience inserting blocks and connecting streams in Aspen Plus
 Introduction to vapor liquid equilibrium

3. Background
DSTWU Block
The DSTWU block uses equations which are based in theory but are semi -empirical to estimate the separation.
The Winn equation, which is a modification of the Fenske equation, is used to estimate the minimum number of
theoretical stages. The Underwood equation is used to calculate the minimum reflux ratio. The Gilliland
equation is used to calculate the required reflux ratio at a specified number of stages, or the number of stages at
a specified reflux ratio. This information is available in the Aspen Help section on DSTWU. View the help page
by clicking on the button for DSTWU in the Columns tab of the mode l palette and then press F1.

1
Dist-003 Revised: Oct 18, 2012

Heavy and Light Keys


In two-component distillation, the column splits the feed so a single component is enriched in each exit stream.
In multi-component distillation, there are more components than effluent streams, so there are multiple
components enriched in at least one of the exit streams. The key components are the components that are split
by the column. The light key is the least volatile component enriched in the distillate stream; the heavy key is
the most volatile component enriched in the bottoms stream. If there are components A, B, C, and D with
decreasing volatility, a column can create the following separations:

Case 1 2 3

Distillate A AB ABC

Bottoms BCD CD D

Light Key A B C

Heavy Key B C D

The examples presented are solely intended to illustrate specific concepts and principles. They may not
reflect an industrial application or real situation.

4. Problem Statement and Aspen Plus Solution


Problem
A stream containing 68.5 wt% ethylene and 31.5 wt% ethane with a total flowrate of 7.3 million lb/day must be
separated. Report a reasonable starting point for more detailed design including an estimate of the number of
theoretical stages and reflux ratio required to achieve a separation of 99.9% recovery of ethyle ne and 99.0%
recovery of ethane.

Aspen Plus Solution


Initial estimation for distillation of relatively ideal components like ethane and ethylene can be done using
graphical methods and semi-empirical equations like the equations described in the background section. In
Aspen Plus, the DSTWU block uses these equations. The user must input which components are the light and
heavy keys and the recovery of each of these components, the pressure in the condenser and reboiler, and
either the number of stages or reflux ratio. These equations are good starting points, but DSTWU is not a
rigorous calculation block; it does not directly use thermodynamics to solve for the reflux ratio or required
number of stages. A more rigorous look at this separation problem is available in Dist-001_C2Splitter.

4.01. Open a new Aspen Plus simulation by selecting New | Chemical Processes | Chemicals with English
Units. Click Create.

2
Dist-003 Revised: Oct 18, 2012

4.02. In the Components | Specifications | Selection tab, enter the components needed for this simulation.

4.03. Define property methods. Click on Methods in the navigation pane. Select Peng-Rob as the Base
Method. The Peng-Robinson equation of state is typically used to model systems containing
hydrocarbons at high pressures. Populate the binary interaction parameters by clicking Methods |
Parameters | Binary Interaction | PRKBV-1.

3
Dist-003 Revised: Oct 18, 2012

4.04. Go to the simulation environment by clicking on the Simulation button below the navigation pane.

4.05. From the Model Palette, add a material stream to the flowsheet, and name it FEED (right-click on the
stream and click rename, or select the stream and press Ctrl+M). Double-click the stream to enter the
stream characteristics. Select the Flash Type variables to be Pressure and Vapor fraction. Enter a
Pressure of 350 psig and a Vapor fraction of 1. Change the Total flow basis to Mass and the units to
lb/day. Enter 7,300,000 into the Total flow rate field. Change the Composition basis to Mass-Frac and
enter 0.315 for ethane and 0.685 for ethylene.

4
Dist-003 Revised: Oct 18, 2012

4.06. In the Columns section of the Model Palette, insert a DSTWU block onto the flowsheet and connect the
FEED stream to the column input. Make a distillate stream and a bottoms stream. Your flowsheet
should look like the example below.

4.07. Double-click on the column to enter the specifications. Enter an initial guess for the Number of stages.
The Light key is ethylene, and the Heavy key is ethane. Enter the desired recoveries for these
components in the distillate stream, 99.9% and 1% respectively. The condenser and reboiler pressure
should both be 300 psig.

5
Dist-003 Revised: Oct 18, 2012

4.08. Open the Control Panel and run the simulation by pressing the run button (F5).

4.09. Create profile of Reflux Ratio versus Number of Stages. Go to the Calculation Options tab of the input
page for the column.

4.10. Select the Generate table of reflux ratio vs number of theoretical stages option. Enter reasonable
estimates for the initial and final number of stages, and an increment size that will give you good
resolution in the resulting curve.

6
Dist-003 Revised: Oct 18, 2012

4.11. Run the simulation. The results table for reflux ratio versus number of stages can be found in the Reflux
Ratio Profile tab of the results page for the column. The column results page is available in the
navigation pane or by right-clicking on the column and then clicking Results. Your table should resemble
the example below.

7
Dist-003 Revised: Oct 18, 2012

4.12. Copy and paste these values into MS Excel or similar program so you can manipulate and plot them.

4.13. Create a column in the spreadsheet which calculates the product of the number of stages and the reflux
ratio. Plot this product and reflux ratio against the number of stages on separate graphs.

8
Dist-003 Revised: Oct 18, 2012

4.14. There is a minimum number of stages for a given separation, the use of which would require infinite
reflux. There is a minimum reflux ratio for a given separation, the implementations of which would
require an infinite number of stages. Between these extrema, there is a roughly exponential decrease in
reflux ratio (RR) with increasing number of stages (N). When the y-axis is N*RR instead of RR, the points
will form a curve which has a distinct minimum.

9
Dist-003 Revised: Oct 18, 2012

4.15. Increasing the number of stages increases the capital cost of the column. Increasing the reflux ratio
increases the operating costs of the column because more material is recycled, and it must be reheated
in the reboiler and recondensed in the condenser. Consequently, there is a tradeoff: larger columns
have a larger upfront cost but lower operating costs, while smaller columns have smaller capital costs
but are more expensive to operate. It turns out that the economic optimum between these tradeoffs
often occurs around the minimum of the N*RR vs. N curve. This basic heuristic essentially puts equal
weight on the number of stages and reflux ratio.

4.16. A point slightly to the right of the minimum is selected because the DSTWU model assumes complete
equilibrium in each stage. In essence, the hand-waiving argument is that a real column will need slightly
more stages to achieve the separation modeled in the DSTWU block because a real column cannot
achieve the same efficiency as the model.

4.17. Alternatively, you can simply check the Summary tab under results. Here you will see the following.

5. Conclusions
The minimum in the N*RR vs. N curve occurs at 62 theoretical stages, so a guess of around 65-70 stages is a
good starting point for more detailed design. This kind of estimation can be done in less than half an hour, even
for complex distillation systems, and results in starting points for further analysis.

10
Dist-003 Revised: Oct 18, 2012

6. Copyright

Copyright © 2012 by Aspen Technology, Inc. (“AspenTech”). All rights reserved. This work may not be
reproduced or distributed in any form or by any means without the prior written consent of
AspenTech. ASPENTECH MAKES NO WARRANTY OR REPRESENTATION, EITHER EXPRESSED OR IMPLIED, WITH
RESPECT TO THIS WORK and assumes no liability for any errors or omissions. In no event will AspenTech be
liable to you for damages, including any loss of profits, lost savings, or other incidental or consequential
damages arising out of the use of the information contained in, or the digital files supplied with or for use with,
this work. This work and its contents are provided for educational purposes only.

AspenTech®, aspenONE®, and the Aspen leaf logo, are trademarks of Aspen Technology, Inc.. Brands and
product names mentioned in this documentation are trademarks or service marks of their respective companies.

11
Dist-004 Revised: October 31, 2012

Gibbs Phase Rule in a Distillation Column with Aspen Plus® V8.0

1. Lesson Objectives
 Use Aspen Plus to observe one-to-one relation between stage temperatures and compositions in a
distillation column for a binary system with fixed pressure.

2. Prerequisites
 Aspen Plus V8.0

3. Background
According to the Gibbs phase rule, the degrees of freedom ( ) is equal to number of components (C) minus
number of phases ( , plus 2.

For a binary mixture involving vapor-liquid equilibrium, there are no degrees of freedom left once temperature
and pressure are fixed. All state variables are fixed, including vapor and liquid compositions. This is useful for
distillation column control. In distillation column simulations, the product compositions are typically the most
important results. Therefore, compositions are typically measured and controlled. However, measuring
compositions is a slower, more costly process than measuring temperatures. When pressure is fixed,
temperature and composition have a one-to-one correspondence (except for cases with azeotropes).
Therefore, measuring and controlling top/bottom stage temperatures is the same as measuring and controlling
top/bottom stage composition.

In this example, we will carry out several case studies to show that compositions for top and bottom stages are
constant when top and bottom stage temperatures are fixed regardless of changes in other operating conditions
and column configurations.

The examples presented are solely intended to illustrate specific concepts and principles. They may not
reflect an industrial application or real situation.

1
Dist-004 Revised: October 31, 2012

4. Problem Statement and Aspen Plus Solution


Problem Statement

For a distillation column consisting of a binary mixture, when the pressure and temperature for an equilibrium
stage have been fixed, will the vapor and liquid compositions leaving this stage change with other conditions of
the column?

Aspen Plus Solution

If you are unfamiliar with how to start Aspen Plus, select components, define methods, or construct a flowsheet,
consult Get Started Guide for New Users of Aspen Plus.pdf for instructions.

4.01. We will start our first case study with a prepared bkp file. In Windows Explorer, copy Dist-
004_Phase_Rule.bkp to your working folder and rename it (e.g., temp.bkp). Double click temp.bkp to
load it into the Aspen Plus UI.

4.02. Note that the flowsheet contains a distillation column with two inlet streams and two product streams
as shown below.

2
Dist-004 Revised: October 31, 2012

4.03. Review the column specifications. Go to the Blocks | C2-SPLIT | Specifications | Setup | Configuration
sheet. We have 50 for Number of stages, Partial Vapor for Condenser, 50 kmol/hr for Distillate rate
and 1 for Reflux ratio. Note that both Distillate rate and Reflux ratio here are initial guesses because
they are varied to satisfy fixed top and bottom stage temperatures for all of the cases in this tutorial .

4.04. Go to the Blocks | C2-SPLIT | Specifications | Setup | Streams sheet. Note that both feed streams
enter column at stage 25.

3
Dist-004 Revised: October 31, 2012

4.05. Go to the Blocks | C2-SPLIT | Specifications | Setup | Pressure sheet. Note that, for simplicity, the
entire column operates at a pressure of 1 bar.

4.06. Go to the Blocks | C2-SPLIT | Specifications | Design Specifications | 1 | Specifications sheet. It is


important to note that the top stage temperature is fixed at -104.193 C, which corresponds to a vapor
composition of about 0.999 for ethylene. Also note that this specification does not change throughout
this example.

4
Dist-004 Revised: October 31, 2012

4.07. Go to the Blocks | C2-SPLIT | Specifications | Design Specifications | 2 | Specifications sheet. It is


important to note that the bottom stage temperature is fixed at -88.971 C, which corresponds to a liquid
composition of about 0.999 for ethane. Also note that this specification does not change throughout
this example.

4.08. Go to the Blocks | C2-SPLIT | Specifications | Vary | 1 | Specifications sheet. We have Distillate rate
for Type in the Adjusted variable frame. Go to the Blocks | C2-SPLIT | Specifications | Vary | 2 |
Specifications sheet. We have Reflux ratio for Type in the Adjusted variable frame. This means that we
vary the Distillate rate and the Reflux ratio of the column so that top and bottom stage temperatures
are at targeted values.

4.09. Review the feed conditions. Go to the Streams | FEED1 | Input | Mixed sheet. We have 0 for Total
flow rate. This means that for this case study, we only have one feed stream – FEED2. Keep in mind
that Aspen Plus will issue a warning message when a flowsheet inlet stream has zero flow. For this
example, we can safely ignore this warning.

5
Dist-004 Revised: October 31, 2012

4.10. Go to the Streams | FEED2 | Input | Mixed sheet. We have Pressure and Vapor Fraction for Flash
Type. We have 1 bar for Pressure, 0.5 for Vapor fraction and 100 kmol/hr for Total flow rate. In the
Composition frame, we select Mole-Frac . Enter 0.4 for ETHANE and 0.6 for ETHYLENE.

4.11. The feed conditions and column configuration are summarized as follows:

Number of stages 50

Feed location Ethane (kmol/hr) Ethylene (kmol/hr)

FEED1 Zero total flow

FEED2 25 40 60

6
Dist-004 Revised: October 31, 2012

4.12. Press the F5 key to run the simulation. The simulation completes without errors. Go to the Blocks | C2-
SPLIT | Stream Results | Material sheet. The Temperature and Pressure of streams C2H4 and C2H6 are
at the values specified in column C2-SPLIT. The mole fraction of ETHYLENE in the column distillate
stream, stream C2H4, is 0.999033. The mole fraction of ETHANE in column bottoms stream, stream
C2H6, is 0.999043.

4.13. Go to the Blocks | C2-SPLIT | Specifications | Vary | Results sheet. Note that the varied variables in
column C2-SPLIT have converged to a distillate rate of 60.0198 and a reflux ratio of 1.67396 in order to
achieve the specifications on top and bottom stage temperature .

4.14. Here is a summary of the most important results of the simulation:

Temperature Pressure Mole Fraction

7
Dist-004 Revised: October 31, 2012

(°C) (bar) Ethane (Liquid) Ethylene (Vapor)


Top stage (or top product) -104.193 1 0.999033
Bottom stage (or bottom product) -88.971 1 0.999043

4.15. In the second case study we will change the feed location stream FEED2. Go to the Blocks | C2-SPLIT |
Specifications | Setup | Streams sheet. Change Stage for FEED2 from 25 to 29.

4.16. Press the F5 key to run the simulation again. Then, go to the Blocks | C2-SPLIT | Stream Results |
Material sheet to view results. The mole fractions of the product streams remain the same as those
from the first case study. This means that a change in feed stage location doesn’t affect the
compositions of the product streams.

Temperature Pressure Mole Fraction


(°C) (bar) Ethane (Liquid) Ethylene (Vapor)

Top stage (or top product) -104.193 1 0.999033


Bottom stage (or bottom product) -88.971 1 0.999043

4.17. In the third case study we will change the composition of the feed stream. Go to the Streams | FEED1 |
Input | Mixed sheet and change its Total flow rate from 0 to 100. Go to the Streams | FEED2 | Input |
Mixed sheet and change its Total flow rate from 100 to 0. The column configuration can be
summarized as follows.

Number of stages 50

Feed location Ethane (kmol/hr) Ethylene (kmol/hr)

FEED1 25 50 50

FEED2 Zero total flow

4.18. Press the F5 key to run the simulation. Then, go to the Blocks | C2-SPLIT | Stream Results | Material
sheet to view the results. The mole fractions of ETHANE and ETHYLENE in the product streams remain
the same. This indicates that a change in feed composition doesn’t affect the compositions of product
streams.

Temperature Pressure Mole Fraction


(°C) (bar) Ethane (Liquid) Ethylene (Vapor)
Top stage (or top product) -104.193 1 0.999033
Bottom stage (or bottom product) -88.971 1 0.999043

8
Dist-004 Revised: October 31, 2012

4.19. In the next case study streams FEED1 and FEED2 will both have non-zero flowrates. Go to the Streams |
FEED2 | Input | Mixed sheet and change its Total flow rate from 0 to 30. The column configuration can
be summarized as follows.

Number of stages 50

Feed location Ethane (kmol/hr) Ethylene (kmol/hr)

FEED1 25 50 50

FEED2 29 12 18

4.20. Reinitialize the simulation (Shift + F5) and press the F5 key to run the simulation. Then, go to the Blocks
| C2-SPLIT | Stream Results | Material sheet to view the results. The mole fractions of ETHANE and
ETHYLENE in the product streams remain the same despite the changes in the number of feed streams
and their flowrates.

Temperature Pressure Mole Fraction


(°C) (bar) Ethane (Liquid) Ethylene (Vapor)
Top stage (or top product) -104.193 1 0.999033

Bottom stage (or bottom product) -88.971 1 0.999043

9
Dist-004 Revised: October 31, 2012

4.21. In the last case study we will add 10 stages to the column and observe the effect on product purity. Go
to the Blocks | C2-SPLIT | Specifications | Setup | Configuration sheet. Click the Stage Wizard button.
In the popup dialog box, enter 60 for New total number of stages and enter 3 for stage. Then, click OK.

4.22. Press the F5 key to run the simulation. Then, go to the Blocks | C2-SPLIT | Stream Results | Material
sheet to view the results. The mole fractions of ETHANE and ETHYLENE in the product streams remain
the same. This means that column hardware configuration changes don’t affect compositions of
product streams.

Temperature Pressure Mole Fraction


(°C) (bar) Ethane (Liquid) Ethylene (Vapor)

Top stage (or top product) -104.193 1 0.999033


Bottom stage (or bottom product) -88.971 1 0.999043

4.23. This concludes our case studies.

5. Conclusions
This example shows that for a binary distillation column, fixing top/bottom stage temperatures holds
top/bottom compositions constant regardless of changes to other things (e.g., feed conditions and locations or
the number of stages in the column). This behavior can be leveraged for control. For binary mixtures with

10
Dist-004 Revised: October 31, 2012

azeotrope(s), this still holds true assuming that a composite feed stays within a certain region divided by
azeotropes.

6. Copyright
Copyright © 2012 by Aspen Technology, Inc. (“AspenTech”). All rights reserved. This work may not be
reproduced or distributed in any form or by any means without the prior written consent of
AspenTech. ASPENTECH MAKES NO WARRANTY OR REPRESENTATION, EITHER EXPRESSED OR IMPLIED, WITH
RESPECT TO THIS WORK and assumes no liability for any errors or omissions. In no event will AspenTech be
liable to you for damages, including any loss of profits, l ost savings, or other incidental or consequential
damages arising out of the use of the information contained in, or the digital files supplied with or for use with,
this work. This work and its contents are provided for educational purposes only.

AspenTech®, aspenONE®, and the Aspen leaf logo, are trademarks of Aspen Technology, Inc.. Brands and
product names mentioned in this documentation are trademarks or service marks of their respective companies.

11
Dist-005 Revised: October 31, 2012

Simulate a Reactive Distillation Column with Aspen Plus® V8.0

1. Lesson Objectives
 Learn how to specify reactions in Aspen Plus
 Learn how to configure a reactive distillation column in Aspen Plus

2. Prerequisites
 Aspen Plus V8.0

3. Background
Global warming and greenhouse gas emissions have been gaining more and more attention in the world. As a
result, CO2 capture has been a hot topic in both the academic world and in industry. This example shows how to
use Aspen Plus to simulate the process of CO 2 capture using MDEA.

The examples presented are solely intended to illustrate specific concepts and principles. They may not
reflect an industrial application or real situation.

4. Aspen Plus Solution


If you are unfamiliar with how to start Aspen Plus, select components, define methods, or construct a flowsheet,
consult Get Started Guide for New Users of Aspen Plus.pdf for instructions.

4.01. Start a new simulation using the Blank Simulation template in Aspen Plus.

4.02. The Components | Specification | Selection sheet is displayed. Enter WATER, CO2, N2, and MDEA for
Component ID. Enter C5H13NO2 in the Alias column for MDEA.

1
Dist-005 Revised: October 31, 2012

4.03. Use the Elec Wizard to define the electrolytes in the system. Click the Elec Wizard button found on the
Components | Specifications | Selection sheet. On the window that pops up, select unsymmetric for
reference state for ionic components. Click the Next button.

2
Dist-005 Revised: October 31, 2012

4.04. On the following window, select all available components, and check the box to include water
dissociation reaction. Click the Next button.

3
Dist-005 Revised: October 31, 2012

4.05. The next window will allow you to remove any undesired reactions or species, and to choose the
property method. In this case we will not make any changes, click the Next button.

4
Dist-005 Revised: October 31, 2012

4.06. Another window will appear asking to select the electrolyte simulation approach. True component
approach is the default option. Confirm that this option is selected and click the Next button.

5
Dist-005 Revised: October 31, 2012

4.07. Finally, a summary window will appear. Click the Finish button on the Electrolyte Wizard window.

6
Dist-005 Revised: October 31, 2012

4.08. You will notice that all components are defined now.

7
Dist-005 Revised: October 31, 2012

4.09. Confirm Henry components. Go to the Components | Henry Comps | Global | Selection sheet, or press
the Next button (the F4 key) to get there.

8
Dist-005 Revised: October 31, 2012

4.10. Confirm methods and parameters. Use the Next button (the F4 key) to confirm Base method on the
Methods | Specifications | Global sheet.

9
Dist-005 Revised: October 31, 2012

4.11. Press the F4 key three times (one at a time) to confirm Binary Interaction parameters.

4.12. Press the F4 key twice (one at a time) to view Electrolyte Pairs.

10
Dist-005 Revised: October 31, 2012

4.13. Create flowsheet. Go to the simulation environment by clicking the Simulation bar at the bottom left
corner of the screen.

11
Dist-005 Revised: October 31, 2012

4.14. Place a RadFrac block onto the Main flowsheet and connect two feed streams, a vapor distillate stream,
and a liquid bottoms stream to the column inlet and outlet ports. Name the streams MDEA, FEED,
CLEANGAS, and RICH-SOL as shown below. Also, rename the RadFrac block ‘COL-MAIN’.

12
Dist-005 Revised: October 31, 2012

4.15. Specify feed streams. Double click on the FEED stream or use the navigation pane to go to the Streams
| FEED | Input | Mixed sheet. Specify the Temperature, Pressure, Total flow rate, and Composition of
the FEED stream as shown below.

4.16. Define MDEA stream. Navigate to the Streams | MDEA | Input | Mixed sheet. Specify Temperature,
Pressure, Total flow rate, Composition, and Solvent, as shown below.

13
Dist-005 Revised: October 31, 2012

4.17. Go to the Flash Options sheet. Specify the Valid phases as Liquid-Only. This option means that, when
specifying the temperature, pressure, and concentration of a stream, the stream will be only liquid.

4.18. Define reactions. Go to the Reactions folder in the simulation navigation pane. Click the New button
and select REAC-DIST as the type.

14
Dist-005 Revised: October 31, 2012

4.19. For this process we have 5 individual reactions to input into the R-1 reaction group. Under the newly
created reaction group (R-1) click the New button to enter a new reaction. Select
Kinetic/Equilibrium/Conversion as the reaction type.

15
Dist-005 Revised: October 31, 2012

4.20. For the first reaction, select MDEA+ and WATER in the Reactants frame and MDEA and H3O+ in the
Products frame. Enter a stoichiometric Coefficient of 1 for each component and select Equilibrium as
the Reaction type. Note that a minus sign is automatically added for numbers in the Coefficient column
in the Reactants frame.

4.21. Enter each reaction using this same procedure. The reactions are listed below.

16
Dist-005 Revised: October 31, 2012

4.22. Make sure to input the correct stoichiometric coefficients and to select the correct reaction type for
each reaction. Also note that for kinetic reactions, an exponent must be defined for the reactants. In
reactions 4 and 5 the Exponent is 1 for all reactants. Leave the products exponent blank. Once the
stoichiometry is defined for each reaction, the kinetic and equilibrium parameters must be specified. Go
to the Reactions | R-1 | Kinetic sheet.

4.23. For reaction 4, enter a value of 4.3e+13 for k and a value of 13300 cal/mol for E.

17
Dist-005 Revised: October 31, 2012

4.24. For reaction 5, enter a value of 3.75e+14 for k and a value of 25300 cal/mol for E. Note that you can
change reactions by using the pull down menu highlighted below.

4.25. For reactions 1, 2, and 3 we must enter equilibrium parameters. Go to the Reactions | R-1 |
Equilibrium sheet. For each reaction select Compute Keq from built-in expression and then enter the
values for A, B, C, and D. This is shown below.

Reaction #1

18
Dist-005 Revised: October 31, 2012

Reaction #2

Reaction #3

19
Dist-005 Revised: October 31, 2012

4.26. Specify column operating conditions. Navigate to the Blocks | COL-MAIN | Specifications | Setup |
Configuration sheet. Enter 30 for Number of stages, None for Condenser and None for Reboiler.

4.27. Go to the Streams sheet. For stream MDEA, enter On-Stage for Convention and 1 for Stage. For
stream FEED, enter On-Stage for Convention and 30 for Stage.

20
Dist-005 Revised: October 31, 2012

4.28. Go to the Pressure sheet and specify 10 bar in the Top stage/Condenser pressure frame.

4.29. Specify reactions. Go to the Blocks | COL-MAIN | Specifications | Reactions | Specifications sheet.
Select R-1 as the Reaction ID, enter stage 1 for Starting stage and 30 for Ending stage.

21
Dist-005 Revised: October 31, 2012

4.30. Go to the Blocks | COL-MAIN | Specifications | Reactions | Holdups sheet. Enter 1 for Starting stage,
30 for Ending stage, and 160 L for Liquid holdup.

4.31. Go to the Setup | Calculation Options | Reactions sheet. In Activity coefficient basis for Henry
components frame, select Aqueous as shown below

22
Dist-005 Revised: October 31, 2012

4.32. Go to the Blocks | COL-MAIN | Specifications | Convergence | Convergence | Basic sheet. Change
Maximum iterations to 100.

4.33. Now, we need to get the flowsheet to converge. Go back to the Blocks | COL-MAIN | Specifications |
Reactions | Holdups sheet. Note that Liquid holdup should eventually be 160. Change it to 16. Then,
press the F5 key to run the simulation. The simulation should complete without any error or warning.

4.34. Go to the Blocks | COL-MAIN | Reactions | Holdups sheet. Change Liquid holdup to 50. Then, press
the F5 key to run the simulation. The simulation should complete without any error or warning.

4.35. Change Liquid holdup to 100. Then, press the F5 key to run the simulation. The simulation should
complete without any error or warning.

4.36. Change Liquid holdup to 160. Then, press the F5 key to run the simulation. The simulation should
complete without any error or warning.

4.37. Go to the Blocks | COL-MAIN | Specifications | Setup | Configuration sheet. Select Custom for
Convergence.

4.38. Go to the Blocks | COL-MAIN | Convergence | Estimates | Temperature sheet. Click the Generate
Estimates… button. In the popup dialog box, select options to generate the most estimates as shown
below. Then click Generate button and wait for estimate generation to complete.

23
Dist-005 Revised: October 31, 2012

4.39. Go to the Blocks | COL-MAIN | Convergence | Convergence | Basic sheet. Change Algorithm to
Newton.

4.40. In the Advanced sheet, select Dogleg strategy for Stable-Meth.

24
Dist-005 Revised: October 31, 2012

4.41. Click the button in the Home | Run group of the ribbon to reinitialize simulation. Run the
simulation again to ensure it still converges.

4.42. Check results. Go to the Results Summary | Streams | Material sheet. You can see that the stream
CLEANGAS contains significantly less CO 2 than stream FEED.

25
Dist-005 Revised: October 31, 2012

5. Conclusions
This example shows that MDEA can be used to capture CO 2. After completing this exercise you should be
familiar with how to specify reactions and configure RadFrac to simulate distillation columns involving reactions.
You should also learn how to modify some convergence options in RadFrac.

6. Copyright
Copyright © 2012 by Aspen Technology, Inc. (“AspenTech”). All rights reserved. This work may not be
reproduced or distributed in any form or by any means without the prior written consent of
AspenTech. ASPENTECH MAKES NO WARRANTY OR REPRESENTATION, EITHER EXPRESSED OR IMPLIED, WITH
RESPECT TO THIS WORK and assumes no liability for any errors or omissions. In no event will AspenTech be
liable to you for damages, including any loss of profits, lost savings, or other incidental or consequential
damages arising out of the use of the information contained in, or the digital files supplied with or for use with,
this work. This work and its contents are provided for educational purposes only.

AspenTech®, aspenONE®, and the Aspen leaf logo, are trademarks of Aspen Technology, Inc.. Brands and
product names mentioned in this documentation are trademarks or service marks of their respective companies.

26
Dist-006 Revised: October 31, 2012

DSTWU – A Shortcut Distillation Model in Aspen Plus® V8.0

1. Lesson Objectives
 Learn how to use DSTWU to start distillation column design.
 Learn the strengths and limitations of shortcut methods

2. Prerequisites
 Aspen Plus V8.0

3. Background
DSTWU implements the following methods:

 Winn method to estimate minimum number of stages


 Underwood to calculate minimum reflux ratio
 Gilliland to relate actual number of stages and RR

DSTWU provides a very good starting point for distillation column design. Of course, we must be fully aware of
the two assumptions on which the above three methods are based:

 Constant relative volatilities


 Constant molar overflow

DSTWU should not be used for systems that significantly deviate from these two assumptions. For systems with
strongly non-ideal mixtures (e.g., ethanol-water), these shortcut methods won’t work because those two
assumptions just cannot represent those systems well.

If we need to design a column to separate a mixture of n-butane and cis-2-butene, DSTWU can be very helpful.
In this case we would like to design a column to recover 99% of n-butane and 1% of butene in the distillate
stream.

The examples presented are solely intended to illustrate specific concepts and principles. They may not
reflect an industrial application or real situation.

1
Dist-006 Revised: October 31, 2012

4. Aspen Plus Solution


If you are unfamiliar with how to start Aspen Plus, select components, define methods, or construct a flowsheet,
consult Get Started Guide for New Users of Aspen Plus.pdf for instructions.

First we will create a simulation for the separation of n-butane and cis-2-butene using the DSTWU model.

4.01. Start a new simulation using the Blank Simulation template in Aspen Plus.

4.02. The Components | Specifications | Selection sheet is displayed. Enter N-BUTANE in the Component ID
column. Note that Component name and Alias are automatically filled for this component. Enter
BUTENE as Component ID for the second component. Since BUTENE cannot uniquely identify a
component, enter CIS-2-BUTENE as the Component name for the second component. Its Alias is
automatically filled in.

2
Dist-006 Revised: October 31, 2012

4.03. Define methods. Go to the Methods | Specifications | Global sheet. Select PENG-ROB for Base
method.

3
Dist-006 Revised: October 31, 2012

4.04. Go to the simulation environment and place a DSTWU block onto the Main Flowsheet. The DSTWU
model is located under the Columns tab in the Model Palette. Connect the inlet and outlet ports with
Material streams and rename them accordingly.

4.05. Specify feed streams. Double click on stream FEED or go to the Streams | FEED | Input | Mixed sheet.
Select Vapor Fraction and Pressure for Flash Type. Enter 1 for Pressure and 0.5 for Vapor fraction. In
the Composition frame, enter 50 for both N-BUTANE and BUTENE.

4
Dist-006 Revised: October 31, 2012

4.06. Specify column operating conditions. Double click the column block on the Main Flowsheet or go to the
Blocks | DSTWU | Input | Specifications sheet. In the Column specifications frame, select the Reflux
ratio option and enter 2 for Reflux ratio. In the Pressure frame, enter 1 for both Condenser and
Reboiler. In the Key component recoveries frame, select N-BUTANE for Comp and enter 0.99 for Recov
for Light key. Select BUTENE for Comp and enter 0.01 for Recov for Heavy key.

5
Dist-006 Revised: October 31, 2012

4.07. Run the simulation by pressing the F5 key. After running the simulation, you should receive an error for
the DSTWU block stating that the specified reflux ratio is less than the minimum reflux ratio. DSTWU
also took corrective action and calculated the actual reflux ratio based on the minimum reflux ratio.
Therefore, the results are valid despite the error message. Go to the Blocks | DSTWU | Results |
Summary sheet.

4.08. This table provides very useful design information including Minimum reflux ratio, Minimum number of
stages, and estimated duties. This table also provides an Actual reflux ratio and an Actual number of
stages. These values will serve as good design estimates for this separation.

4.09. Now, save the simulation. On the ribbon, click File and then click Save As to save the simulation as Dist-
006_DSTWU-C4-C4.bkp. Close the Aspen Plus simulation window.

6
Dist-006 Revised: October 31, 2012

4.10. We will now create a simulation for the separation of ethanol and water using the DSTWU model. Start
another new simulation using the Blank Simulation template in Aspen Plus.

4.11. The Components | Specifications | Selection sheet is displayed. Enter WATER and ETHANOL in the
Component ID column.

4.12. Define methods. Go to the Methods | Specifications | Global sheet. Select ALL for Method filter.
Select UNIQ-RK for Base method.

7
Dist-006 Revised: October 31, 2012

4.13. Press the Next Input button on the Quick Access Toolbar (or press the F4 key on your keyboard). Binary
parameters are automatically populated on the Methods | Parameters | Binary Interaction | UNIQ-1 |
Input sheet.

8
Dist-006 Revised: October 31, 2012

4.14. Go to the Simulation environment and place a DSTWU block onto the Main Flowsheet. The DSTWU
model is located under the Columns tab in the Model Palette. Connect the inlet and outlet ports with
Material streams and name them accordingly.

4.15. Specify the feed stream. Go to the Streams | FEED | Input | Mixed sheet. Select Vapor Fraction and
Pressure for Flash Type. Enter 1 for Pressure and 0.5 for Vapor fraction. In the Composition frame,
enter 50 for both WATER and ETHANOL.

9
Dist-006 Revised: October 31, 2012

4.16. Specify column operating conditions. Go to the Blocks | DSTWU | Input | Specifications sheet. In the
Column specifications frame, select the Reflux ratio option and enter 2 for Reflux ratio. In the Pressure
frame, enter 1 for both Condenser and Reboiler. In the Key component recoveries frame, select
ETHANOL for Comp and enter 0.99 for Recov for Light key. Select WATER for Comp and enter 0.01 for
Recov for Heavy key.

10
Dist-006 Revised: October 31, 2012

4.17. Run the simulation by pressing the F5 key. There are error messages during simulation and the
calculated minimum number of stages is a negative number. Therefore, the results cannot be used. We
know that water and ethanol form an azeotrope and thus the assumption of constant relative volatility
is not valid for this system.

5. Conclusions
For mixtures where the following two assumptions are good approximations, the shortcut methods
implemented in DSTWU are very useful and efficient to get us started.

 Constant relative volatilities


 Constant molar overflow

For systems that significantly deviate from those two assumptions (e.g., ethanol-water), these shortcut methods
are not useful and we should not rely on results from these shortcut methods. For such cases, we need to use
more rigorous models (e.g., RadFrac).

11
Dist-006 Revised: October 31, 2012

6. Copyright
Copyright © 2012 by Aspen Technology, Inc. (“AspenTech”). All rights reserved. This work may not be
reproduced or distributed in any form or by any means without the prior written consent of
AspenTech. ASPENTECH MAKES NO WARRANTY OR REPRESENTATION, EITHER EXPRESSED OR IMPLIED, WITH
RESPECT TO THIS WORK and assumes no liability for any errors or omissions. In no event will AspenTech be
liable to you for damages, including any loss of profits, lost savings, or other incidental or consequential
damages arising out of the use of the information contained in, or the digital files supplied with or for use with,
this work. This work and its contents are provided for educational purposes only.

AspenTech®, aspenONE®, and the Aspen leaf logo, are trademarks of Aspen Technology, Inc.. Brands and
product names mentioned in this documentation are trademarks or service marks of their respective companies.

12
Dist-007 Revised: October 31, 2012

Distl – A Shortcut Distillation Model in Aspen Plus® V8.0

1. Lesson Objectives
 Become familiar with the Distl model
 Learn the limitations of shortcut methods
 Learn how to move from Distl to RadFrac
 Design specifications in the RadFrac block

2. Prerequisites
 Aspen Plus V8.0
 Dist-006_DSTWU

3. Background
Distl is a distillation simulation block which uses Edmister’s method to calculate column compositions for a given
number of stages and reflux ratio. Distl is also based on the following two assumptions:

 Constant relative volatilities


 Constant molar overflow

We can use Distl to confirm results from Dist-006_DSTWU. In this tutorial, we will create a simulation in Aspen
Plus to separate n-butane and cis-2-butene using the following design results from module Dist-006_DSTWU.

Number of stages: 83
Feed stage: 46
Reflux ratio: 26.18
Distillate to feed mole ratio: 0.5
Condenser & Reboiler pressure: 1 bar
It is also interesting to check the results from Distl using RadFrac.

The examples presented are solely intended to illustrate specific concepts and principles. They may not
reflect an industrial application or real situation.

1
Dist-007 Revised: October 31, 2012

4. Aspen Plus Solution


If you are unfamiliar with how to start Aspen Plus, select components, define methods, or construct a flowsheet,
consult Get Started Guide for New Users of Aspen Plus.pdf for instructions.

4.01. Create a new simulation in Aspen Plus using the Blank Simulation template.

4.02. The Components | Specification | Selection sheet is displayed. Enter N-BUT-01 and CIS-2-01 for
Component ID. In the Component name column, enter N-BUTANE and CIS-2-BUTENE.

4.03. Define methods. Go to the Methods | Specifications | Global sheet and select PENG-ROB for Base
method.

2
Dist-007 Revised: October 31, 2012

4.04. Create flowsheet. Go to the simulation environment and place a Distl block on the Main Flowsheet.
The Distl block is located under the Columns tab in the Model Palette. Connect the inlet and outlet
ports with material streams and rename them accordingly.

4.05. Define feed stream. Double click on stream FEED or go to the Streams | FEED | Input | Mixed sheet.
Select Vapor Fraction and Pressure for Flash Type. Enter 1 for Pressure and 0.5 for Vapor fraction. In
the Composition frame, enter 50 for both N-BUT-01 and CIS-2-01.

3
Dist-007 Revised: October 31, 2012

4.06. Define block operating conditions. Double click on the column block or navigate to the Blocks | DISTL |
Input | Specifications sheet. Enter 83 for Number of stages, 46 for Feed stage, 26.18 for Reflux ratio
and 0.5 for Distillate to feed mole ratio. In the Pressure specifications frame, enter 1 for both
Condenser and Reboiler.

4.07. Go to the Setup | Report Options | Stream sheet. In the Fraction basis frame, check the Mole check
box.

4
Dist-007 Revised: October 31, 2012

4.08. Press the F5 key to run the simulation. Go to the Blocks | DISTL | Results | Summary sheet to check the
results. You will see that the duties and stage temperatures are almost identical to the results from the
DSTWU simulation in module Dist-006_DSTWU.

5
Dist-007 Revised: October 31, 2012

4.09. Check stream results. Go to the Blocks | DISTL | Stream Results | Material sheet. You will see that the
distillate and bottoms streams are close to but not quite reaching the desired purity of 99 mol%. Now,
we can move to rigorous distillation.

6
Dist-007 Revised: October 31, 2012

4.10. Next we will create a simulation for this same separation using the RadFrac block. Create a new
simulation in Aspen Plus using Blank Simulation template.

4.11. Define Components and Methods the same as in the previous simulation file.

4.12. Create flowsheet. Go to the simulation environment and place a RadFrac block onto the Main
flowsheet. The RadFrac block is located under the Columns tab of the Model Palette. Connect the inlet
and outlet ports with Material streams and rename them accordingly. Note that stream DIST is
connected to the Liquid Distillate port (not the Vapor Distillate).

7
Dist-007 Revised: October 31, 2012

4.13. Define feed streams. Double click on stream FEED or navigate to the Streams | FEED | Input | Mixed
sheet. Enter the same information for this stream as in the previous simulation (also shown below).

8
Dist-007 Revised: October 31, 2012

4.14. Specify column operating conditions. Double click on the column block or navigate to the Blocks |
RADFRAC | Specifications | Setup | Configuration sheet. We use the same specifications for this
column as those previously used for the Distl block. Enter 83 for Number of stages. Select Total for
Condenser. Enter 50 for Distillate rate and 26.18 for Reflux ratio.

4.15. Go to the Blocks | RADFRAC | Specifications | Setup | Streams sheet. Enter 46 in the Stage column for
FEED.

9
Dist-007 Revised: October 31, 2012

4.16. Go to the Blocks | RADFRAC | Specifications | Setup | Pressure sheet. Enter 1 for Stage 1 / Condenser
pressure.

4.17. Create design spec to achieve purity target by varying reflux ratio. In the navigation pane, select the
Blocks | RADFRAC | Specifications | Design Specifications node. The object manager for Design Specs
is displayed. Click the New… button to create a new Design Specs called 1.

10
Dist-007 Revised: October 31, 2012

4.18. Go to the Blocks | RADFRAC | Specifications | Design Specifications | 1 | Specifications sheet. Select
Mole purity for Type and enter 0.99 for Target as shown below.

4.19. Go to the Blocks | RADFRAC | Specifications | Design Specifications | 1 | Components sheet. In the
Components frame, move N-BUT-01 to the Selected components list. In the Base components frame,
move all components to the Selected components list. Now, this sheet should look like the screenshot
below.

11
Dist-007 Revised: October 31, 2012

4.20. Go to the Blocks | RADFRAC | Specifications | Design Specifications | 1 | Feed/Product Streams sheet.
In the Product streams frame, move DIST to the Selected stream list as shown below.

4.21. Now, we create a corresponding Vary section. In the navigation pane, select the Blocks | RADFRAC |
Vary node. The object manager for Vary is displayed. Click the New… button to create a new Vary
called 1.

12
Dist-007 Revised: October 31, 2012

4.22. Go to the Blocks | RADFRAC | Specifications | Vary | 1 | Specifications sheet. Select Reflux ratio for
Type. Enter 1 for Lower bound and 200 for Upper bound. Now, this sheet should look like this.

4.23. Press the F5 key to run simulation and it completes without any error or warning. Go to the Blocks |
RADFRAC | Profiles | Compositions sheet. Select Liquid for View. Note that the purity of the liquid
from the top stage is 0.99 in mole fraction, which is consistent with the target we entered earlier.

13
Dist-007 Revised: October 31, 2012

4.24. Go to the Blocks | RADFRAC | Results | Summary sheet to check results. The reflux ratio required to
produce a distillate stream with 99% mole purity of n-butane is 33.1252.

5. Conclusions
The DSTWU and Distl blocks are very useful for getting first approximations for column parameters. These
models are based on assumptions of constant relative volatilities and constant molar overflow and thus, their
results are not very accurate. Therefore, the natural next step is to use these column parameters and more
rigorous models (e.g., RadFrac) to obtain more accurate results.

14
Dist-007 Revised: October 31, 2012

Again, for systems where constant relative volatility and constant molar overflow are not good approximations,
we should use rigorous distillation models (e.g., RadFrac) directly.

6. Copyright
Copyright © 2012 by Aspen Technology, Inc. (“AspenTech”). All rights reserved. This work may not be
reproduced or distributed in any form or by any means without the prior written consent of
AspenTech. ASPENTECH MAKES NO WARRANTY OR REPRESENTATION, EITHER EXPRESSED OR IMPLIED, WITH
RESPECT TO THIS WORK and assumes no liability for any errors or omissions. In no event will AspenTech be
liable to you for damages, including any loss of profits, lost savings, or other incidental or consequential
damages arising out of the use of the information contained in, or the digital files supplied with or for use with,
this work. This work and its contents are provided for educational purposes only.

AspenTech®, aspenONE®, and the Aspen leaf logo, are trademarks of Aspen Technology, Inc.. Brands and
product names mentioned in this documentation are trademarks or service marks of their respective companies.

15
Dist-009 Revised: October 31, 2012

Separation of Acetone-Water with Aspen Plus® V8.0


Liquid-Liquid Extraction with 3-Methylhexane as the Solvent

1. Lesson Objectives
 Learn how to build an extraction and solvent recovery flowsheet.
 Learn how to configure EXTRACT and RadFrac blocks.
 Learn how to examine results and compare direct distillation versus extraction

2. Prerequisites
 Aspen Plus V8.0

3. Background
Water has a high latent heat (heat of vaporization) compared to many other components. For the separation of
a water-acetone mixture (50 wt-% each), it may be more energy efficient to use extraction instead of direct
distillation. In this example, we compare direct distillation to extraction using 3-methylhexane as the solvent.

The examples presented are solely intended to illustrate specific concepts and principles. They may not
reflect an industrial application or real situation.

4. Problem Statement and Aspen Plus Solution


Problem Statement

Determine whether distillation or extraction is more energy intensive and by how much for separating a 50 wt-%
acetone 50 wt-% water stream.

Aspen Plus Solution

If you are unfamiliar with how to start Aspen Plus, select components, define methods, or construct a flowsheet,
consult Get Started Guide for New Users of Aspen Plus.pdf for instructions.

4.01. Start a new simulation using the Blank Simulation template in Aspen Plus.

1
Dist-009 Revised: October 31, 2012

4.02. The Components | Specification | Selection sheet is displayed. Enter WATER and ACETONE in the
Component ID column. Note that Component name and Alias are filled automatically.

4.03. Define methods. Press the F4 key and the Methods | Specifications | Global sheet is displayed. Select
CHEMICAL for Method filter and UNIQ-RK for Base method. This sheet should look like this.

2
Dist-009 Revised: October 31, 2012

4.04. Press the F4 key. The Methods | Parameters | Binary Interaction | UNIQ-1 | Input sheet is displayed.
Note that binary parameters are filled automatically.

3
Dist-009 Revised: October 31, 2012

4.05. Move to the simulation environment by clicking the Simulation bar in the navigation pane. Draw one
material stream called FEED on the flowsheet.

4.06. Double-click on stream FEED on the flowsheet or navigate to the Streams | FEED | Input | Mixed sheet.
Enter 25 for Temperature and 1 for Pressure. In the Composition frame, select Mass-Flow. Enter 50 for
both WATER and ACETONE. The Streams | FEED | Input | Mixed sheet should look like this.

4
Dist-009 Revised: October 31, 2012

4.07. Modify report options. Navigate to the Setup | Report Options | Stream sheet. In the Flow basis
frame, check the Mass check box. In the Fraction basis frame, select Mass as shown below.

4.08. Save the simulation. On the ribbon, click File and click Save As to save the simulation as Dist-
009_Base.bkp. Since we will compare the liquid-liquid extraction approach with direct distillation, we
need to build one model for each approach. Dist-009_Base.bkp will be used as the starting point for
building both models. Close the Aspen Plus Window.

4.09. The next step is to build the model for the extraction approach. In Windows Explorer, make a copy of
Dist-009_Base.bkp and rename it to Dist-009_Acetone_Water_Separation_Extract.bkp. Double-click
the Dist-009_Acetone_Water_Separation_Extract.bkp to load it into Aspen Plus.

4.10. For the extraction approach, we will use 3-methylhexane as the solvent. Therefore, we need to add this
component to our simulation. Click the Properties bar in the navigation pane (it is right above the
Simulation bar) to move to the properties environment.

5
Dist-009 Revised: October 31, 2012

4.11. Go to the Components | Specifications | Selection sheet. Click the first empty cell in the third row,
which is right under ACETONE in the Component ID column. With this click, none of the existing
components is selected. Click the Find button. The Find Compounds window pops up. Enter 3-
methylhexane for Contains. Click the Find Now button and wait for searching to complete. Once
completed, 3-METHYLHEXANE should be listed. Click it in the list box to select it. Click the Add selected
compounds button.

6
Dist-009 Revised: October 31, 2012

4.12. The Update Parameters dialog box pops up.

4.13. Click the Yes button and the Update Parameters dialog box disappears. Click the Close button in the
Find Compounds window to close the Find Compounds window. Note that 3-METHYLHAXANE has
been added and appears on the Components | Specifications | Selection sheet as shown below.

7
Dist-009 Revised: October 31, 2012

4.14. Press the F4 key. The Methods | Parameters | Binary Interaction | UNIQ-1 | Input sheet is displayed.
Note that binary parameters are updated automatically.

8
Dist-009 Revised: October 31, 2012

4.15. Move to the simulation environment by clicking the Simulation bar in the navigation pane. Click the
Main Flowsheet tab as shown below.

4.16. We need to expand the existing flowsheet (only one stream FEED now) to completion by adding the
following blocks and streams.

9
Dist-009 Revised: October 31, 2012

4.17. These blocks and streams should be connected in the following way.

4.18. Stream SOLVENT will be connected with stream LEAN-SOL later. Heater HX-101 is needed because the
purities of product streams H2O and ACETONE heavily depend on the temperature of the solvent
stream entering COL-EXTR.

4.19. Go to the Streams | SOLVENT | Input | Mixed sheet. Enter 30°C for Temperature and 1 bar for
Pressure. In the Composition frame, select Mass-Flow. Enter 150 kg/hr for 3-MET-1. We use 30 °C
because (1) it is low enough for the extraction of acetone from the water phase to the solvent phase;
and (2) cooling in HX-101 can be achieved using water. We use 150 kg/hr because this flow rate is large
enough to extract acetone from water. The Streams | SOLVENT | Input | Mixed sheet should look like
this.

10
Dist-009 Revised: October 31, 2012

4.20. Specify COL-EXTR. Go to the Blocks | COL-EXTR | Setup | Specs sheet. Enter 8 for the Number of
stages as shown below.

4.21. Go to the Blocks | COL-EXTR | Setup | Key Components sheet. In the 1st liquid phase frame, move
WATER to the Key components list. In the 2nd liquid phase frame, move 3-MET-1 to the Key
components list. The sheet looks like this.

11
Dist-009 Revised: October 31, 2012

4.22. Go to the Blocks | COL-EXTR | Setup | Pressure sheet. Enter 1 under Stage and 1 under Pressure as
shown below.

4.23. Go to the Blocks | COL-EXTR | Estimates | Temperature sheet. Enter 1 under Stage and 25 under
Temperature as shown below.

12
Dist-009 Revised: October 31, 2012

4.24. Go to the Blocks | COL-EXTR | Convergence | Outside Loop sheet. Enter 200 for Maximum iterations
and 1e-07 for Error tolerance.

4.25. Specify COL-REC. Go to the Blocks | COL-REC | Specifications | Setup | Configuration sheet. Enter 50
for Number of stages. Select Partial-Vapor for Condenser and Vapor-Liquid-Liquid for Valid phases. In
the Operating specifications frame, select Mass basis for Distillate rate. Enter 50 for Distillate rate and
1.2 for Reflux ratio. The Blocks | COL-REC | Specifications | Setup | Configuration sheet should look
like the screenshot below.

4.26. Go to the Blocks | COL-REC | Specifications | Setup | Streams sheet. In the Feed streams frame, enter
25 in the Stage column as shown below.

4.27. Go to the Blocks | COL-REC | Specifications | Setup | Pressure sheet. Enter 1 for Stage 1 / Condenser
pressure.

13
Dist-009 Revised: October 31, 2012

4.28. Go to the Blocks | COL-REC | Specifications | Setup | 3-Phase sheet. Enter 1 for Starting stage and 50
for Ending stage. In the Key components to identify 2nd liquid phase frame, move WATER to the Key
components list as shown below.

14
Dist-009 Revised: October 31, 2012

4.29. Specify HX-101. Go to the Blocks | HX-101 | Input | Specifications sheet. Enter 30 for Temperature
and 1 for Pressure. Select Vapor-Liquid-Liquid for Valid phases as shown below.

15
Dist-009 Revised: October 31, 2012

4.30. Press the F5 key to run the simulation. The simulation completes without any error or warning.

4.31. Generate temperature and composition estimates for the extractor. Now that the simulation has
converged, we can generate estimates based on previous results which will help the simulation
converge when we reinitialize and close the recycle loop.

4.32. Go to the Blocks | COL-EXTR | Estimates | Temperature sheet. Click the Generate Estimates… button.
The Generate estimates from available results window pops up. To generate the most estimates, make
the selections shown below. Click the Generate button.

4.33. Once all estimates are generated, click the button in the Home | Run group of the ribbon to
reinitialize simulation. Run the simulation again to ensure that it still converges.

16
Dist-009 Revised: October 31, 2012

4.34. We also want to make the COL-REC column more numerically robust. Go to the Blocks | COL-REC |
Specifications | Setup | Configuration sheet. Select Custom for Convergence.

4.35. Go to the Blocks | COL-REC | Convergence | Estimates | Temperature sheet. Click the Generate
Estimates… button. The Generate estimates from available results window pops up. Select the options
that will generate the most estimates as shown below.

4.36. After all estimates are generated, go to the Blocks | COL-REC | Convergence | Convergence | Basic
sheet. Select Newton for Algorithm. Increase Maximum iterations to 200 and Enter 1e-07 for Error
tolerance.

4.37. Go to the Blocks | COL-REC | Convergence | Advanced sheet and select Dogleg strategy for Stable-
Meth.

4.38. Click the button in the Home | Run group of the ribbon to reinitialize simulation. Run the
simulation again to ensure that it still converges.

17
Dist-009 Revised: October 31, 2012

4.39. We need to connect the recycle streams. In the ribbon, click the View tab. Click the Flowsheet button
in the Show group. The Main Flowsheet is displayed. Add a Mixer block, MXSOLV, before stream
SOLVENT and add a solvent make-up stream, MAKE-UP. The flowsheet should look like the screenshot
below.

4.40. Right click stream LEAN-SOL and select Reconnect Destination on the context menu. Move the mouse
cursor over the inlet port icon of MXSOLV and click the inlet port icon. The flowsheet should look like
the screenshot below.

18
Dist-009 Revised: October 31, 2012

4.41. Specify stream MAKE-UP. Go to the Streams | MAKE-UP | Input | Mixed sheet. Enter 25 for
Temperature and 1 for Pressure. In the Composition frame, select Mass-Flow. Enter 0.00001 for 3-
MET-1. For now, we just enter a tiny flow for the solvent make -up stream as an estimate. Later on, we
will use a Balance block to calculate its flowrate. The Streams | MAKE-UP | Input | Mixed sheet should
look like this.

4.42. Go to the Blocks | MXSOLV | Input | Flash Options sheet. Select Vapor-Liquid-Liquid for Valid phases
as shown below.

19
Dist-009 Revised: October 31, 2012

4.43. In the navigation pane, click the Flowsheeting Options | Balance node. The object manager for Balance
is displayed. Click the New… button and click the OK button to create a Balance block called B-1.

4.44. Go to the Flowsheeting Options | Balance | B-1 | Setup | Mass Balance sheet. Click the Mass balance
number dropdown box and click <New>.

20
Dist-009 Revised: October 31, 2012

4.45. The New Mass balance number window pops up. Click the OK button.

4.46. In the Enter blocks or streams to define mass balance envelope frame, select MXSOLV for Blocks.

21
Dist-009 Revised: October 31, 2012

4.47. Go to the Flowsheeting Options | Balance | B-1 | Setup | Calculate sheet. Select MAKE-UP for Stream
name. This B-1 balance block will calculate the flowrate of stream MAKE-UP.

4.48. Go to the Flowsheeting Options | Balance | B-1 | Advanced | Parameters sheet. Change both
Tolerance and X-tolerance to 1e-6 as shown below.

22
Dist-009 Revised: October 31, 2012

4.49. Click the button in the Home | Run group of the ribbon to reinitialize simulation.

4.50. Press the F5 key to run the simulation. Note that the simulator reports 2 errors for the first 2 executions
of B-1. There is no error associated with subsequent executions of B-1. Therefore, these 2 error
messages can be safely ignored.

4.51. Go to the Streams | MAKE-UP | Results | Material sheet. Note that the flowrate for 3-MET-01 is
0.000335981 kg/hr instead of the originally entered 0.00001 kg/hr.

23
Dist-009 Revised: October 31, 2012

4.52. Go to the Results Summary | Streams | Material sheet to review results. The mass purity of acetone in
stream ACETONE is 0.995093. The purity of water in stream H2O is 0.995088.

4.53. Go to the Blocks | HX-101 | Results | Summary sheet. The Heat Duty is -1454.43 cal/sec.

4.54. Got to the Blocks | COL-REC | Results | Summary sheet. The Heat duty for the Condenser is -2063.45
cal/sec. The Heat duty for the Reboiler is 6003.03 cal/sec.

4.55. On the ribbon, click File and click Save As to save the simulation. Close the Aspen Plus Window.

4.56. We will build a model based on direct distillation. In Windows Explorer, make a copy of Dist-
009_Base.bkp and rename it to Dist-009_Acetone_Water_Separation_RadFrac.bkp. Double-click the
Dist-009_Acetone_Water_Separation_RadFrac.bkp to load it into Aspen Plus.

24
Dist-009 Revised: October 31, 2012

4.57. In the ribbon, click View tab. Click the Flowsheet button in the Show group. The Main Flowsheet is
displayed. Create the flowsheet shown below by adding a RadFrac block and effluent streams.

25
Dist-009 Revised: October 31, 2012

4.58. Define column operating conditions. Double-click the COLUMN block on the main flowsheet or navigate
to the Blocks | COLUMN | Specifications | Setup | Configuration sheet. Enter 50 for Number of stages.
Select Partial-Vapor for Condenser and Strongly non-ideal liquid for Convergence. In the Operating
specifications frame, select Mass as the basis for Distillate rate. Enter 50 for Distillate rate and 5 for
Reflux ratio. Values entered here for Distillate rate and Reflux ratio are initial guess and will be varied
later on for target product purity. The Blocks | COLUMN | Specifications | Setup | Configuration sheet
should look like the screenshot below.

4.59. Go to the Blocks | COLUMN | Specifications | Setup | Streams sheet and enter 48 for FEED as shown
below. We use 48 because it should lead to lowest reboiler duty.

4.60. Go to the Blocks | COLUMN | Specifications | Setup | Pressure sheet and enter 1 for Stage 1 /
Condenser pressure as shown below.

26
Dist-009 Revised: October 31, 2012

4.61. We will define two pairs of Design Specs / Vary to specify purity for product streams to match purity
from the extraction approach. In the navigation pane, select Blocks | COLUMN | Specifications |
Design Specifications. The object manager for Design Specifications is displayed. Click the New…
button to create a new Design Specs called 1.

4.62. Go to the Blocks | COLUMN | Specifications | Design Specifications | 1 | Specifications sheet. Select
Mass purity for Type and enter 0.995093 for Target as shown below.

27
Dist-009 Revised: October 31, 2012

4.63. Go to the Blocks | COLUMN | Specifications | Design Specifications | 1 | Components sheet. In the
Components frame, move ACETONE to the Selected components list. In the Base components frame,
move all components to the Selected components list. This sheet should look like the screenshot
below.

4.64. Go to the Blocks | COLUMN | Specifications | Design Specifications | 1 | Feed/Product Streams sheet.
In the Product streams frame, move ACETONE to the Selected stream list as shown below.

28
Dist-009 Revised: October 31, 2012

4.65. We create the second Design Specs to specify purity for stream H2O. In the navigation pane, select
Blocks | COLUMN | Specifications | Design Specifications. The object manager for Design Specs is
displayed. Click the New… button to create a new Design Specs called 2.

4.66. Go to the Blocks | COLUMN | Specifications | Design Specifications | 2 | Specifications sheet. Select
Mass purity for Type and enter 0.995088 for Target as shown below.

4.67. Go to the Blocks | COLUMN | Specifications | Design Specifications | 2 | Components sheet. In the
Components frame, move WATER to the Selected components list. In the Base components frame,
move all components to the Selected components list. This sheet should look like the screenshot
below.

29
Dist-009 Revised: October 31, 2012

4.68. Go to the Blocks | COLUMN | Specifications | Design Specifications | 2 | Feed/Product Streams sheet.
In the Product streams frame, move H2O to the Selected stream list as shown below.

4.69. We create corresponding Varys. In the navigation pane, select the Blocks | COLUMN | Specifications |
Vary. The object manager for Vary is displayed. Click the New… button to create a new Vary called 1.

30
Dist-009 Revised: October 31, 2012

4.70. Go to the Blocks | COLUMN | Specifications | Vary | 1 | Specifications sheet. Select Reflux ratio for
Type. Enter 0.1 for Lower bound and 20 for Upper bound. This sheet should look like this.

4.71. In the navigation pane, select Blocks | COLUMN | Specifications | Vary. The object manager for Vary is
displayed. Click the New… button to create a new Vary called 2.

4.72. Go to the Blocks | COLUMN | Specifications | Vary | 2 | Specifications sheet. Select Distillate rate for
Type. Enter 0.1 for Lower bound and 200 for Upper bound as shown below.

31
Dist-009 Revised: October 31, 2012

4.73. Go to the Blocks | COLUMN | Convergence | Convergence | Basic sheet. Increase Maximum iterations
from 25 to 200. Enter 1e-7 for Error tolerance.

4.74. Press the F5 key to run the simulation and the simulation converges without any error or warning. Go to
the Blocks | COLUMN | Results | Summary sheet to view results. Note that the Heat duty of
Condenser is -3708.96 cal/sec and the Heat duty of Reboiler is 7129.3 cal/sec.

4.75. The table below shows the heat duties for both approaches. We can clearly see the potential energy
saving with the extraction approach.

Case 1 (Extractor + Distillation) Case 2 (Single Distillation Column)


Total Heating Duty (cal/sec) 6003.03 7129.3

Total Cooling Duty (cal/sec) 3517.88 3708.96

32
Dist-009 Revised: October 31, 2012

5. Conclusions
Based on the simulation results, achieving the same degree of separation using extraction requires about 16%
less heating capacity than direct distillation. It also requires less cooling capacity. The reason is that the heat of
vaporization for 3-methylhexane is significantly less than that of water. Of course, the extraction approach
does require more hardware.

6. Copyright
Copyright © 2012 by Aspen Technology, Inc. (“AspenTech”). All ri ghts reserved. This work may not be
reproduced or distributed in any form or by any means without the prior written consent of
AspenTech. ASPENTECH MAKES NO WARRANTY OR REPRESENTATION, EITHER EXPRESSED OR IMPLIED, WITH
RESPECT TO THIS WORK and assumes no liability for any errors or omissions. In no event will AspenTech be
liable to you for damages, including any loss of profits, lost savings, or other incidental or consequential
damages arising out of the use of the information contained in, or the digital files supplied with or for use with,
this work. This work and its contents are provided for educational purposes only.

AspenTech®, aspenONE®, and the Aspen leaf logo, are trademarks of Aspen Technology, Inc.. Brands and
product names mentioned in this documentation are trademarks or service marks of their respective companies.

33
Dist-010 Revised: Nov 13, 2012

Pressure Swing to Overcome Azeotropes with Aspen Plus® V8.0


Separation of Ethanol and Benzene

1. Lesson Objectives
 Learn how to use pressure swing to separate a binary mixture that forms an azeotrope into two
pure components

2. Prerequisites
 Aspen Plus V8.0
 Introduction to azeotropic mixtures
 Introduction to distillation

3. Background
Ethanol and benzene form an azeotrope and the azeotropic composition is sensitive to pressure. Therefore, it is
possible to use pressure swing to separate this binary mixture into pure components.

The examples presented are solely intended to illustrate specific concepts and principles. They may not
reflect an industrial application or real situation.

4. Problem Statement and Aspen Plus Solution


Problem Statement

The first column operates under a pressure of 3 bars and the second one at 1 bar. A compressor is used to
pressurize the recycle stream from 1 bar to 3 bars before it is recycled back to the first column.

Since the relative volatility is large except for the azeotrope point, there is no need to add a third component (as
a solvent).

Aspen Plus Solution

If you are unfamiliar with how to start Aspen Plus, select components, define methods, or construct a flowsheet,
consult Get Started Guide for New Users of Aspen Plus.pdf for instructions.

4.01. Start a new simulation using the Blank Simulation template in Aspen Plus.

4.02. The Components | Specification | Selection sheet is displayed. Enter ETHANOL and BENZENE in the
Component ID column. Note that Component name and Alias are filled automatically.

1
Dist-010 Revised: Nov 13, 2012

4.03. Define methods. Press the F4 key and the Methods | Specifications | Global sheet is displayed. Select
CHEMICAL for Method filter and UNIQ-RK for Base method. The Global sheet should now look like this:

4.04. Press the F4 key. The Methods | Parameters | Binary Interaction | UNIQ-1 | Input sheet is displayed.
Note that binary parameters are filled automatically.

2
Dist-010 Revised: Nov 13, 2012

4.05. Perform a binary analysis in order to search for azeotropes. Click the Analysis | Binary button from the
Home tab of the ribbon.

4.06. A binary analysis, BINRY-1, is created and the Analysis | BINRY-1 | Input | Binary Analysis sheet is
displayed. Note that most of the fields on this sheet have been filled up automatically already. We only
need to change List of values. Under List of values in the Pressure frame, change 1.01325 to 1 and add
two more values: 3 and 5. This sheet should look like the screenshot below.

3
Dist-010 Revised: Nov 13, 2012

4.07. Click the Run analysis button on the sheet. A Txy plot is displayed. In the navigation pane, select
Analysis | BINRY-1 | Results. Note that Home tab is the active tab in the ribbon. The Plot group is on
the far right of the Home tab. Click the dropdown button point by the red arrow below and select y-x
plot.

4.08. The plot will appear as below after moving the legend to the left a little.

4
Dist-010 Revised: Nov 13, 2012

4.09. From the y-x plot, we can see that the composition of the azeotrope changes as pressure change. We
can use two columns operating at different pressures to cross the azeotrope. For example, the first
column can operate under a pressure of 3 bars. We will get pure benzene at the bottom and a binary
mixture with 55% (mol) of ethanol at the top. Note that, at 3 bars, this mixture is on the left side of
azeotrope. However, if we reduce the pressure to 1 bar, then, this mixture is on the right side of the
azeotrope. We can use another column to separate this mixture into pure ethanol and a binary mixture
with 45% (mol) of ethanol, which can be recycled to the first column as a fe ed. Now, we will build a
simulation based on this idea.

4.10. Construct flowsheet. Move to the simulation environment and place two RadFrac blocks onto the
flowsheet. Connect the inlet and outlet ports with material streams as shown below. Add a second
feed stream to the first column that will act as the recycle stream. It is often helpful when dealing with
recycle streams to converge the simulation before attempting to close the recycle loop.

5
Dist-010 Revised: Nov 13, 2012

4.11. Specify feed stream. Double click on stream FEED on the flowsheet or navigate to the Streams | FEED |
Input | Mixed sheet. Select Vapor Fraction and Pressure for Flash Type. Enter 3 for Pressure, 0.5 for
Vapor fraction and 100 for Total flow rate. In Composition frame, select Mole-Frac. Then, enter 0.5 for
both ETHANOL and BENZENE. The Streams | FEED | Input | Mixed sheet should look like this:

4.12. Specify REC1 stream. Double click on stream REC1 on the flowsheet or navigate to the Streams | REC1 |
Input | Mixed sheet. Select Vapor Fraction and Pressure for Flash Type. Enter 3 for Pressure, 1 for
Vapor fraction and 200 for Total flow rate. In Composition frame, select Mole-Frac. Then, enter 0.5 for
both ETHANOL and BENZENE. Now, the Streams | REC1 | Input | Mixed sheet should look like the
screenshot below. Note that inputs on this sheet are used for initialization only. Later on, this stream

6
Dist-010 Revised: Nov 13, 2012

will be connected with a stream from the top of the second column. Alternatively, you can enter a tiny
Total flow rate. Then, after simulation, you can use the calculated flow rate and compositions from REC
to initialize REC1.

4.13. Specify first column (C1) operating conditions. Double click C1 on flowsheet or navigate to the Blocks |
C1 | Specifications | Setup | Configuration sheet. Enter 30 for Number of stages. Select Partial-Vapor
for Condenser and Custom for Convergence. In the Operating specifications frame, select Bottoms
rate as the first specification. Then, enter 50 for Bottoms rate and 3 for Reflux ratio. The sheet should
look like this:

7
Dist-010 Revised: Nov 13, 2012

4.14. Go to the Blocks | C1 | Specifications | Setup | Streams sheet. Enter 10 in Stage column for both FEED
and REC1 as shown below.

4.15. Go to the Blocks | C1 | Specifications | Setup | Pressure sheet. Enter 3 for Stage 1 / Condenser
pressure as shown below.

4.16. We now use Design-Specs and Vary to specify the purity of the bottoms product – BENZENE. In the
navigation pane, select Blocks | C1 | Specifications | Design Specifications. The object manager for
Design Specs is displayed. Click the New… button to create a new Design Specs called 1.

8
Dist-010 Revised: Nov 13, 2012

4.17. Go to the Blocks | C1 | Specifications | Design Specifications | 1 | Specifications sheet. Select Mole
purity for Type and enter 0.999 for Target as shown below.

4.18. Go to the Blocks | C1 | Specifications | Design Specificiations | 1 | Components sheet. In the


Components frame, move BENZENE to the Selected components list. In the Base components frame,
move both components to the Selected components list. Now, this sheet should look like the
screenshot below.

9
Dist-010 Revised: Nov 13, 2012

4.19. Go to the Blocks | C1 | Specifications | Design Specifications | 1 | Feed/Product Streams sheet. In the
Product streams frame, move BENZENE to the Selected stream list as shown below.

4.20. Create a corresponding Vary. In the navigation pane, select Blocks | C1 | Specifications | Vary. The
object manager for Vary is displayed. Click the New… button to create a new Vary called 1.

10
Dist-010 Revised: Nov 13, 2012

4.21. Go to the Blocks | C1 | Specifications | Vary | 1 | Specifications sheet. Select Bottoms rate for Type.
Enter 0.01 for Lower bound and 100 for Upper bound. Now, this sheet should look like this.

4.22. Go to the Blocks | C1 | Convergence | Convergence | Basic sheet. In the Basic convergence frame,
select Newton for Algorithm and change Maximum iterations to 200.

11
Dist-010 Revised: Nov 13, 2012

4.23. Specify operating conditions for C2. Double click C2 on flowsheet or navigate to the Blocks | C2 |
Specifications | Setup | Configuration sheet. Enter 30 for Number of stages. Select Partial-Vapor for
Condenser and Custom for Convergence. In the Operating specifications frame, select Bottoms rate as
the first specification. Then, enter 50 for Bottoms rate and 3 for Reflux ratio. The sheet should look like
this.

12
Dist-010 Revised: Nov 13, 2012

4.24. Go to the Blocks | C2 | Specifications | Setup | Streams sheet. Enter 10 in the Stage column for stream
DIST.

4.25. Go to the Blocks | C2 | Specifications | Setup | Pressure sheet. Enter 1 for Stage 1 / Condenser
pressure as shown below.

4.26. We will use Design-Specs and Vary to specify the purity of the bottom product stream of the second
column (stream ETHANOL). In the navigation pane, select Blocks | C2 | Specifications | Design
Specifications. The object manager for Design Specs is displayed. Click the New… button to create a
new Design Specs called 1.

4.27. In the Specifications tab select Mole purity for Type and enter 0.999 for Target.

4.28. In the Components tab move ETHANOL to the Selected components list. In the Base components
frame, move both components to the Selected components list.

4.29. In the Feed/Product Streams tab move ETHANOL to the Selected stream list

4.30. Now, we create a corresponding Vary. In the navigation pane, select Blocks | C2 | Specifications | Vary.
The object manager for Vary is displayed. Click the New… button to create a new Vary called 1.

4.31. In the Specifications tab select Bottoms rate for Type. Enter 0.01 for Lower bound and 100 for Upper
bound.

4.32. Go to the Blocks | C2 | Convergence | Convergence | Basic sheet. In the Basic convergence frame,
select Newton for Algorithm and change Maximum iterations to 200.

4.33. Modify report options. Navigate to the Setup | Report Options | Stream sheet. In the Fraction basis
frame, select Mole as shown below.

13
Dist-010 Revised: Nov 13, 2012

4.34. Press the F5 key to run the simulation and the simulation should complete without any error or warning.

4.35. Connect recycle loop. Go to the main flowsheet. Before we connect the recycle streams we need to
add a compressor to raise the pressure of the recycle stream back up to 3 bar. Add a Compr block to the
main flowsheet. Compr can be found under the Pressure Changers tab in the Model Palette. Connect
the recycle stream (REC) to the inlet port of the compressor and connect stream REC1 to the outlet port
of the compressor.

4.36. Specify compressor operating conditions. Double click on COMP on flowsheet or navigate to the Blocks
| COMP | Setup | Specifications sheet. Select Isentropic for Type. In the Outlet specification frame,
select the Discharge pressure option. Enter 3 for Discharge pressure as shown below.

14
Dist-010 Revised: Nov 13, 2012

4.37. In the ribbon, click button in the Home | Run group to re-initialize the simulation. Press the F5 key
to run the simulation and the simulation should complete without any error or warning.

4.38. Check streams results. Go to the Results Summary | Streams | Material sheet. You will see that both
product streams (BENZENE and ETHANOL) have met the purity specifications of mole fraction of 0.999.

15
Dist-010 Revised: Nov 13, 2012

5. Conclusions
Pressure swing distillation can be a good method for separating a binary mixture that form an azeotrope when:

 The azeotropic composition is sensitive to a pressure change


 The relative volatility of the two components is large except at the azeotropic point

6. Copyright
Copyright © 2012 by Aspen Technology, Inc. (“AspenTech”). All rights reserved. This work may not be
reproduced or distributed in any form or by any means without the prior written consent of
AspenTech. ASPENTECH MAKES NO WARRANTY OR REPRESENTATION, EITHER EXPRESSED OR IMPLIED, WITH
RESPECT TO THIS WORK and assumes no liability for any errors or omissions. In no event will AspenTech be
liable to you for damages, including any loss of profits, lost savings, or other incidental or consequential
damages arising out of the use of the information contained in, or the digital files supplied with or for use with,
this work. This work and its contents are provided for educational purposes only.

AspenTech®, aspenONE®, and the Aspen leaf logo, are trademarks of Aspen Technology, Inc.. Brands and
product names mentioned in this documentation are trademarks or service marks of their respective companies.

16
Dist-011 Revised: November 1, 2012

Azeotropic Distillation with Aspen Plus® V8.0


Production of Anhydrous Ethanol Using an Entrainer

1. Lesson Objectives
 Design a separation train for anhydrous ethanol production using cyclohexane as an entrainer
 Include recycle of cyclohexane and the azeotropic mixture so that the recovery of ethanol is >99.9 %
and the recovery of cyclohexane is nearly 100 %
 Experiment with the Distillation Synthesis tool included in Aspen Plus
 Successfully converge a flowsheet with multiple recycle streams
 Manipulate convergence methods in RadFrac to improve convergence

2. Prerequisites
 Aspen Plus V8.0
 Understanding of azeotropes
 Experience using RadFrac distillation model
 Experience reading ternary diagrams

3. Background
Ethanol production via fermentation occurs in water, which must later be separated to make anhydrous ethanol
(99.95% ethanol). There is an azeotrope in the ethanol-water system at approximately 95 mol-% ethanol which
is a barrier to separation. Cyclohexane is one of the solvents used for the production of anhydrous ethanol for
food and pharmaceutical usage. It is used as an entrainer: the ternary mixture forms a ternary azeotrope with a
different ethanol concentration, which allows ethanol to enrich in the other stream. The azeotropic liquid is
separated to recover the entrainer and ethanol which exits the column in the azeotropic mixture.

The examples presented are solely intended to illustrate specific concepts and principles. They may not
reflect an industrial application or real situation.

1
Dist-011 Revised: November 1, 2012

4. Problem Statement and Aspen Plus Solution


Problem Statement

The feed to the separation train is a stream at 100 kmol/hr with 87 mol -% ethanol and 13 mol-% water.
Cyclohexane is added to the column, and > 99.95 mol-% ethanol exits the bottom of the column. The distillate is
sent to a decanter (described in Thermo-020_Decanter). The cyclohexane-rich stream is recycled directly to the
first column, while the water- and ethanol-rich stream is sent to a second column from which almost-pure water
exits in the bottoms. The distillate of the second column is recycled to the first column.

Design the separation train so that the ethanol product stream meets the purity specification, has > 99.9 mol-%
recovery, and the water effluent stream is essentially pure water.

Aspen Plus Solution

If you are unfamiliar with how to start Aspen Plus, select components, define methods, or construct a flowsheet,
consult Get Started Guide for New Users of Aspen Plus.pdf for instructions.

This model is built using a specific path. The order in which things are done is important for successful
convergence of the model. Do not reinitialize the run unless asked to, and if steps are skipped or done out of
order you may need to be start at the beginning or from a previously saved version.

4.01. Start a new simulation using the Blank Simulation template in Aspen Plus. The Components |
Specification | Selection sheet is displayed. Enter the components as shown below.

2
Dist-011 Revised: November 1, 2012

4.02. Click on the Methods button in the Navigate group under the Home tab of the ribbon. Change the
Method filter to CHEMICAL and select UNIQ-RK as the Base method.

4.03. Press the F4 key. Note that the Methods | Parameters | Binary Interaction | UNIQ-1 | Input sheet is
displayed and binary parameters are filled automatically.

4.04. Click on the Analysis | Residue Curves button in the Home tab of the ribbon.

3
Dist-011 Revised: November 1, 2012

4.05. In the popup dialog box, click the Use Distillation Synthesis ternary maps button.

4.06. Ensure that the components are in the same order so that the axes match. Ensure that the Phases field
is VAP-LIQ-LIQ so that the model is accurate.

4.07. Change the Pressure to 1 bar, as this will be the pressure for the columns. Click on the Plot Input sheet
(it may take 8-15 seconds for this sheet to be displayed) and select the Switch Coordinates option to
change the format of the graph.

4
Dist-011 Revised: November 1, 2012

4.08. You can increase the size of the graph by dragging a corner of the Aspen Plus window. For help on
reading ternary diagrams, refer to Thermo-016_Ternary_Maps. The gray lines are the boundaries for
the distillation regions. The arrows point towards higher boiling point mixtures. Red diamonds are
azeotropes. The dark blue line is the LLE envelope. The slightly lighter blue lines are tie lines for the LLE
split. Select the Add Curve button and click the plot to add residue curves at specific points in diagram.
These curves will be light blue.

4.09. All residue curves point towards the vertices, which represent pure components. A distillation column
will enrich a single component in the bottoms, and the e nriched component depends on which
distillation region the feed composition is in. We plan to enrich ethanol from the bottom of the first
column.

5
Dist-011 Revised: November 1, 2012

4.10. Use the Add Marker By Value button to put a marker at the feed composition (0.87, 0.13, and 0.0,
respectively). Use the Draw Line button to draw a line between the marker you just made and the 100%
cyclohexane vertex. A combination of a pure cyclohexane stream and the feed stream will have a
composition somewhere along this line, depending on the ratio of the flow rates. A section of this line
goes through the region which enriches ethanol in the bottoms. Calculate the composition of adding 50
kmol/hr of cyclohexane to the feed stream and adding 100 kmol/hr of cyclohexane to the feed stream.
Remember, the feed stream has a flow rate of 100 kmole/hr. Use the Add Marker By Value button to
put markers at these locations.

6
Dist-011 Revised: November 1, 2012

4.11. Both points are within the correct distillation region, but the 100 kmol/hr addition marker is farther in
the region. Because of this, the initial feed of solvent to the column will be 100 kmol/hr. Use this tool
throughout the simulation construction to understand what the decanter or distillation columns are
doing. Now, close the Distillation Synthesis window.

4.12. Switch to the Simulation environment by clicking the Simulation bar in the navigation pane. In the
navigation pane, go to the Set up | Report Options | Stream sheet. Check the Mole and Mass boxes in
the Fraction basis frame. This changes the default information shown in stream results which makes it
easier to determine what section of the ternary map the stream falls in. This information will also be
used later on when closing recycle loops.

7
Dist-011 Revised: November 1, 2012

4.13. Create a flowsheet that consists of the following blocks and streams.

4.14. These blocks and streams should be connected in the following way.

8
Dist-011 Revised: November 1, 2012

4.15. Enter the feed conditions. Go to the Streams | FEED | Input | Mixed sheet and specify FEED as shown
below.

4.16. Go to the Streams | SOLVENT | Input | Mixed sheet and specify SOLVENT as shown below. This stream
will eventually be connected with a stream recycled from DECANTER. The specifications here serve as
an initial guess.

9
Dist-011 Revised: November 1, 2012

4.17. Go to the Streams | DUM-FEED | Input | Mixed sheet. This steam will later on be connected with a
recycle stream from the top of COL-REC. The dummy feed stream is a place holder for the recycle
stream from the top of the recycle column. For now, we enter a tiny flowrate with a rough guess for
compositions as shown below.

4.18. Go to the Blocks | COL-MAIN | Specifications | Setup | Configuration sheet. Enter 62 for Number of
stages. Select Total for Condenser, Vapor-Liquid-Liquid for Valid phases and Strongly non-ideal for
Convergence. In the Operating specifications frame, enter 3.5 for Reflux ratio. Then, select Bottoms
rate as the other specification and enter 50 for Bottoms rate. Blocks | COL-MAIN | Specifications |
Setup | Configuration sheet should look like this.

10
Dist-011 Revised: November 1, 2012

4.19. Go to the Blocks | COL-MAIN | Specifications | Setup | Streams sheet. In the Feed streams frame,
enter 20 in the Stage column for FEED and DUM-FEED. Enter 1 for SOLVENT as shown below.

4.20. Go to the Blocks | COL- MAIN | Specifications | Setup | Pressure sheet. Enter 1 for Stage 1 /
Condenser pressure.

11
Dist-011 Revised: November 1, 2012

4.21. Go to the Blocks | COL-MAIN | Specifications | Setup | 3-Phase sheet. Enter 1 for Starting stage and
62 for Ending stage. Specify WATER as Key components in the Key components to identify 2nd liquid
phase frame. This tells Aspen Plus that we expect the second liquid phase to be predominantly water,
and since we do not know exactly which stages of the column will contain two liquid phases, we will ask
Aspen Plus to check every stage.

12
Dist-011 Revised: November 1, 2012

4.22. Go to the Blocks | COL-MAIN | Convergence | Convergence | Basic sheet. Increase Maximum
iterations from 25 to 200.

4.23. Go to the Blocks | COL-REC | Specifications | Setup | Configuration sheet. Enter 100 for Number of
stages. Select Total for Condenser, Vapor-Liquid-Liquid for Valid phases and Strongly non-ideal for
Convergence. In the Operating specifications frame, enter 5 for Reflux ratio. Then, select Bottoms rate
as the other specification and enter 8 for Bottoms rate. Note that the value for Bottoms rate is an initial
guess and it will be varied to meet the product purity specification. Blocks | COL-REC | Specifications |
Setup | Configuration sheet should look like this.

4.24. Go to the Blocks | COL-REC | Specifications | Setup | Streams sheet. In the Feed streams frame, enter
30 for Stage as shown below.

13
Dist-011 Revised: November 1, 2012

4.25. Go to the Blocks | COL- REC | Specifications | Setup | Pressure sheet. Enter 1 for Stage 1 / Condenser
pressure.

14
Dist-011 Revised: November 1, 2012

4.26. Go to the Blocks | COL-REC | Specifications | Setup | 3-Phase sheet. Enter 1 for Starting stage and 100
for Ending stage. Specify WATER as Key components in the Key components to identify 2nd liquid
phase frame. This tells Aspen Plus that we expect the second liquid phase to be predominantly water,
and since we do not know exactly which stages of the column will contain two liquid phases, we will ask
Aspen Plus to check every stage.

4.27. Go to the Blocks | COL-REC | Convergence | Convergence | Basic sheet. Increase Maximum iterations
from 25 to 200.

4.28. Go to the Blocks | DECANTER | Input | Specifications sheet. Enter 1 for Pressure and 25 for
Temperature. In Key components to identify 2nd liquid phase frame, move WATER to Key components
list. The Blocks | DECANTER | Input | Specifications sheet look like this:

15
Dist-011 Revised: November 1, 2012

4.29. Press the F5 key to run the simulation and the simulation should complete without any error or warning.

4.30. Make the two columns numerically more robust. Go to the Blocks | COL-MAIN | Specifications | Setup
| Configuration sheet. Change Convergence to Custom.

4.31. Go to the Blocks | COL-MAIN | Convergence | Estimates | Temperature sheet. Click the Generate
Estimates… button. In the popup dialog box, select options to generate the most estimates as shown
below. Then click Generate button and wait for estimate generation to complete.

16
Dist-011 Revised: November 1, 2012

4.32. Go to the Blocks | COL-MAIN | Convergence | Convergence | Basic sheet. Select Newton for
Algorithm.

4.33. Go to the Blocks | COL-MAIN | Convergence | Convergence | Advanced sheet and select Dogleg
strategy for Stable-Meth.

4.34. Now, we do the same for COL-REC. Go to the Blocks | COL- REC | Specifications | Setup |
Configuration sheet. Change Convergence to Custom.

4.35. Go to the Blocks | COL- REC | Convergence | Estimates | Temperature sheet. Click the Generate
Estimates… button. In the popup dialog box, select options to generate the most estimates as shown
below. Then click Generate button and wait for estimate generation to complete.

17
Dist-011 Revised: November 1, 2012

4.36. Go to the Blocks | COL- REC | Convergence | Convergence | Basic sheet. Select Newton for Algorithm.

4.37. Go to the Blocks | COL- REC | Convergence | Convergence | Advanced sheet and select Dogleg strategy
for Stable-Meth.

4.38. Now, we use Design-Specs / Vary to achieve the desired product purity. Go to the Blocks | COL-MAIN |
Specifications | Design Specifications form in the navigation pane. The object manager for Design
Specifications is displayed. Click the New… button to create a new Design Specification called 1.

4.39. Go to the Blocks | COL-MAIN | Specifications | Design Specifications | 1 | Specifications sheet. Select
Mole purity for Type and enter 0.9995 for Target.

4.40. Go to the Blocks | COL-MAIN | Specifications | Design Specifications | 1 | Components sheet. In the
Components frame, move ETHANOL to the Selected components list as shown below.

18
Dist-011 Revised: November 1, 2012

4.41. Go to the Blocks | COL-MAIN | Specifications | Design Specifications | 1 | Feed/Product Streams


sheet. In the Product streams frame, move ETOH to the Selected stream list as shown below.

4.42. In the navigation pane, select Blocks | COL-MAIN | Specifications | Vary. The object manager for Vary
is displayed. Click the New… button to create a new Vary called 1.

4.43. Go to the Blocks | COL-MAIN | Specifications | Vary | 1 | Specifications sheet. Select Bottoms rate for
Type. Enter 1 for Lower bound and 120 for Upper bound.

19
Dist-011 Revised: November 1, 2012

4.44. Now, we create Design Specs for COL-REC. In the navigation pane, select Blocks | COL-REC
Specifications | Design Specifications. The object manager for Design Specs is displayed. Click the
New… button to create a new Design Specs called 1.

4.45. Go to the Blocks | COL-REC | Specifications | Design Specifications | 1 | Specifications sheet. Select
Mole purity for Type and enter 0.9999 for Target.

4.46. Go to the Blocks | COL-REC | Specifications | Design Specifications | 1 | Components sheet. In the
Components frame, move WATER to the Selected components as shown below.

20
Dist-011 Revised: November 1, 2012

4.47. Go to the Blocks | COL-REC | Specifications | Design Specifications | 1 | Feed/Product Streams sheet.
In the Product streams frame, move H2O to the Selected stream list as shown below.

4.48. In the navigation pane, select Blocks | COL-REC | Specifications | Vary. The object manager for Vary is
displayed. Click the New… button to create a new Vary called 1.

4.49. Go to the Blocks | COL-REC | Specifications | Vary | 1 | Specifications sheet. Select Bottoms rate for
Type. Enter 1 for Lower bound and 25 for Upper bound.

21
Dist-011 Revised: November 1, 2012

4.50. Press the F5 key to run the simulation and the simulation should complete without any error or warning.

4.51. Before the recycle loops can be closed, the open-loop simulation should approximate the closed-loop
solution. Go to the Streams | RECYC-FD | Results | Material sheet. Copy the mole-based composition
of the RECYC-FD stream.

4.52. Paste the mole fractions into the Composition field on Streams | DUM-FEED | Input | Mixed sheet.
Increase the Total flow rate to 5 kmol/hr.

22
Dist-011 Revised: November 1, 2012

4.53. Run the simulation without reinitializing.

4.54. Because the RadFrac blocks are using Newton’s method to converge, large changes in the feed
conditions can create errors in the simulation. Change the Total flow rate of DUM-FEED to each of the
values in the table below and run the simulation after each change of the flow rate.

7 kmol/hr
9 kmol/hr
15 kmol/hr
25 kmol/hr

35 kmol/hr
57 kmol/hr

4.55. Because the flow rate of DUM-FEED has been increased, the flow rate of SOLVENT must be increased so
that the column operates within the same distillation region. Change the Total flow rate to 150 kmol/hr
and run the simulation.

23
Dist-011 Revised: November 1, 2012

4.56. Copy the composition of RECYC-FD and paste it into DUM-FEED again. Increase the Total flow rate to
76 kmol/hr.

4.57. Increase the Total flow rate of SOLVENT to 170 kmol/hr as well. Run the simulation.

24
Dist-011 Revised: November 1, 2012

4.58. Change the Total flow rate of DUM-FEED and SOLVENT to match the rows in the table below. Each time
after changing both flow rates, run the simulation.

DUM-FEED Total flow rate SOLVENT Total flow rate


96 kmol/hr 190 kmol/hr

116 kmol/hr 210 kmol/hr


136 kmol/hr 230 kmol/hr
156 kmol/hr 250 kmol/hr
176 kmol/hr 270 kmol/hr

196 kmol/hr 290 kmol/hr

4.59. At this point, the dummy feed stream has composition and flow rate very similar to the top of the
second column. Go to the Results Summary | Streams | Materials sheet. You should be able to see the
following if you change the second stream to be RECYC-FD.

25
Dist-011 Revised: November 1, 2012

4.60. Re-generate all estimates for COL-MAIN and COL-REC. Re-initialize and re-run the simulation. The
simulation should converge.

4.61. Go to the Streams | REC-SOL | Results | Material sheet. Copy the composition of the REC-SOL stream
from the stream results.

4.62. Paste the compositions into the SOLVENT | Input | Mixed sheet. Increase the Total flow rate to 360
kmol/hr.

26
Dist-011 Revised: November 1, 2012

4.63. Run the simulation. There should be no errors. Re-generate all estimates again for both COL-MAIN and
COL-REC according to instructions in step 4.31.

4.64. Go to the Blocks | COL-MAIN | Convergence | Convergence form. Change the Initialization method to
Azeotropic and select Medium for Damping level.

4.65. Make the same change for COL-REC. This increases the robustness of the convergence in these blocks.

4.66. Select both DUM-FEED and RECYC-FD. Right-click one of them and select Join Streams. Rename the
stream REC-FEED. The connectivity is shown below.

27
Dist-011 Revised: November 1, 2012

4.67. In the navigation pane, click Convergence | Convergence.

4.68. Click the New button. Let Aspen Plus name it CV-1 and select Wegstein as the Type. Select REC-FEED as
the Stream.

28
Dist-011 Revised: November 1, 2012

4.69. In the navigation pane, go to the Convergence | Nesting Order | Specifications sheet. Move CV-1 to
the Convergence order list as shown below.

4.70. Run the simulation. There should be no errors.

4.71. Now, let us check solvent loss to ETOH and H2O. Go to the Results Summary | Streams | Material
sheet. Select ETOH and H2O. We lose 0.0432032 kmol/hr of cyclohexane to stream ETOH. Therefore,
we need to create a solvent makeup stream.

29
Dist-011 Revised: November 1, 2012

4.72. Add a Mixer block, MXSOLV, before stream SOLVENT and add a solvent make-up stream, S-MAKEUP.
The flowsheet should look like the screenshot below.

30
Dist-011 Revised: November 1, 2012

4.73. Close the second recycle loop. In the Main Flowsheet window, right click stream REC-SOL and select
Reconnect Destination on the context menu. Move the mouse cursor over the inlet port icon of
MXSOLV and click the inlet port icon. The flowsheet should look like the screenshot below.

4.74. Go to the Streams | S-MAKEUP | Input | Mixed sheet. Enter 25 for Temperature, 1 for Pressure and
0.00001 for Total flow rate. In the Composition frame, select Mole-Frac and enter 1 for C6H12-1. For
now, we just enter a tiny total flow rate for the solvent make-up stream as an estimate. Later on, we
will use a Balance block to calculate its flowrate. Now the Streams | S-MAKEUP | Input | Mixed sheet
should look like this.

31
Dist-011 Revised: November 1, 2012

4.75. Go to the Blocks | MXSOLV | Input | Flash Options sheet. Note that the value for Pressure is 0,
indicating no pressure drop.

4.76. In the navigation pane, click the Flowsheeting Options | Balance node. The object manager for Balance
is displayed. Click the New… button and click the OK button to create a Balance block called B-1.

4.77. Go to the Flowsheeting Options | Balance | B-1 | Setup | Mass Balance sheet. Click the Mass balance
number dropdown box and click <New>.

32
Dist-011 Revised: November 1, 2012

4.78. The New Mass balance number window pops up. Click the OK button.

4.79. In the Enter blocks or streams to define mass balance envelope frame, select MXSOLV for Blocks.

33
Dist-011 Revised: November 1, 2012

4.80. Go to the Flowsheeting Options | Balance | B-1 | Setup | Calculate sheet. Select S-MAKEUP for
Stream name. This B-1 balance block will calculate the flowrate of stream S-MAKEUP.

34
Dist-011 Revised: November 1, 2012

4.81. Create a convergence block for the second recycle stream. In the navigation pane, click Convergence |
Convergence. The Convergence object manager is displayed. Click the New… button and the Create
New ID window pops up. Select WEGSTEIN for Select Type and click the OK button.

4.82. On the Convergence | Convergence | CV-2 | Input | Tear Streams sheet, select SOLVENT in the first
row in the Stream column as shown below.

35
Dist-011 Revised: November 1, 2012

4.83. Go to the Convergence | Nesting Order | Specifications sheet. Move CV-2 from the Available blocks
list to the Convergence order list as shown below.

4.84. Click the button in the Home | Run group of the ribbon to reinitialize simulation. Then, press the F5
key to run the simulation again. Note that the simulator reports an error when the B-1 block is executed
for the first time and there is no error or warning for subsequent executions of the B-1 block. Therefore,
this error can be safely ignored.

4.85. Go to the Streams | S-MAKEUP | Results | Material sheet. Note that the flowrate for C6H12-1 is
0.459136 kmol/hr instead of the originally entered 0.00001 kmol/hr.

36
Dist-011 Revised: November 1, 2012

4.86. Go to the Results Summary | Streams | Material sheet. We can find information related to the feed
stream and two product streams there.

5. Conclusions
In this example, cyclohexane is used as the entrainer to separate water and ethanol to produce anhydrous
ethanol. By using the proper amount of solvent, we obtain pure ethanol from the bottom of the first column.
The stream from the top of the first column is separated into two streams using a decanter: One stream
contains mainly the solvent and is recycled back to the first column as solvent; the other stream is well within
another distillation region so that we can use the second column to obtain pure water from the bottom of the
second column. The top stream of the second column is recycled back to the first column as feed.

Please note that this process has two solutions and this example only presents one of them. Dist -016 provides
details on how to obtain both solutions.

37
Dist-011 Revised: November 1, 2012

6. Copyright
Copyright © 2012 by Aspen Technology, Inc. (“AspenTech”). All rights reserved. This work may not be
reproduced or distributed in any form or by any means without the prior written consent of
AspenTech. ASPENTECH MAKES NO WARRANTY OR REPRESENTATION, EITHER EXPRESSED OR IMPLIED, WITH
RESPECT TO THIS WORK and assumes no liability for any errors or omissions. In no event will AspenTech be
liable to you for damages, including any loss of profits, lost savings, or other incidental or consequential
damages arising out of the use of the information contained in, or the digital files supplied with or for use with,
this work. This work and its contents are provided for educational purposes only.

AspenTech®, aspenONE®, and the Aspen leaf logo, are trademarks of Aspen Technology, Inc.. Brands and
product names mentioned in this documentation are trademarks or service marks of their respective companies.

38
Dist-012 Revised: November 1, 2012

Extractive Distillation for Heptane-Toluene Separation using


Aspen Plus® V8.0

1. Lesson Objectives
 Essentials of extractive distillation
 How to compare design alternatives

2. Prerequisites
 Aspen Plus V8.0
 Introduction to distillation

3. Background
When the two components in a binary mixture have very close normal boiling points, their relative volatility is
likely to be small if they do not form an azeotrope. For such cases, it may be more efficient to use extractive
distillation with a solvent than normal distillation. In extractive distillation, a less volatile solvent is used to
increase the relative volatilities of the original mixtures, allowing for easier separation. In this example, phenol
is used as the solvent for the separation of n-heptane and toluene.

The examples presented are solely intended to illustrate specific concepts and principles. They may not
reflect an industrial application or real situation.

4. Problem Statement and Aspen Plus Solution


Problem Statement

Determine whether conventional distillation or extractive distillation with phenol as a solvent is a more efficient
method to separate n-heptane and toluene.

1
Dist-012 Revised: November 1, 2012

Aspen Plus Solution

If you are unfamiliar with how to start Aspen Plus, select components, define methods, or construct a flowsheet,
consult Get Started Guide for New Users of Aspen Plus.pdf for instructions.

4.01. We will build models to simulate the separation of n-heptane and toluene. One model has a single
distillation column and the other uses the extractive distillation approach with two columns. First of all,
we will build a base bkp file to be used as the starting point for both models. Start a new simulation
using the Blank Simulation template in Aspen Plus.

4.02. The Components | Specification | Selection sheet is displayed. Enter N-HEPTAN in Component ID
column and N-HEPTANE in Component name column. Note that the Alias is filled automatically. Then,
in the next row, enter TOLUENE in Component ID column. Component name and Alias are filled
automatically for TOLUENE. The Components | Specifications | Selection sheet should look like this.

2
Dist-012 Revised: November 1, 2012

4.03. Define methods. Press the F4 key and the Methods | Specifications | Global sheet is displayed. Select
CHEMICAL for Method filter and NRTL-RK for Base method. Now, the sheet should look like this.

3
Dist-012 Revised: November 1, 2012

4.04. Press the F4 key. The Methods | Parameters | Binary Interaction | NRTL-1 | Input sheet is displayed.
Note that binary parameters are filled automatically.

4
Dist-012 Revised: November 1, 2012

4.05. Move to the simulation environment by clicking the Simulation bar in the navigation pane. Then, draw
a flowsheet to match the one shown below by placing a RadFrac block on the flowsheet and creating
feed and effluent streams.

5
Dist-012 Revised: November 1, 2012

4.06. Press the F4 key and the Streams | FEED | Input | Mixed sheet. Is displayed. Select Vapor Fraction and
Pressure for Flash Type. Enter 1 for Pressure, 0.5 for Vapor fraction and 100 for Total flow rate. In the
Composition frame, select Mole-Frac and enter 0.5 for both components. Now the Streams | FEED |
Input | Mixed sheet should look like this.

4.07. Press the F4 key and the Blocks | COLUMN | Specifications | Setup | Configuration sheet is displayed.
Enter 50 for Number of stages. Select Partial-Vapor for Condenser. In the Operating specifications
frame, enter 50 for Distillate rate and 7 for Reflux ratio. The Blocks | COLUMN | Specifications | Setup
| Configuration sheet should look like this.

6
Dist-012 Revised: November 1, 2012

4.08. Go to the Blocks | COLUMN | Specifications | Setup | Pressure sheet. Enter 1 for Stage 1 / Condenser
pressure.

4.09. In the navigation pane, select Blocks | COLUMN | Specifications | Design Specifications. The object
manager for Design Specifications is displayed. Click the New… button to create a new Design Specs
called 1.

7
Dist-012 Revised: November 1, 2012

4.10. Go to the Blocks | COLUMN | Specifications | Design Specifications | 1 | Specifications sheet. Select
Mole purity for Type and enter 0.99 for Target as shown below.

4.11. Go to the Blocks | COLUMN | Specifications | Design Specifications | 1 | Components sheet. In the
Components frame, move N-HEPTAN to the Selected components list as shown below.

8
Dist-012 Revised: November 1, 2012

4.12. Go to the Blocks | COLUMN | Specifications | Design Specifications | 1 | Feed/Product Streams sheet.
In the Product streams frame, move C7 to the Selected stream list as shown below.

4.13. In the navigation pane, select Blocks | COLUMN | Specifications | Vary. The object manager for Vary is
displayed. Click the New… button to create a new Vary called 1.

9
Dist-012 Revised: November 1, 2012

4.14. Go to the Blocks | COLUMN | Vary | 1 | Specifications sheet. Select Reflux ratio for Type. Enter 0.1 for
Lower bound and 50 for Upper bound. Now, the sheet should look like this.

4.15. In the navigation pane, select Blocks | COLUMN | Sizing and Rating. The object manager for Sizing and
Rating is displayed. Click the New… button to create a new Tray Sizing section called 1.

10
Dist-012 Revised: November 1, 2012

4.16. Go to the Blocks | COLUMN | Sizing and Rating | Tray Sizing | 1 | Specifications sheet. Enter 2 for
Starting stage. Select Sieve for Tray type. The sheet should look like this.

4.17. Go to the Blocks | COLUMN | Convergence | Convergence | Basic sheet. Enter 200 for Maximum
iterations and 1e-7 for Error tolerance as shown below.

4.18. Now, save the simulation. On the ribbon, click File and then click Save As to save the simulation as Dist-
012_Base.bkp. This is the starting point for building both models. Now, close the Aspen Plus Window.

4.19. The next step is to build the model that contains one distillation column. In Windows Explorer, make a
copy of Dist-012_Base.bkp and rename the new file to Dist-012_One_Column_Distillation.bkp. Double-
click the Dist-012_One_Column_Distillation.bkp to load it into Aspen Plus.

4.20. Go to the Blocks | COLUMN | Specification | Setup | Configuration sheet. Change the Number of
stages to 80.

11
Dist-012 Revised: November 1, 2012

4.21. Go to the Blocks | COLUMN | Setup | Streams sheet. In the Feed streams frame, enter 69 in the Stage
column as shown below. We use 69 because it leads to minimum reboiler heat duty for the same
degree of separation.

4.22. Add the second Design Spec to specify the purity of the bottom product. In the navigation pane, select
Blocks | COLUMN | Specifications | Design Specifications. The object manager for Design
Specifications is displayed. Click the New… button to create a new Design Spec called 2.

12
Dist-012 Revised: November 1, 2012

4.23. Go to the Blocks | COLUMN | Specifications | Design Specifications | 2 | Specifications sheet. Select
Mole purity for Type and enter 0.99 for Target.

4.24. Go to the Blocks | COLUMN | Specifications | Design Specifications | 2 | Components sheet. In the
Components frame, move TOLUENE to the Selected components list.

4.25. Go to the Blocks | COLUMN | Specifications | Design Specifications | 2 | Feed/Product Streams sheet.
In the Product streams frame, move TOLUENE to the Selected stream list.

4.26. Go to the Blocks | COLUMN | Sizing and Rating | Tray Sizing | 1 | Specifications sheet. Enter 79 for the
Ending stage.

4.27. Press the F5 key to run the simulation. There should be no warnings or errors.

4.28. Go to the Blocks | COLUMN | Tray Sizing | 1 | Results sheet. Note that the calculated Column
diameter is 2.1862 meter.

13
Dist-012 Revised: November 1, 2012

4.29. Go to the Blocks | COLUMN | Results | Summary sheet and review Condenser duty and Reboiler duty.

4.30. Now, press Ctrl+S to save the simulation. Close the Aspen Plus Window. This concludes our first case
study.

4.31. Start the second case study. It uses extractive distillation with phenol as the solvent. In Windows
Explorer, make a copy of Dist-012_Base.bkp and rename the new file to Dist-
012_Extractive_Distillation.bkp. Double-click on file Dist-012_Extractive_Distillation.bkp to load it into
Aspen Plus.

4.32. For extractive distillation, we will use phenol as the solvent. Therefore, we need to add this component
to our simulation. Click the Properties bar in the navigation pane (it is right above the Simulation bar)
to move to the properties environment.

14
Dist-012 Revised: November 1, 2012

4.33. Go to the Components | Specifications | Selection sheet. In the third row, enter PHENOL in the
Component ID column. The following dialog box will pop up. Click Yes to close the dialog box.

4.34. Press the F4 key. The Methods | Parameters | Binary Interaction | NRTI-1 | Input sheet is displayed.
Note that binary parameters are updated automatically.

15
Dist-012 Revised: November 1, 2012

4.35. Move to the simulation environment by clicking the Simulation bar in the navigation pane. Then, click
the Main Flowsheet tab as shown below.

4.36. In the Main Flowsheet, rename stream TOLUENE to RICH-SOL. Then, modify the flowsheet to include
two RadFrac blocks and the following streams.

4.37. These blocks and streams should be connected in the following way.

16
Dist-012 Revised: November 1, 2012

4.38. Specify stream SOLVENT. Go to the Streams | SOLVENT | Input | Mixed sheet. Enter 181 for
Temperature and 1 for Pressure. In the Composition frame, enter 60 for PHENOL. We use 181 °C
because it is roughly the boiling point temperature of phenol at 1 bar. We use 60 kmol/hr because it
leads to low energy consumption for the process. The Streams | SOLVENT | Input | Mixed sheet should
look like the screenshot below.

4.39. Go to the Blocks | COLUMN | Specifications | Setup | Streams sheet. In the Stage column in the Feed
streams frame, enter 37 in for FEED and 4 for SOLVENT. We use 37 because it will lead to low energy
consumption for this process. The Blocks | COLUMN | Specifications | Setup | Streams sheet should
look like the screenshot below.

17
Dist-012 Revised: November 1, 2012

4.40. Go to the Blocks | COLUMN | Sizing and Rating | Tray Sizing | 1 | Specifications sheet. Enter 49 for
Ending stage.

4.41. Specify COL-REC. Go to the Blocks | COL-REC | Specifications | Setup | Configuration sheet. Enter 28
for Number of stages. Select Partial-Vapor for Condenser. In the Operating specifications frame, enter
50 for Distillate rate and 2 for Reflux ratio. The Blocks | COL-REC | Setup | Configuration sheet should
look like the screenshot below.

4.42. Go to the Blocks | COL-REC | Specifications | Setup | Streams sheet. In the Feed streams frame, enter
21 in the Stage column as shown below. We use 21 because it will lead to low energy consumption.

4.43. Go to the Blocks | COL-REC | Setup | Specifications | Pressure sheet. Enter 1 for Stage 1 / Condenser
pressure.

18
Dist-012 Revised: November 1, 2012

4.44. Press the F5 key to run the simulation and it should run without any error or warning.

4.45. Now, we need to make these two RadFrac blocks numerically more robust. Go to the Blocks | COLUMN
| Convergence | Estimates | Temperature sheet. Click the Generate Estimates… button. In the popup
dialog box, select the options shown below to generate the most estimates. Then click the Generate
button and wait for the estimate generation to complete.

19
Dist-012 Revised: November 1, 2012

4.46. Go to the Blocks | COLUMN | Specifications | Setup | Configuration sheet. Select Custom for
Convergence.

4.47. Go to the Blocks | COLUMN | Convergence | Basic sheet. Select Newton for Algorithm.

4.48. Go to the Blocks | COLUMN | Convergence | Convergence | Advanced sheet and select Dogleg
strategy for Stable-Meth.

4.49. Go to the Blocks | COL-REC | Convergence | Estimates | Temperature sheet. Click the Generate
Estimates… button. In the popup dialog box, select the options to generate the most estimates as
shown below. Then click Generate button and wait for estimate generation to complete.

4.50. Go to the Blocks | COL-REC | Specifications | Setup | Configuration sheet. Select Custom for
Convergence.

4.51. Go to the Blocks | COL-REC | Convergence | Convergence | Basic sheet. Select Newton for Algorithm.
Enter 200 for Maximum iterations and 1e-7 for Error tolerance.

4.52. Go to the Blocks | COL-REC | Convergence | Convergence | Advanced sheet and select Dogleg strategy
for Stable-Meth.

4.53. Now, click the button in the Home | Run group of the ribbon to reinitialize the simulation. Then,
run the simulation again to ensure it still converges.

20
Dist-012 Revised: November 1, 2012

4.54. Now, we will define two pairs of Design Specs / Vary for COL-REC to specify the purity of the two outlet
streams of the column. In the navigation pane, select Blocks | COL-REC | Specifications | Design
Specifications. The object manager for Design Specifications is displayed. Click the New… button to
create a new Design Specification called 1.

4.55. Go to the Blocks | COL-REC | Specifications | Design Specifications | 1 | Specifications sheet. Select
Mole purity for Type and enter 0.9 for Target. We will later change this target to 0.99.

4.56. Go to the Blocks | COL-REC | Specifications | Design Specifications | 1 | Components sheet. In the
Components frame, move TOLUENE to the Selected components list as shown below.

4.57. Go to the Blocks | COL-REC | Specifications | Design Specifications | 1 | Feed/Product Streams sheet.
In the Product streams frame, move TOLUENE to the Selected stream list as shown below.

4.58. Now, we create the second Design Specs to specify the purity of stream LEAN-SOL. In the navigation
pane, select Blocks | COL-REC | Specifications | Design Specifications. The object manager for Design
Specifications is displayed. Click the New… button to create a new Design Specification called 2.

4.59. Go to the Blocks | COL-REC | Specifications | Design Specifications | 2 | Specifications sheet. Select
Mole purity for Type and enter 0.99999 for Target.

21
Dist-012 Revised: November 1, 2012

4.60. Go to the Blocks | COL-REC | Specifications | Design Specifications | 2 | Components sheet. In the
Components frame, move PHENOL to the Selected components list.

4.61. Go to the Blocks | COL-REC | Specifications | Design Specifications | 2 | Feed/Product Streams sheet.
In the Product streams frame, move LEAN-SOL to the Selected stream list.

4.62. Now, we create corresponding Varys. In the navigation pane, select Blocks | COL-REC | Specifications |
Vary. The object manager for Vary is displayed. Click the New… button to create a new Vary called 1.

4.63. Go to the Blocks | COL-REC | Specifications | Vary | 1 | Specifications sheet. Select Reflux ratio for
Type. Enter 0.1 for Lower bound and 50 for Upper bound. Now, the sheet should look like this.

4.64. In the navigation pane, select Blocks | COL-REC | Specifications | Vary. The object manager for Vary is
displayed. Click the New… button to create a new Vary called 2.

4.65. Go to the Blocks | COL-REC | Specifications | Vary | 2 | Specifications sheet. Select Distillate rate for
Type. Enter 20 for Lower bound and 100 for Upper bound as shown below.

22
Dist-012 Revised: November 1, 2012

4.66. In the navigation pane, select Blocks | COL-REC | Sizing and Rating | Tray Sizing. The object manager
for Tray Sizing is displayed. Click the New… button to create a new Tray Sizing section called 1.

4.67. Go to the Blocks | COL-REC | Sizing and Rating | Tray Sizing | 1 | Specifications sheet. Enter 2 for
Starting stage and 27 for Ending stage. Select Sieve for Tray type as shown below.

4.68. Press the F5 key to run the simulation and it should complete without error or warning.

4.69. Go to the Blocks | COL-REC | Specifications | Design Specifications | 1 | Specifications sheet. Change
Target from 0.9 to 0.99. Press the F5 key to run the simulation again.

4.70. Go to the Blocks | COL-REC | Convergence | Estimates | Temperature sheet. Click the Generate
Estimates… button. In the popup dialog box, select options to generate the most estimates as shown
below. Then, click the Generate button and wait for the estimate generation to complete.

23
Dist-012 Revised: November 1, 2012

4.71. Now, click the button in the Home | Run group of the ribbon to reinitialize simulation. Then, run
the simulation again to ensure that it still converges.

4.72. Add a solvent make-up stream. Add a Mixer block, MXSOLV, before stream SOLVENT and add a solvent
make-up stream, MAKE-UP. The flowsheet should look like the screenshot below.

4.73. Close recycle loop. In the Main Flowsheet window, right click stream LEAN-SOL and select Reconnect
Destination on the context menu. Move the mouse cursor over the inlet port icon of MXSOLV and click
the inlet port icon. The flowsheet should look like the screenshot below.

24
Dist-012 Revised: November 1, 2012

4.74. Specify stream MAKE-UP. Go to the Streams | MAKE-UP | Input | Mixed sheet. Enter 25 for
Temperature and 1 for Pressure. In the Composition frame, enter 0.00001 for PHENOL. For now, we
just enter a tiny flow for the solvent make-up stream as an estimate. Later on, we will use a Balance
block to calculate its flowrate. Now the Streams | MAKE-UP | Input | Mixed sheet should look like this.

4.75. Go to the Blocks | MXSOLV | Input | Flash Options sheet. Note that the value for Pressure is 0,
indicating no pressure drop.

25
Dist-012 Revised: November 1, 2012

4.76. In the navigation pane, click the Flowsheeting Options | Balance node. The object manager for Balance
is displayed. Click the New… button and click the OK button to create a Balance block called B-1.

4.77. Go to the Flowsheeting Options | Balance | B-1 | Setup | Mass Balance sheet. Click the Mass balance
number dropdown box and click <New>.

26
Dist-012 Revised: November 1, 2012

4.78. The New Mass balance number window pops up. Click the OK button.

4.79. In the Enter blocks or streams to define mass balance envelope frame, select MXSOLV for Blocks.

27
Dist-012 Revised: November 1, 2012

4.80. Go to the Flowsheeting Options | Balance | B-1 | Setup | Calculate sheet. Select MAKE-UP for Stream
name. This B-1 balance block will calculate the flowrate of stream MAKE-UP.

4.81. Click the button in the Home | Run group of the ribbon to reinitialize simulation. Then, press the F5
key to run the simulation again and the simulation completes without any error or warning.

4.82. Go to the Streams | MAKE-UP | Results | Material sheet. Note that the flowrate for PHENOL is
0.420928 kmol/hr instead of the originally entered 0.00001 kmol/hr.

4.83. Go to the Blocks | COLUMN | Results | Summary sheet to view the results. The Heat duty of the
Condenser is -551854 cal/sec. The Heat duty of the Reboiler is 584371 cal/sec.

28
Dist-012 Revised: November 1, 2012

4.84. Go to the Blocks | COLUMN | Tray Sizing | 1 | Results sheet. The calculated Column diameter is
1.73609 meter.

4.85. Go to the Blocks | COL-REC | Results | Summary sheet to view results. The Heat duty of the Condenser
is -84495 cal/sec. The Heat duty of the Reboiler is 162587 cal/sec.

4.86. Go to the Blocks | COL-REC | Tray Sizing | 1 | Results sheet. The calculated Column diameter is
0.833042 meter.

4.87. The table below compares the required duties and column diameters for the extractive distillation
approach against those for the direct distillation approach with one column.

Extractive Distillation Single Column Distillation


Total Heating Duty (cal/sec) 746958 905322

Total Cooling Duty (cal/sec) 636349 907469


50 stages; D=1.73609 meter
Hardware 80 stage; D=2.1862 meter
28 stages; D=0.833042

5. Conclusions
For the separation of n-heptane and toluene, extractive distillation has the following advantages over single-
column distillation:

 17.5% less heating duty


 30% less cooling duty
 Less hardware: 2 fewer stages and much smaller column diameter

6. Copyright
Copyright © 2012 by Aspen Technology, Inc. (“AspenTech”). All rights reserved. This work may not be
reproduced or distributed in any form or by any means without the prior written consent of
AspenTech. ASPENTECH MAKES NO WARRANTY OR REPRESENTATION, EITHER EXPRESSED OR IMPLIED, WITH
RESPECT TO THIS WORK and assumes no liability for any errors or omissions. In no event will AspenTech be
liable to you for damages, including any loss of profits, lost savings, or other incidental o r consequential
damages arising out of the use of the information contained in, or the digital files supplied with or for use with,
this work. This work and its contents are provided for educational purposes only.

AspenTech®, aspenONE®, and the Aspen leaf logo, are trademarks of Aspen Technology, Inc.. Brands and
product names mentioned in this documentation are trademarks or service marks of their respective companies.

29
Dist-016 Revised: November 2, 2012

Distillation Column Solution Multiplicity with Aspen Plus® V8.0


Separation of Ethanol and Water Using an Entrainer

1. Lesson Objectives
 To examine solution multiplicity in a distillation column and its impact on relevant a process

2. Prerequisites
 Aspen Plus V8.0
 Understanding of azeotropes
 Experience using RadFrac distillation model

3. Background
As we know, multiple solutions may exist for some distillation columns. When they exist, it is important to
identify them because we typically want the process to operate at a specific solution. When we built the
process for anhydrous ethanol production, we encountered two solutions for the main column of the process.

The examples presented are solely intended to illustrate specific concepts and principles. They may not
reflect an industrial application or real situation.

4. Problem Statement and Aspen Plus Solution


Problem Statement

For the main column in the anhydrous ethanol production process, we fix reflux ratio (3.5) and liquid
composition of ethanol at the bottom stage. With this set of specifications, there are at least two solutions.
This example provides detailed steps to obtain those two solutions.

1
Dist-016 Revised: November 2, 2012

Aspen Plus Solution

If you are unfamiliar with how to start Aspen Plus, select components, define methods, or construct a flowsheet,
consult Get Started Guide for New Users of Aspen Plus.pdf for instructions.

This model is built using a specific path. The order in which things are done is important for successful
convergence of the model. Do not reinitialize the run unless asked to, and if steps are skipped or done out of
order you may need to be start at the beginning or from a previously saved version.

4.01. We will build two models that are exactly the same in terms of engineering specifications. They only
differ in terms of estimates. These two models will have different solutions. Start a new simulation
using the Blank Simulation template in Aspen Plus. The Components | Specification | Selection sheet is
displayed. Enter the components as shown below.

2
Dist-016 Revised: November 2, 2012

4.02. Click on the Methods button in the Navigate group under the Home tab of the ribbon. Change Method
filter to CHEMICAL and select UNIQ-RK for Base method.

4.03. Press the F4 key. Note that the Methods | Parameters | Binary Interaction | UNIQ-1 | Input sheet is
displayed and binary parameters are filled automatically.

4.04. Switch to the Simulation environment. In the navigation pane, go to the Setup | Report Options |
Stream sheet. Check the Mole and Mass boxes in the Fraction basis frame.

3
Dist-016 Revised: November 2, 2012

4.05. Create a flowsheet that contains a RadFrac block and the following streams.

4.06. The RadFrac block and the streams mentioned above should be connected in the following way.

4.07. Enter the feed conditions. Go to the Streams | FEED | Input | Mixed sheet and specify FEED as shown
below.

4
Dist-016 Revised: November 2, 2012

4.08. Go to the Streams | SOLVENT | Input | Mixed sheet and specify SOLVENT as shown below. Please note
that in Composition frame, we select Mole-Frac.

4.09. Go to the Blocks | COL-MAIN | Specifications | Setup | Configuration sheet. Enter 62 for Number of
stages. Select Total for Condenser and Vapor-Liquid-Liquid for Valid phases. In the Operating
specifications frame, enter 3.5 for Reflux ratio. Then, select Bottoms rate as the other specification and
enter 50 for Bottoms rate. The Blocks | COL-MAIN | Specifications | Setup | Configuration sheet
should look like this.

5
Dist-016 Revised: November 2, 2012

4.10. Go to the Blocks | COL-MAIN | Specifications | Setup | Streams sheet. In the Feed streams frame,
enter 20 in the Stage column for FEED. Enter 1 for SOLVENT as shown below.

4.11. Go to the Blocks | COL- MAIN | Specifications | Setup | Pressure sheet. Enter 1 for Stage 1 /
Condenser pressure.

6
Dist-016 Revised: November 2, 2012

4.12. Go to the Blocks | COL-MAIN | Specifications | Setup | 3-Phase sheet. Enter 1 for Starting stage and
62 for Ending stage. Specify WATER as Key components in the Key components to identify 2nd liquid
phase frame. This tells Aspen Plus that we expect the second liquid phase to be predominantly water,
and since we do not know exactly which stages will contain two liquid phases, we will ask Aspen Plus to
check every stage.

7
Dist-016 Revised: November 2, 2012

4.13. Now, we use Design Specifications / Vary to specify product purity. Go to the Blocks | COL-MAIN |
Specifications | Design Specifications form in the navigation pane. The object manager for Design
Specifications is displayed. Click the New… button to create a new Design Specification called 1.

4.14. Go to the Blocks | COL-MAIN | Specifications | Design Specifications | 1 | Specifications sheet. Select
Mole purity for Type and enter 0.9995 for Target.

4.15. Go to the Blocks | COL-MAIN | Specifications | Design Specifications | 1 | Components sheet. In the
Components frame, move ETHANOL to the Selected components list as shown below.

8
Dist-016 Revised: November 2, 2012

4.16. Go to the Blocks | COL-MAIN | Specifications | Design Specifications | 1 | Feed/Product Streams


sheet. In the Product streams frame, move ETOH to the Selected stream list as shown below.

4.17. For now, we will make this Design Specification inactive. In the navigation pane, select Blocks | COL-
MAIN | Specifications | Design Specifications. The object manager for Design Specifications is
displayed. Uncheck the Active box in the first row to make the Design Specification inactive.

4.18. In the navigation pane, select Blocks | COL-MAIN | Specifications | Vary. The object manager for Vary
is displayed. Click the New… button to create a new Vary called 1.

4.19. Go to the Blocks | COL-MAIN | Specifications | Vary | 1 | Specifications sheet. Select Bottoms rate for
Type. Enter 1 for Lower bound and 120 for Upper bound.

9
Dist-016 Revised: November 2, 2012

4.20. For now, we will make this Vary inactive. In the navigation pane, select Blocks | COL-MAIN |
Specifications | Vary. The object manager for Vary is displayed. Uncheck the Active box in the first row
to make the Vary inactive.

4.21. Go to the Blocks | COL-MAIN | Convergence | Convergence | Basic sheet. Increase Maximum
iterations from 25 to 200. Enter 1e-7 for Error tolerance.

4.22. Now, save the simulation. On the ribbon, click File and then click Save As to save the simulation as Dist-
016_Base.bkp. This is the starting point for building the two models that have the same engineering
specifications, but will lead to two different solutions.

4.23. Build the first model. In Windows Explorer, make a copy of Dist-016_Base.bkp and rename the new file
to MainColumn_WithSolventLoss.bkp. Double-click the MainColumn_WithSolventLoss.bkp to load it
into Aspen Plus.

4.24. Go to the Blocks | COL-MAIN | Specifications | Setup | Configuration sheet. Select Strongly non-ideal
liquid for Convergence.

4.25. Press the F5 key to run the simulation. The simulation completes without any error or warning.

4.26. Go to the Blocks | COL-MAIN | Specifications | Setup | Configuration sheet. Select Custom for
Convergence.

10
Dist-016 Revised: November 2, 2012

4.27. Go to the Blocks | COL-MAIN | Convergence | Estimates | Temperature sheet. Click the Generate
Estimates… button. In the popup dialog box, select options to generate the most estimates as shown
below. Then click the Generate button and wait for estimate generation to complete.

11
Dist-016 Revised: November 2, 2012

4.28. Go to the Blocks | COL-MAIN | Convergence | Convergence | Basic sheet. Select Newton for
Algorithm, Azeotropic for Initialization method and Medium for Damping level.

4.29. Go to the Blocks | COL-MAIN | Convergence | Convergence | Advanced sheet and select Dogleg
strategy for Stable-Meth.

4.30. In the navigation pane, select Blocks | COL-MAIN | Specifications | Design Specifications. The object
manager for Design Specifications is displayed. Check the Active block in the first row to activate
Design Specification 1.

4.31. In the navigation pane, select Blocks | COL-MAIN | Specifications | Vary. The object manager for Vary
is displayed. Check the Active block in the first row to activate Vary 1.

4.32. Press the F5 key to run the simulation. The simulation completes without any error or warning.

4.33. Go to the Results Summary | Streams | Material sheet. Note that there is no water in ETOH and there
is solvent loss (C6H12-1) in ETOH.

4.34. This is the first solution. Save the simulation. On the ribbon, click File and then click Save to save the
simulation. Close Aspen Plus.

12
Dist-016 Revised: November 2, 2012

4.35. The next step is to find the second solution. In Windows Explorer, make a copy of Dist-016_Base.bkp
and rename the new file MainColumn_NoSolventLoss.bkp. Double-click the file
MainColumn_NoSolventLoss.bkp to load it into Aspen Plus UI.

4.36. Go to the Blocks | COL-MAIN | Specifications | Setup | Configuration sheet. Select Azeotropic for
Convergence.

4.37. Go to the Blocks | COL-MAIN | Convergence | Convergence | Basic sheet. Select Medium for Damping
level.

4.38. Go to the Blocks | COL-MAIN | Convergence | Convergence | Advanced sheet and select Dogleg
strategy for Stable-Meth.

4.39. Go to the Streams | SOLVENT | Input | Mixed sheet. Change Total flow rate from 100 to 10 for now.
We will change it back to 100 later.

4.40. Press the F5 key to run the simulation. The simulation completes without any error or warning.

4.41. Go to the Streams | SOLVENT | Input | Mixed sheet. Change Total flow rate from 10 to 50. Press the
F5 key to run the simulation. The simulation completes without any error or warning.

4.42. Go to the Streams | SOLVENT | Input | Mixed sheet. Change Total flow rate from 50 to 75. Press the
F5 key to run the simulation. The simulation completes without any error or warning.

4.43. Go to the Streams | SOLVENT | Input | Mixed sheet. Change Total flow rate from 75 to 100. Do not
run the simulation at this point.

4.44. Go to the Blocks | COL-MAIN | Specifications | Setup | Configuration sheet. Now, select Custom for
Convergence.

4.45. In the navigation pane, select Blocks | COL-MAIN | Specifications | Design Specifications. The object
manager for Design Specifications is displayed. Check the Active block in the first row to activate
Design Specification 1.

4.46. In the navigation pane, select Blocks | COL-MAIN | Specifications | Vary. The object manager for Vary
is displayed. Check the Active block in the first row to activate Vary 1.

4.47. Go to the Blocks | COL-MAIN | Convergence Convergence | Basic sheet. Select Newton for Algorithm.

4.48. Go to the Blocks | COL-MAIN | Specifications | Design Specifications | 1 | Specifications sheet.


Change Target from 0.9995 to 0.9. Note that we will change the target back to 0.9995 later.

4.49. Press the F5 key to run the simulation. The simulation completes without any error or warning.

4.50. Go to the Blocks | COL-MAIN | Specifications | Design Specifications | 1 | Specifications sheet.


Change Target from 0.9 to 0.99. Press the F5 key to run the simulation. The simulation completes
without any error or warning.

13
Dist-016 Revised: November 2, 2012

4.51. Go to the Blocks | COL-MAIN | Specifications | Design Specifications | 1 | Specifications sheet.


Change Target from 0.99 to 0.9995. Press the F5 key to run the simulation. The simulation completes
without any error or warning.

4.52. Generate estimates. Go to the Blocks | COL-MAIN | Convergence | Estimates | Temperature sheet.
Click the Generate Estimates… button. In the popup dialog box, select options to generate the most
estimates as shown below. Then click the Generate button and wait for estimate generation to
complete.

14
Dist-016 Revised: November 2, 2012

4.53. Go to the Blocks | COL- MAIN | Convergence | Convergence | Basic sheet. Select Azeotropic for
Initialization method.

4.54. Now, click the button in the Home | Run group of the ribbon to reinitialize simulation. Then, run
the simulation again to ensure it still converges.

4.55. Go to the Results Summary | Streams | Material sheet. Note that there is no C6H12-1 in ETOH, which
means that there is no solvent loss in this product stream.

4.56. This is the second solution. Save the simulation. On the ribbon, click File and then click Save to save the
simulation. Close the Aspen Plus.

4.57. Note that MainColumn_NoSolventLoss.bkp and MainColumn_WithSolventLoss.bkp differ only in


estimates for temperature, flowrate and composition profiles. All other things including numerical
methods are the same. Therefore, we conclude that we found two solutions for this column.

15
Dist-016 Revised: November 2, 2012

5. Conclusions
In this example, we provide detailed steps to identify two solutions for the main column of the anhydrous
ethanol production process. The fact that there are multiple solutions is significant. If we expand these two
solutions to the whole anhydrous ethanol production process, one solution leads to a process that doesn’t have
any solvent loss (EthanolProduction_NoSolventLoss.bkp), while the other process has solvent loss and requires
a solvent make-up stream (EthanolProduction_WithSolventLoss.bkp).

Once multiple solutions are identified, more studies should be conducted (e.g., stability and dynamics of these
solutions). If both solutions are acceptable for operations, the next step is to determine which solution leads to
better economic results.

6. Copyright
Copyright © 2012 by Aspen Technology, Inc. (“AspenTech”). All rights reserved. This work may not be
reproduced or distributed in any form or by any means without the prior written consent of
AspenTech. ASPENTECH MAKES NO WARRANTY OR REPRESENTATION, EITHER EXPRESSED OR IMPLIED, WITH
RESPECT TO THIS WORK and assumes no liability for any errors or omissions. In no event will AspenTech be
liable to you for damages, including any loss of profits, lost savings, or other incidental or consequential
damages arising out of the use of the information contained in, or the digital files supplied with or for use with,
this work. This work and its contents are provided for educational purposes only.

AspenTech®, aspenONE®, and the Aspen leaf logo, are trademarks of Aspen Technology, Inc.. Brands and
product names mentioned in this documentation are trademarks or service marks of their respective companies.

16
Dyn-001 Revised: Oct 17, 2012

Dynamic Analysis of a CSTR with Aspen Plus® V8.0

1. Lesson Objective:

 Understand the basic workflow to create and run a dynamic simulation using Aspen Plus Dynamics
 Setup a simple dynamic simulation of a CSTR
 Observe the effect of perturbations through changes in the controller settings

2. Prerequisites

 Aspen Plus V8.0


 Aspen Plus Dynamics V8.0
 File Dyn_001_CSTR_Start.bkp

3. Background
Dynamic Simulation in Chemical Engineering

Dynamic simulation is an extension of steady-state process simulation whereby time-dependence is built


into the models via derivative terms i.e. accumulation of mass and energy. The advent of dynamic
simulation means that the time-dependent description and control of real processes in real or simulated
time are possible. This includes the description of starting up and shutting down a plant, changes of
conditions during a reaction, holdups, thermal changes and more. Dynamic simulations require increased
calculation time and are mathematically more complex than steady-state simulations. They can be seen as
repeatedly calculated steady-state simulations (based on a fixed time step) with constantly changing
parameters. Dynamic simulation can be used in both an online and offline fashion. The online case being
model predictive control, where the real-time simulation results are used to predict the changes that would
occur for a control input change, and the control parameters are optimi zed based on the results. Offline
process simulation can be used in the design, troubleshooting and optimization of process plant as well as
the conduction of case studies to assess the impacts of process modifications.

1
Dyn-001 Revised: Oct 17, 2012

Aspen Plus’ Basic Workflow for Dynamic Simulation Study

Step 1: Build Steady-State Simulation in Aspen Plus

Step 2: Prepare Dynamic Simulation; Add Dynamic Data

Step 3: Export Simulation to Aspen Plus Dynamics®

Step 4: Simulation in Aspen Plus Dynamics®

Step 5: Change control system, apply disturbanes, and more....

Export to Dynamics

The examples presented are solely intended to illustrate specific concepts and principles. They may not
reflect an industrial application or real situation.

4. Problem Statement and Aspen Plus Solution

Problem: Use the provided Aspen Plus file Dyn_001_CSTR_Start.bkp, prepare a dynamic simulation flowsheet
by adding required dynamic data, and export the simulation to Aspen Plus Dynamics. Then, perform the
following studies to investigate how the reactor system behaves dynamically:

 Manipulate the level controller set point


 Vary the reactor feed flowrate

2
Dyn-001 Revised: Oct 17, 2012

Aspen Plus Solution:

4.01. Start Aspen Plus V8.0. Open Dyn_001_CSTR_Start.bkp.

4.02. Go to the Dynamics tab on the ribbon, and press the Dynamic Mode button.

You will then notice that the simulation requires more data to prepare the dynamic simulation:

3
Dyn-001 Revised: Oct 17, 2012

4.03. Go to Blocks | CSTR | Dynamics and enter 1 meter for the Length of the reactor.

4
Dyn-001 Revised: Oct 17, 2012

(FAQ) Vessel Geometry Dynamic Data

Vessel Type:
- Instantaneous: Default vessel type for most vessels – requires no input for
vessel geometry
- Vertical
- Horizontal

Vessel Geometry:
- Head Type
 Elliptical
 Hemispherical
 Flat
- Length
- Diameter

4.04. Press the Next Input (F4) button and the following dialog window will appear. Then, press OK to run
the simulation.

5
Dyn-001 Revised: Oct 17, 2012

4.05. The simulation should complete without warning or error. Go to the Dynamics tab and make sure that
all the buttons are enabled. Find the Flow Driven button and press it.

4.06. You will then be prompted to specify the Aspen Plus Dynamics file to be exported. Enter the file name
Dynamics_CSTR_Fdriven.dynf, and press the Save button. After a few moments Aspen Plus Dynamics
will automatically open.

6
Dyn-001 Revised: Oct 17, 2012

(FAQ) Types of Dynamic Simulations

 Flow driven
 Feed flowrate and pressures are specified
 Flowrate is not controlled by pressure differences
 Useful for a first approach of the dynamic behavior of the process
 Good for liquid processes (usually good flow controllability)

 Pressure driven
 Feed and product pressures are specified
 Flowrate results from pressure difference
 A bit more complex to specify (because you need to balance the pressures in Aspen Plus
with valves, pumps, ...) but more rigorous

4.07. From this point on, we will be working in Aspen Plus Dynamics V8.0, which should have automatically
opened after saving the *.dynf file. In Aspen Plus Dynamics, change the run mode to Initialization, and
press Run (F5).

The Run complete dialog will appear to notify you that the initialization run has completed with
convergence. Press OK.

7
Dyn-001 Revised: Oct 17, 2012

4.08. Display stream results plot. Right click on the PRODUCT stream to open the context menu, go to Form
and select TPFmPlot and Results. TPFmPlot is an built-in plot form to show Mass Flow, Pressure, and
Temperature versus time. The Results form is a table form which shows key results in the stream at the
current time.

8
Dyn-001 Revised: Oct 17, 2012

4.09. Change the run mode to Dynamic.

4.10. We will run following scenario to investigate the reactor dynamics:

 Run the dynamic simulation for 1 hour (Note: this is in simulation time, not in real time)
 Change the Level Controller (CSTR_LC) set point = 0.5 meter
 Run the dynamic simulation for 1 hour; find how the product stream results are being affected

(1) Press F9 or go to Run menu | Run Options. Check the Pause at option
and enter 1 hour for the value. Press OK.

(2) Run the dynamic simulation. It will be paused after 1 hour of simulation
time.

(3) On the flowsheet, right click on CSTR_LC and select Forms | Configure.
Enter 0.5 meter for the new set point. Go to Run Options (F9), and enter 2
hours for the next pause time.

9
Dyn-001 Revised: Oct 17, 2012

(4) Start the dynamic simulation. It will be paused after 1 hour. You will see the results below.

4.11. Change in feed rate. We will now experiment with another scenario to investigate the reactor dynamics.

 Linear ramp up the feed rate of component CIS from 100 to 200 kmol/hr in 1 hour
 Linear ramp down the feed rate of component CIS from 200 to 0 kmol/hr in 0.5 hour

10
Dyn-001 Revised: Oct 17, 2012

(1) For a ramp change in feed, right click on the FEED stream, and select Forms | Manipulate. In the
Manipulate table, right click FcR(“CIS”) value, select Ramp. It will open Variable Ramp window.

(2) The scenario (100  200  0kmol/hr) will give following results in the Product stream.

11
Dyn-001 Revised: Oct 17, 2012

5. Conclusion

You should now be familiar with how to take a simple Aspen Plus simulation and convert it to an Aspen
Dynamics simulation. In Aspen Plus Dynamics you should be familiar with how to initialize a simulation, create
custom plots, display results, and make changes in process conditions. Changes in controller set points or other
process conditions can have large effects on the overall process and it is important to understand these effects
when designing or operating a process.

6. Copyright

Copyright © 2012 by Aspen Technology, Inc. (“AspenTech”). All rights reserved. This work may not be
reproduced or distributed in any form or by any means without the prior written consent of
AspenTech. ASPENTECH MAKES NO WARRANTY OR REPRESENTATION, EITHER EXPRESSED OR IMPLIED, WITH
RESPECT TO THIS WORK and assumes no liability for any errors or omissions. In no event will AspenTech be
liable to you for damages, including any loss of profits, lost savings, or other incidental or consequential
damages arising out of the use of the information contained in, or the digital files supplied with or for use with,
this work. This work and its contents are provided for educational purposes only.

AspenTech®, aspenONE®, and the Aspen leaf logo, are trademarks of Aspen Technology, Inc.. Brands and
product names mentioned in this documentation are trademarks or service marks of their respective companies.

12
Dyn-002 Revised: Oct 17, 2012

Dynamic Analysis of a PFR with Aspen Plus® V8.0

1. Lesson Objective:

 To understand basic workflow to create and run dynamic simulation using Aspen Plus Dynamics
 To setup a simple dynamic simulation of PFR
 To observe the effect of perturbations on the controller settings

2. Prerequisites

 Aspen Plus V8.0


 Aspen Plus Dynamics V8.0
 File Dyn_002_PFR_Start.bkp

3. Background
Dynamic Simulation in Chemical Engineering

Dynamic simulation is an extension of steady-state process simulation whereby time-dependence is built


into the models via derivative terms i.e. accumulation of mass and energy. The advent of dynamic
simulation means that the time-dependent description and control of real processes in real or simulated
time are possible. This includes the description of starting up and shutting down a plant, changes of
conditions during a reaction, holdups, thermal changes and more. Dynamic simulations require increased
calculation time and are mathematically more complex than steady-state simulations. They can be seen as
repeatedly calculated steady-state simulations (based on a fixed time step) with constantly changing
parameters. Dynamic simulation can be used in both an online and offline fashion. The online case being
model predictive control, where the real-time simulation results are used to predict the changes that would
occur for a control input change, and the control parameters are optimi zed based on the results. Offline
process simulation can be used in the design, troubleshooting and optimi zation of process plant as well as
the conduction of case studies to assess the impacts of process modifications.

1
Dyn-002 Revised: Oct 17, 2012

Aspen Plus’ Basic Workflow for Dynamic Simulation Study

Step 1: Build Steady-State Simulation in Aspen Plus

Step 2: Prepare Dynamic Simulation; Add Dynamic Data

Step 3: Export Simulation to Aspen Plus Dynamics®

Step 4: Simulation in Aspen Plus Dynamics®

Step 5: Change control system, apply disturbanes, and more....

The examples presented are solely intended to illustrate specific concepts and principles. They may not
reflect an industrial application or real situation.

4. Problem Statement and Solution

Problem: Using the provided Aspen Plus file Dyn_002_PFR_Start.bkp, prepare a dynamic simulation flowsheet
by adding the required dynamic data, and export the simulation to Aspen Plus Dynamics. Then perform the
following study to investigate how the reactor system behaves dynamically:

 Change in feed temperature

2
Dyn-002 Revised: Oct 17, 2012

Description of the provided Aspen Plus file “Dyn_002_PFR_Start.bkp”: We get this file as the starting template
for this module. Basically it is the same as the solution file of another course module named ‘RX-
007_PFR_Esterification’ with the following changes to facilitate dynamic simulation study of the PFR case:

- Reaction activation energy E = 100kcal/mol; which will allow a temperature sensitivity to the reactor
during the course of the dynamic simulation
- Reactor type = Adiabatic
- Pressure drop = 0.1bar

Aspen Plus Solution:

4.01. Start Aspen Plus V8.0. Open Dyn_002_PFR_Start.bkp.

4.02. Go to the Dynamics tab, press the Dynamic Mode button.

4.03. Press Next Input (F4) button , the following dialog will appear, press OK to run the simulation.

3
Dyn-002 Revised: Oct 17, 2012

4.04. The simulation should complete with no errors or warnings. Go to the Dynamics tab and verify that all
buttons are enabled, then press the Flow Driven button.

You will then be prompted to specify the type of Aspen Plus Dynamics file to be exported. Enter
Dynamics_PFR_Fdriven.dynf as file name and press on the Save button. You will then hit a warning
message Exporting Dynamic Simulation. Close this window. Aspen Plus Dynamics V8.0 should launch
automatically in a few moments.

4
Dyn-002 Revised: Oct 17, 2012

(FAQ) Types of Dynamic Simulations

 Flow driven
 Feed flowrate and pressures are specified
 Flowrate is not controlled by pressure differences
 Useful for a first approach of the dynamic behavior of the process
 Good for liquid processes (usually good flow controllability)

 Pressure driven
 Feed and product pressures are specified
 Flowrate results from pressure difference
 A bit more complex to specify (because you need to balance the pressures in Aspen Plus
with valves, pumps, ...) but more rigorous

4.05. In Aspen Plus Dynamics, change the run mode to Initialization, and press the Run (F5) button.

A Run complete dialog will be prompted to notify the initialization run has converged. Press OK.

5
Dyn-002 Revised: Oct 17, 2012

4.06. Select the Product stream, right click to open the context menu, go to Form and select TPFmPlot and
Results. TPFmPlot is a plot form to show Mass Flow, Pressure, and Temperature versus time. The
Results form is a table form to show key results in the stream at the current time.

6
Dyn-002 Revised: Oct 17, 2012

4.07. In addition to these results, we will create a custom plot to check the component flow rates of the
product stream. To create a custom plot, go to Tools | New | New Form, and select Plot and enter Form
Name as Product_ComponentFlow as shown below.

4.08. Open the Results table from Product Stream, and select Fcn(*), and drag and drop it on to the new plot.
It will then add all component flowrate variables to the new plot and get ready to display the results on
the plot.

7
Dyn-002 Revised: Oct 17, 2012

4.09. Change the run mode to Dynamic.

4.10. We will run following scenario to investigate the reactor dynamics.

 Run the dynamic simulation for 1 hour (Note: this is in simulated time, not in actual time)
 Linear ramp up the feed temperature from 100 to 200 °C in 1 hour
 Continue the dynamic run for another 2 hours
 Linear ramp down the feed temperature from 200 to 100 °C in 1 hour
 Continue the dynamic run for additional 2 hours
 Look at the impact on the product stream results (component flows, temperature, etc.)

8
Dyn-002 Revised: Oct 17, 2012

(1) Press F9 or go to Run | Run Options, check the Pause at option and enter 1 hour for the
value. Press OK.

(2) Start dynamic simulation run. It will be paused after 1 hour of dynamic run.

(3) For a ramp change in feed temperature, right click on the FEED stream, and select Forms |
Manipulate. In the Manipulate table, select T value, right mouse click and select Ramp. It will
open the Variable Ramp window.

9
Dyn-002 Revised: Oct 17, 2012

(4) Perform dynamic simulation by the given scenario above. Ramp the temperature up to 200°C
in 1 hour, and then 2 hours after the temperature has reached 200°C ramp back down the
temperature to 100°C in 1 hour. During 7 hours of dynamic simulation run upon the scenario,
you should see following results.

10
Dyn-002 Revised: Oct 17, 2012

4.11. Additional key information available from dynamic simulation of PFR

In Aspen Plus Dynamics, a PFR is a 1-D distributed model, and there are internal variables along the
reactor length. There are some built-in result plot (or table) associated with key internal variables of PFR.
For example, as shown below, ProcessTempProfilePlot can display the distributed temperature across
the reactor length.

11
Dyn-002 Revised: Oct 17, 2012

At Time = 0.75 hour

At Time = 2.08 hour

5. Conclusion

You should now be familiar with how to take a simple Aspen Plus simulation and convert it to an Aspen
Dynamics simulation. In Aspen Plus Dynamics you should be familiar with how to initialize a simulation, create
custom plots, display results, and make changes in process conditions. Changes in controller set points or other
process conditions can have large effects on the overall process and it is important to understand these effects
when designing or operating a process.

6. Copyright

Copyright © 2012 by Aspen Technology, Inc. (“AspenTech”). All rights reserved. This work may not be
reproduced or distributed in any form or by any means without the prior written consent of
AspenTech. ASPENTECH MAKES NO WARRANTY OR REPRESENTATION, EITHER EXPRESSED OR IMPLIED, WITH
RESPECT TO THIS WORK and assumes no liability for any errors or omissions. In no event will AspenTech be
liable to you for damages, including any loss of profits, lost savings, or other incidental or consequential

12
Dyn-002 Revised: Oct 17, 2012

damages arising out of the use of the information contained in, or the digital files supplied with or for use with,
this work. This work and its contents are provided for educational purposes only.

AspenTech®, aspenONE®, and the Aspen leaf logo, are trademarks of Aspen Technology, Inc.. Brands and
product names mentioned in this documentation are trademarks or service marks of their respective companies.

13
Dyn-003 Revised: Oct 17, 2012

Dynamic Analysis of Cyclohexane Production


with Aspen Plus® V8.0

1. Objectives

 Convert previously created Aspen Plus process simulation to Aspen Plus Dynamics simulation
 Become familiar with Aspen Plus Dynamics V7.3 user interface
 Investigate the effects of a sudden decrease in hydrogen feed rate on product composition and
flowrate

2. Prerequisites
 Aspen Plus V8.0
 Aspen Plus Dynamics V8.0
 File Dyn_003_Cyclohexane_Start.bkp

3. Background

Aspen Plus is used to design new plants or model existing ones at what is considered to be the nominal process
operating conditions at steady-state. However, real processes operate at steady-states which may be very
different from the nominal one assumed by the static simulator. In particular, Aspen Plus Dynamics allows users
to observe how the system switches from one steady-state condition to another one, or how the process
responds to all sort of disturbances –reactant stream flowrate or purity changes, pressure or temperature
variations at different locations- and, finally, the prediction of worst case scenarios in case of power loss, fires,
deactivated catalyst bed in reactors or reactors in runaway conditions, etc.

Aspen Plus Dynamics is also used to design the right control scheme that would minimize or better “reject” the
effect of severe disturbances on the plant performance and, as you may expect, process dynamics and process
control can hardly be conceived without one another.

The examples presented are solely intended to illustrate specific concepts and principles. They may not
reflect an industrial application or real situation.

1
Dyn-003 Revised: Oct 17, 2012

4. Aspen Plus Solution

4.01. Open the Aspen Plus file called Dyn_003_Cyclohexane_Start.bkp.

4.02. Modify the simulation in order to export it to Aspen Plus Dynamics. In Aspen Plus, go to the Dynamics
ribbon and click Dynamic Mode. You will notice that, after switching to dynamic mode, additional sizing
requirements are missing: there is always a higher level of detail in a dynamic simulation as compared to
its steady-state counterpart.

In the simulation navigation pane, you need to go now to Blocks | COLUMN | Dynamics. Here, you must
define the geometry of the reflux drum, sump, and trays. A dynamic simulation cannot be completed
without these values. Enter the values shown below.

2
Dyn-003 Revised: Oct 17, 2012

There are formal methodologies to properly calculate colmun diameters, column internals, and column
drums that relate to key aspects of their conceptual design and that, unfortunately, need closer
attention to the fundamentals of the unit operations. A series of useful shortcut design heuristics will be
presented in detail in future lessons. For now, we simply concentrate ourselves in swithcing the steady-
state flowsheet into dynamics.

3
Dyn-003 Revised: Oct 17, 2012

You must also modify the pressure drop through the column in order to run a dynamic simulation. Go to
Blocks | COLUMN | Specifications | Setup | Pressure. You need to enter a stage pressure drop,
otherwise, you will not be able to export to dynamics because the stage pressure drop (associated to
vapor flowing up) must at least overcome the liquid head on the stage (which, for vapor, does not
include liquid in the downcomer). For a 2” tray weir height, we have a liquid head lower than 0.2 psi.
This is the right stage pressure drop to enter.

You can also modify the other unit operations in the flowsheet (reactor, flash drum, and heater) by
navigating to the corresponding block dynamic folder. The sort of modification we refer to consists of
entering some minimal sizing information. For this example, however, we will only consider the dynamic
behavior of the distillation column while the other unit operations are just taken as “instantaneous”, or

4
Dyn-003 Revised: Oct 17, 2012

without mass or heat inertia. The approximation is acceptable since the plant time of response is
virtually set by the “slow” column.

4.03. Open the Control Panel and run the simulation (F5).

4.04. The simulation is now ready to be exported into Aspen Plus Dynamics V8.0. Go to the Dynamics ribbon
and click Flow Driven. This will export the file to Aspen Plus Dynamics as a Flow Driven Simulation. You
can also export the simulation as Pressure Driven. In order to run a pressure driven simulation
additional compressors, valves, or pumps may need to be added, because material cannot flow from low
pressure to high pressure. If you try to run a pressure driven simulation where the downstream pressure
is greater than the upstream pressure, you will encounter reverse flow of material. For this present
dynamic analysis, we are assuming a flow driven simulation, where the flowrate is specified regardless
of the stream pressures.

Once you click Flow Driven you will be asked to save the file as a file with extension .dynf when
exporting it to Aspen Plus Dynamics. Once you save the file, a warning message will appear saying that
the file is being exported to run as a dynamic simulation. Other warnings may appear. Read these
warnings to make sure that none of them are fatal to the simulation and that any assumptions the
translator made about the simulation are acceptable. For example, you may get a warning saying that
the outlet pressure of the heater block is greater than its inlet pressure. We are running a Flow Driven
Simulation. Therefore, this will not be an issue. Aspen Plus Dynamics will simply assume a fixed negative
pressure drop for the block.

After a few moments, Aspen Plus Dynamics automatically opens.

5
Dyn-003 Revised: Oct 17, 2012

4.05. You should get now have Aspen Plus Dynamics V8.0 opened in your computer. It should look similar to
the following.

You can change the windows which are open by going to View and you can also choose which type of
window arrangement you want by going to Window.

4.06. The first thing to do within Aspen Plus Dynamics is to change its mode to Initialization and run it (F5).

6
Dyn-003 Revised: Oct 17, 2012

You should get a message that the run has completed and that all torn variables have converged to
relative tolerances. This step will calculate the initial conditions based on information from the Aspen
Plus steady-state simulation. These initial conditions are estimations and may not be the exact same
steady-state values due to slight numerical fluctuations. There is a process to refine these initial
conditions briefly described below.

I. Proceed to run the simulation in Dynamic mode. Monitor the behavior of the simulation and stop
the run when the simulation has reached a reasonable steady-state. To monitor the evolution of
results associated to any particular object, right click on the icon of the object an d open, for
example, its Default Form.

II. Switch the run mode to Steady-State and run under this mode. You should get a message saying
that the run has completed. If the simulation fails to converge it means that the dynamic run did not
converge to a final steady-state, so you must go back and run the dynamic simulation again until
some steady-state is reached. In many cases, this can only be done by adding some basic controllers.

III. Now that the simulation has converged in steady-state mode, switch the run mode to Initialization
and run the simulation. This will change the initial conditions of the simulation to the steady-state
values calculated in the previous run.

IV. Switch the run mode back to Dynamic. The simulation should be in steady-state and ready to run
from zero time.

4.07. We are now ready to run a dynamic simulation under some disturbance. We would, for example, like to
investigate how changes in the hydrogen feed rate will affect the cyclohexane product composition and
flowrate. First, create a new plot that will display the hydrogen feed rate and product composition and
flowrate over time. Go to Tools | New | New Form.

7
Dyn-003 Revised: Oct 17, 2012

4.08. Enter H2_FEED as the form name and select the Plot option. Press OK.

8
Dyn-003 Revised: Oct 17, 2012

4.09. Select which variables you want to display on the plot. Right click on the hydrogen feed stream and go to
Forms | Manipulate. Select the feed rate (FR) and add it to the plot by dragging and dropping it over
the plot area.

4.10. Add the product composition and flowrate to the plot by right clicking on the prod uct stream and going
to Forms | Results. Select total mole flow (F) and cyclohexane mole fraction (Zn(“CYCLOHEX”)) and drag
and drop them onto the plot area.

9
Dyn-003 Revised: Oct 17, 2012

4.11. Right click on the plot and select Properties. In the plot properties window go to Axis Map and click
One for Each. This will allow for each variable to have its own axis displayed on the plot.

10
Dyn-003 Revised: Oct 17, 2012

4.12. Next, change the mode to Dynamic and go to Run Options (F9). Check the Pause at button and enter 1
hour. This will cause the simulation to pause after 1 hour has elapsed.

11
Dyn-003 Revised: Oct 17, 2012

4.13. Run the simulation (F5). After one hour the plot should look like the following:

4.14. We will now ramp the hydrogen feed rate down to 300lb-mol/hr over a period of 1 hour. This will
simulate a situation where there is a decrease in the hydrogen feed stream flowrate for one reason or
another, and we would like to know how that will affect the process and more importantly the product
stream. Right click on the hydrogen feed stream and go to Forms | Manipulate. On the manipulate
table, right click on the feed rate and select ramp.

12
Dyn-003 Revised: Oct 17, 2012

4.15. Enter 250 for Final value and enter 0.1 hour for Duration.

4.16. Go to Run Options (F9) and specify the simulation to pause at hour 4.

13
Dyn-003 Revised: Oct 17, 2012

4.17. Run the simulation (F5). The plot should now look like the following:

5. Conclusion

You can see that when the hydrogen flowrate decreases, the mole fraction of cyclohexane in the product stream
significantly decreases. This is because there is not enough hydrogen in the feed to convert all the benzene,
which results in a large amount of unreacted benzene in the product stream. From a business standpoint , this is
not good for several reasons. There is money being lost by throwing away benzene in the product stream, and
the product stream may not even meet composition specifications anymore. This means you will be forced to
recycle and process the product stream which leads to extra costs, or you may be forced to sell the product at a
much lower price than desired.

6. Copyright

Copyright © 2012 by Aspen Technology, Inc. (“AspenTech”). All rights reserved. This work may not be
reproduced or distributed in any form or by any means without the prior written consent of
AspenTech. ASPENTECH MAKES NO WARRANTY OR REPRESENTATION, EITHER EXPRESSED OR IMPLIED, WITH
RESPECT TO THIS WORK and assumes no liability for any errors or omissions. In no event will AspenTech be
liable to you for damages, including any loss of profits, lost savings, or other incidental or consequential
damages arising out of the use of the information contained in, or the digital files supplied with or for use with,
this work. This work and its contents are provided for educational purposes only.

14
Dyn-003 Revised: Oct 17, 2012

AspenTech®, aspenONE®, and the Aspen leaf logo, are trademarks of Aspen Technology, Inc.. Brands and
product names mentioned in this documentation are trademarks or service marks of their respective companies.

15
Dyn-005AD Revised: August 9, 2013

Controller Parameter Tuning with Aspen Plus® Dynamics

1. Lesson Objective:

 Use Ziegler-Nichols, Cohen-Coon, and time integral tuning methods to determine the optimal
controller tuning parameters
 To understand basics of dynamic simulation in Aspen Plus

2. Prerequisites

 Aspen Plus Dynamics V8.0 or later


 File Dyn_005_Controller_Tuning_Start.dynf

3. Background
There are several methods for tuning a controller, including Ziegler-Nichols, Cohen-Coon, and the ITAE tuning
method. In this tutorial, we will utilize these methods to determine the tuning parameters for a second order
system. Most processes can be well approximated by a first order response with time delay. Analysis of this
response can then be used to determine tuning parameters for the process.

A process reaction curve can be obtained from the controlled process with the controller disconnected. From
the process reaction curve, one can acquire values of K, τ, and α, which allows approximation of the process
reaction curve via a first-order system with time delay:

( )

Given this, several tuning methods can be used to obtain approximate tuning parameters. In this tutorial, we will
use a PID controller, which has the following tuning rules:

Tuning Method

Ziegler-Nichols
( )

( )( ( )) ( )
Cohen-Coon [ ] [ ]
( ) ( )

ITAE
( ) ( )
[ ( )]

1
Dyn-005AD Revised: August 9, 2013

The examples presented are solely intended to illustrate specific concepts and principles. They may not
reflect an industrial application or real situation.

4. Generating Problem Definition File


In order to run the simulation, an Aspen Plus Problem Definition File (appdf) file must first be generated from
the provided backup (bkp) file.

4.01. Start Aspen Plus. Open file Backup.bkp


4.02. Click file and navigate to export, then export file.

4.03. From the drop down list for Save as type select Aspen Plus Problem Definition File. Save the file as
Controller Tuning Property.appdf.
4.04. Start Aspen Plus Dynamics. Open file Dyn_005_Controller_Tuning_Start.dynf.
4.05. A dialog box should appear asking if you want to edit properties. Click Yes.
4.06. On the following dialog box click Use Properties definition file.

2
Dyn-005AD Revised: August 9, 2013

4.07. A new dialog box should appear. Click browse and navigate to the file Controller Tuning Property.appdf
and click Open.
4.08. Click OK and then on the Physical Properties Configuration form click OK.
4.09. The simulation will now launch with the property file provided.

5. Problem Statement and Solution

Problem Statement
There are two tanks in series with water flowing into and out of each tank. There are two water streams being
fed into the first tank, a hot water stream and a cold water stream. We would like to control the temperature of
the second tank by varying the flowrate of the hot and cold streams flowing into the first tank. This setup is
shown below.

3
Dyn-005AD Revised: August 9, 2013

In this flowsheet we have several controllers. Each tank has a controller to keep its liquid level constant. The
cold water stream has a controller that maintains a constant combined water stream flowrate. So, if the hot
water valve opens, the cold water valve will close accordingly. We have installed a controller attached to the
hot water valve that we wish to use to control the temperature of the second tank. In this lesson we will
determine the tuning parameters for this controller.

In order to determine the tuning parameters for the temperature controller, we must first obtain a process
reaction curve. We have disconnected the controller from the valve and implemented a 15% increase in the
valve opening. We have recorded the resulting response in the temperature of the second tank. This plot is
shown below.

16

14
Vessel Temperature % Change

12

10

0
0 100 200 300 400 500 600
Time (seconds)

A tangent line can be drawn at the inflextion point on the curve and the values for the key paramters can be
estimated from the graph:


 α =20 seconds = 0.33 minutes
 τ = 200 seconds = 3.33 minutes

4
Dyn-005AD Revised: August 9, 2013

16

14
Vessel Temperature % Change

12

10

0
0 100 200 300 400 500 600
Time (seconds)

Using the Zieglar-Nichols PID tuning rules we can obtain the following tuning parameters:

( )

( )

( )

Using the Cohen-Coon PID tuning rules we can obtain the following tuning parameters:

( )( ( ))

( )
[ ]
( )

[ ]
( )

Using the Minimum ITAE PID tuning rules we can obtain the following tuning parameters:

5
Dyn-005AD Revised: August 9, 2013

( )

[ ( )]

( )( )

We can then use a simulator such as Aspen Plus Dynamics to model the process and determine the optimal
tuning parameters for this system.

Aspen Plus Dynamics Solution (Manual Tuning)


4.01. Start Aspen Plus Dynamics. Open file Dyn_005_Controller_Tuning_Start.dynf.

4.02. Double click on controller B1 to bring up the face plate.

4.03. Click the New form button on the top ribbon.

6
Dyn-005AD Revised: August 9, 2013

4.04. The New Flowsheet Form window will appear. Select Plot and in the Form Name field type Plot2.

4.05. A new plot will appear. Now variables must be entered so the program knows what to plot.
4.06. Right click on controller B1 then select Forms | AllVariables. The following window will appear

4.07. Scroll down until you find a variable titled SP. Click on the variable and then drag and drop it onto the
Plot2 form.

7
Dyn-005AD Revised: August 9, 2013

4.08. The setpoint for controller B1 will now be displayed on this graph. Another variable must now be added
in order to see the effect this controller has on the second vessel’s (B12) temperature.
4.09. Right click on vessel B12 and select Forms | AllVariables.
4.10. Scroll down this list until you find the variable titled T, which is the vessel temperature. Click on the
variable and drag and drop it onto the Plot2 form

4.11. Click the start button at the top of the screen to begin the dynamic simulation and change the set point
from 60 to 65oC. You will see two lines on the plot. The blue line is the controller set point and the
green line is the vessel temperature. You should notice immediately that there is an offset between the
set point and the actual value. The current tuning parameters are also causing large oscillations in the
vessel temperature. This is because the controller is currently only acting as a proportional controller. If
you click the Configure button on the B1 controller face plate you will see the tuning parameters.

8
Dyn-005AD Revised: August 9, 2013

4.12. Change the set point (SP) for the temperature controller back to 60°C and observe the response.
4.13. You should see the following response on the plot. Notice that there are significant oscillations.

9
Dyn-005AD Revised: August 9, 2013

4.14. Click the Pause button to stop the current simulation.

4.15. We will now enter the tuning parameters that we calculated using the Ziegler-Nichols tuning rules. Click
the Configure button on the temperature control face plate. Enter the new tuning parameters as shown
below.

10
Dyn-005AD Revised: August 9, 2013

4.16. Click the Run button at the top of the screen to resume simulation. Change the set point (SP) to 65°C
and then back to 60oC and. The response should look like the plot shown below. You can see that the
new tuning parameters have eliminated the steady state offset, however we still have significant
oscillations. The Ziegler-Nichols tuning method often leads to very aggressive parameters, which would
explain the large overshoot seen in the response.

4.17. Change the tuning parameters to the values calculated using the Cohen-Coon tuning method.

11
Dyn-005AD Revised: August 9, 2013

4.18. Run the dynamic simulation again. Starting from 60°C, change the set point to 65°C. The response
should look like the plot below. These tuning parameters are also quite aggressive and lead to a large
overshoot of the set point.

4.19. Lastly, change the tuning parameters to the values calculated using the ITAE method. Note that these
particular correlations for the tuning parameters are designed for a set-point response and are meant to
be less aggressive than other methods.

12
Dyn-005AD Revised: August 9, 2013

4.20. Run the simulation in dynamic mode and make a set point change to 75°C starting from a temperature
of 65°C. The response should look like the plot below. You can see that with these parameters the tank
reaches the set point very quickly with little overshoot and oscillations.

13
Dyn-005AD Revised: August 9, 2013

Aspen Plus Dynamics Solution (Auto Tuning)


Instead of calculating the various tuning parameters by hand, Aspen Plus Dynamics has auto tuning functionality
already built in in order to help tune controllers. To do this exercise start with the same file that was used during
the manual tuning exercise.

4.21. Start Aspen Plus Dynamics. Open file Dyn_005_Controller_Tuning_Start.dynf.


4.22. Click the New form button on the top ribbon.

4.23. The New Flowsheet Form window will appear. Select Plot and in the Form Name field type Plot2.

4.24. A new plot will appear. Now variables must be entered so the program knows what to plot.
4.25. Right click on controller B1 then select Forms | AllVariables. The following window will appear

14
Dyn-005AD Revised: August 9, 2013

4.26. Scroll down until you find a variable titled SP. Click on the variable and then drag and drop it onto the
Plot2 form.

4.27. The setpoint for controller B1 will now be displayed on this graph. Another variable must now be added
in order to see the effect this controller has on the second vessel’s (B12) temperature.
4.28. Right click on vessel B12 and select Forms | AllVariables.
4.29. Scroll down this list until you find the variable titled T, which is the vessel temperature. Click on the
variable and drag and drop it onto the Plot2 form

15
Dyn-005AD Revised: August 9, 2013

4.30. Click on the Tuning button on the B1 controller face plate to view the following form.

4.31. Select the Open loop radio button under test method and make sure the test settings are set to step up
by 5% of output range.
4.32. Click the Run button to begin the simulation and then click the Start test button on the tuning form.
4.33. The test will introduce a step change and then level out. Once the graph levels out click the Finish test
button on the tuning form.

4.34. The tuning form will then be updated with values for the open loop gain, time constant and dead time.

16
Dyn-005AD Revised: August 9, 2013

4.35. Click on the Tuning parameters tab at the top of the tuning form. On this tab the controller type and
tuning rule can be selected. Select a PID controller with ITAE tuning rules since it showed the best
response during the manual tuning exercise. Click the calculate button at the bottom of the form.

4.36. To use these numbers on the controller click the Update controller button at the bottom of the form.

17
Dyn-005AD Revised: August 9, 2013

4.37. Test the new tuning parameters by introducing a set point change on controller B1. On the graph below
the set point was changed from 60oC to 65oC. The controller shows very good response with no
overshoot or steady state offset. There are also no oscillations and the new set point is reached rather
quickly. This exercise can be repeated for other controller types and other tuning rules.

6. Conclusion
In this lesson we learned how to determine tuning parameters using three different methods. Using Aspen Plus
Dynamics we could observe how the system responds to different tuning parameters and controller step
changes. Tuning parameters found from the methods used in this lesson are often a starting point which is
followed by manual tuning. Manual tuning allows the operator to modify the tuning parameters as is needed,
but often requires experience to know how to manipulate the controller correctly. Aspen Plus Dynamics allows
users to manipulate tuning parameters to observe how the system responds to changes.

We also learned how to use the auto-tuning feature within Aspen Plus Dynamics. This utility can be used for any
PID controller and utilizes many different tuning rules ranging from Ziegler Nichols to ITAE.

7. Copyright
Copyright © 2013 by Aspen Technology, Inc. (“AspenTech”). All rights reserved. This work may not be
reproduced or distributed in any form or by any means without the prior written consent of
AspenTech. ASPENTECH MAKES NO WARRANTY OR REPRESENTATION, EITHER EXPRESSED OR IMPLIED, WITH
RESPECT TO THIS WORK and assumes no liability for any errors or omissions. In no event will AspenTech be
liable to you for damages, including any loss of profits, lost savings, or other incidental or consequential
damages arising out of the use of the information contained in, or the digital files supplied with or for use with,
this work. This work and its contents are provided for educational purposes only.

18
Dyn-005AD Revised: August 9, 2013

AspenTech®, aspenONE®, and the Aspen leaf logo, are trademarks of Aspen Technology, Inc.. Brands and
product names mentioned in this documentation are trademarks or service marks of their respective companies.

19
Dyn-006AD Revised: September 3, 2013

Reactor Pressure Relief with Aspen Plus Dynamics®

1 Lesson Objective:

 To observe the behavior of a pressure relief valve in a dynamic system


 To understand basics of a dynamic simulation in Aspen Plus

2 Prerequisites

 Aspen Plus Dynamics V8.0 or later


 File PRReactor_Start.dynf

3 Background

Dynamic Simulation in Chemical Engineering


Dynamic simulation is an extension of steady-state process simulation whereby time-dependence is built into
the models via derivative terms i.e. accumulation of mass and energy. The advent of dynamic simulation means
that the time-dependent description and control of real processes in real or simulated time are possible. This
includes the description of starting up and shutting down a plant, changes of conditions during a reaction,
holdups, thermal changes, and more. Dynamic simulations require increased calculation time and are
mathematically more complex than steady-state simulations. They can be seen as repeatedly calculated steady-
state simulations (based on a fixed time step) with constantly changing parameters. Dynamic simulation can be
used in both an online and offline fashion. The online case utilizes model predictive control, where the real-time
simulation results are used to predict the changes that would occur for a control input change, and the control
parameters are optimized based on the results. Offline process simulation can be used in the design,
troubleshooting and optimization of process plant as well as the conduction of case studies to assess the
impacts of process modifications.

The examples presented are solely intended to illustrate specific concepts and principles. They may not
reflect an industrial application or real situation.

4 Generating Problem Definition File


In order to run the simulation, an Aspen Plus Problem Definition File (appdf) file must first be generated from
the provided backup (bkp) file.

4.01. Start Aspen Plus. Open file Backup.bkp


4.02. Click file and navigate to export, then export file.

1
Dyn-006AD Revised: September 3, 2013

4.03. From the drop down list for Save as type select Aspen Plus Problem Definition File. Save the file as
Pressure Relief Property.appdf.
4.04. Start Aspen Plus Dynamics. Open file PRReactor_Start.dynf.
4.05. A dialog box should appear asking if you want to edit properties. Click Yes.
4.06. On the following dialog box click Use Properties definition file.

4.07. A new dialog box should appear. Click browse and navigate to the file Pressure Relief Property.appdf
and click Open.
4.08. Click OK and then on the Physical Properties Configuration form click OK.
4.09. The simulation will now launch with the property file provided.

2
Dyn-006AD Revised: September 3, 2013

5 Problem Statement and Solution

Problem Statement
A 5 m3 continuously-stirred tank reactor is connected to a pressure relief valve. As the reaction proceeds,
the pressure increases within the tank, causing the relief valve to open. Using the provided Aspen Plus file
PRReactor_Start.dynf, size the pressure relief valve appropriately to ensure the pressure inside of the
reactor does not exceed 2.5 bar.

Aspen Plus Dynamics Solution


5.01. Open file PRReactor_Start.dynf
5.02. Once the simulation opens, right click on REACTOR and navigate to Forms | ResultsReliefSummary. On
the form that appears various variables related to the reactor can be observed, along with a diagram
displaying the level in the reactor.

5.03. Right click on the relief valve and navigate to Forms | Configure.

3
Dyn-006AD Revised: September 3, 2013

5.04. On this form enter the following parameters under the Dimensions section. Make sure the units are
consistent with what is shown below.

5.05. Right click on the relief valve and navigate to Forms | ResultsPlot. This graph is useful for observing
changes as the simulation is being run.

5.06. Before starting the simulation ensure Dynamic is selected from the drop down menu, then click the Run
button to begin.

4
Dyn-006AD Revised: September 3, 2013

5.07. Observe the changes in the system as the simulation is running. You will notice a red layer start to
develop on top of the blue layer in the Reactors Relief Summary form. This is the frothing occurring
within the reactor. If frothing rises to the top of the reactor this will cause 2-phase flow in the relief
valve. As the pressure increases (denoted by the red line on the graph) the relief valve will open
(denoted by the green line on the graph) in order to release some of the built-up pressure. Once the
tank is completely empty the simulation can be ended by clicking the Pause button. Right click on the
graph and select Zoom Full to see the results from the entire simulation.

5.08. From the simulation we can see the relief valve began to open when the pressure inside the tank
reached about 2 bar. When the valve was fully open, the pressure continued to increase to a pressure of
about 4.5 bar. Since this system is designed to not exceed a pressure of 2.5 bar, this valve is much too
small. Go back to the Configure form for the relief valve and enter the following parameters.

5.09. In order to re-run the simulation, first the time must be brought back to time zero. To do this use the re-
start button at the top of the screen. After this has been done, run the simulation again.

5
Dyn-006AD Revised: September 3, 2013

5.10. Let the simulation run until the entire tank is emptied, then stop the simulation by pressing the Pause
button. Right click on the graph and select Zoom Full to see the entire simulation. From this simulation
we can see the pressure did not exceed 2.5 bar, which means it is more appropriately sized than the
previous one. However, the valve only opened to a maximum of about 75% which means it is oversized.
In order to reduce costs, a smaller valve size should be experimented with to find the optimal size.

5.11. Navigate to the Configure form for the valve and enter the following parameters.

5.12. Rewind the time back to time zero and run the simulation again. From the plot below it is clear this valve
is a much better size than the previous one. The pressure does not exceed 2.5 bar and the valve opens
nearly 100%. This valve will be cheaper and easier to implement than the previous.

6
Dyn-006AD Revised: September 3, 2013

6 Conclusion
With the final relief valve size used, the reactor pressure did not exceed 2.5 bar and the valve was not vastly
oversized. We observed the effect various relief valve sizes had on the system, ranging from undersized valves to
oversized valves. You should now be familiar with how to change relief valve sizes, and observe the resulting
change in the system.

7 Copyright

Copyright © 2013 by Aspen Technology, Inc. (“AspenTech”). All rights reserved. This work may not be
reproduced or distributed in any form or by any means without the prior written consent of
AspenTech. ASPENTECH MAKES NO WARRANTY OR REPRESENTATION, EITHER EXPRESSED OR IMPLIED, WITH
RESPECT TO THIS WORK and assumes no liability for any errors or omissions. In no event will AspenTech be
liable to you for damages, including any loss of profits, lost savings, or other incidental or consequential
damages arising out of the use of the information contained in, or the digital files supplied with or for use with,
this work. This work and its contents are provided for educational purposes only.

AspenTech®, aspenONE®, and the Aspen leaf logo, are trademarks of Aspen Technology, Inc.. Brands and
product names mentioned in this documentation are trademarks or service marks of their respective companies.

7
Dyn-004AD Revised: August 20, 2013

Tank Filling and Draining with Aspen Plus Dynamics®

1. Lesson Objective

 To observe the interaction between set points and process variables in a dynamic system
 To understand basics of a dynamic simulation in Aspen Plus

2. Prerequisites

 Aspen Plus V8.0 or later


 Aspen Plus Dynamics V8.0 or later
 File Dyn-004AD_Tank_Start.apwz

3. Background

Dynamic Simulation in Chemical Engineering


Dynamic simulation is an extension of steady-state process simulation whereby time-dependence is built into
the models via derivative terms i.e. accumulation of mass and energy. The advent of dynamic simulation means
that the time-dependent description and control of real processes in real or simulated time are possible. This
includes the description of starting up and shutting down a plant, changes of conditions during a reaction,
holdups, thermal changes, and more. Dynamic simulations require increased calculation time and are
mathematically more complex than steady-state simulations. They can be seen as repeatedly calculated steady-
state simulations (based on a fixed time step) with constantly changing parameters. Dynamic simulation can be
used in both an online and offline fashion. The online case utilizes model predictive control, where the real-time
simulation results are used to predict the changes that would occur for a control input change, and the control
parameters are optimized based on the results. Offline process simulation can be used in the design,
troubleshooting and optimization of process plant as well as the conduction of case studies to assess the
impacts of process modifications.

The examples presented are solely intended to illustrate specific concepts and principles. They may not
reflect an industrial application or real situation.

4. Problem Statement and Solution

Problem Statement
An inlet stream with the following specifications is fed to a 3 m3 tank:

 Pressure: 3 bar
 Temperature: 25 °C

1
Dyn-004AD Revised: August 20, 2013

 Mass flow rate: 4000 kg/hr


 Composition: 80% water and 20% air

The outlet streams are discharged at 1 bar. Using the provided Aspen Plus file Dyn-004H_Tank_Start.apwz,
prepare a dynamic simulation flowsheet and observe the dynamic response of changing the liquid level set point
for the tank.

Aspen HYSYS Solution


4.01. Start Aspen Plus V8.0. Open Dyn-004AD_Tank_Start.apwz.

4.02. Before a transition from steady state to dynamic occurs, the simulation flowsheet should be set up so
that a high-to-low pressure gradient exists across the flowsheet. The pressure gradient is necessary as
no pressure gradient means no flow. Add three valves to the flowsheet and connect and rename the
streams as shown in the screenshot below.

4.03. Open the material stream Feed. Enter 25°C for Temperature, 3 barg for Pressure, and 4000 kg/h for
Mass Flow. Also enter 0.8, 0.04, and 0.16 for H2O, Oxygen, and Nitrogen mole fractions respectively.
Close this window when finished.

2
Dyn-004AD Revised: August 20, 2013

4.04. Open the valve B2 and make sure the adiabatic flash calculation type is selected. Under pressure
specification enter an outlet pressure of 2 barg.

4.05. Repeat the same steps for valve B3 and B4, however enter a pressure drop of 1 bar for both.
4.06. Open the tank B1 and go to the Dynamic item in the navigation pane.

4.07. Navigate to the controllers window and ensure the only box checked is “Include level controller”. If
none of the tabs are selectable, ensure Dynamics Mode is activated under the Dynamics ribbon.

3
Dyn-004AD Revised: August 20, 2013

4.08. After all of the inputs have been entered, the simulation can be run and then exported to dynamics. To
export to dynamics navigate to the dynamics ribbon, ensure dynamic mode is enabled and then click the
pressure driven button. When the save form pops up, save the file as Tank_Dyn.dynf
4.09. After a short amount of time, Aspen Plus Dynamics will open. The flowsheet should look similar to the
screenshot below.

4.10. Add a new PID controller to the flowsheet through the model palette. This unit is under the Controls tab
and is titled PIDIncr.

4.11. Next change the material stream into a control signal. In order to do this, click the arrow next to what
currently reads MaterialStream to bring up other selections. From these selections click the one titled
ControlSignal.

4
Dyn-004AD Revised: August 20, 2013

4.12. Click on the blue arrow entering the controller and then select process variable on the screen that pops
up.

4.13. Then connect the other end to the blue arrow leaving the FEED stream. On this list scroll down until you
find the Total mass flow option. The flowsheet should now look similar to the image below.

4.14. Now click the blue arrow leaving the controller and select controller output from the list that appears.
Then connect the other end of this stream into valve B2. The flowsheet should look similar to the image
below.

5
Dyn-004AD Revised: August 20, 2013

4.15. Double click on controller B5 to bring up the face plate. From here click the Configure button to enter
controller parameters. The following screen should appear. Enter the parameters shown below.

4.16. Click on the ranges tab and make sure it matches the image shown below.

6
Dyn-004AD Revised: August 20, 2013

4.17. Double click on controller B1_LC to bring up the face plate. Click on the configure button and enter the
following tuning parameters.

4.18. Click the plot button on the level controller face plate to bring up a graph of controller output and the
process variable versus time.

7
Dyn-004AD Revised: August 20, 2013

4.19. Now click the run button at the top of the screen to begin the dynamic simulation. Change the setpoint
of the level controller from 1.3 to 1.6 and the following response can be observed on the graph. The
controller reaches the setpoint in a short amount of time with virtually no oscillation and very minimal
overshoot. There is no offset once the system reaches a steady state, and these parameters do not
cause violent behavior within the valve.

4.20. Now perform a downward step change by changing the level from 1.6 to 1.3 to observe the following
response. A similar observation can be made here as with an upward step change.

8
Dyn-004AD Revised: August 20, 2013

5. Conclusion
With the tuning parameters used in this process, the level controller produced some overshoot and oscillation
with minimal offset. We observed the effect of changing the set points on the process variables. In order to
eliminate the overshoot or oscillation in the controller, one can tune the controller parameters further via
several different methods. We will investigate the tuning methods in Dyn-005AD_Controller Tuning. You should
now be familiar with how to take a simple Aspen Plus simulation and convert it to a Aspen Plus Dynamics
simulation. In Aspen Plus Dynamics, you should be familiar with how to initialize a simulation, create custom
plots, display results, and make changes in process conditions. Changes in controller set points or other process
conditions can have large effects on the overall process and it is important to understand these effects when
designing or operating a process.

6. Copyright

Copyright © 2013 by Aspen Technology, Inc. (“AspenTech”). All rights reserved. This work may not be
reproduced or distributed in any form or by any means without the prior written consent of
AspenTech. ASPENTECH MAKES NO WARRANTY OR REPRESENTATION, EITHER EXPRESSED OR IMPLIED, WITH
RESPECT TO THIS WORK and assumes no liability for any errors or omissions. In no event will AspenTech be
liable to you for damages, including any loss of profits, lost savings, or other incidental or consequential
damages arising out of the use of the information contained in, or the digital files supplied with or for use with,
this work. This work and its contents are provided for educational purposes only.

AspenTech®, aspenONE®, and the Aspen leaf logo, are trademarks of Aspen Technology, Inc.. Brands and
product names mentioned in this documentation are trademarks or service marks of their respective companies.

9
Matbal-001 Revised: Oct 16, 2012

Cyclohexane Production with Aspen Plus® V8.0

1. Lesson Objectives

 Construct an Aspen Plus flowsheet simulation of the production of cyclohexane via benzene
hydrogenation
 Become familiar with user interface and tools associated with Aspen Plus

2. Prerequisites

 Aspen Plus V8.0


 Knowledge of chemical process operations

3. Background/Problem

Construct an Aspen Plus simulation to model the production of cyclohexane via benzene hydrogenation.
The simplified flowsheet for this process is shown below. Fresh benzene and hydrogen feed streams are first fed
through a heater to bring the streams up to reactor feed temperature and pressure conditions. This feed
mixture is then sent to a fixed-bed catalytic reactor where 3 hydrogen molecules react with 1 benzene molecule
to form cyclohexane. This simulation will use an RStoic reactor block to model this reaction. The RStoic block is a
simple reactor model which requires a user-specified reaction with specified limiting component and extent of
reaction. The reactor effluent stream is then sent to a flash tank to separate the light and heavy components of
the mixture. The vapor stream coming off the flash tank is recycled back to the feed mixture after a small purge
stream is removed to prevent impurities from building up in the system. The majority of the liquid stream
leaving the flash tank goes to a distillation column to purify the cyclohexane product, while a small portion of
the liquid stream is recycled back to the feed mixture to minimize losses of benzene. Process operating
specifications are listed on the following page.

1
Matbal-001 Revised: Oct 16, 2012

Feed Streams
Benzene Feed (BZFEED) Composition (mole fraction)
Hydrogen -
Nitrogen -
Feed Preheater
Methane - Outlet Temperature 300 °F
Benzene 1 Outlet Pressure 330 psia
Total Flow (lbmol/hr) 100
Temperature (°F) 100 Reactor
Pressure (psia) 15 Stoichiometry Benzene + 3H2  Cyclohexane
Conversion 99.8% of benzene
Hydrogen Feed (H2FEED) Outlet temperature 400°F
Hydrogen 97.5 Pressure drop 15psi
Nitrogen 0.5
Methane 2.0 Flash Tank
Benzene - Temperature 120°F
Total Flow (lbmol/hr) 310 Pressure drop 5psi
Temperature (°F) 120
Pressure (psia) 335
Purge Stream
Distillation Column Purge rate is 8% of vapor recycle stream
Number of stages 15
Feed stage 8 Liquid Split
Reflux Ratio 1.2 70% of liquid stream goes to distillation column
Cyclohexane recovery 99.99 mole % in bottoms
Condenser Pressure 200 psi

The examples presented are solely intended to illustrate specific concepts and principles. They may not
reflect an industrial application or real situation.

2
Matbal-001 Revised: Oct 16, 2012

4. Aspen Plus Solution

4.01. Start Aspen Plus V8.0. Select New | Blank and Recent | Blank Simulation. Click Create.

4.02. Define components. Go to the Components | Specifications | Selection tab. Enter hydrogen, nitrogen,
methane, benzene, and cyclohexane into the field for Component ID. You may need to use the Find
button to search for certain components, such as cyclohexane. This feature is shown below.

3
Matbal-001 Revised: Oct 16, 2012

The components specification table should now look like the following:

4
Matbal-001 Revised: Oct 16, 2012

4.03. Define methods. Go to Methods | Specifications. Select RK-SOAVE in the Method name option. This
property method is used for nonpolar gas-processing applications, such as this process we are
investigating which includes hydrocarbons and light gases.

4.04. Populate the binary interaction parameters by going to Methods | Parameters | Binary Interaction |
RKSKBV-1.

5
Matbal-001 Revised: Oct 16, 2012

4.05. Go to the simulation environment by clicking the Simulation button in the bottom left of the screen.

4.06. Specify the feed streams. Construct two material streams and rename them by clicking the stream and
then pressing Ctrl+M. Name one stream H2FEED and the other BZFEED.

4.07. Specify the feed stream compositions by double clicking on a stream or by clicking Streams in the
navigation pane. Enter the composition, temperature, pressure, and flowrate for both the hydrogen and
benzene feed streams, as shown below.

Benzene Feed (BZFEED):

6
Matbal-001 Revised: Oct 16, 2012

Hydrogen Feed (H2FEED):

4.08. Add a heat exchanger. Add a Heater block to the main flowsheet from the Exchangers tab in the Model
Palette. Rename this block by clicking on the heater and using Ctrl+M.

4.09. Connect the two feed streams to the heater by double clicking on the stream arrows, or by right clicking
on a stream and selecting Reconnect Destination. The flowsheet should now look like the following:

7
Matbal-001 Revised: Oct 16, 2012

4.10. Specify the heater operating conditions by double clicking the heater block on the flowsheet. Enter
Temperature = 300°F and Pressure = 330psia. This temperature and pressure will be the heater effluent
stream conditions.

4.11. Add reactor to flowsheet. Go to the main flowsheet and add an RStoic reactor model to the flowsheet
from the Model Palette. Rename the reactor and connect inlet and outlet material streams. Also
connect the reactor inlet stream to the preheater outlet port. The flowsheet should now look like the
following:

4.12. Specify the reactor operating conditions. Double click the reactor block on the flowsheet or use the
navigation pane to find Blocks | REAC | Setup. Specify an operating temperature of 400°F and a
pressure drop of 15psia. Remember that Aspen Plus recognizes negative inputs as pressure drop.

8
Matbal-001 Revised: Oct 16, 2012

4.13. Next, enter the reactions in to the Reactions tab. Click New and select benzene and hydrogen as
reactants and cyclohexane as the product. Enter the stoichiometric coefficients for the reaction and
enter a fractional conversion of 0.998 of component benzene.

9
Matbal-001 Revised: Oct 16, 2012

4.14. Add a flash tank to the flowsheet. Select a Flash2 model from the Separators tab in the Model Palette.
The flash models in Aspen Plus are phase separators; Flash2 is a two outlet flash and Flash3 i s a three
outlet flash. Place a Flash2 block on the flowsheet and connect the reactor outlet stream to the inlet
port of the flash tank. Also construct vapor and liquid material outlet streams.

4.15. Specify the flash tank operating conditions. Double click the flash block on the main flowsheet or use the
navigation pane to find Blocks | FLASH | Input. Enter a temperature of 120°F and a pressure drop of 5
psi.

4.16. Add splitters to the vapor and liquid streams from the flash tank. Add two FSplit blocks to the flowsheet
from the Mixers/Splitters tab in the Model Palette. The FSplit block splits a single stream into any
number of streams with the user specifying the fraction of material that goes into each stre am. It also

10
Matbal-001 Revised: Oct 16, 2012

allows you to specify VLE flash options. You can rotate and resize block icons by right clicking and
selecting either rotate icon or resize icon. Before connecting any material streams, the flowsheet should
look like the following:

4.17. Connect the vapor and liquid streams to the inlet ports of the splitters. Also construct two material
streams from each splitter outlet port and name them appropriately. This is shown below.

11
Matbal-001 Revised: Oct 16, 2012

4.18. Specify the splitter operating conditions. First double click on the SPLIT1 block. We want to remove 8%
of the vapor stream and purge it from the system, therefore specify the Split fraction of the PURGE
stream as 0.08.

SPLIT1:

4.19. Double click on the SPLIT2 block on the flowsheet. We would like to send 70% of the liquid stream to a
distillation column and recycle the remaining 30%. Specify the Split fraction of the LIQREC stream as 0.3.

SPLIT2:

(FAQ) Useful Option To Know: Saving Checkpoints

Save “checkpoints” as you go. Once you have a working section of the flowsheet, save as a new
file name, so you can revert to an earlier checkpoint if the current one becomes too complex to
troubleshoot or convergence errors become persistent.

12
Matbal-001 Revised: Oct 16, 2012

4.20. Before we construct the distillation column and connect the recycle streams, run the simulation to make
sure it is working properly at this point. Open the Control Panel (F7) and run the simulation (F5). The
simulation should complete without warnings or errors.

If you do result in an error, check to make sure all block operating conditions and material stream inputs
agree with the procedure described above.

4.21. Connecting recycle streams. Double click the arrows of the recycle streams and connect them to the
reactor preheater. This can also be done by right clicking the streams and selecting Reconnect
Destination. The flowsheet should now look like the following:

Open the Control Panel (F7) and run the simulation again (F5), this time with the recycle streams
connected. The simulation should run, resulting in no warnings or errors.

4.22. Add a distillation column. Select a RadFrac model from the Model Palette under the Columns tab. The
RadFrac block is a rigorous distillation model which can model multi-phase, very non-ideal liquids, and

13
Matbal-001 Revised: Oct 16, 2012

rate-controlled mixing. Place this model on the flowsheet and connect the feed, distillate, and bottoms
material streams. Be sure to attach a vapor distillate stream, because there will be light gases
(hydrogen, nitrogen, methane) leaving the column, and it will be not be practical to operate with a total
condenser.

4.23. Double click the column to specify the operating conditions. Enter Number of stages= 15, Condenser=
Partial-Vapor, and Reflux Ratio= 1.2. Enter a guess for the bottoms rate which will be refined in the
design spec that we will create later. From previous runs, we can see that the cyclohexane flowrate in
the column feed stream is 45.2362kmol/hr. Considering that we wish to recover 99.99mol% of
cyclohexane in the bottoms, a good initial guess for the bottoms flowrate is 45.23 kmol/hr.

14
Matbal-001 Revised: Oct 16, 2012

4.24. Click on the Streams tab. Specify the feed stage location to be Above-Stage 8.

4.25. Click on the Pressure tab. Enter 200 psi for the Stage 1/Condenser pressure. There are options to input
pressure drops throughout the column, but for this simulation we will assume no pressure drops.

15
Matbal-001 Revised: Oct 16, 2012

4.26. Create a Design Spec to recover 99.99mol % of cyclohexane in the bottoms stream. In the navigation
pane, go to Blocks | COLUMN | Specifications | Design Specifications. Click New and select Mole
recovery as the Type and 0.9999 as the Target.

16
Matbal-001 Revised: Oct 16, 2012

4.27. In the Components tab, select cyclohexane and move it to the Selected components area.

4.28. Go to the Feed/Product Streams tab and select the bottoms stream and move it to the Selected
streams area.

4.29. Now we must define which variable to vary in order to meet the design specification. Go to Blocks |
COLUMN | Specifications | Vary and select New. Select Bottoms rate as the type and enter 40 kmol/hr
as Lower bound and 50 kmol/hr as Upper bound.

17
Matbal-001 Revised: Oct 16, 2012

4.30. Open the Control Panel (F7) and run the simulation (F5). The simulation should complete without
warnings or errors.

4.31. Check the results of the design spec. Go to Blocks | COLUMN | Specifications | Design Specs and click
the Results tab. You will see that the design spec has been reached. You can view the bottoms rate at
which the design spec was met by clicking Blocks | COLUMN | Specifications | Vary and going to the
Results tab.

18
Matbal-001 Revised: Oct 16, 2012

This flowsheet is now complete.

19
Matbal-001 Revised: Oct 16, 2012

4.32. Optional Exercise. Determine the flowrate of the hydrogen feed stream required to make the hydrogen
to benzene ratio in the reactor feed stream equal to 3.5. In order to do this we will create a flowsheeting
design specification. In the navigation pane, go to Flowsheeting Options | Design Specs and click New.
You must now define the variables you wish to use when defining the design spec. In this case we wish
to examine the ratio of hydrogen to benzene in the reactor feed stream, so therefore we must define
both of those variables. Click New in the Define tab in the design spec folder.

4.33. Next, select Mole-Flow as the Type, R-IN as the Stream, and HYDROGEN for Component. It may be
useful to select the Streams filters to make it easier to find the selections you are looking for.

20
Matbal-001 Revised: Oct 16, 2012

4.34. Create a second variable for the mole flow of benzene in the reactor feed stream.

21
Matbal-001 Revised: Oct 16, 2012

4.35. Next, move to the Spec tab. Enter Spec = H2/BZ, Target = 3.5, Tolerance = 0.0001.

4.36. Now you must input the variable that you wish to vary in order to meet the design specification. Move
to the Vary tab. Enter Type= Stream-Var, Stream = H2FEED, Variable = MOLE-FLOW. Set the Lower limit
as 100 and the Upper limit as 200 kmol/hr.

4.37. Reinitialize (Shift + F5), open the Control Panel (F7) and run the simulation (F5). The simulation should
run without any warnings or errors.

22
Matbal-001 Revised: Oct 16, 2012

4.38. To check your results, go to Flowsheeting Options | Design Spec |DS-1 | Results.

The required flowrate of the hydrogen feed stream is 141.421 kmol/hr, or 311.781 lbmol/hr.

5. Conclusion

This is a simplified process simulation, however you should now have learned the basic skills to create and
manipulate a steady state chemical process simulation in Aspen Plus.

6. Copyright

Copyright © 2012 by Aspen Technology, Inc. (“AspenTech”). All rights reserved. This work may not be
reproduced or distributed in any form or by any means without the prior written consent of
AspenTech. ASPENTECH MAKES NO WARRANTY OR REPRESENTATION, EITHER EXPRESSED OR IMPLIED, WITH
RESPECT TO THIS WORK and assumes no liability for any errors or omissions. In no event will AspenTech be
liable to you for damages, including any loss of profits, lost savings, or other incidental or consequential
damages arising out of the use of the information contained in, or the digital files supplied with or for use with,
this work. This work and its contents are provided for educational purposes only.

AspenTech®, aspenONE®, and the Aspen leaf logo, are trademarks of Aspen Technology, Inc.. Brands and
product names mentioned in this documentation are trademarks or service marks of their respective companies.

23
Matbal-002 Revised: November 2, 2012

Calculation of Gasoline Additives with Aspen Plus® V8.0

1. Lesson Objectives
 Learn how to specify a mixer
 Learn how to use the Calculator block in Aspen Plus to perform customized calculations for setting
targets and for getting results

2. Prerequisites
 Aspen Plus V8.0

3. Background
Ethyl tert-butyl ether (ETBE) is an oxygenate that is added to gasoline to improve Research Octane Number
(RON) and to increase oxygen content. The goal is to have 2.7% oxygen by weight in the final product. The legal
limit is that ETBE cannot exceed more than 17% by volume. For simplicity, we use 2,2,4-trimethylpentane to
represent gasoline. Since ETBE's molecular weight is 102.18 g/mol, the ETBE in the product stream can be
calculated as following:

This yields 17.243% of ETBE by weight in the product stream. Given this, the Calculator block can be utilized to
target the ETBE feed to achieve the desired oxygen content.

In this tutorial we will calculate:

 For a certain flow rate of gasoline (e.g., 100 kg/hr), how much ETBE should be added to achieve the
oxygen content of 2.7% by weight in the blended gasoline.
 Check whether or not the legal limit of ETBE content is satisfied.

Two separate Calculator blocks are used to perform calculations on each criterion. Both targets should be met
in the simulation.

The examples presented are solely intended to illustrate specific concepts and principles. They may not
reflect an industrial application or real situation.

1
Matbal-002 Revised: November 2, 2012

4. Aspen Plus Solution


If you are unfamiliar with how to start Aspen Plus, select components, define methods, or construct a flowsheet,
consult Get Started Guide for New Users of Aspen Plus.pdf for instructions.

4.01. Start a new simulation using the Blank Simulation template in Aspen Plus.

4.02. The Components | Specifications | Selection sheet is displayed. In the Component ID column, enter
GASOLINE and ETBE. In the Alias column, enter C8H18-13 for component GASOLINE. This sheet should
look like the screenshot below.

4.03. Define methods. Go to the Methods | Specifications | Global sheet. Select PENG-ROB for Base
method.

2
Matbal-002 Revised: November 2, 2012

4.04. Move to the simulation environment by clicking the Simulation bar in the navigation pane. Add a Mixer
from the Mixers/Splitters tab on the Model Palette to the flowsheet and add two material inlet stream
and one material outlet stream. Rename the block and three streams so that your flowsheet looks like
the one below.

4.05. Navigate to the Streams | ETBE | Input | Mixed sheet. Enter 25 for Temperature and 1 for Pressure.
Select Mass for Total flow basis. Enter 17.243 for Total flow rate. Actually, you can enter a different
value here because it will be overridden by results from a Calculator block defined later. Select Mass-
Frac in the Composition frame and enter 1 for ETBE value field.

3
Matbal-002 Revised: November 2, 2012

4.06. Go to the Streams | FEED | Input | Mixed sheet. Enter 25 for Temperature and 1 for Pressure. Select
Mass for Total flow basis. Enter 82.757 for Total flow rate. Select Mass-Frac in the Composition frame
and enter 1 for GASOLINE.

4.07. Go to the Blocks | BLENDER | Input | Flash Options sheet. Confirm that Pressure has a value of 0
(interpreted by Aspen Plus as no pressure drop).

4
Matbal-002 Revised: November 2, 2012

4.08. In the navigation pane, select the Flowsheeting Options | Calculator node. The object manager for
Calculator is displayed. Click the New… button to create a new calculator called ‘TARGET’. This
calculator block will set the target for the ETBE flowrate. Go to the Flowsheeting Options | Calculator |
TARGET | Input | Define sheet. New variables can be defined by clicking the New… button. Here, we
define three new variables: MSETBE, MSGASOLI, and MWETBE.

4.09. For MSTEBE, select the Streams radio button in Category frame. Select Mass-Flow for Type, ETBE for
Streams, MIXED for Substream, and ETBE for Component. Select Export variable in Information flow
frame. This variable should update component ETBE’s mass flow rate for in stream ETBE.

5
Matbal-002 Revised: November 2, 2012

4.10. We define variable MSGASOLI as follows. Select Streams radio button in the Category frame. Select
Mass-Flow for Type, FEED for Stream, MIXED for Substream, and GASOLINE for Component. In
Information flow frame, select Import Variable radio button. This variable receives the value of the
mass flow rate for component GASOLINE in stream FEED.

6
Matbal-002 Revised: November 2, 2012

4.11. For variable MWETBE, select Physical Property Parameter in the Category frame. Select Unary-Param
for Type, MW for Variable, ETBE for ID1 and 1 for ID2. In the Information flow frame, select Import
variable. This variable stores the value of ETBE’s molecular weight.

4.12. Now, all three variables are displayed on the Flowsheeting Options | Calculator | TARGET | Input |
Define sheet.

7
Matbal-002 Revised: November 2, 2012

4.13. Navigate to the Flowsheeting Options | Calculator | TARGET | Input | Calculate sheet. Select Excel in
the Calculation method frame. Click the Open Excel Spreadsheet button.

8
Matbal-002 Revised: November 2, 2012

4.14. An Excel spreadsheet opens in a new window. The user can import or export variables by selecting a
variable in the drop-down list under the Add-Ins tab, as shown in screenshot below. Import both
MSGASOLI and MWETBE to the Excel spreadsheet to cell C3 and cell C6 respectively. Enter the label
and value for Target oxygen content (weight) in cells B1 and C1. Enter the label and value for ETBE
content limit in cells B2 and C2. The label for Target ETBE content (weight) is entered in cell B7. The
formula for calculating its value is “=MWETBE/C5*2*C1” and is entered in cell C7. Fill in the remaining
text so your spreadsheet looks like the one below. See the next step for defining cell C8.

9
Matbal-002 Revised: November 2, 2012

4.15. The formula for Target mass flow rate of ETBE is “=C7*C3/(1-C7)” and is entered in cell C8. Also, C8 is
linked to variable MSETBE. Thus, the value from C8 is sent to MSETBE. When finished filling out the
spreadsheet, close the spreadsheet and return to the Aspen Plus user interface.

4.16. Navigate to the Flowsheeting Options | Calculator | TARGET | Input | Sequence sheet. Select Before
for Execute, Unit operation for Block type, and BLENDER for Block name.

10
Matbal-002 Revised: November 2, 2012

4.17. In the navigation pane, select Flowsheeting Options | Calculator. The object manager for Calculator is
displayed. Click the New… button to create another Calculator block named CHECK. We will create two
variables: VETBE and VGASOLI. This calculator block will be used to check the results.

4.18. In the Flowsheeting Options | Calculator | CHECK | Input | Define sheet, click the New… button to
create a new variable called VETBE. For VETBE, select Streams for Category. Select StdVol-Flow for
Type, ETBE for Stream, MIXED for Substream, and ETBE for Component. Select the Import variable
radio button in Information flow frame. This variable will provide the volumetric flow rate of
component ETBE in stream ETBE.

11
Matbal-002 Revised: November 2, 2012

4.19. Click the New… button on the Flowsheeting Options | Calculator | CHECK | Input | Define sheet again
to create another variable called VGASOLI. For VGASOLI, select Streams for Category. Select StdVol-
Flow for Type, FEED for Stream, MIXED for Substream, and GASOLINE for Component. Also select
Import variable for Information flow. This variable will provide the volumetric flow rate of component
GASOLINE in stream FEED.

4.20. At this point, these two variables are displayed on the Flowsheeting Options | Calculator | CHECK |
Input | Define sheet.

12
Matbal-002 Revised: November 2, 2012

4.21. Navigate to the Flowsheeting Options | Calculator | CHECK | Input | Calculate sheet. Select Excel for
Calculation method. Click the Open Excel Spreadsheet button to open Excel spreadsheet in a new Excel
window. Link variable VETBE to cell C2 and VGASOLI to cell C3. The formula for calculating ETBE
content in PRODUCT stream (vol %) is “=VETBE/(VGASOLI+VETBE)*100” and is entered in cell C5. Enter
text so your flowsheet looks like the following.

13
Matbal-002 Revised: November 2, 2012

4.22. Close the Excel spreadsheet window. Navigate to the Flowsheeting Options | Calculator | TARGET |
Input | Sequence sheet. Select Last for Execute.

4.23. Press F5 to run the simulation. After the simulation is complete, check the results from both calculators
to confirm that both targets have been met.

4.24. The legal limit of ETBE content of 17% by volume is met according to the calculator block CHECK.

14
Matbal-002 Revised: November 2, 2012

4.25. For a gasoline mass flow rate of 82.757 kg/hr, the target mass flow rate of ETBE is calculated to be
17.24293 kg/hr according to calculator block TARGET.

15
Matbal-002 Revised: November 2, 2012

5. Conclusions
For a specified gasoline mass flow rate of 82.757 kg/hr, 17.24293 kg/hr of ETBE is needed to achieve 2.7%
oxygen content by weight in the final product. Furthermore, after blending, the product does not exceed the
legal limit for ETBE of 17% by volume. If gasoline contains a single component, manual calculation should be
easy without a simulator. However, real gasoline contains many unknown components and gasoline’s contents
vary as feedstock or plant operation conditions change. Therefore, manual calculation becomes very difficult
and the use of a simulator such as Aspen Plus can be helpful to carry out the calculation.

6. Copyright
Copyright © 2012 by Aspen Technology, Inc. (“AspenTech”). All rights reserved. This work may not be
reproduced or distributed in any form or by any means without the prior written consent of
AspenTech. ASPENTECH MAKES NO WARRANTY OR REPRESENTATION, EITHER EXPRESSED OR IMPLIED, WITH
RESPECT TO THIS WORK and assumes no liability for any errors or omissions. In no event will AspenTech be
liable to you for damages, including any loss of profits, lost savings, or other incidental or consequential
damages arising out of the use of the information contained in, or the digital files supplied with or for use with,
this work. This work and its contents are provided for educational purposes only.

AspenTech®, aspenONE®, and the Aspen leaf logo, are trademarks of Aspen Technology, Inc.. Brands and
product names mentioned in this documentation are trademarks or service marks of their respective companies.

16
Prop-001 Revised: October, 2012

Generate Ethylene Vapor Pressure Curves with Aspen Plus® V8.0

1. Lesson Objectives
 Learn how to use the Methods Assistant to select physical property methods
 Generate vapor pressure curves for Ethylene

2. Prerequisites
 Aspen Plus V8.0
 Introduction to vapor-liquid equilibrium

3. Background
Separation processes involving vapor-liquid equilibrium exploit volatility differences that are indicated by the
components’ vapor pressure. Higher vapor pressure means a component is more volatile.

Ethylene is an important monomer for polymers and there are many ethylene plants around the world. A vital
step in ethylene production is separating it from other compounds and as a result the vapor pressure of
ethylene is an important physical property for ethylene production.

The examples presented are solely intended to illustrate specific concepts and principles. They may not
reflect an industrial application or real situation.

4. Problem Statement and Aspen Plus Solution


Problem Statement

Determine the vapor pressure of ethylene at room temperature (25 °C), and its normal boiling point.

Aspen Plus Solution

If you are unfamiliar with how to start Aspen Plus, select components, or define methods, consult Get Started
Guide for New Users of Aspen Plus.pdf for instructions.

1
Prop-001 Revised: October, 2012

4.01. Create a new simulation in Aspen Plus using the Blank Simulation template.

4.02. The Components | Specifications | Selection sheet is displayed.

4.03. We must first specify which components will be used in the simulation. Enter ETHYLENE into the first
row under the Component ID column and hit enter. The Component ID is a user defined parameter
that Aspen Plus will use to report and identify components in a given simulation. Aspen Plus will also
guess as to which specie the user has entered based on the given Component ID and retrieve physical
properties from its databases. The other fields can be entered manually if the information is incorrect
or was not found. In our case, Aspen Plus successfully retrieved accurate information for ETHYLENE
from the Component ID alone.

2
Prop-001 Revised: October, 2012

4.04. Next, we will specify the method that Aspen Plus will use to calculate physical properties in this
simulation. We will be using the Methods assistant to help us select an appropriate Base method. Go
to the Methods | Specifications | Global sheet by pressing the F4 key or using the tree view in the
navigation pane. Click the Methods assistant… button.

4.05. The methods assistant window should appear. Click the Next arrow.

3
Prop-001 Revised: October, 2012

4.06. Click the Specify component type link.

4
Prop-001 Revised: October, 2012

4.07. Since we know ethylene is a small hydrocarbon, we will select Hydrocarbon system.

5
Prop-001 Revised: October, 2012

4.08. We are not using pseudocomponents or petroleum assays, so we will select the corresponding option.

6
Prop-001 Revised: October, 2012

4.09. The methods assistant is now displaying several methods that are well suited to our components. We
will use the Peng Robinson equation of state.

7
Prop-001 Revised: October, 2012

4.10. Close the Assistant – Property method selection window. On the Methods | Specifications | Global
sheet, set the Base Method field to Peng-Robinson which is listed as PENG-ROB.

8
Prop-001 Revised: October, 2012

4.11. Upon selecting this option, your window should now appear as follows. You are now ready to beg in
generating vapor curves for ethylene using the Peng-Robinson equation of state.

9
Prop-001 Revised: October, 2012

4.12. We will now generate a new analysis object. From the Home tab of the ribbon, click the Analysis | Pure
button

4.13. A pure component analysis, PURE-1, is created and the Analysis | PURE-1 | Input | Pure Component
sheet is displayed. Note that the Run analysis button at the bottom of the sheet is not enabled because
the necessary inputs for the analysis have not been entered yet.

10
Prop-001 Revised: October, 2012

4.14. Next, select the physical property you would like to analyze. In this case, select PL from the Property
drop-down list. Physical properties are given unique identifiers in Aspen Plus. PL signifies vapor
pressure of a liquid. Some commonly used ones are DHVL (enthalpy of vaporization), and PHI (fugacity).

11
Prop-001 Revised: October, 2012

4.15. Next, we will tell Aspen Plus what to plot. In the Temperature frame, set the Lower Limit to –110 and
the Upper Limit to 25. In the Components frame, select ETHYLENE from the list of Available
components and click the single right arrow. This will move only the selected items from the list on the
left to the list on the right. Clicking the double arrow will move all of the items, which is useful for
moving a large number of items. Note that the Run analysis button is now enabled.

12
Prop-001 Revised: October, 2012

4.16. Press the Run analysis button. This will generate a plot of the vapor pressure in a new tab. Note that at
25 °C, ethylene’s vapor pressure is about 70 bar.

13
Prop-001 Revised: October, 2012

4.17. Repeat actions from step 4.12 to step 4.16 except that we use -100 °C as the Upper limit instead of 25
°C. The generated plot is shown below. Note that the normal boiling point is about –104 °C.

14
Prop-001 Revised: October, 2012

5. Conclusions
As we can see from the generated plots, ethylene is a very volatile component. At room temperature (25 °C), its
vapor pressure is about 70 bar. From this analysis, we also see that ethylene’s normal boiling point temperature
is about –104 °C.

6. Copyright
Copyright © 2012 by Aspen Technology, Inc. (“AspenTech”). All rights reserved. This work may not be
reproduced or distributed in any form or by any means without the prior written consent of
AspenTech. ASPENTECH MAKES NO WARRANTY OR REPRESENTATION, EITHER EXPRESSED OR IMPLIED, WITH
RESPECT TO THIS WORK and assumes no liability for any errors or omissions. In no event will AspenTech be
liable to you for damages, including any loss of profits, lost savings, or other incidental or consequential
damages arising out of the use of the information contained in, or the digital files supplied with or for use with,
this work. This work and its contents are provided for educational purposes only.

AspenTech®, aspenONE®, and the Aspen leaf logo, are trademarks of Aspen Technology, Inc.. Brands and
product names mentioned in this documentation are trademarks or service marks of their respective companies.

15
Prop-002 Revised: October 25, 2012

Compare Vapor Pressures of Hydrogen, Methane, Ethylene and


Ethane in Aspen Plus® V8.0

1. Lesson Objectives
 Plot vapor pressures of hydrogen, methane, ethylene and ethane in one chart
 Compare their vapor pressures in chart and numerical form from pure component analysis
 Compare their vapor pressures by examining numbers on the results form of pure component
analysis

2. Prerequisites
 Aspen Plus V8.0
 Introduction to vapor-liquid equilibrium

3. Background
During ethylene production, one step is to remove the bulk of hydrogen from methane, ethylene and ethane in
a stream containing mainly these 4 components before this stream is fed to the demethanizer column (a column
to separate methane from ethylene and ethane). Removing the hydrogen decreases the volumetric flow which
decreases the required size of the column.

We will need to figure out if we need a column to remove the bulk of hydrogen from the other 3 components, or
if we need only a couple of flash drums. Flash drums are preferable because they are passive devices and
smaller than distillation columns, so they are cheaper to build and operate. Comparing the vapor pressures of
these components will give us a better idea of the complexity of the separation.

The examples presented are solely intended to illustrate specific concepts and principles. They may not
reflect an industrial application or real situation.

4. Problem Statement and Aspen Plus Solution


Problem Statement

Determine the relative volatility of hydrogen to the next lightest (most volatile) component. Speculate on
whether distillation will be necessary, or if separation can be accomplished using flash tanks.

1
Prop-002 Revised: October 25, 2012

Aspen Plus Solution

If you are unfamiliar with how to start Aspen Plus, select components, or define methods, consult Get Started
Guide for New Users of Aspen Plus.pdf for instructions.

4.01. Create a new simulation in Aspen Plus using the Blank Simulation template. The Components |
Specification | Selection sheet is displayed. The components in our model will be hydrogen, methane,
ethylene and ethane. Enter these components in the Component ID column. Since these are common
chemicals, Aspen Plus fills in the corresponding Component name and Alias for each component
automatically based on the user-entered ID.

2
Prop-002 Revised: October 25, 2012

4.02. Set the base method to the Peng-Robinson equation of state. This is done in the Methods |
Specifications | Global sheet by setting the Base method to PENG-ROB. Note how the Methods |
Parameters node in the navigation pane now has a red circle instead of a blue check. This means that
inputs for this node is not complete. In this case, not all of the parameters were filled in.

3
Prop-002 Revised: October 25, 2012

4.03. If you navigate through the incomplete folders you will end up at the incomplete parameter. Another
way to get here is by clicking the green arrow shown in the top left corner, or in the Run group on the
Home tab of the ribbon. This button will take you to the next item that needs to be filled in, or let you
know if there is enough information to run the model.

4
Prop-002 Revised: October 25, 2012

4.04. By clicking on the form or the green next button, Aspen Plus will automatically search the selected
databases for the binary interaction parameters and display them on the Methods | Parameters |
Binary Interaction | PRKBV-1 | Input sheet.

4.05. In the Home tab of the ribbon, click the Analysis | Pure button. A new analysis, PURE-1, is created and
the Analysis | PURE-1 | Input | Pure Component sheet is displayed.

5
Prop-002 Revised: October 25, 2012

4.06. In the Property frame, select PL for Property. This is the liquid vapor pressure. Select bar for Units. In
the Components frame, click the double right arrow to move all of the components into the Selected
components box.

4.07. We also will be looking at a temperature range of -180 to 25 °C. Set the Lower Limit to -180 and the
Upper limit to 25. Make sure the Units drop-down list in the Temperature frame is set to C. This tells
Aspen that we would like to analyze the Vapor Pressure of all of the components in this simulation
between -180 and 25 °C and report the results in bar.

6
Prop-002 Revised: October 25, 2012

4.08. To generate the necessary plots, click the Run analysis button. This will generate one plot with the
vapor pressures of the specified species on one plot, shown below.

7
Prop-002 Revised: October 25, 2012

4.09. This information, while nice to look at, is not in a format that we can readily use , but already gives us an
indication that the vapor pressure of hydrogen is significantly higher than that of the other three
components. You may have noticed that the Analysis | PURE-1 | Results form is now blue with a check
mark. This means that the results have been written to this form.

8
Prop-002 Revised: October 25, 2012

4.10. Click the Analysis | PURE-1 | Results node in the navigation pane. The results of the analysis are
displayed on the Analysis | PURE-1 | Results | Results sheet.

9
Prop-002 Revised: October 25, 2012

5. Conclusions
As can be seen in the table and graph, the vapor pressure of hydrogen is much higher than that of the other
components. At approximately -150 °C, the vapor pressure of hydrogen is about 6,600 times greater than the
vapor pressure of methane (the next lightest component). This indicates that it is easy to separate hydrogen, so
it is possible to remove most of hydrogen from the other 3 components by using flash drums. Example Thermo-
019 expands on this point.

6. Copyright
Copyright © 2012 by Aspen Technology, Inc. (“AspenTech”). All rights reserved. This work may not be
reproduced or distributed in any form or by any means without the prior written consent of
AspenTech. ASPENTECH MAKES NO WARRANTY OR REPRESENTATION, EITHER EXPRESSED OR IMPLIED, WITH
RESPECT TO THIS WORK and assumes no liability for any errors or omissions. In no event will AspenTech be
liable to you for damages, including any loss of profits, lost savings, or other incidental or consequential
damages arising out of the use of the information contained in, or the digital files supplied with or for use with,
this work. This work and its contents are provided for educational purposes only.

AspenTech®, aspenONE®, and the Aspen leaf logo, are trademarks of Aspen Technology, Inc.. Brands and
product names mentioned in this documentation are trademarks or service marks of their respective companies.

10
Prop-003 Revised: October 26, 2012

Retrieve NIST Experimental Data within Aspen Plus® V8.0

1. Lesson Objectives
 Learn how to retrieve NIST experimental data for pure components in Aspen Plus.

2. Prerequisites
 Aspen Plus V8.0

3. Background
There are many reasons that we need physical properties of pure components.

When we look for a solvent for extractive distillation (a technology that uses a third component, the solvent, to
separate two components in a mixture that are difficult to separate directly via distillation), we look for
components with normal boiling point temperatures that are higher (but not too much higher) than the
components to be separated. For such a case, we need to know the normal boiling point temperatures of
candidate solvents during the search.

When we look for a solvent for extraction, we need to check the densities of candidate solvent s to ensure the
two liquid phases formed during extraction have enough differences in density. For the selected solven t, we
also need to check its density against the existing liquid phase so that we know which liquid phase is heavier.

The examples presented are solely intended to illustrate specific concepts and principles. They may not
reflect an industrial application or real situation.

4. Problem Statement and Aspen Plus Solution


Problem Statement

The pre-condition of this example is that 3-methylhexane is now considered a promising candidate solvent for
separation of acetone and water. The task is to determine whether the density of 3-methylhexane is different
enough from the density of water. We also need to determine which of the two liquid phases formed mainly by
these two components is heavier.

1
Prop-003 Revised: October 26, 2012

Aspen Plus Solution

If you are unfamiliar with how to start Aspen Plus, select components, or define methods, consult Get Started
Guide for New Users of Aspen Plus.pdf for instructions.

4.01. Create a new simulation in Aspen Plus using the Blank Simulation template. The Components |
Specification | Selection sheet is displayed. Enter C7H16-3 for Component ID. Aspen Plus should auto-
fill Component name as 3-methylhexane. If the component you are looking for does not appear, you
can also use the Find button to search for the component.

2
Prop-003 Revised: October 26, 2012

4.02. To retrieve and view the NIST experimental data and perform property evaluation, click the Data Source
| NIST button in the Home tab of the ribbon. Select C7H16-3 under Component(s) to evaluate. Click the
Evaluate now button and wait for the search engine to retrieve the data.

3
Prop-003 Revised: October 26, 2012

4.03. Close the NIST ThermoData Engine window after the search is complete. Select the Density (Liquid vs.
Gas) option under Properties for C7H16-3 and then click the Experimental Data sheet. You will see a list
of experimental data from NIST, sorted by temperature, density, uncertainty, accept/reject, and citation.
The Accept/Reject column indicates whether or not the specific experimental data point serves as an
outlier. Note that the density for 3-methylhexane is approximately 685 kg/m3 at room temperature.

4.04. In the navigation pane, go to the Components | Specifications | Selection sheet. Enter WATER for
Component ID in the second row on the grid.

4
Prop-003 Revised: October 26, 2012

4.05. Click the Data Source |NIST button in the Home tab of the ribbon. Select WATER as the Component(s)
to evaluate. Click the Evaluate now button to retrieve experimental data of water from NIST.

5
Prop-003 Revised: October 26, 2012

4.06. Close the NIST ThermoData Engine window after the search is complete. Select the Density (Liquid vs.
Gas) option under the Properties for WATER and go to the Experimental Data sheet. You will see a list
of experimental data from NIST, sorted by temperature, density, uncertainty, accept/reject, and citation.
Note that the density of water is approximately 1000 kg/m3.

5. Conclusions
The density of 3-methylhexane is around 685 kg/m3, which is clearly less than the density of water (1000 kg/m3).
The liquid phase formed mainly by 3-methylhexane should be lighter than the phase formed mainly by water
and, thus, the aqueous phase should be at the bottom and the other liquid phase should be at the top.

6
Prop-003 Revised: October 26, 2012

6. Copyright
Copyright © 2012 by Aspen Technology, Inc. (“AspenTech”). All rights reserved. This work may not be
reproduced or distributed in any form or by any means without the prior written consent of
AspenTech. ASPENTECH MAKES NO WARRANTY OR REPRESENTATION, EITHER EXPRESSED OR IMPLIED, WITH
RESPECT TO THIS WORK and assumes no liability for any errors or omissions. In no event will AspenTech be
liable to you for damages, including any loss of profits, lost savings, or other incidental or consequential
damages arising out of the use of the information contained in, or the digital files supplied with or for use with,
this work. This work and its contents are provided for educational purposes only.

AspenTech®, aspenONE®, and the Aspen leaf logo, are trademarks of Aspen Technology, Inc.. Brands and
product names mentioned in this documentation are trademarks or service marks of their respective companies.

7
Prop-004 Revised: October 26, 2012

Create Your Own Molecules with Aspen Plus® V8.0

1. Lesson Objectives
 Create user-defined components using the Molecule Editor in Aspen Plus
 Generate molecular structure information with a click of a button
 Review generated molecular information
 Evaluate pure component properties for the newly created component by Thermo Data Engine
(TDE)
 Generate the Txy diagram for the binary system of a newly defined component and a component
that exists in Aspen Plus’s physical property database (C 2 Br2F4 in this example)

2. Prerequisites
 Aspen Plus V8.0

3. Background
The known atoms can theoretically be combined in an infinite number of ways to form molecules. Therefore,
there can be times when users need to create their own molecules that do not exist in the physical property
databases.

New molecules need to be identified or created when we look for new materials that can address new needs or
address existing needs more efficiently. For example, new medicines must be identified or created when we
need to treat new diseases or treat existing diseases in a better way.

Being able to create new molecules in simulators can dramatically reduce the cost of research and shorten the
amount of time for getting desired results.

C2BrF5 currently does not exist in Aspen Plus’s physical property databases. This example shows users how to
create it within Aspen Plus and generate molecular information.

The examples presented are solely intended to illustrate specific concepts and principles. They may not
reflect an industrial application or real situation.

1
Prop-004 Revised: October 26, 2012

4. Aspen Plus Solution


If you are unfamiliar with how to start Aspen Plus, select components, or define methods, consult Get Started
Guide for New Users of Aspen Plus.pdf for instructions.

4.01. Start a new simulation using the Blank Simulation template in Aspen Plus.

4.02. The Components | Specifications | Selection sheet is displayed. In the Component ID column, enter
C2BRF5 and then press the tab key. The purpose of pressing the tab key instead of pressing the enter
key is to ensure that the first row is still in focus. Then, click the User Defined button to create the
component within the Aspen Plus database because it currently does not exist.

2
Prop-004 Revised: October 26, 2012

4.03. Confirm the Component ID is C2BRF5 and select the Next button.

3
Prop-004 Revised: October 26, 2012

4.04. Select the Draw/Import/Edit structure button.

4
Prop-004 Revised: October 26, 2012

4.05. In the Molecule Editor, create the new molecule drawing of C2BRF5. The user may also import the
molecular structure from a .mol file by clicking the Import Mol File button on the top.

5
Prop-004 Revised: October 26, 2012

4.06. By default, the Single Bond button under Bonds and Charges and the C button under Atoms are
selected. If they are not selected, click them to select them. In the drawing area, click and hold your
mouse button. Drag your mouse in the right direction and move your mouse for about 1 centimeter.
Then, release your mouse button. You should see a carbon chain of the molecule as shown below.

6
Prop-004 Revised: October 26, 2012

4.07. In the drawing area, click on the carbon on the left of the chain and hold your mouse. Then, move your
mouse upward by about one centimeter and release your mouse button. You should see a carbon chain
of the molecule as shown below.

7
Prop-004 Revised: October 26, 2012

4.08. Note that there are three carbons in the chain shown in the previous screenshot. If you move your
mouse close enough to the tip of the right angle, you will see the carbon in the middle of the chain as
highlighted in the red box below.

8
Prop-004 Revised: October 26, 2012

4.09. In the drawing area, click on the carbon in the middle of the chain and hold your mouse. Move your
mouse in the left direction by about one centimeter and release your mouse button. You will see a
molecule as shown below.

9
Prop-004 Revised: October 26, 2012

4.10. Expand the molecule into what is shown below.

10
Prop-004 Revised: October 26, 2012

4.11. The next step is to replace CH3 groups with fluorine or bromine atoms. Select the fluorine atom by
clicking the F button under Atoms. In the drawing area, click on the carbon atom in the right-most
methyl group and release your mouse button immediately. The right-most methyl group is replaced by
a fluorine atom as shown below.

11
Prop-004 Revised: October 26, 2012

4.12. Click carbon atoms in the other methyl groups except for the le ft-most methyl group. Note that you
need to release your mouse button right after each click. We have five fluorine atoms in the molecule
as shown below.

12
Prop-004 Revised: October 26, 2012

4.13. Click the Br button under Atoms to select the bromine atom. In the drawing area, click on the carbon
atom in the left-most methyl group and release your mouse button. We have the molecule we want to
create.

4.14. Export and save the molecular structure to a .mol file by clicking the Export Mol File button indicated in
the red box on the top left and save it under a user-desired file location. Close the Molecule Editor.

13
Prop-004 Revised: October 26, 2012

4.15. Confirm that the User-Defined Component Wizard indicates that the structure is available and then
click the Next button.

14
Prop-004 Revised: October 26, 2012

4.16. Click the Evaluate now button.

4.17. Select OK button in the NIST/TDE pure property evaluation window.

15
Prop-004 Revised: October 26, 2012

4.18. In the Save User-Input Properties Data window, click the OK button.

4.19. Click the TDE Pure Results tab. In the TDE Pure Results tab, click the Save Parameters button.

16
Prop-004 Revised: October 26, 2012

4.20. In the Parameters to be saved window, click the OK button.

4.21. In the NIST/TDE confirm saving window, click the OK button.

17
Prop-004 Revised: October 26, 2012

4.22. Go back to the Components | Specifications | Selection sheet. In the Component ID column, enter
C2BR2F4 in the second row. Note that Type, Component name and Alias are filled up automatically for
this component.

4.23. In the navigation pane, go to the Components | Molecular Structure | C2BRF5 | Structure sheet. Click
the Calculate Bonds button. The Draw/Import/Edit button may need to be clicked in order for the
Calculate Bonds button to become clickable. If so, the Molecular Editor window that pops up can be
closed.

18
Prop-004 Revised: October 26, 2012

4.24. In the navigation pane, go to the Methods | Specifications | Global sheet. Select UNIFAC for Base
method.

4.25. Perform a binary analysis to generate a Txy diagram for the binary system. In the Home tab of the
ribbon, click the Analysis | Binary button.

19
Prop-004 Revised: October 26, 2012

4.26. A new analysis, BINRY-1, is created and the Analysis | BINRY-1 | Input | Binary Analysis sheet is
displayed.

20
Prop-004 Revised: October 26, 2012

4.27. Click the Run analysis button. A Txy diagram is generated.

21
Prop-004 Revised: October 26, 2012

5. Conclusions
It is easy to draw a new molecule, evaluate its physical property parameters using TDE, and use the created
molecule in Aspen Plus simulations.

6. Copyright
Copyright © 2012 by Aspen Technology, Inc. (“AspenTech”). All rights reserved. This work may not be
reproduced or distributed in any form or by any means without the prior written consent of
AspenTech. ASPENTECH MAKES NO WARRANTY OR REPRESENTATION, EITHER EXPRESSED OR IMPLIED, WITH
RESPECT TO THIS WORK and assumes no liability for any errors or omissions. In no event will AspenTech be
liable to you for damages, including any loss of profits, lost savings, or other incidental or consequential
damages arising out of the use of the information contained in, or the digital files supplied with or for use with,
this work. This work and its contents are provided for educational purposes only.

AspenTech®, aspenONE®, and the Aspen leaf logo, are trademarks of Aspen Technology, Inc.. Brands and
product names mentioned in this documentation are trademarks or service marks of their respective companies.

22
RX-001 Revised: Oct 11, 2012

Isomerization in a batch reactor with Aspen Plus® V8.0

1. Lesson Objectives
 Use chemical reaction kinetics to calculate the time required to reach a desired conversion in a
batch reactor
 Use Aspen Plus to confirm the analytical solution

2. Prerequisites
 Aspen Plus V8.0
 Basic knowledge of reaction rate laws

3. Background
2-Butene is a four carbon alkene that exists as two geometric isomers: cis-2-butene and trans-2-butene.
The irreversible isomerization reaction with 1st order reaction kinetics is shown below. It is desired to determine
the time required to reach 90% reaction conversion in a batch reactor.

Homogeneous reaction

1st order reaction kinetics

The examples presented are solely intended to illustrate specific concepts and principles. They may not
reflect an industrial application or real situation.

1
RX-001 Revised: Oct 11, 2012

4. Solution
Analytic Solution:

∫ ∫

( )

(1 - 0.9) = 10.01 min

Aspen Plus Solution:

4.01. Start Aspen Plus V8.0. Create a new simulation by clicking New on the Start Page. Select the template
by clicking Chemical Processes | Chemicals with Metric Units. Click Create to begin.

4.02. Define components. After creating a new simulation, Aspen Plus should open to the Components |
Specifications form. To define components enter CIS-2-BUTENE and TRANS-2-BUTENE for Component
name and enter CIS and TRANS as Component ID’s. A warning message will appear saying that this
change will cause the parameters to be updated. Click Yes.

2
RX-001 Revised: Oct 11, 2012

4.03. Populate the binary interaction parameters. Since a template was chosen to create the simulation, the
property method is already chosen, in this case NRTL. However, since components have been added,
the binary interaction parameters must be populated. Go to Methods | Parameters | Binary
Interaction | NRTL-1.

4.04. We are now ready to create the flowsheet. Move to the simulation environment by clicking the
Simulation button at the bottom left of the screen.

3
RX-001 Revised: Oct 11, 2012

4.05. In the simulation environment add an RBatch reactor model to the main flowsheet. Go to the Reactors
tab of the Model Palette, select RBatch and drop it to the flowsheet. Connect two Material streams for
batch charge and reactor product. You can rename the streams and the reactor block by using Ctrl+M.

Note: The RBatch block models a specified reaction using the kinetic data and specified residence time.
However, it is still a steady state model, and so a realization of the model would require many batch
reactors in parallel with staggered start and end times.

4.06. Define Reaction. In the navigation pane go to Reactions | New. Select GENERAL for reaction type. By
default, reaction ID R-1 will be created or you can create a new ID. Click OK.

4.07. Go to Reactions | R-1 and click New. Enter RXN1 as the reaction name. Select CIS for the reactant
component and TRANS for the product component, as well as the reactant and product stoichiometric
coefficients (both 1 in this case). Notice that the coefficient for the reactants automatically becomes
negative. Click Close when complete.

4
RX-001 Revised: Oct 11, 2012

4.08. Define reaction kinetics. In Reaction group R-1, go to the Kinetic tab. Enter k = 0.003833 and enter E =
0 (as this is isothermal). Note that the default units for rate constant are inverse seconds.

4.09. Hovering the mouse over an input field will show hover text giving information about it. Clicking into
the field and pressing F1 brings up the Aspen Plus Help page on the topic. Doing this in the field for k
shows the help page about the pre-exponential factor which shows the equation in which it is used.

5
RX-001 Revised: Oct 11, 2012

4.10. Next, select the Driving Force button. Enter 1 as the exponent for cis-2-butene. Click Close when
complete.

6
RX-001 Revised: Oct 11, 2012

7
RX-001 Revised: Oct 11, 2012

4.11. Define reactor feed stream. In the navigation pane go to Streams | CHARGE | Input. Enter 25°C for
Temperature, 1 bar for Pressure, and a Mole-Flow of 1 kmol/hr for component CIS.

Note: If you enter a flow into the composition section, you are not required to enter any additional flow data.

(FAQ) Useful Option To Know: Modeling batch reactors in steady state simulations

Aspen Plus models batch reactors in steady state, so a real -world plant running batch
reactors would need several reactors in parallel with staggered start and end times to approximate
steady state operation.

4.12. Specify reactor conditions. Go to Blocks | RBATCH | Setup. In the Reactor operating specification field
select Constant temperature and enter a temperature of 25°C. Note that this is not a realistic reactor
temperature; however, since our kinetics are not temperature dependent it is acceptable for this
simplified example. Next, enter the reactor operating pressure. You may enter the operating pressure
by entering a pressure greater than zero, or you can specify the pressure drop through the reactor by
entering a number less than or equal to zero. In this case enter 0 for Reactor pressure, which means
that this reactor will not experience any pressure losses and will operate at the given feed pressure of 1
bar.

8
RX-001 Revised: Oct 11, 2012

4.13. Choose the reaction set. In the Reactions tab, specify R-1 as the selected reaction set.

4.14. Specify Stop Criteria in order to stop Aspen Plus computation when the conversion reaches a designated
number. In this case, when the mole fraction of trans-2-butene in the reactor reaches 0.9, Aspen Plus
will stop reactor computations and the product stream will represent the composition of the reactor at
this designated stop time. In the Stop Criteria tab, complete the input fields as shown below.

9
RX-001 Revised: Oct 11, 2012

4.15. Define Operation Times in order to create result tables and plots. Complete the input fields in the
Operation Times tab as shown below.

4.16. Save your Aspen Plus simulation file (use .bkp format, for example Reactor_Batch_CIStoTRANS.bkp)

4.17. All the input required to run the simulation has been entered. On the Home tab of the ribbon, click the
Control Panel button. It is a good habit to open the control panel before running the simulation.

10
RX-001 Revised: Oct 11, 2012

4.18. Run the simulation (F5). The simulation should run to completion with no errors or warnings.

4.19. Check the result table. Go to the Blocks | RBATCH | Profiles | Compositions tab. The computed time at
which the TRANS mole fraction is 0.9 is 10.01 min., which is identical to the analytic solution.

11
RX-001 Revised: Oct 11, 2012

You can change the time unit


to minutes

The required reaction time to


reach 90% conversion for component A

12
RX-001 Revised: Oct 11, 2012

4.20. Check the result plot. Select Composition Plot in the Ribbon.

4.21. Optional calculation in Aspen Plus


a. Increase the Stop value in the Stop Criteria (as shown in Step 9) so that you can see more results
for a longer time
b. What would happen if you changed the reaction constant k (e.g. k = 0.1 or 0.001 1/s)
c. It would be interesting to simulate the batch reactor behavior when the reaction is complex
with additional reacting components. As we could imagine, an analytic solution won’t be
available if the reaction is complex with multi-components, but we can still simulate it in Aspen
Plus. You just need to add more components and change reaction data. That is sufficient for any
batch reactor simulation.

13
RX-001 Revised: Oct 11, 2012

5. Conclusion
Both the analytical solution and stop criteria in Aspen Plus result in a residence time of 10.01 min. for 90%
conversion. The ordinary differential equation (ODE) solution yields an exponential function, and the
composition plot has an exponential shape. Using RBatch allows for more advanced calculations. It will model
complex reaction systems including parallel and series reactions which lead to coupled systems of ODEs.

6. Copyright
Copyright © 2012 by Aspen Technology, Inc. (“AspenTech”). All rights reserved. This work may not be
reproduced or distributed in any form or by any means without the prior written consent of
AspenTech. ASPENTECH MAKES NO WARRANTY OR REPRESENTATION, EITHER EXPRESSED OR IMPLIED, WITH
RESPECT TO THIS WORK and assumes no liability for any errors or omissions. In no event will AspenTech be
liable to you for damages, including any loss of profits, lost savings, or other incidental or consequential
damages arising out of the use of the information contained in, or the digital files supplied with or for use with,
this work. This work and its contents are provided for educational purposes only.

AspenTech®, aspenONE®, and the Aspen leaf logo, are trademarks of Aspen Technology, Inc.. Brands and
product names mentioned in this documentation are trademarks or service marks of their respective companies.

14
RX-002 Revised: Oct 15, 2012

Esterification in a batch reactor with Aspen Plus® V8.0

1. Lesson Objectives
 Due to complexity of analytical solution, use Aspen Plus to calculate the time required to achieve a
desired reaction conversion in a batch reactor

2. Prerequisites
 Aspen Plus V8.0
 Basic knowledge of reaction rate laws

3. Background
Ethyl acetate is manufactured for its use as a solvent due to its low cost of manufacture, low toxicity, and
pleasant odor. It is widely produced via the esterification of acetic acid. This is a reversible l iquid phase reaction,
shown below.

We would like to determine the time required using a batch reactor to achieve 30% reaction conversion given an
initial charge of 1,045 kg containing 13 mol % acetic acid, 35 mole % ethanol, and 52 mole % water.

The examples presented are solely intended to illustrate specific concepts and principles. They may not
reflect an industrial application or real situation.

1
RX-002 Revised: Oct 15, 2012

4. Solution
Aspen Plus Solution:

4.01. Start Aspen Plus V8.0. Select New | Chemical Process Template | Chemicals with Metric Units. Click
Create.

4.02. Define Components. In the properties environment go to Components | Specifications | Find. Search
for and add acetic acid, ethanol, ethyl acetate, and water. You can change the component ID’s to match
what is shown below, or you can leave the default ID’s as they are.

4.03. Populate the binary property model parameters by clicking Methods | Parameters | Binary Interaction
| NRTL-1.

4.04. Create flowsheet. Go to the simulation environment by clicking the Simulation button in the bottom left
corner of the screen.

4.05. Place an RBatch block onto the flowsheet from the Reactors tab in the Model Palette. The RBatch block
models a specified reaction using the kinetic data and specified residence time. However, it is sti ll a
steady state model, and so a realization of the model would require many batch reactors in parallel with
staggered start and end times. Connect the required ports with material streams.

2
RX-002 Revised: Oct 15, 2012

4.06. Define Reactions. In the navigation pane click Reactions | New. A default reaction group ID R-1 will be
created, select GENERAL for type. Click OK.

4.07. Once R-1 is created, specify the reaction by clicking New in the R-1 folder. For reversible reactions it is
often useful to enter the forward and reverse reactions as separate reactions within the same reaction
group. Start with the forward reaction. Name the reaction, select reactants and products, and enter the
stoichiometric coefficients.

3
RX-002 Revised: Oct 15, 2012

4.08. Click on the Kinetic tab and enter k = 8e-06 and E = 0. Click on Driving Force and enter 1 for the reactant
concentration exponents.

4
RX-002 Revised: Oct 15, 2012

4.09. For the reverse reaction, click Reactions | R-1 | New. Name the reaction, select reactants and products,
and enter the stoichiometric coefficient.

5
RX-002 Revised: Oct 15, 2012

4.10. Click on the Kinetics tab and select reaction 2. Enter k = 2.7e-06, E = 0. Click on Driving Force and enter 1
for the reactant concentration exponents.

6
RX-002 Revised: Oct 15, 2012

4.11. Specify RBATCH operating conditions. Click Blocks | RBATCH | Setup. Select Constant temperature and
enter 100°C.

4.12. In the Reactions tab, move R-1 to the selected reaction sets area.

7
RX-002 Revised: Oct 15, 2012

4.13. On the Stop Criteria tab, enter the following information.

4.14. On the Operation Times tab enter the following information.

8
RX-002 Revised: Oct 15, 2012

4.15. Specify charge stream. Go to Streams | CHARGE | Input. Choose Mole Frac for Composition type and
enter Acetic Acid = 0.13, Ethanol = 0.35, Ethyl Acetate = 0, and water = 0.52. Enter Temperature =
100°C and Pressure = 1 bar. Select Mass as the Total flow basis and enter 1,045 kg/hr. Click on the
Flash Options tab and select Liquid-Only in the valid phases drop down menu.

4.16. Open the Control Panel and run the simulation (F5).

4.17. Check results. Go to Blocks | RBATCH | Results.

9
RX-002 Revised: Oct 15, 2012

Time required to achieve 30% reaction


conversion.

5. Conclusion
The RBatch block calculated a residence time of 107.3 min. for 30% conversion. Using these techniques, RBatch
can be used to model complex reaction systems including parallel and series reactions which lead to coupled
systems of ODEs for analytical solutions.

6. Copyright
Copyright © 2012 by Aspen Technology, Inc. (“AspenTech”). All rights reserved. This work may not be
reproduced or distributed in any form or by any means without the prior written consent of
AspenTech. ASPENTECH MAKES NO WARRANTY OR REPRESENTATION, EITHER EXPRESSED OR IMPLIED, WITH
RESPECT TO THIS WORK and assumes no liability for any errors or omissions. In no event will AspenTech be
liable to you for damages, including any loss of profits, lost savings, or other incidental or consequential
damages arising out of the use of the information contained in, or the digital files supplied with or for use with,
this work. This work and its contents are provided for educational purposes only.

AspenTech®, aspenONE®, and the Aspen leaf logo, are trademarks of Aspen Technology, Inc.. Brands and
product names mentioned in this documentation are trademarks or service marks of their respective companies.

10
RX-003 Revised: Oct 15, 2012

Isomerization in a CSTR with Aspen Plus® V8.0

1. Lesson Objectives
 Use component mass balances to calculate the time required to reach a desired conversion in a
continuous stirred tank reactor.
 Use Aspen Plus to confirm the analytical solution

2. Prerequisites
 Aspen Plus V8.0
 Basic knowledge of reaction rate laws and mass balances

3. Background
2-Butene is a four carbon alkene that exists as two geometric isomers: cis-2-butene and trans-2-butene.
The irreversible liquid phase isomerization reaction with 1st order reaction kinetics is shown below. It is desired
to determine the time required to reach 90% reaction conversion in a continuous stirred tank reactor. Assume
steady state.

Homogeneous reaction

1st order reaction kinetics

The examples presented are solely intended to illustrate specific concepts and principles. They may not
reflect an industrial application or real situation.

1
RX-003 Revised: Oct 15, 2012

4. Solution
Analytic Solution:

Component A Mole Balance

Conversion (Χ)

Residence Time (τ)

Aspen Plus Solution:

4.01. Start Aspen Plus V8.0. Select New | Chemical Processes | Chemicals with Metric Units. Click Create.

4.02. Begin by defining the components in the Components | Specifications | Selection tab. Enter CIS-2-
BUTENE and TRANS-2-BUTENE for Component name. Enter CIS and TRANS as the Component ID’s. If a
dialogue box appears informing you that parameters will be updated, click Yes.

2
RX-003 Revised: Oct 15, 2012

4.03. Populate the binary interaction parameters by going to Methods | Parameters | Binary Interaction |
NRTL-1. The parameters will be automatically generated.

4.04. Move to the simulation environment by clicking the Simulation button below the navigation pane on
the left of the screen.

3
RX-003 Revised: Oct 15, 2012

4.05. Place an RCSTR model onto the main flowsheet. In the Model Palette under the Reactors tab, select an
RCSTR block and drop it to the flowsheet. The RCSTR block models a continuously stirred tank reactor
with user-provided stoichiometry and kinetics. Connect the inlet and outlet ports with material streams
and name these streams accordingly, in this case FEED and PRODUCT. To rename a stream or block,
select the item and click Ctrl + M.

4.06. Now the reactions must be defined. Go to the Reactions folder in the navigation pane and click New.
The default reaction ID R-1 will be created, and select GENERAL for reaction type. In R-1, click New
which will open a stoichiometry window. Give the reaction a name, select the reactants and products for
this reaction and specify the stoichiometric coefficients.

4
RX-003 Revised: Oct 15, 2012

4.07. Click the Kinetic tab and enter k = 0.003833 and E = 0 since this reactor will be isothermal. Note the
units of k here are inverse seconds. Next click Driving Force and enter 1 for the CIS reactant exponent.

4.08. Specify the feed stream. Click Streams | FEED | Input. Under Composition select Mole-Flow and enter
a value of 1 kmol/hr for CIS and 0 for TRANS. Under State variables enter T = 25°C, and P = 10 bar. Note
that the specified flowrate will not affect the calculated residence time. It will only change the required
reactor volume.

5
RX-003 Revised: Oct 15, 2012

4.09. Specify the CSTR operating conditions by clicking Blocks | CSTR | Setup. Enter P = 10 bar and T = 25°C.
Select Vapor-Liquid for Valid phases, and Residence time for Specification type. Enter an initial guess
for residence time of 5 minutes. Click on the Reactions tab and move R-1 into the Selected reaction
sets area.

4.10. Create a design specification to determine the residence time required to achieve 90% reactor
conversion. Design specifications allow you to manipulate an input variable in order to reach a specified
condition. In this case we would like to vary the reactor residence time until we reach a desired mole
fraction of trans-2-butene in the product stream. In the navigation pane, click Flowsheeting Options |
Design Spec | New. A design spec with the default name DS-1 will be created. In DS-1 under the Define

6
RX-003 Revised: Oct 15, 2012

tab click on New and create the variable named MOLEFRAC. This variable will be defined as the mole
fraction of trans-2-butene in the product stream, as shown below.

Next, click on the Spec tab in DS-1. Enter Spec = MOLEFRAC, Target = 0.90, Tolerance = 0.0001. Click on
the Vary tab and specify the Residence time to be the manipulated variable. This is shown below.

7
RX-003 Revised: Oct 15, 2012

4.11. Open the Control Panel and run the simulation (F5). Click Blocks | CSTR | Results to check results.
Residence time = 39.13 min. Note that this solution is the same as the analytic solution.

8
RX-003 Revised: Oct 15, 2012

Required reactor residence time to reach


90% conversion of cis-2-butene to trans-
2-butene.

5. Conclusion
Both the analytical solution and design spec in Aspen Plus produced the same required residence time of 39.13
min. to achieve 90% reaction conversion in a CSTR. The residence time for a CSTR is longer than for a batch
reactor or PFR because of the back-mixing: product is mixed in with the feed, slowing the reaction. Additionally,
using RCSTR allows for more advanced calculations. It will model complex reaction systems including parallel
and series reactions which lead to coupled systems of ODEs which would be difficult to calculate by hand.

9
RX-003 Revised: Oct 15, 2012

6. Copyright
Copyright © 2012 by Aspen Technology, Inc. (“AspenTech”). All rights reserved. This work may not be
reproduced or distributed in any form or by any means without the prior written consent of
AspenTech. ASPENTECH MAKES NO WARRANTY OR REPRESENTATION, EITHER EXPRESSED OR IMPLIED, WITH
RESPECT TO THIS WORK and assumes no liability for any errors or omissions. In no event will AspenTech be
liable to you for damages, including any loss of profits, lost savings, or other incidental or consequential
damages arising out of the use of the information contained in, or the digital files supplied with or for use with,
this work. This work and its contents are provided for educational purposes only.

AspenTech®, aspenONE®, and the Aspen leaf logo, are trademarks of Aspen Technology, Inc.. Brands and
product names mentioned in this documentation are trademarks or service marks of their respective companies.

10
RX-004 Revised: Oct 15, 2012

Isomerization in CSTRs in Series with Aspen Plus® V8.0

1. Lesson Objectives
 Use component mass balances to calculate the reaction conversion achieved with two continuous
stirred tank reactors in series.
 Use Aspen Plus to confirm the analytical solution

2. Prerequisites
 Aspen Plus V8.0
 Basic knowledge of reaction rate laws and mass balances

3. Background
2-Butene is a four carbon alkene that exists as two geometric isomers: cis-2-butene and trans-2-butene.
The irreversible liquid phase isomerization reaction with 1st order reaction kinetics is shown below.

Homogeneous reaction

1st order reaction kinetics

The examples presented are solely intended to illustrate specific concepts and principles. They may not
reflect an industrial application or real situation.

4. Problem Statement and Solutions


Problem #1
Determine the conversion achieved if two CSTRs are used in series. Each CSTR has a residence time of 20 min.
Assume steady state.

1
RX-004 Revised: Oct 15, 2012

Analytic Solution:

First Reactor Component A Balance

Second Reactor Component A Balance

Conversion

( )

Aspen Plus Solution:


4.01. Start Aspen Plus V8.0. Select New | Chemical Processes | Chemicals with Metric Units. Click Create.

4.02. Begin by defining the components in the Components | Specifications | Selection tab. Enter CIS-2-
BUTENE and TRANS-2-BUTENE for Component name and enter CIS and TRANS as the component ID’s.
A window will appear stating that this change will cause parameters to be updated. Click Yes.

2
RX-004 Revised: Oct 15, 2012

4.03. Populate the binary interaction parameters by going to Methods | Parameters | Binary Interaction |
NRTL-1.

3
RX-004 Revised: Oct 15, 2012

4.04. To create the flowsheet, move to the simulation environment by clicking the Simulation button in the
bottom left of the screen.

4.05. From the Model Palette add two RCSTR models to the main flowsheet. The RCSTR model is located
under the Reactors tab. The RCSTR block models a continuously stirred tank reactor with user-provided
stoichiometry and kinetics. Place 2 CSTRs in series and connect the necessary ports with material
streams.

4.06. Define the reactions. Go to Reactions in the navigation pane and click New. The default reaction ID R-1
will be created, and select GENERAL for reaction type. In R-1, click New which will open a stoichiometry
window. Give the reaction a name, select the reactants and products for this reaction and specify the
stoichiometric coefficients.

4
RX-004 Revised: Oct 15, 2012

4.07. Click on the Kinetic tab and enter k = 0.003833 and E = 0. Next click Driving Force and enter 1 for the CIS
reactant exponent.

4.08. Specify the feed stream. Go to Streams | FEED | Input. Under Composition select Mole-Flow and enter
a value of 1 kmol/hr for CIS and 0 for TRANS. Under the State variables enter T = 25°C, and P = 10 bar.
(Note that we will be specifying residence time in the reactor block therefore the calculated conversion
will be the same for any given flowrate.)

5
RX-004 Revised: Oct 15, 2012

4.09. Specify the operating conditions of the CSTRs. Go to Blocks | CSTR1 | Setup. Enter Pressure = 10 bar,
Temperature = 25°C, Valid Phases = Liquid Only, and Specification Type = Residence time. Enter a
residence time of 20 min and select R-1 in the Reactions tab.

Repeat this for the second CSTR.

6
RX-004 Revised: Oct 15, 2012

4.10. Open the Control Panel and run the simulation (F5). Go to the main flowsheet and right click on the
PRODUCT stream. Click Analysis | Composition and check Mole then click Go. The mole fraction of
trans-2-butene in the product stream is 0.968112. This means the reaction conversion is 0.968112,
which is identical to the analytical solution.
Right Click Product Stream

7
RX-004 Revised: Oct 15, 2012

Problem #2
Consider the same 1st order reaction, except this time using two CSTRs of different sizes. Calculate the
conversion achieved if the first reactor has a residence time of 30 min and the second reactor has a residence
time of 10 min. Assume steady state.

Analytic Solution:

First Reactor Component A Balance

8
RX-004 Revised: Oct 15, 2012

Second Reactor Component A Balance

Conversion

( )( )

Aspen Plus Solution:


4.11. The same procedure described in the case of two equal volume CSTRs in series should be followed. The
only difference being the first CSTR has a residence time of 30 min and the second CSTR has a residence
time of 10 min.

9
RX-004 Revised: Oct 15, 2012

4.12. Run the simulation. The mole fraction of trans-2-butene in the product stream is 0.961642, thus the
conversion is 0.96164. This is identical with the analytic solution.

Note: In this problem, residence time was specified instead of volume because if volume is specified
then volumetric flowrate must be calculated to solve for conversion. In this isomerization reaction, the
cis and trans forms of 2-butene have different densities, and therefore the volumetric flowrate does not

10
RX-004 Revised: Oct 15, 2012

remain constant throughout the reaction process. This makes it difficult to solve this problem
analytically.

5. Conclusion
The conversion is slightly higher when the residence times are the same. When both are 20 min., the conversion
is 96.81%, and it is only 96.16% when they are 30 and 10 min. respectively. This is a result of the decreasing
dependence of conversion on residence time: the second derivative of conversion with respect to residence
time is negative.

Total residence time is not sufficient to describe a series system of CSTRs. Multiple CSTRs in series yield higher
conversion than a single CSTR that has a residence time equal to the sum of the series arrangement.

6. Copyright
Copyright © 2012 by Aspen Technology, Inc. (“AspenTech”). All rights reserved. This work may not be
reproduced or distributed in any form or by any means without the prior written consent of
AspenTech. ASPENTECH MAKES NO WARRANTY OR REPRESENTATION, EITHER EXPRESSED OR IMPLIED, WITH
RESPECT TO THIS WORK and assumes no liability for any errors or omissions. In no event will AspenTech be
liable to you for damages, including any loss of profits, lost savings, or other incidental or consequential
damages arising out of the use of the information contained in, or the digital files supplied with or for use with,
this work. This work and its contents are provided for educational purposes only.

AspenTech®, aspenONE®, and the Aspen leaf logo, are trademarks of Aspen Technology, Inc.. Brands and
product names mentioned in this documentation are trademarks or service marks of their respective companies.

11
RX-005 Revised: Oct 15, 2012

Esterification in CSTRs in Series with Aspen Plus® V8.0

1. Lesson Objectives
 Use Aspen Plus to determine whether a given reaction is technically feasible using three continuous
stirred tank reactors in series.

2. Prerequisites
 Aspen Plus V8.0
 Basic knowledge of reaction rate laws

3. Background
Consider the reversible liquid phase esterification of acetic acid shown below.

The examples presented are solely intended to illustrate specific concepts and principles. They may not
reflect an industrial application or real situation.

4. Problem Statement and Aspen Plus Solution


It is desired to produce 9,000 kg/day of ethyl acetate product from a feed stream consisting of 13 mole % acetic
acid, 35 mole % ethanol, and 52 mole % water. This feed stream is available at 100,000 kg/day. Three 2,600 L

1
RX-005 Revised: Oct 15, 2012

CSTRs are available to use for this process. Determine if it is possible to achieve the desired production rate of
ethyl acetate by operating these three reactors in series.

4.01. Start Aspen Plus V8.0. Select New | Chemical Processes | Chemicals with Metric Units. Click Create.

4.02. Define Components. On the navigation pane go to Components | Specifications. This form should open
by default after starting a new file. Use the Find button to select acetic acid, ethanol, ethyl acetate, and
water. You may rename the Component ID’s if you wish.

4.03. Populate the binary interaction parameters by going to Methods | Parameters | Binary Interaction |
NRTL-1.

2
RX-005 Revised: Oct 15, 2012

4.04. Create flowsheet. Move to the Simulation environment by clicking the Simulation button in the bottom
left corner of the screen.

4.05. Place three RCSTR blocks onto the flowsheet from the Reactors tab in the Model Palette. The RCSTR
block models a continuously stirred tank reactor with user-provided stoichiometry and kinetics.
Connect the required ports with material streams.

4.06. Define Reactions. On the navigation pane go to Reactions and click New. A default reaction ID R-1 will
be created, select GENERAL for type.

3
RX-005 Revised: Oct 15, 2012

4.07. Once R-1 is created, specify the reaction by clicking New in the R-1 | Configuration tab. For reversible
reactions it is often useful to enter the forward and reverse reactions as separate reactions within th e
same reaction group. Start with the forward reaction. Name the reaction, select reactants and
products, and enter the stoichiometric coefficients.

4.08. Click on the Kinetic tab and enter k = 8e-06 and E = 0. Click on Driving Force and enter 1 for the reactant
concentration exponents.

4
RX-005 Revised: Oct 15, 2012

4.09. For the reverse reaction, click Reactions | R-1 | Configuration | New. Name the reaction, select
reactants and products, and enter the stoichiometric coefficient.

5
RX-005 Revised: Oct 15, 2012

4.10. Click on the Kinetics tab and select reaction 2. Enter k = 2.7e-06, E = 0. Click on Driving Force and enter
1 for the reactant concentration exponents.

6
RX-005 Revised: Oct 15, 2012

4.11. Specify reactor operating conditions. Go to Blocks | CSTR1 | Setup. Enter Pressure = 1 bar,
Temperature = 100°C, Valid phases = Liquid-Only, Specification Type = Reactor Volume, Reactor
Volume = 2600 L.

7
RX-005 Revised: Oct 15, 2012

4.12. In the Reactions tab, move reaction set R-1 to the selected reaction sets column.

Repeat for the other two reactors. Enter the same conditions for temperature, pressure, valid phases,
specification type, volume, and selected reactions.

4.13. Specify the feed stream. Go to Streams | FEED | Input. Choose Mole Frac for Composition type and
enter Acetic Acid = 0.13, Ethanol = 0.35, Ethyl Acetate = 0, and water = 0.52. Enter Temperature =
100°C and Pressure = 1 bar. Select Mass as the Total flow basis and enter 100,000 kg/day.

8
RX-005 Revised: Oct 15, 2012

4.14. Open the Control Panel and run the simulation (F5).

4.15. Check results. Go to Streams | PRODUCT | Stream Results (Custom). In custom stream results you can
create data sheets that display only the results that you choose. A default sheet will appear with various
stream results. Note that you can change the units and add new streams to the data table. To create a
new data table, right click on the Default tab. Select Add New.

4.16. A dialogue box will appear, asking you to enter the name of the new data sheet. Once you name the
new sheet, a new table will appear. You can customize which results you want to display by right clicking
on the table tab and selecting Edit View.

9
RX-005 Revised: Oct 15, 2012

4.17. Selecting Edit View will open up a wizard which will allow you to choose which streams you would like
to display results for and which stream properties to display. In the Stream Selection tab, select both
FEED and PRODUCT streams. In the Property Selection tab, begin by moving all properties to the left
column. Then move the properties you would like to see displayed over to the right column. For this
case, select Component Mass Flow, Component Mole Flow, and Component Mole Fraction.

10
RX-005 Revised: Oct 15, 2012

4.18. In the Display Options tab in the Stream Summary Edit View Wizard, you can select the default units
for each property. For Component Mass Flow select kg/day, and for Component Mole Flow select
kmol/hr. After clicking OK the custom stream table should look like the following.

11
RX-005 Revised: Oct 15, 2012

This table shows that the flowrate of


ethyl acetate is under 9,000 kg/day.
Therefore this reactor setup is not
capable of meeting the desired
production rate.

5. Conclusion
The CSTRs cannot be used in series to make the target amount of product. Aspen Plus can be used to model
existing equipment in addition to designing new equipment. Modeling existing equipment lets engineers decide
if they can repurpose equipment and improve performance by changing state variables.

12
RX-005 Revised: Oct 15, 2012

6. Copyright
Copyright © 2012 by Aspen Technology, Inc. (“AspenTech”). All rights reserved. This work may not be
reproduced or distributed in any form or by any means without the prior written consent of
AspenTech. ASPENTECH MAKES NO WARRANTY OR REPRESENTATION, EITHER EXPRESSED OR IMPLIED, WITH
RESPECT TO THIS WORK and assumes no liability for any errors or omissions. In no event will AspenTech be
liable to you for damages, including any loss of profits, lost savings, or other incidental or consequential
damages arising out of the use of the information contained in, or the digital files supplied with or for use with,
this work. This work and its contents are provided for educational purposes only.

AspenTech®, aspenONE®, and the Aspen leaf logo, are trademarks of Aspen Technology, Inc.. Brands and
product names mentioned in this documentation are trademarks or service marks of their respective companies.

13
RX-006 Revised: Oct 15, 2012

Isomerization in a PFR with Aspen Plus® V8.0

1. Lesson Objectives
 Use chemical reaction kinetics to calculate the residence time required to reach a desired
conversion in a plug flow reactor
 Use Aspen Plus to confirm the analytical solution

2. Prerequisites
 Aspen Plus V8.0
 Basic knowledge of reaction rate laws and plug flow reactors

3. Background/Problem
2-Butene is a four carbon alkene that exists as two geometric isomers: cis-2-butene and trans-2-butene.
The irreversible isomerization reaction with 1st order reaction kinetics is shown below.

Homogeneous reaction

1st order reaction kinetics

The examples presented are solely intended to illustrate specific concepts and principles. They may not
reflect an industrial application or real situation.

1
RX-006 Revised: Oct 15, 2012

4. Problem Statement and Aspen Plus Solution


Calculate the residence time required to achieve 90% conversion using a plug flow reactor. Assume steady state
operation.

Analytic Solution:

∫ ∫

( )

( )

( )

( ) = 10.01 min

Aspen Plus Solution:


4.01. Start Aspen Plus V8.0. Select New | Chemical Processes | Chemicals with Metric Units. Click Create.

2
RX-006 Revised: Oct 15, 2012

4.02. Begin by defining the components in the Components | Specifications |Selection tab. Enter CIS-2-
BUTENE and TRANS-2-BUTENE as Component name and enter CIS and TRANS as the Component ID’s.
A window will appear stating that these changes will cause parameters to be updated. Click Yes.

4.03. To populate the binary interaction parameters go to Methods | Parameters | Binary Interaction |
NRTL-1.

3
RX-006 Revised: Oct 15, 2012

4.04. Go to the simulation environment by clicking the Simulation button in the bottom left of the screen.

4.05. Create the process flowsheet by selecting an RPlug block from the Model Palette under the Reactors
tab. The RPlug block models a plug flow reactor with no axial mixing using the user specified
stoichiometry and kinetics. Drop the RPlug block onto the flowsheet and connect the inlet and outlet
ports with material streams. Name these streams accordingly, in this case FEED and PRODUCT.

4.06. Define the reaction. Go to Reactions in the navigation pane and select New. The default reaction ID R-1
will be created. Select GENERAL for reaction type.

4
RX-006 Revised: Oct 15, 2012

4.07. In the R-1 | Configuration tab click New which will open a stoichiometry window. Name the reaction,
select reactants and products for this reaction and specify the stoichiometric coefficients.

4.08. Click on the Kinetic tab and enter k = 0.003833 and E = 0. Next click Driving Force and enter 1 for the
CIS reactant exponent.

5
RX-006 Revised: Oct 15, 2012

4.09. Specify the feed Stream. Go to Streams | FEED | Input. Under Composition select Mole-Flow and
enter a value of 1 kmol/hr for CIS and 0 for TRANS. Under the State variables enter T = 25°C, P = 10
bar. (Note that the required residence time will be the same regardless of flowrate.)

6
RX-006 Revised: Oct 15, 2012

4.10. Specify the PFR operating conditions by clicking Blocks | RPLUG | Setup. Select Reactor with specified
temperature as the Reactor type, with the operating condition of Constant at inlet temperature.

4.11. Click the Configuration tab and enter Length = 1 meter and Diameter = 2 inches (this geometry is just an
initial guess and will be iterated to find the solution in the flowsheet design spec shown in step 8).
Select Liquid-Only for Valid phases. In the Reactions tab, select R-1 to be included in the Selected
reaction sets.

7
RX-006 Revised: Oct 15, 2012

Often times plug flow reactors are designed to contain multiple tubes. This is common for reactions that
require a high surface area to volume ratio, such as an exothermic reaction where efficient cooling is
necessary. For future use, note where to select Multitube reactor and enter Number of tubes. For this
example we will just assume a single tube.

4.12. Create a design specification to determine the residence time required to achieve 90% conversion. As
stated in the previous exercises, design specs are used to manipulate input variables to achieve a
desired operating result. In the navigation pane go to Flowsheeting Options | Design Spec | New. A
design spec with the default name DS-1 will be created.

8
RX-006 Revised: Oct 15, 2012

4.13. In the DS-1 | Define tab click on New and create the variable MOLEFRAC. This variable will be defined
as the mole fraction of trans-2-butene in the product stream.

9
RX-006 Revised: Oct 15, 2012

4.14. Click on the Spec tab and enter Spec = MOLEFRAC, Target = 0.900, and Tolerance = 0.0001.

4.15. Click on the Vary tab and specify the reactor length to be the manipulated variable.

4.16. Open the Control Panel and run the simulation (F5). The simulation should complete with no warnings
or errors.

4.17. To check results go to Blocks | RPLUG | Results. The residence time is equal to approximately 10.01
minutes, identical to the analytical solution.

10
RX-006 Revised: Oct 15, 2012

Required residence time to achieve 90%


conversion in the reactor.

5. Conclusion
Both the analytical solution and design spec in Aspen Plus produced the same required residence time of 10.01
min. to achieve 90% reaction conversion in a plug flow reactor. The residence time for a PFR is the same as for a
batch reactor. Compare this to the residence time required for a CSTR (RX-003_CSTR_CIStoTRANS). Using RPFR
allows for more advanced calculations. It will model complex reaction systems including parallel and series
reactions which lead to coupled systems of ODEs.

6. Copyright
Copyright © 2012 by Aspen Technology, Inc. (“AspenTech”). All rights reserved. This work may not be
reproduced or distributed in any form or by any means without the prior written consent of
AspenTech. ASPENTECH MAKES NO WARRANTY OR REPRESENTATION, EITHER EXPRESSED OR IMPLIED, WITH
RESPECT TO THIS WORK and assumes no liability for any errors or omissions. In no event will AspenTech be
liable to you for damages, including any loss of profits, lost savings, or other incidental or consequential
damages arising out of the use of the information contained in, or the digital files supplied with or for use with,
this work. This work and its contents are provided for educational purposes only.

11
RX-006 Revised: Oct 15, 2012

AspenTech®, aspenONE®, and the Aspen leaf logo, are trademarks of Aspen Technology, Inc.. Brands and
product names mentioned in this documentation are trademarks or service marks of their respective companies.

12
RX-007 Revised: Oct 16, 2012

Esterification in a PFR with Aspen Plus® V8.0

1. Lesson Objectives
 Use Aspen Plus to determine whether a given reaction is technically feasible using a plug flow
reactor.

2. Prerequisites
 Aspen Plus V8.0
 Basic knowledge of reaction rate laws

3. Background
Consider the reversible liquid phase esterification of acetic acid shown below.

The examples presented are solely intended to illustrate specific concepts and principles. They may not
reflect an industrial application or real situation.

4. Problem Statement and Aspen Plus Solution


It is desired to produce 9,000 kg/day of ethyl acetate product from a feed stream consisting of 13 mole % acetic
acid, 35 mole % ethanol, and 52 mole % water. This feed stream is available at 100,000 kg/day. A single tube
plug flow reactor with a length of 10 meters and a diameter of 1 m is available for use in an existing chemical
plant. Determine if it is feasible to achieve the desired product using this reactor.

1
RX-007 Revised: Oct 16, 2012

Aspen Plus Solution:


4.01. Start Aspen Plus V8.0. Select New | Chemical Processes | Chemicals with Metric Units. Click Create.

4.02. Define components. In the navigation pane go to the Components | Specifications | Selection tab and
click Find. Search for and select acetic-acid, ethanol, ethyl-acetate, and water. If a window appears
asking to update the parameters, click Yes.

4.03. Populate the binary interaction parameters by going to Methods | Parameters | Binary Interaction |
NRTL-1.

2
RX-007 Revised: Oct 16, 2012

4.04. Create the flowsheet. Enter the simulation environment by clicking the Simulation button in the bottom
left of the screen.

4.05. Place an RPlug block onto the flowsheet from the Reactors tab in the Model Palette. The RPlug block
models a plug flow reactor with no axial mixing using the user specified stoichiometry and kinetics.
Connect the required ports with material streams.

4.06. Define reactions. In the navigation pane go to Reactions and select New. A default reaction ID R-1 will
be created, select GENERAL for type.

3
RX-007 Revised: Oct 16, 2012

4.07. In the R-1 | Configuration tab click New. For reversible reactions it is often useful to enter the forward
and reverse reactions as separate reactions within the same reaction group. Start with the forward
reaction. Name the reaction, select reactants and products, and enter the stoichiometric coefficients.

4.08. Click on the Kinetic tab and enter k = 8e-06 and E = 0. Click on Driving Force and enter 1 for the reactant
concentration exponents.

4
RX-007 Revised: Oct 16, 2012

4.09. For the reverse reaction, go back to the Configuration tab and click New. Name the reaction, select
reactants and products, and enter the stoichiometric coefficient.

5
RX-007 Revised: Oct 16, 2012

4.10. Click on the Kinetics tab and select reaction 2. Enter k = 2.7e-06, E = 0. Click on Driving Force and enter 1
for the reactant concentration exponents.

6
RX-007 Revised: Oct 16, 2012

4.11. Specify reactor operating conditions. Go to Blocks | RPLUG | Setup. Select Reactor with specified
temperature, and choose Constant at specified reactor temperature, in this case 100°C.

4.12. Specify the geometry of the reactor in the Configuration tab. Enter Length = 10 meters and Diameter =
1 meter. Leave the options for multitude reactor unchecked since we want to model a single tube plug
flow reactor. Select Liquid-Only for Valid phases.

4.13. In the Reactions tab, move reaction set R-1 to the Selected reaction sets column.

7
RX-007 Revised: Oct 16, 2012

4.14. Specify Feed stream. Go to Streams | FEED | Input. Choose Mole-Frac for Composition type and enter
Acetic Acid = 0.13, Ethanol = 0.35, Ethyl Acetate = 0, and water = 0.52. Enter Temperature = 100°C and
Pressure = 1 bar. Select Mass as the Total flow basis and enter 100,000 kg/day.

4.15. Open the Control Panel and run the simulation (F5). The simulation should complete with no warnings
or errors.

8
RX-007 Revised: Oct 16, 2012

4.16. Check results. Go to Streams | PRODUCT | Stream Results (Custom). In custom stream results you can
create data sheets that display only the results that you choose. A default sheet will appear with various
stream results. Note that you can change the units and add new streams to the data table. To create a
new data table, right click on the Default tab. Select Add New.

4.17. A dialogue box will appear, asking you to enter the name of the new data sheet. Once you name the
new sheet, a new table will appear. You can customize which results you want to display by right
clicking on the table tab and selecting Edit View.

9
RX-007 Revised: Oct 16, 2012

4.18. Selecting Edit View will open up a wizard which will allow you to choose which streams you would like
to display results for and which stream properties to display. In the Stream Selection tab, select both
FEED and PRODUCT streams. In the Property Selection tab, begin by moving all properties to the left
column, then move the properties you would like to see displayed over to the right column. For this
case, select Component Mass Flow, Component Mole Flow, and Component Mole Fraction.

10
RX-007 Revised: Oct 16, 2012

4.19. In the Display Options tab of the wizard you can edit the units for each property. Select kg/day for mass
flow, and kmol/hr for mole flow.

4.20. The stream results should now look like the following.

11
RX-007 Revised: Oct 16, 2012

This table shows that the flowrate of


ethyl acetate is over 9,000 kg/day.
Therefore this reactor is capable of
meeting the desired production rate.

5. Conclusion
The use of the 10 m reactor and provided feed stock to produce 9,000 kg/day is feasible. Aspen Plus can be used
to model existing equipment in addition to designing new equipment. Modeling existing equipment lets
engineers decide if they can repurpose equipment and improve performance by changing state variables.

6. Copyright
Copyright © 2012 by Aspen Technology, Inc. (“AspenTech”). All rights reserved. This work may not be
reproduced or distributed in any form or by any means without the prior written consent of
AspenTech. ASPENTECH MAKES NO WARRANTY OR REPRESENTATION, EITHER EXPRESSED OR IMPLIED, WITH
RESPECT TO THIS WORK and assumes no liability for any errors or omissions. In no event will AspenTech be
liable to you for damages, including any loss of profits, lost savings, or other incidental or consequential

12
RX-007 Revised: Oct 16, 2012

damages arising out of the use of the information contained in, or the digital files supplied with or for use with,
this work. This work and its contents are provided for educational purposes only.

AspenTech®, aspenONE®, and the Aspen leaf logo, are trademarks of Aspen Technology, Inc.. Brands and
product names mentioned in this documentation are trademarks or service marks of their respective companies.

13
RX-008 Revised: Oct 23, 2012

Simple Combustion Reactor with Aspen Plus® V8.0

1. Lesson Objectives
 Use RStoic block
 Determine air flow rate needed for a clean burn
 Determine heat available from a fuel stream

2. Prerequisites
 Aspen Plus V8.0
 Understanding of enthalpy of combustion

3. Background
Natural gas, which is primarily methane, is distributed in underground pipes. The pressure in these
pipes varies depending on where in the pipe it is: the closer to the pumping station, the higher the
pressure. An industrial customer can expect to get natural gas at around 60 psig, and is typically
charged per cubic foot of natural gas used. Methane burns in the following reaction:

CH4 + 2 O2  CO2 + 2 H2O

The examples presented are solely intended to illustrate specific concepts and principles. They may
not reflect an industrial application or real situation.

4. Problem Statement and Aspen Plus Solution


Problem
Determine how much energy is available from a 5 ft 3/h fuel stream that consists of only methane at 60
psig. The air feed should be approximated with 80 mol-% nitrogen and 20 mol-% oxygen. There should
be 10% excess oxygen in the air stream so the fuel-air mixture is not too rich. Assume the exhaust is 182
°C. Report the air flow rate in mol/h and ft 3/h (at 1 atm) in addition to the available heat in kW.

Mole Balance
Two moles of oxygen are required to combust each mole of methane. Oxygen is one fifth of the moles
in air. Therefore there will need to be ten moles of air for each mole of methane for a stoichiometric
mixture. A 10% excess requires a 10% increase in the relative amount of air, or 11 moles of air for each
mole of methane.

Aspen Plus Solution:


4.01. Start Aspen Plus V8.0. Select New | Blank and Recent | Blank Simulation. Click Create.

1
RX-008 Revised: Oct 23, 2012

4.02. Define components. In the Components | Specifications | Selection tab enter the following
components. Enter the chemical name into the Component name field. Enter the name you
wish to identify each component into the Component ID field.

2
RX-008 Revised: Oct 23, 2012

4.03. You can verify that the chemical you have entered is the one you want by checking the chemical
formula. Aspen Plus may not immediately recognize chemicals that are used less frequently in
industry, and so you would have to use the Find button. The order seen here is the order the
components will appear in all subsequent tables. If you wish them to be in a different order, use
the Reorder button.

4.04. Define methods. Go to the Methods | Specifications node on the navigation pane. Select NRTL
as the Base method.

4.05. At this point, you are ready to move to the simulation environment. To do so, click the
Simulation button at the bottom left of the screen.

4.06. On the main flowsheet create a fuel stream by clicking on the Material button in the Model
Palette.

3
RX-008 Revised: Oct 23, 2012

Drop a material stream to the flowsheet and name the stream by right-clicking the stream and
selecting Rename Stream or by selecting the stream and pressing Ctrl+M. Your flowsheet
should look like the picture below.

4.07. Click on the small arrow above the material stream button to cancel insert mode. Double-click
on the stream in the flowsheet to specify the feed conditions. Assume the methane is at 25°C
and available at 60 psig. Be sure to change the units using the drop-down menu. Change the
Total flow basis to be Volume and the units to ft3/h (cuft/hr), and enter 5. Change the
Composition basis to mole fraction (Mole-frac), and enter 1 for the methane component (FUEL).

4.08. Before entering the flowrate for the air stream, you will need to know the molar flowrate for the
fuel stream. For this, you will need a stream with results. Open the Control Panel and run the
simulation (F5). There are currently no blocks to evaluate, but the stream results for stream
FUEL will be generated.

4
RX-008 Revised: Oct 23, 2012

4.09. Check stream results. Go to Streams | Fuel | Results. The molar flowrate of methane in stream
FUEL is 0.029415 kmol/hr.

4.10. We will now create a second material stream called AIR, which will supply the oxygen required
for combustion. The flowsheet should look like the following.

4.11. Double click on the AIR stream, or go to Streams | Air | Input to specify the air stream. Assume
the air is at 25°C and 1 atm. Change the Composition basis to Mole-Frac and enter 0.2 for

5
RX-008 Revised: Oct 23, 2012

oxygen and 0.8 for nitrogen. Change the Total flow basis to Mole and enter 0.323565 kmol/hr.
We know the mole-flow of methane, therefore the mole flow of air will be 11 times that number
based on the initial mole balance.

4.12. We will now place a valve in order to reduce the pressure of the fuel stream to ambient
pressure. Select a Valve from the Pressure Changers tab in the Model Palette. Connect the fuel
stream to the input of the valve by double-clicking on the out arrow or by right-clicking and
selecting Reconnect destination and then clicking the red arrow pointing into the valve. Create
an exit stream by clicking the material stream button, clicking on the red arrow coming out of
the valve, and then somewhere to the right of that on the flowsheet. The flowsheet should now
look like the following.

4.13. Specify the valve to have an output pressure of 1 atm. Double click on the valve or go to Blocks
| VALVE | Input. Specify an Outlet pressure of 1 atm.

6
RX-008 Revised: Oct 23, 2012

4.14. Insert reactor. Select the RStoic block from the Reactors tab of the Model Palette and place it
onto the flowsheet.. The RStoic block is the simplest reactor model type and requires the
stoichiometric coefficients, limiting reactant, and extent of reaction. Connect the feed streams
to the input of the RStoic block and connect an effluent stream. Your flowsheet should look like
the following.

4.15. Double click the RStoic block or navigate to Blocks | FURNACE | Setup to enter the operating
specifications. Enter a Pressure of 1 atm and a Temperature of 180°C. The temperature field
specifies the exit temperature.

7
RX-008 Revised: Oct 23, 2012

4.16. Go to the Reactions tab and click on the New button. Enter in the reactants and their
stoichiometric coefficients, and then the products and their coefficients. Combustion is a very
favorable reaction and occurs in the gas phase so it is very fast. Assume the reaction goes to
completion, so enter a 1 in the Fraction conversion field. There is excess oxygen by design, so
the limiting reactant is fuel.

8
RX-008 Revised: Oct 23, 2012

4.17. All required input is now complete. Open the Control Panel and run the simulation (F5). The
simulation should complete with no errors.

4.18. To check results go to Blocks | FURNACE | Results. Here you can see the calculated heat that is
being released via the combustion reaction.

(FAQ) Useful Option To Know: Convention for heat duties

A convention in Aspen is that heat duty goes to the unit operation. Positive duty indicates
energy transfer to the equipment; negative duty indicates energy removed from the equipment.

5. Conclusions
5 ft3/h of methane produces 6.09 kW of heat. To run a quality, lean mixture there must be 280 ft 3/h of
air (that is 20 mol-% oxygen) which is 0.32 kmol/h. The RStoic block is useful for quick simulations with
well understood reactions. Reactions with slow kinetics, or complex systems with series or parallel
reactions are outside the scope of RStoic. However the simplicity and sparseness of required input
makes it useful for back-of-the-envelope simulations.

6. Copyright
Copyright © 2012 by Aspen Technology, Inc. (“AspenTech”). All rights reserved. This work may not be
reproduced or distributed in any form or by any means without the prior written consent of
AspenTech. ASPENTECH MAKES NO WARRANTY OR REPRESENTATION, EITHER EXPRESSED OR IMPLIED,
WITH RESPECT TO THIS WORK and assumes no liability for any errors or omissions. In no event will
AspenTech be liable to you for damages, including any loss of profits, lost savings, or other incidental or

9
RX-008 Revised: Oct 23, 2012

consequential damages arising out of the use of the information contained in, or the digital files
supplied with or for use with, this work. This work and its contents are provided for educational
purposes only.

AspenTech®, aspenONE®, and the Aspen leaf logo, are trademarks of Aspen Technol ogy, Inc.. Brands
and product names mentioned in this documentation are trademarks or service marks of their
respective companies.

10
Thermo-001 Revised: Oct 16, 2012

Property Data and Models in Aspen Plus® V8.0

1. Lesson Objectives
 Learn how to retrieve properties data from NIST ThermoData Engine (aka. NIST TDE) in Aspen Plus,
and compare the experimental data with the prediction by various thermodynamic models.
 Explore how to use the software to generate thermodynamic properties diagrams (e.g. T-xy, y-x).
 Perform regression analysis to increase model prediction accuracy

2. Prerequisites
 Aspen Plus V8.0
 Basic understanding of binary vapor-liquid equilibrium

3. About the NIST ThermoData Engine (TDE) in Aspen Plus


The ThermoData Engine (TDE) is a thermodynamic data correlation, evaluation, and prediction tool provided
with Aspen Plus and Aspen Properties through a long-term collaboration agreement with the National Institute
of Standards and Technology (NIST).The purpose of the ThermoData Engine software is to provide critically
evaluated thermodynamic and transport property data based on the principles of dynamic data evaluation.

The examples presented are solely intended to illustrate specific concepts and principles. They may not
reflect an industrial application or real situation.

4. Problem Statement and Aspen Plus Solution


Ethanol/Benzene mixture is known to be a non-ideal binary system that exhibits azeotropic behavior in
thermodynamic phase equilibrium. Using Aspen Plus, we want to compute the thermodynamic equilibrium of an
Ethanol/Benzene binary mixture using different thermodynamic models, and compare the calculation results
with experimental data available from the NIST ThermoData Engine.

 Citation Info of Experimental Data:


 Ellis, S.R.M.; Thwaites, J.M., “A small-capacity equilibrium still”, Chemical Processing and
Engineering, v36, pp358–360, 1955
 Thermodynamic Models to Test:
 NRTL
 IDEAL
 PENG-ROBINSON

1
Thermo-001 Revised: Oct 16, 2012

Aspen Plus Solution:


4.01. Start Aspen Plus V8.0. Select New | Chemical Processes | Chemicals with Metric Units. Click Create.

4.02. Define components. In the Components | Specifications | Selection tab enter Ethanol and Benzene as
the Component ID. You will be prompted by an Update Parameters dialog box. Click Yes to update
parameters.

4.03. Populate the binary interaction parameters by going to Methods | Parameters | Binary Interaction |
NRTL-1.

2
Thermo-001 Revised: Oct 16, 2012

4.04. Retrieve data. Click on the NIST button in the home ribbon menu. It will open the NIST ThermoData
Engine window.

4.05. In the NIST ThermoData Engine window select Binary Mixture for Property data type, and ETHANOL
and BENZENE for Components. Press the Retrieve data button, it will retrieve all binary data available
in the NIST TDE.

3
Thermo-001 Revised: Oct 16, 2012

4.06. Close the NIST ThermoData Engine window and view the TDE Binary Results.

4
Thermo-001 Revised: Oct 16, 2012

4.07. In the TDE Binary Results, scroll down to find the Binary VLE | Isobaric | Binary VLE 030 data set. Select
Save Data at the bottom of the screen, and click OK on the following window after confirming you have
selected the correct data set. Make note of the citation information located at the bottom of the screen.

Citation info

4.08. In the navigation pane go to the Data | BVLE30 | Data tab. Let’s review the experimental data by
plotting it. Since this is an Isobaric data set, you can create a T-xy equilibrium plot. Find the Plot buttons
in the home ribbon menu. Press each T-xy and y-x plot button. You will notice this binary mixture has an
azeotrope near a mole fraction of 0.45 ethanol.

5
Thermo-001 Revised: Oct 16, 2012

4.09. We want to test the Aspen Plus thermodynamic model by predicting these experimental data, starting
with the NRTL, IDEAL, and PENG-ROBINSON base methods. Find the Binary icon in the Home ribbon
menu under Analysis. Upon clicking, a new Binary Analysis window will open. Check if these settings
are configured correctly then press the Run Analysis button for model predictions.

a. NRTL Model Prediction

6
Thermo-001 Revised: Oct 16, 2012

Model Prediction Experimental Data

4.10. Please note, in this example, the temperature unit in the prediction is Celsius while the experimental
data unit is Kelvin. We would like to make them display the same unit (Kelvin) and merge them onto one
plot so we can compare them.
 To change the units, select the predicted Txy plot, then find the ribbon menu, Design | Data,
and set Temperature= K.
 Then press the Merge Plot button to merge the two plots onto a single plot.

7
Thermo-001 Revised: Oct 16, 2012

Merged Plot

4.11. The merged plot needs some fine tuning:


 Use same Y-Axis
 Use Line only for the predicted values
 Improve legend property for clearer review

To use the same Y-Axis, right click on the plot, select Y-Axis Map, and press the Single Y-Axis button
when the new window is opened. Press OK.

8
Thermo-001 Revised: Oct 16, 2012

To use Line only for the predicted values, select the predicted value series on the plot, find the ribbon
menu, Format, set Display = Line Only. You can change the line thickness and the color as well.

An improved T-xy plot is shown below:

9
Thermo-001 Revised: Oct 16, 2012

4.12. To create y-x predictions, in the navigation pane go to Analysis | BINRY-1 | Results (which are the
results of the Binary Analysis), then select the y-x plot button in the ribbon menu.

10
Thermo-001 Revised: Oct 16, 2012

4.13. Similar to the T-xy plot, you can merge the predictions and experimental data into the same plot. This is
shown below:

Repeat these prediction and comparison steps for IDEAL and PENG-ROBINSON models.

4.14. IDEAL Model Prediction


To use IDEAL method for the predictions, go to Methods and select IDEAL for Base method. It
will add IDEAL to the Selected Methods, so that you can choose it from the Binary Analysis window.

11
Thermo-001 Revised: Oct 16, 2012

IDEAL method will be


enabled in Binary Analysis

IDEAL prediction compared with the


experimental data.

How accurate are these predictions?

12
Thermo-001 Revised: Oct 16, 2012

b. PENG-ROBINSON Model Prediction


Similar to IDEAL, to use the PENG-ROBINSON method for the predictions, go to
Methods and select Base method = PENG-ROB. It will add PENG-ROB to the Selected Methods,
so that you can choose it from the Binary Analysis window. By using the same procedure, the
following plots were created.

13
Thermo-001 Revised: Oct 16, 2012

4.15. The predictions given by the Peng-Robinson method are inaccurate because Aspen Plus has not
provided the binary parameters or the given binary interaction parameters are wrong. These
predictions can be greatly improved by performing a regression analysis inside of Aspen Plus.

By using the regression feature, you can find ‘fitted’ binary interaction parameters to explain a particular
binary system. Once you achieve such regression, you can extend the use of the ‘fitted’ thermodynamic
model for process simulation. The steps to complete a regression analysis of experimental data inside
Aspen Plus are listed below.

(Step 1) Go to Methods | Parameters | Binary Interaction | PRKBV-1, the data fields of Temperature-
dependent binary parameters are all empty. This means that the PENG-ROBINSON method has no
binary parameters for the ETHANOL/BENZENE mixture, therefore you cannot expect a reasonable model
prediction.

(Step 2) In order to perform a regression analysis, you need experimental data. You can get the data
from NIST TDE. We have already retrieved this data in steps 4.04-4.07. In the navigation pane go to the
Data | BVLE030 | Data tab to view the experimental data retrieved from NIST TDE.

14
Thermo-001 Revised: Oct 16, 2012

(Step 3) Create a regression. Change the run mode to Regression.

In the navigation pane go to Regression and press the New button. In the Setup tab select the data set
to perform the regression on (BVLE030) and set the Parameters table as shown below:

15
Thermo-001 Revised: Oct 16, 2012

(Step 4) Run the regression (F5). Press OK when the Data Regression Run Selection window is shown.

Once the regression is complete, the binary parameters data field will be filled with the ‘fitted’
parameters.

16
Thermo-001 Revised: Oct 16, 2012

(Step 5) Re-predict the equilibrium by using PENG-ROBINSON with the binary parameters obtained by
the regression.

17
Thermo-001 Revised: Oct 16, 2012

You can see that the Peng-Robinson predictions are greatly improved from the original predictions. Comparing
model predictions and experimental results is a good habit to develop when creating a simulation. If the model
predictions are not accurate, the simulation will not provide accurate results. Regression analysis is a great tool
for fine tuning model parameters and ensuring that a simulation will produce useful information about the
process design.

5. Copyright
Copyright © 2012 by Aspen Technology, Inc. (“AspenTech”). All rights reserved. This work may not be
reproduced or distributed in any form or by any means without the prior written conse nt of
AspenTech. ASPENTECH MAKES NO WARRANTY OR REPRESENTATION, EITHER EXPRESSED OR IMPLIED, WITH
RESPECT TO THIS WORK and assumes no liability for any errors or omissions. In no event will AspenTech be
liable to you for damages, including any loss of profits, lost savings, or other incidental or consequential
damages arising out of the use of the information contained in, or the digital files supplied with or for use with,
this work. This work and its contents are provided for educational purposes only.

AspenTech®, aspenONE®, and the Aspen leaf logo, are trademarks of Aspen Technology, Inc.. Brands and
product names mentioned in this documentation are trademarks or service marks of their respective companies

18
Thermo-002 Revised: Oct 16, 2012

Flash Calculation in Aspen Plus® V8.0

1. Lesson Objective
 Learn how to model a Flash separator and examine different thermodynamic models to see how
they compare.
 Flash blocks in Aspen Plus

2. Prerequisites
 Access to Aspen Plus V8.0
 This module builds upon the thermodynamics models found in module 1 of this series. You should
complete the exercises in the Thermo_001_TDE which focuses in learning Properties Data Base and
Thermodynamic Models in Aspen Plus.
 Files needed (saved in Aspen Plus V8.0): “Thermo_002_FlashModel_Start.bkp” provided with the
package

3. Problem

We want to investigate Vapor-Liquid separation at different pressures, temperatures and compositions. Assume
you have a feed with an equimolar binary mixture of ethanol and benzene at 1 bar and 25°C. Examine the
following flash conditions using the Flash model in Aspen Plus. Use Vapor-Liquid as the Valid Phase in the
computation.

 Condition #1 (P-V Flash): At 1 bar and a vapor fraction of 0.5, find the equilibrium temperature and
the heat duty.
 Condition #2 (T-P Flash): At the temperature determined from Condition #1 and a pressure of 1 bar,
verify the flash model results in a vapor fraction of 0.5 at equilibrium.
 Condition #3 (T-V Flash): At the temperature of Condition #1, and a vapor fraction of 0.5, verify that
the flash model results in an equilibrium pressure of 1 bar.
 Condition #4 (P-Q Flash): At 1 bar and with the heat duty determined from Condition #1, verify that
the temperature and vapor fraction are consistent with previous conditions.
 Condition #5 (T-Q Flash): At the temperature and heat duty determined from Condition #1, verify
that the pressure and vapor fraction are consistent with previous conditions.

The examples presented are solely intended to illustrate specific concepts and principles. They may not
reflect an industrial application or real situation.

1
Thermo-002 Revised: Oct 16, 2012

4. Aspen Plus Solution:


4.01. Start Aspen Plus V8.0. Open the Thermo_002_FlashModel_Start.bkp file. This file will already have the
components ethanol and benzene specified.

4.02. In the properties environment, go to Methods | Selected Methods. You should see three methods are
available (IDEAL, NRTL, PENG-ROB) as shown below. Also check that the current base method is set as
NRTL.

4.03. Go to the simulation environment. Click the Simulation button in the bottom left of the screen.

4.04. In the simulation environment you can find Model Palette (F10) where you can find all the Aspen Plus
models.

2
Thermo-002 Revised: Oct 16, 2012

Main Flowsheet

Model Palette

4.05. In the Separators tab in the Model Palette, find the Flash2 model and drop it onto the flowsheet. The
Flash2 block is a model for a flash tank. The ‘2’ in the name is the number of effluent streams: one is a
vapor stream, and the other is a liquid stream. Select Material stream button and connect material
streams to the inlet and outlet ports of Flash2. Once you’ve completed connecting the ports, the
flowsheet should be similar to below. Right clicking anywhere on the flowsheet will cancel insert mode
and bring back the main cursor. You can edit the names of streams and blocks by pressing Ctrl + M.

3
Thermo-002 Revised: Oct 16, 2012

Press <Ctrl + M> to rename

Rename like this

4.06. You should see in the bottom left corner. This is because the simulation
requires further input and is not yet ready to run. To complete the required input you need to enter the
information for the material feed stream and the Flash2 block. To specify the feed stream information
navigate to Streams | FEED | Input using the navigation pane, or you can double click on the stream on
the main flowsheet. Enter the following information for the feed stream.

4
Thermo-002 Revised: Oct 16, 2012

4.07. For Condition #1 (Compute the temperature to get 0.5 vapor fraction at 1 bar), go to Blocks | FLASH |
Input, and enter the following information:

4.08. You will notice that in the status bar, the Required Input Incomplete warning has changed to Required
Input Complete. You are all set. Open the Control Panel and run the simulation (F5).

4.09. The simulation will complete with no errors or warnings. Notice Results Available in the status bar. To
check the calculation results, go to Blocks | FLASH | Results. Compare your results with what is shown
below. If you don’t have the same (or very close) results, please check that the Base method is NRTL
and double check the feed and flash conditions that you have entered.

4.10. For Condition #2 (Compute vapor fraction at 1 bar and at the temperature obtained in Condition #1), go
to Blocks | FLASH | Input, and enter information as shown below:

5
Thermo-002 Revised: Oct 16, 2012

Run the simulation (F5) and check the results. The calculated vapor fraction is very close to the one in
Condition #1.

4.11. For Condition #3 (Compute pressure at the temperature obtained in Condition #1 with 0.5 vapor
fraction), go to Blocks | FLASH | Input, and enter data as below:

Run the simulation (F5) and check the results. The calculated pressure is 1 bar.

6
Thermo-002 Revised: Oct 16, 2012

4.12. For Condition #4 (Compute temperature and vapor fraction at 1 bar and using the heat duty obtained in
Condition #1), go to Blocks | FLASH | Input, and enter the information as shown below:

Run the simulation (F5) and check the results.

4.13. For Condition #5 (Compute pressure and vapor fraction at the temperature and heat duty obtained in
Condition #1), go to Blocks | FLASH | Input, and enter the information as shown below:

7
Thermo-002 Revised: Oct 16, 2012

Run the simulation and check the results.

5. Conclusion
You have gone through the five flash methods which are most common in Aspen Plus. Here is a brief summary.

Flash Method T (C) P (bar) V (-) Q (Gcal/hr)

P-V Flash 67.43186 1 0.5 0.00555445

T-P Flash 67.4319 1 0.499321 0.00554888

T-V Flash 67.4319 1 0.5 0.00555445

P-Q Flash (or P-H) 67.4319 1 0.5 0.00555445

T-Q Flash (or T-H) 67.4319 1 0.5 0.00555445 Specified Computed

Feed Condition: ETHANOL/BEZENE (Equimolar mixture) at 1 bar and 25 Celsius.

8
Thermo-002 Revised: Oct 16, 2012

6. Copyright
Copyright © 2012 by Aspen Technology, Inc. (“AspenTech”). All rights reserved. This work may not be
reproduced or distributed in any form or by any means without the prior written consent of
AspenTech. ASPENTECH MAKES NO WARRANTY OR REPRESENTATION, EITHER EXPRESSED OR IMPLIED, WITH
RESPECT TO THIS WORK and assumes no liability for any errors or omissions. In no event will AspenTech be
liable to you for damages, including any loss of profits, lost savings, or other incidental or consequential
damages arising out of the use of the information contained in, or the digital files supplied with or for use with,
this work. This work and its contents are provided for educational purposes only.

AspenTech®, aspenONE®, and the Aspen leaf logo, are trademarks of Aspen Technology, Inc.. Brands and
product names mentioned in this documentation are trademarks or service marks of their respective companies.

9
Thermo-004 Revised: October 26, 2012

Heat of Vaporization with Aspen Plus® V8.0

1. Lesson Objectives
 Learn how to calculate heat of vaporization using the Flash2 block in Aspen Plus
 Understand the impact of heat of vaporization on distillation

2. Prerequisites
 Aspen Plus V8.0

3. Background
The driving force for distillation is energy. The most energy consuming part of a distillation column is the
vaporization of material in the reboiler to cause vapor to flow from the bottom of the column to the top of the
column. Heat of vaporization determines the amount of energy required. Therefore, it is important to know the
heat of vaporization of various species during solvent selection. With everything else equal, we should select a
component with lower heat of vaporization so that we can achieve the same degree of separation with less
energy. Example Dist-009 shows that we can achieve significant energy savings by using a solvent with lower
heat of vaporization. This example contains three isolated Flash2 blocks. Each Flash2 block is used to calculate
the heat of vaporization for a pure component.

The examples presented are solely intended to illustrate specific concepts and principles. They may not
reflect an industrial application or real situation.

1
Thermo-004 Revised: October 26, 2012

4. Aspen Plus Solution


If you are unfamiliar with how to start Aspen Plus, select components, define methods, or construct a flowsheet,
consult Get Started Guide for New Users of Aspen Plus.pdf for instructions.

4.01. Create a new simulation in Aspen Plus using the Blank Simulation template. The Components |
Specification | Selection sheet is displayed. Enter WATER, C7H16-3, and C2H3CL3 for Component ID.

2
Thermo-004 Revised: October 26, 2012

4.02. In the Methods | Specifications | Global sheet, select UNIQ-RK for Method name. Then, click the Next
Input button (or press the F4 key) to populate the binary interaction parameters.

3
Thermo-004 Revised: October 26, 2012

4.03. Enter the Simulation environment. Add three separate Flash2 blocks and attach Material Streams
accordingly. For this step, only attach streams to required ports (i.e., ports in red). Rename the streams
and blocks as shown below.

4
Thermo-004 Revised: October 26, 2012

4.04. In the Streams | FEED-C2 | Input | Mixed sheet, select Pressure and Vapor Fraction in drop-down lists
for Flash Type. Enter 1 for the Pressure value field, and 0 for the Vapor fraction value field. Select bar
for the Pressure unit field. This sets the stream condition to that of saturated liquid at 1 bar. In the
Composition frame, select Mole-Flow and kmol/hr from the drop-down lists and enter 100 for
C2H3CL3.

4.05. Repeat step 4.04 for stream Feed-C7. Enter 100 for C7H16-3.

5
Thermo-004 Revised: October 26, 2012

4.06. Repeat step 4.04 for stream H2O. Enter 100 for WATER.

4.07. In the Blocks | C2 | Input | Specifications sheet, select Pressure and Vapor Fraction from drop-down
lists for Flash Type. Enter 0 for Pressure and 1 for Vapor fraction. A pressure of 0 means no pressure
drop across the flash drum. The calculated heat duty is the heat of vaporization at 1 bar for
trichloroethane.

6
Thermo-004 Revised: October 26, 2012

4.08. Repeat step 4.07 for block C7 with the same specifications.

4.09. Repeat step 4.07 for block WATER with the same specifications.

7
Thermo-004 Revised: October 26, 2012

4.10. For block WATER we must also change the property method to STEAMNBS. When using pure water
with no other components, other methods can sometimes be inaccurate when it comes to density and
heat capacity of water. To do this navigate to the Blocks | WATER | Block Options form and select
STEAMNBS for Property Method.

4.11. Select the Run button under the Home tab of the ribbon (or press the F5 key) to run the simulation.
Once it is complete, the results are available on the Results Summary | Models | Flash2 sheet. Each
Heat duty in the red box is the amount of energy required to vaporize 100 kmol/hr of the relevant
species at 1 bar. The heat of vaporization for each species can be calculated via division of the heat duty
by the molar flow rate.

8
Thermo-004 Revised: October 26, 2012

5. Conclusions
Although water has small molecular weight, its heat of vaporization is large. Heat of vaporization for water is
about 18% higher than that of 1,1,2-trichloroethane and about 30% higher than that of 3-methylhexane.

9
Thermo-004 Revised: October 26, 2012

6. Copyright
Copyright © 2012 by Aspen Technology, Inc. (“AspenTech”). All rights reserved. This work may not be
reproduced or distributed in any form or by any means without the pri or written consent of
AspenTech. ASPENTECH MAKES NO WARRANTY OR REPRESENTATION, EITHER EXPRESSED OR IMPLIED, WITH
RESPECT TO THIS WORK and assumes no liability for any errors or omissions. In no event will AspenTech be
liable to you for damages, including any loss of profits, lost savings, or other incidental or consequential
damages arising out of the use of the information contained in, or the digital files supplied with or for use with,
this work. This work and its contents are provided for educational purposes only.

AspenTech®, aspenONE®, and the Aspen leaf logo, are trademarks of Aspen Technology, Inc.. Brands and
product names mentioned in this documentation are trademarks or service marks of their respective companies.

10
Therm-005 Revised: October 26, 2012

Simulation of Steam Engine with Aspen Plus® V8.0

1. Lesson Objectives
 Learn how to simulate a steam engine with Aspen Plus
 Learn how to specify pumps, heaters, and turbines

2. Prerequisites
 Aspen Plus V8.0
 Introductory thermodynamics

3. Background
A steam engine consists of the following steps:

 Water is pumped into a boiler using a pump.


 Water is vaporized in a boiler and becomes high temperature and pressure steam.
 Steam flows through a turbine and does work. The pressure and temperature go down during this
step. The steam is also partially condensed.
 The steam is further cooled to be condensed completely. Then, it is fed to the pump mentioned in
the first step to be re-used.

Also, we will look at the plot of vapor pressure versus temperature using pure property analysis in Aspen Plus to
help us understand which phase water should be in for a given temperature and pressure.

The examples presented are solely intended to illustrate specific concepts and principles. They may not
reflect an industrial application or real situation.

1
Therm-005 Revised: October 26, 2012

4. Aspen Plus Solution


If you are unfamiliar with how to start Aspen Plus, select components, define methods, or construct a flowsheet,
consult Get Started Guide for New Users of Aspen Plus.pdf for instructions.

4.01. Create a new simulation in Aspen Plus using the Blank Simulation template. The Components |
Specification | Selection sheet is displayed. Enter WATER for Component ID.

2
Therm-005 Revised: October 26, 2012

4.02. Since water is the only component in this tutorial, Method assistant should recommend IAPWS-95. Go
to the Methods | Specifications | Global sheet and select IAPWS-95 for Base method.

3
Therm-005 Revised: October 26, 2012

4.03. Click the Analysis | Pure button from the Home tab of the ribbon to create a new pure property
analysis. Select PL for Property and enter 200 for Upper limit and 25 for No. points. In the Components
form, move WATER into the Selected components area.

4
Therm-005 Revised: October 26, 2012

4.04. Select the Run analysis button to generate the property plot for water. This plot shows which phase
WATER should be in for a given temperature and pressure.

5
Therm-005 Revised: October 26, 2012

4.05. Enter the simulation environment. Add two Heaters, a Pump and a Compressor as shown in the
flowsheet. Connect the four units with Material Streams. Name the streams as in the screenshot
provided below. Note that the Compr model can be used to model a Turbine.

4.06. Go to the Streams | H2O | Input | Mixed sheet. Enter 98 and C for Temperature, 1 bar for Pressure,
and select Mass-Flow and kg/hr from the drop-down lists in the Composition frame. Enter 10000 for
WATER value field to specify the flow rate.

6
Therm-005 Revised: October 26, 2012

4.07. Go to the Blocks | BOILER | Input | Specifications sheet. Enter 460 and C for Temperature and 40 bar
for Pressure.

7
Therm-005 Revised: October 26, 2012

4.08. Go to the Blocks | CONDENSR | Input | Specifications sheet. Enter 98 and C for Temperature and 1 and
bar for Pressure.

4.09. Go to the Blocks | PUMP | Setup | Specifications sheet. Select the radio button for Discharge pressure
and enter 1.2 and select bar.

8
Therm-005 Revised: October 26, 2012

4.10. Go to the Blocks | TURBINE | Setup | Specifications sheet. Select the Turbine radio button, and select
the Discharge pressure radio button. Enter 1 and select bar for Discharge Pressure. Go to the
Convergence sheet and select Vapor-Liquid from the drop-down list for Valid phases (see screenshot
below).

9
Therm-005 Revised: October 26, 2012

4.11. Click the Run | Run button under the Home tab of the ribbon (or press F5) to run the simulation.
Navigate to the Results Summary | Streams | Material sheet. The information of the streams in the
steam engine can be found. The vapor fraction and liquid fraction of each stream can be observed. The
stream conditions can also be confirmed with the plot generated in step 4.04. For instance, stream
COOLH2O is a subcooled liquid according to the plot from step 4.04, yielding a liquid fraction of 1.

4.12. Note that there are two warnings regarding lack of feed stream and outlet stream for this flowsheet.
These appear because water circulates within the flowsheet. Therefore, the warnings can be ignored.

10
Therm-005 Revised: October 26, 2012

5. Conclusions
The steam engine system can be simulated using Aspen Plus. The user can develop this flowsheet further by
adding heat streams and work streams. By selecting and clicking the Heat Stream or Work Stream icon, the
user can determine where heat streams and work streams can be added to the flowsheet. The pure property
analysis can help us to validate the results of the simulation via checking the stream conditions.

6. Copyright
Copyright © 2012 by Aspen Technology, Inc. (“AspenTech”). All rights reserved. This work may not be
reproduced or distributed in any form or by any means without the prior written consent of
AspenTech. ASPENTECH MAKES NO WARRANTY OR REPRESENTATION, EITHER EXPRESSED OR IMPLIED, WITH
RESPECT TO THIS WORK and assumes no liability for any errors or omissions. In no event will AspenTech be
liable to you for damages, including any loss of profits, lost savings, or other incidental or consequential
damages arising out of the use of the information contained in, or the digital files supplied with or for use with,
this work. This work and its contents are provided for educational purposes only.

AspenTech®, aspenONE®, and the Aspen leaf logo, are trademarks of Aspen Technology, Inc.. Brands and
product names mentioned in this documentation are trademarks or service marks of their respective companies.

11
Thermo-006 Revised: October 26, 2012

Illustration of Refrigeration with Aspen Plus® V8.0

1. Lesson Objectives
 Learn how to select a physical property method for a refrigeration system
 Learn how to specify compressors, heaters, and valves in Aspen Plus
 Understand a refrigeration loop

2. Prerequisites
 Aspen Plus V8.0
 Introductory thermodynamics

3. Background
In a typical refrigeration system, the refrigerant starts at room temperature and ambient pressure. It is
compressed which increases the refrigerant’s temperature and pressure so it is a superheated vapor. The
refrigerant is cooled by air with a fan so that it is close to room temperature. At this point, its pressure remains
high and the refrigerant has been condensed to liquid. Then, the refrigerant is allowed to expand through an
expansion valve. Its pressure decreases abruptly, causing flash evaporation, which reduces refrigerant’s
temperature significantly. The very cold refrigerant can then cool a fluid passed across a heat exchanger (e.g.,
air in an air conditioner). Of course, for an AC unit to work, the air that is used to cool down the super-heated
refrigerant must be air outside of the room; the air that is cooled by the cold refrigerant is the air inside the
room.

The examples presented are solely intended to illustrate specific concepts and principles. They may not
reflect an industrial application or real situation.

4. Aspen Plus Solution


Problem Statement

Determine the cooling capacity of 300 kmol/hr of CFH2-CF3 when allowed to expand from 10 bar to 1 bar.

1
Thermo-006 Revised: October 26, 2012

Aspen Plus Solution

If you are unfamiliar with how to start Aspen Plus, select components, define methods, or construct a flowsheet,
consult Get Started Guide for New Users of Aspen Plus.pdf for instructions.

4.01. Create a new simulation in Aspen Plus using the Blank Simulation template. The Components |
Specification | Selection sheet is displayed. Enter CFH2CF3 for Component ID and C2H2F4 for Alias.
The component ID is simply a label applied to the component which makes it easier for the user. The
component name is the name Aspen Plus uses to identify the component in the physical property
databases.

2
Thermo-006 Revised: October 26, 2012

4.02. In the Methods |Specifications | Global sheet, select CHEMICAL for Method filter and REFPROP for
Base method. REFPROP model is used for refrigerants, hydrocarbons, and natural gas systems.

3
Thermo-006 Revised: October 26, 2012

4.03. Perform a pure property analysis. Click the Analysis | Pure button in the Home tab of the ribbon. Go to
the Analysis | PURE-1 | Input | Pure Component sheet. Select PL for Property and move CFH2CF3 from
the Available components list to the Selected components list.

4
Thermo-006 Revised: October 26, 2012

4.04. Click the Run analysis button and generate a PL vs. temperature plot as shown below.

4.05. Move to the Simulation environment. Add a Compr, two Heaters, and one Valve to the main flowsheet.
Connect each block with Material streams. Rename the streams and units as shown below.

5
Thermo-006 Revised: October 26, 2012

4.06. Add a Heat stream coming from the REFRGER block by clicking on the down-facing arrow immediately to
the right of the Material stream button and selecting Heat stream, and then clicking on the arrow
coming out of the REFRGER block and again somewhere on the spreadsheet.

4.07. Navigate to the Streams |ROOMTEMP | Input | Mixed sheet. Select Mole-Flow and kmol/hr from the
drop-down lists in the Composition frame and enter 300 for CFH2CF3. Enter 25 and select C for
Temperature. Enter 1 and select bar for Pressure.

6
Thermo-006 Revised: October 26, 2012

4.08. In the Blocks |COMPRESOR | Setup | Specifications sheet, select Isentropic for Type, select the
Discharge pressure radio button, and specify 10 and bar for Discharge pressure.

7
Thermo-006 Revised: October 26, 2012

4.09. In the Blocks |AIR-COOL | Input | Specifications sheet, enter 30 and C for Temperature. Enter 0 and
bar for Pressure. A user-entered pressure of zero or a negative value is interpreted by Aspen Plus as
pressure drop.

4.10. In the Blocks | VAPORIZE | Input | Operation sheet, enter 1 and bar for Outlet pressure.

8
Thermo-006 Revised: October 26, 2012

4.11. In the Blocks | REFRGER | Input | Specifications sheet, enter 25 and C for Temperature. Enter and 1
and bar for Pressure.

9
Thermo-006 Revised: October 26, 2012

4.12. Click the Run | Run button under the Home tab of the ribbon (or press F5) to run the simulation. There
is a warning message from Aspen Plus regarding no inlet stream for the flowsheet. This is expected
because the streams circulate within the flowsheet. Therefore, it can be safely ignored.

4.13. Go to the Results Summary |Streams | Material sheet to view results for all streams in the simulation.

10
Thermo-006 Revised: October 26, 2012

4.14. To view the heat stream results, go to the Results Summary | Streams | Heat sheet. Note that the
cooling capacity of this refrigeration system is 371303.995 cal/sec.

5. Conclusions
Refrigeration is a process where heat moves from a colder location to a hotter one using external work (e.g., a
compressor). We know that vaporization of a liquid takes heat. If there is no external heat avai lable, the heat
will come from the liquid itself by reducing its own temperature.

6. Copyright
Copyright © 2012 by Aspen Technology, Inc. (“AspenTech”). All rights reserved. This work may not be
reproduced or distributed in any form or by any means without the prior written consent of
AspenTech. ASPENTECH MAKES NO WARRANTY OR REPRESENTATION, EITHER EXPRESSED OR IMPLIED, WITH
RESPECT TO THIS WORK and assumes no liability for any errors or omissions. In no event will AspenTech be
liable to you for damages, including any loss of profits, lost savings, or other incidental or consequential
damages arising out of the use of the information contained in, or the digital files supplied with or for use with,
this work. This work and its contents are provided for educational purposes only.

AspenTech®, aspenONE®, and the Aspen leaf logo, are trademarks of Aspen Technology, Inc.. Brands and
product names mentioned in this documentation are trademarks or service marks of their respective companies.

11
Thermo-007 Revised: October 26, 2012

Maximum Fill up in Propane Tanks with Aspen Plus® V8.0


Using the Calculator Block

1. Lesson Objectives
 How to calculate the maximum liquid level in propane tanks
 How to access stream variables in Aspen Plus
 How to configure a Flash2 block
 How to use the Calculator block to perform customized calculations

2. Prerequisites
 Aspen Plus V8.0
 Microsoft Excel

3. Background
When a propane tank is filled at 25°C, we need to leave enough volume for liquid propane expansion due to an
increase in temperature. The hottest weather ever recorded is about 58°C. In real life practices, propane tanks
are only filled up to 80-85% of the tank volume. Why? We know that propane expands when it is heated up.
However, why 80-85%?

We can answer this question by using a simple flash calculation in Aspen Plus.

The examples presented are solely intended to illustrate specific concepts and principles. They may not
reflect an industrial application or real situation.

4. Problem Statement and Aspen Plus Solution


Problem Statement

Propane tanks are filled at 25°C with liquefied propane. These tanks will be stored and used in an environment
at 1 bar and ambient temperature. How much, in terms of volume %, can each tank be filled up to?

1
Thermo-007 Revised: October 26, 2012

Aspen Plus Solution

If you are unfamiliar with how to start Aspen Plus, select components, define methods, or construct a flowsheet,
consult Get Started Guide for New Users of Aspen Plus.pdf for instructions.

4.01. Create a new simulation in Aspen Plus using the Blank Simulation template.

4.02. The Components | Specification | Selection sheet is displayed. Enter C3H8 for Component ID. Note
that Component name and Alias are filled automatically.

4.03. Define methods. Go to the Methods | Specifications | Global sheet and select PENG-ROB as the Base
method.

2
Thermo-007 Revised: October 26, 2012

4.04. Create flowsheet. Move to the simulation environment. Place a Flash2 model onto the Main
Flowsheet. This block is located under the Separators tab in the Model Palette. Connect material
streams to the feed and effluent ports, and rename them accordingly.

3
Thermo-007 Revised: October 26, 2012

4.05. Define feed stream. Double click stream FEED in the flowsheet or navigate to the Streams |FEED |
Input | Mixed sheet. Specify 25 and C for Temperature, 0 for Vapor fraction. In the Composition frame,
select Mole-Flow and kmol/hr from the drop-down list and enter 1 for the C3H8 value field.

4.06. Specify flash operating conditions. Double click block FLASH on the main flowsheet or navigate to the
Blocks |FLASH | Input | Specifications sheet. Specify 58 and C for Temperature and 0 for Vapor
fraction. This will raise the temperature of the propane while increasing the pressure in order to
maintain a vapor fraction of 0.

4.07. Create a Calculator block to calculate maximum tank fill level. The calculator block will take the density
in the liquid stream leaving the flash tank and divide it by the liquid density of the feed stream. The
resulting value will represent the maximum volume percent that you can fill the tank to at 25°C. In the
navigation pane, click the Flowsheeting Options |Calculator node. The Calculator object manager is
displayed. Click the New… button to create a new Calculator block C-1, and then click OK.

4
Thermo-007 Revised: October 26, 2012

4.08. Go to the Flowsheeting Options |Calculator | C-1 | Input | Define sheet to define variables. The two
variables we will define are the density of the feed stream and the density of the liquid stream leaving
the flash block. Click the New button on the Define sheet to create a new variable. The variables will be
named RHOAT25 and RHOAT58. Define each variable as shown below and select Import variable under
Information flow.

5
Thermo-007 Revised: October 26, 2012

4.09. Once both variables have been defined, go to the Calculate sheet. Select Excel in Calculation method
frame and then click the Open Excel Spreadsheet button.

6
Thermo-007 Revised: October 26, 2012

4.10. An Excel spreadsheet will open. Enter text “Saturated liquid propane density at 25°C:” in cell B1. Enter
text “Saturated liquid propane density at 58°C:” in cell B2. Enter text “Maximum fill up (vol%):” in cell
B3.

7
Thermo-007 Revised: October 26, 2012

4.11. Link variable RHOAT25 to cell C1. Link variable RHOAT58 to cell C2. To do this, select a cell, go to the
Add-Ins tab, and select a variable from the drop-down list in the upper left corner of the screen. This is
shown below.

4.12. In cell C3 enter “=(C2/C1)*100”. Then, click the save button in the Quick Access Toolbar of the Excel
Window to save the changes. Cell C3 will display the maximum tank fill up in volume percent. Close
Excel Window.

4.13. Go to the Sequence sheet and select Last from the drop-down list for Execute field. This means that the
calculator block will be executed at the end of the simulation. In the Import variables field verify that
RHOAT25 and RHOAT58 are selected.

4.14. Run the simulation by clicking the Run button in the Home | Run group (or press F5).

8
Thermo-007 Revised: October 26, 2012

4.15. Check results. Go to the Flowsheeting Options|Calculator|C-1 | Input | Calculate sheet. You should
see the following result.

9
Thermo-007 Revised: October 26, 2012

4.16. When we solve engineering problems, it is very important to validate our calculations using
experimental data. To retrieve experimental data, go back to Properties environment by clicking the
Properties bar in the navigation pane.

4.17. Click the Data Source | NIST button ( ) in the Home tab of the ribbon. In the popup dialog box
(NIST ThermData Engine window), Select C3H8 in Component(s) to evaluate frame and then click the
Evaluate now button.

10
Thermo-007 Revised: October 26, 2012

4.18. After the evaluation is complete, close the NIST ThermData Engine window. Retrieved data are
displayed on TDE Pure Results tab. Click Density (Liquid vs. Gas) in Properties for C3H8 pane (see the
red box on the left) and then click the Experimental Data sheet (see the top red box). We should see
experimental data for liquid density of propane.

11
Thermo-007 Revised: October 26, 2012

4.19. Row 52 indicates that the density at 298.09 K (or 24.89 °C) is 492.9 kg/cum (or 0.4929 gm/cc), which is
almost identical to the calculated density from simulation of 0.492315 gm/cc.

4.20. If we use data from row 60 and 61 and use interpolation, the density for 331 K (or 58 °C) is 437.65
kg/cum (or 0.43765 gm/cc). The result from simulation is 0.432315 gm/cc. The relative error is about
1.235%. Therefore, we can conclude that Peng-Robinson method is an appropriate model for this
system.

5. Conclusions
The calculation shows that the maximum fill up is 87.8% if the ambient temperature doesn’t exceed 58 °C. To
accommodate special cases, typically, propane tanks are filled up to 80-85%. After completing this exercise you
should be familiar with how to create a calculator block to perform custom calculations.

It is important to note that, in real life, the content in a filled propane tank is typically a mixture instead of pure
propane. In additional to propane, the mixture also has a few other light components such as methane and
ethane. Therefore, to carry out calculations for a real project, we need to know the compositions of the mixture
we deal with.

6. Copyright
Copyright © 2012 by Aspen Technology, Inc. (“AspenTech”). All rights reserved. This work may not be
reproduced or distributed in any form or by any means without the prior written consent of
AspenTech. ASPENTECH MAKES NO WARRANTY OR REPRESENTATION, EITHER EXPRESSED OR IMPLIED, WITH
RESPECT TO THIS WORK and assumes no liability for any errors or omissions. In no event will AspenTech be
liable to you for damages, including any loss of profits, lost savings, or other incidental or consequential
damages arising out of the use of the information contained in, or the digital files supplied with or for use with,
this work. This work and its contents are provided for educational purposes only.

AspenTech®, aspenONE®, and the Aspen leaf logo, are trademarks of Aspen Technology, I nc.. Brands and
product names mentioned in this documentation are trademarks or service marks of their respective companies.

12
Thermo-009 Revised: October 29, 2012

Generate Txy Diagram with Aspen Plus® V8.0

1. Lesson Objectives
 Use Method Assistant in Aspen Plus to determine which property method to use to create a Txy
diagram for the binary system of ethane and ethylene
 Learn how to generate Txy diagrams in Aspen Plus

2. Prerequisites
 Aspen Plus V8.0

3. Background
A glance at the Txy diagram for a binary system can quickly tell whether it is easy to separate the two
components. If the x-curve and y-curve are not close together and there is no azeotrope, then it is easy to
separate the two components using distillation. If there is an azeotrope, then we have to use some special
technologies (e.g., extractive distillation) to separate them into pure components. If the x -curve and y-curve are
very close together, it is more economical to use extractive distillation to separate them into pure components.
Therefore, a Txy diagram is a very useful tool for things such as process synthesis and search of solvents.

The examples presented are solely intended to illustrate specific concepts and principles. They may not
reflect an industrial application or real situation.

4. Aspen Plus Solution


If you are unfamiliar with how to start Aspen Plus, select components, or define methods, consult Get Started
Guide for New Users of Aspen Plus.pdf for instructions.

4.01. Create a new simulation in Aspen Plus using the Blank Simulation template. The Components |
Specification | Selection sheet is displayed. Enter ETHYLENE and ETHANE for Component ID.

1
Thermo-009 Revised: October 29, 2012

4.02. Go to the Methods | Specifications | Global sheet. Click the Method assistant button. The Method
assistant feature in Aspen Plus helps the user to determine which property method to use for a specific
problem.

2
Thermo-009 Revised: October 29, 2012

4.03. In the Assistant – Property method selection window, select Next | Specify component type |
Hydrocarbon system | No. The Method assistant will then recommend several methods. In this tutorial,
we will use Peng-Robinson for the property method.

3
Thermo-009 Revised: October 29, 2012

4.04. Click the Close button to exit the methods assistant window. Select PENG-ROB for Base method.

4.05. In the navigation pane, select Methods | Parameters | Binary Interaction | PRKBV-1 node to populate
binary interaction parameters. This can also be achieved by pressing F4 key. The binary interaction
parameters are displayed on the Methods | Parameters | Binary Interaction | PRKBV-1 | Input sheet.

4
Thermo-009 Revised: October 29, 2012

4.06. Click the Analysis | Binary button on the Home tab of the ribbon.

4.07. The Analysis | BINRY-1 | Input Binary Analysis sheet is displayed. Confirm that Component 1 is
ETHYLENE and Component 2 is ETHANE.

5
Thermo-009 Revised: October 29, 2012

4.08. Click the Run analysis button. The Txy diagram will be generated as shown below.

5. Conclusions
Based on the generated Txy diagram, it should be straightforward to separate ethane and ethylene using
distillation. You should now be familiar with how to use the Methods assistant to help select base property
methods, and you should be familiar with how to perform a binary analysis to generate Txy diagrams.

6. Copyright
Copyright © 2012 by Aspen Technology, Inc. (“AspenTech”). All rights reserved. This work may not be
reproduced or distributed in any form or by any means without the prior written consent of
AspenTech. ASPENTECH MAKES NO WARRANTY OR REPRESENTATION, EITHER EXPRESSED OR IMPLIED, WITH
RESPECT TO THIS WORK and assumes no liability for any errors or omissions. In no event will AspenTech be
liable to you for damages, including any loss of profits, lost savings, or other incidental or consequential
damages arising out of the use of the information contained in, or the digital files supplied with or for use with,
this work. This work and its contents are provided for educational purposes only.

AspenTech®, aspenONE®, and the Aspen leaf logo, are trademarks of Aspen Technology, Inc.. Brands and
product names mentioned in this documentation are trademarks or service marks of their respective companies.

6
Thermo-010 Revised: October 29, 2012

Txy Examples with Aspen Plus® V8.0

1. Lesson Objectives
 Use different property methods in different parts of Aspen Plus
 Observe various types of Txy diagrams involving vapor-liquid equilibrium

2. Prerequisites
 Aspen Plus V8.0

3. Background
Different types of Txy diagrams and azeotropes can be observed for different binary systems. For the
ammonia/water system, the vapor curve and liquid curve are far apart from each other. For the n-butane/cis-2-
butene system, the vapor and liquid curves are close together. For the cis-2-butene/trans-2-butene system, the
vapor and liquid curves are very close together. A minimum boiling azeotrope can be observed for the
benzene/ethanol system whereas a maximum boiling azeotrope can be observed for the acetone/chloroform
system.

The examples presented are solely intended to illustrate specific concepts and principles. They may not
reflect an industrial application or real situation.

1
Thermo-010 Revised: October 29, 2012

4. Aspen Plus Solution


If you are unfamiliar with how to start Aspen Plus, select components, or def ine methods, consult Get Started
Guide for New Users of Aspen Plus.pdf for instructions.

4.01. Create a new simulation in Aspen Plus using the Blank Simulation template. The Components |
Specification | Selection sheet is displayed. Enter AMMONIA, WATER, BENZENE, ETHANOL, ACETONE,
CHCL3, N-BUTANE, CIS-C4H8, and TRANS-C4 for Component ID. Also, enter CIS-2-BUTENE and TRANS-
2-BUTENE for Component name for CIS-C4H8 and TRANS-C4 respectively.

2
Thermo-010 Revised: October 29, 2012

4.02. Go to the Methods | Specifications | Global sheet. Select PENG-ROB for Base method. Then, select
ALL for Method filter and select UNIQ-RK for Base method. Now, both the PENG-ROB method and the
UNIQ-RK method are available.

3
Thermo-010 Revised: October 29, 2012

4.03. Click the Next Input button (or press F4) twice so that binary interaction parameters are populated.

4.04. Perform a binary analysis for the ammonia/water system. Click the Analysis | Binary button on the
Home tab of the ribbon. The Analysis | BINRY-1 | Input | Binary Analysis sheet is displayed. Ensure
that AMMONIA is selected for Component 1 and WATER is selected for Component 2. In the Property
options frame, ensure that the UNIQ-RK method is selected for Property method.

4
Thermo-010 Revised: October 29, 2012

4.05. Click the Run analysis button. A Txy diagram for the ammonia/water binary system is generated. Note
that the T-x curve and T-y curve are far away from each other, which means that it should be easy to
separate these two components using a distillation column.

5
Thermo-010 Revised: October 29, 2012

4.06. Repeat step 4.05 to perform a binary analysis for the n-butane/cis-2-butene system using the PENG-ROB
method.

6
Thermo-010 Revised: October 29, 2012

4.07. Click the Run analysis button. A Txy diagram for the n-butane/cis-2-butene system is generated. Note
that the T-x curve and T-y curve are close, which means that it is difficult to separate these two
component using a distillation column (i.e., need a tall and big column if only one distillation column is
used).

7
Thermo-010 Revised: October 29, 2012

4.08. Repeat step 4.05 to perform a binary analysis for the cis-2-butene/trans-2-butene system using the
PENG-ROB method.

8
Thermo-010 Revised: October 29, 2012

4.09. Click the Run analysis button. A Txy diagram for the cis-2-butene/trans-2-butene system is generated.
Note that the T-x curve and T-y are very, very close together. Of course, these two components behave
similarly for actual usage and thus, there is no need to separate them most of time .

9
Thermo-010 Revised: October 29, 2012

4.10. Repeat step 4.05 to perform a binary analysis for the benzene/ethanol system using the UNIQ-RK
method.

10
Thermo-010 Revised: October 29, 2012

4.11. Click the Run analysis button. A Txy diagram for the benzene/ethanol system is generated. Note that
benzene and ethanol form a minimum boiling azeotrope. To separate these two components, we
typically need more than just a single distillation column.

11
Thermo-010 Revised: October 29, 2012

4.12. Repeat step 4.05 to perform a binary analysis for the acetone/chloroform system using the UNIQ-RK
method.

12
Thermo-010 Revised: October 29, 2012

4.13. Click the Run analysis button. A Txy diagram for the acetone/chloroform system is generated. Note
that acetone and chloroform form a maximum boiling azeotrope. To separate these two components,
we typically need more than just a single distillation column.

13
Thermo-010 Revised: October 29, 2012

5. Conclusions
More than one property methods can be made available in one simulation BKP file. Both the PENG-ROB method
and the UNIQ-RK method have been used to generate Txy diagrams for various binary systems involving vapor-
liquid equilibrium. Users can also try to find similar types of Txy diagrams using other binary systems. It is also
important to note that physical property models have their own targeted systems. Therefore, it is important to
select the appropriate physical property model depending on the components in the system.

6. Copyright
Copyright © 2012 by Aspen Technology, Inc. (“AspenTech”). All rights reserved. This work may not be
reproduced or distributed in any form or by any means without the prior written consent of
AspenTech. ASPENTECH MAKES NO WARRANTY OR REPRESENTATION, EITHER EXPRESSED OR IMPLIED, WITH
RESPECT TO THIS WORK and assumes no liability for any errors or omissions. In no event will AspenTech be
liable to you for damages, including any loss of profits, lost savings, or other incidental or consequential
damages arising out of the use of the information contained in, or the digital files supplied with or for use with,
this work. This work and its contents are provided for educational purposes only.

AspenTech®, aspenONE®, and the Aspen leaf logo, are trademarks of Aspen Technology, Inc.. Brands and
product names mentioned in this documentation are trademarks or service marks of their respective companies.

14
Thermo-011 Revised: October 29, 2012

Txy Examples for VLLE systems with Aspen Plus® V8.0

1. Lesson Objectives
 Become familiar with Txy diagrams involving vapor-liquid-liquid (VLLE) equilibrium

2. Prerequisites
 Aspen Plus V8.0

3. Background
Water and many organic components are immiscible or partially miscible. This can be leveraged in separation
processes. Sometimes a liquid-liquid extraction process is more efficient than a distillation process because we
don’t need to vaporize as much liquid in liquid-liquid extraction processes. In this tutorial, we will examine the
binary systems of water and cyclohexane, water and 3-methyl-hexane, and water and n-butanol.

The examples presented are solely intended to illustrate specific concepts and principles. They may not
reflect an industrial application or real situation.

4. Aspen Plus Solution


If you are unfamiliar with how to start Aspen Plus, select components, or define methods, consult Get Started
Guide for New Users of Aspen Plus.pdf for instructions.

4.01. Create a new simulation in Aspen Plus using the Blank Simulation template. The Components |
Specification | Selection sheet is displayed. Enter WATER, CYCLO-HE, N-BUTANO, and C7H16-3 for
Component ID. Also, enter CYCLOHEXANE and N-BUTANOL for Component name for CYCLO-HE and N-
BUTANO, respectively.

1
Thermo-011 Revised: October 29, 2012

4.02. Define methods. Go to the Methods | Specifications sheet. Select UNIQUAC for Base method and click
the Next Input button (or press F4) to populate the binary interaction parameters.

2
Thermo-011 Revised: October 29, 2012

4.03. Click the Analysis | Binary button on the Home tab of the ribbon. The Analysis | BINRY-1 | Input |
Binary Analysis sheet is displayed. Ensure that WATER is selected for Component 1. Select C7H16-3 for
Component 2. In the Valid phases frame, select Vapor-Liquid-Liquid.

3
Thermo-011 Revised: October 29, 2012

4.04. Click the Run analysis button. A Txy diagram for the water/3-methylhexane binary system is generated
as shown below. Note that there are four regions. In the region above the green lines, only vapor phase
exists. In the region within the left triangle, a vapor phase and a liquid phase that contains almost pure
3-methylhexane can exist. In the region within the right triangle, a vapor phase and a liquid phase that
contains almost pure water can exist. Below the horizontal blue line is the two liquid phase region
where a liquid phase contains almost pure 3-methylhexane and the other liquid phase contains almost
pure water. Therefore, the diagram tells us that 3-methylhexane and water are almost completely
immiscible. This immiscibility can be leveraged during separation process design (e.g., extraction and
heterogeneous azeotropic distillation.

4
Thermo-011 Revised: October 29, 2012

4.05. If we perform a similar binary analysis for the water/cyclohexane system, we will get the following T-xy
diagram. Note that water and cyclohexane are also almost completely immiscible. As a matter of fact,
water is immiscible or partially immiscible with many paraffin components.

5
Thermo-011 Revised: October 29, 2012

4.06. If we perform a similar binary analysis for the water/n-butanol system, we will get the following T-xy
diagram. Note that water and n-butanol are partially miscible and two liquid phases exist in certain
composition range. This behavior can also be leveraged during separation process design involving
heterogeneous azeotropic distillation.

6
Thermo-011 Revised: October 29, 2012

5. Conclusions
From the generated Txy diagrams for various binary systems involving vapor-liquid-liquid equilibrium, we can
observe that water and some compounds are almost completely immiscible. For instance, water and
cyclohexane are almost completely immiscible. Also, water and 3-methyl-hexane are also almost completely
immiscible whereas water and n-butanol are partially miscible. Therefore, components such as cyclohexane and
3-methyl-hexane can be very effective solvents for extraction and azeotropic distillation.

6. Copyright
Copyright © 2012 by Aspen Technology, Inc. (“AspenTech”). All rights reserved. This work may not be
reproduced or distributed in any form or by any means without the prior written consent of
AspenTech. ASPENTECH MAKES NO WARRANTY OR REPRESENTATION, EITHER EXPRESSED OR IMPLIED, WITH
RESPECT TO THIS WORK and assumes no liability for any errors or omissions. In no event will AspenTech be
liable to you for damages, including any loss of profits, lost savings, or other incidental or consequential
damages arising out of the use of the information contained in, or the digital files supplied with or for use with,
this work. This work and its contents are provided for educational purposes only.

AspenTech®, aspenONE®, and the Aspen leaf logo, are trademarks of Aspen Technology, Inc.. Brands and
product names mentioned in this documentation are trademarks or service marks of their respective companies.

7
Thermo-013 Revised: October 29, 2012

Generate PT Envelope with Aspen Plus® V8.0

1. Lesson Objectives
 Learn how to generate PT envelopes in Aspen Plus

2. Prerequisites
 Aspen Plus V8.0

3. Background
It is very important to know the phase conditions of a mixture at a given temperature and pressure. For
example, the phase conditions of a fluid in a heat exchanger have an impact on the heat transfer rate.
Formation of bubbles (vapor phase) in inlet streams can also be very damaging to pumps. The phase conditions
of a fluid in a pipe can impact pipeline calculations.

The PT envelope for a given mixture provides a complete picture of phase conditions for a given mixture.

The examples presented are solely intended to illustrate specific concepts and principles. They may not
reflect an industrial application or real situation.

4. Aspen Plus Solution


If you are unfamiliar with how to start Aspen Plus, select components, or define methods, consult Get Started
Guide for New Users of Aspen Plus.pdf for instructions.

4.01. Create a new simulation in Aspen Plus using the Blank Simulation template. The Components |
Specification | Selection sheet is displayed. Enter ETHANE and PENTANE for Component ID. Enter
C5H12-1 for Alias for Pentane.

1
Thermo-013 Revised: October 29, 2012

4.02. Go to the Methods | Specifications | Global sheet. Select PENG-ROB for Base method as shown below.

4.03. Click the Next Input button (or press the F4 key) so that the binary interaction parameters are filled
automatically on the Methods | Parameters | Binary Interaction | PRKBV-1 sheet.

2
Thermo-013 Revised: October 29, 2012

4.04. On the Home tab of the ribbon, click the Analysis | PT-Envelope button.

4.05. The Analysis | PTENV-1 | Input | System sheet is displayed. Select Mass from the drop-down list and
confirm that the unit is kg/hr. Enter 50 and 50 for ETHANE and PENTANE value fields, respectively. In
the Optional specifications frame, enter 100 for Maximum points.

3
Thermo-013 Revised: October 29, 2012

4.06. Click the Run analysis button. The PT envelope for the ethane/n-pentane mixture is generated. Note
that the green line represents saturated liquid and the blue line represents saturated vapor. The area
between the lines represents the 2-phase region.

5. Conclusions
With the PT envelope of a mixture, we can determine its phase conditions for a giv en temperature and pressure.

6. Copyright
Copyright © 2012 by Aspen Technology, Inc. (“AspenTech”). All rights reserved. This work may not be
reproduced or distributed in any form or by any means without the prior written consent of
AspenTech. ASPENTECH MAKES NO WARRANTY OR REPRESENTATION, EITHER EXPRESSED OR IMPLIED, WITH
RESPECT TO THIS WORK and assumes no liability for any errors or omissions. In no event will AspenTech be
liable to you for damages, including any loss of profits, lost savings, or other incidental or co nsequential
damages arising out of the use of the information contained in, or the digital files supplied with or for use with,
this work. This work and its contents are provided for educational purposes only.

AspenTech®, aspenONE®, and the Aspen leaf logo, are trademarks of Aspen Technology, Inc.. Brands and
product names mentioned in this documentation are trademarks or service marks of their respective companies.

4
Thermo-014 Revised: October 29, 2012

Retrograde Behavior Illustrated with Aspen Plus® V8.0

1. Lesson Objectives
 Observe retrograde behavior

2. Prerequisites
 Aspen Plus V8.0

3. Background
For a mixture, the amount of liquid (liquid fraction) increases as pressure increases at constant temperature.
However, in the retrograde region near the critical region, we may see some interesting behavior - vapor
fraction increases as pressure increases (at constant temperature).

Many mixtures have retrograde behavior near the critical region. In this example, we will examine the
retrograde behavior using a binary mixture of ethane and pentane.

The examples presented are solely intended to illustrate specific concepts and principles. They may not
reflect an industrial application or real situation.

4. Problem Statement and Aspen Plus Solution


Problem Statement

Retrograde behavior can be observed in the mixture of ethane and pentane. In Aspen Plus, use PT Envelope to
determine the critical region of the mixture. Then, use Sensitivity Analysis to examine the retrograde behavior
near the critical region.

1
Thermo-014 Revised: October 29, 2012

Aspen Plus Solution

If you are unfamiliar with how to start Aspen Plus, select components, define methods, or construct a flowsheet,
consult Get Started Guide for New Users of Aspen Plus.pdf for instructions.

4.01. Create a new simulation in Aspen Plus using the Blank Simulation template. The Components |
Specification | Selection sheet is displayed. Enter ETHANE and PENTANE for Component ID. Enter
C5H12-1 in the Alias column for Pentane.

4.02. Go to the Methods | Specifications sheet. Select PENG-ROB as the Base method for this module.

2
Thermo-014 Revised: October 29, 2012

4.03. Press F4 key. Note that the Methods | Parameters | Binary Interaction | PRKBV-1 | Input sheet is
displayed and binary parameters are filled automatically.

4.04. Before entering the Simulation environment, we would like to look at the PT envelope to determine the
retrograde region near the critical region. Create a new PT envelope analysis by selecting the PT-
Envelope button in the Analysis group in Home tab of the ribbon.

4.05. Go to the Analysis | PTENV-1 | Input | System sheet, select Mass from the first drop-down list on the
sheet. Enter 50 in Flow column for both ETHANE and PENTANE as shown below.

3
Thermo-014 Revised: October 29, 2012

4.06. Click Run analysis button to generate the PT envelope. The retrograde behavior can be observed around
120°C and between 55 and 67 bar. The graph legend can be moved by clicking and dragging to better
view the upper right hand region of the envelope.

4.07. Enter the Simulation environment. Move to the Simulation environment by clicking the Simulation bar
in the navigation pane. Add a Heater and its inlet and outlet streams in the main flowsheet. The Heater
can be found under the Heat Exchangers tab under Model Palette. Rename the streams to INLET and
OUTLET. Rename the heater block to HX-101 as shown below.

4
Thermo-014 Revised: October 29, 2012

4.08. Go to the Streams | INLET | Input | Mixed sheet (or double click the INLET stream) to specify
information of the INLET stream. Enter 115 for Temperature and 55 for Pressure. In the Composition
frame, select Mass-Flow. Then, enter 50 for both ETHANE and PENTANE in Value column as shown
below.

4.09. Go to the Blocks | HX-101 | Input | Specifications sheet (or double click the heater unit on the main
flowsheet) to specify the information for the heater. Enter 115 for Temperature and 58.38 for Pressure.

5
Thermo-014 Revised: October 29, 2012

4.10. Go to the Blocks | HX-101 | Input | Flash Options sheet, and enter 100 for Maximum iterations and 1e-
06 for Error tolerance.

4.11. Click the Run | Run button under the Home tab of the ribbon (or press F5) to run the simulation.
Simulation should complete without any error or warning.

4.12. In the navigation pane, click Model Analysis Tools | Sensitivity. The object manager for Sensitivity is
displayed. Click New… button to create Sensitivity block called S-1.

6
Thermo-014 Revised: October 29, 2012

4.13. Go to the Model Analysis Tools | Sensitivity | S-1 | Input | Vary sheet. Create a new variable by
clicking Variable no drop-down list and then clicking <New> in the drop-down list.

4.14. Then, select Block-Var for Type, HX-101 for Block, and PRES for Variable. In Values for varied variable
frame, select Overall range radio button. Enter 58.78 for Lower, 68.78 for Upper and 0.04 for Incr.

7
Thermo-014 Revised: October 29, 2012

4.15. Go to the Model Analysis Tools | Sensitivity | S-1 | Input | Define sheet. Click New… button to create
a new variable named PRES. Select Blocks for Category, Block-Var for Type, HX-101 for Block, and PRES
for Variable.

4.16. Repeat the previous step to create another variable called TEMP. Select Blocks for Category, Block-Var
for Type, HX-101 for Block, and TEMP for Variable.

8
Thermo-014 Revised: October 29, 2012

4.17. We create yet another variable called VFRAC in a similar manner. Select Streams for Category, Stream-
Var for Type, OUTLET for Stream, MIXED for Substream, and VFRAC for Variable.

9
Thermo-014 Revised: October 29, 2012

4.18. Go to the Model Analysis Tools | Sensitivity | S-1 | Input | Tabulate sheet and click the Fill variables
button. Then, click the Run | Run button under the Home tab of the ribbon (or press F5) to run the
simulation.

4.19. The results of varying pressure in heater block are generated and can be seen by navigating to Model
Analysis Tools | Sensitivity | S-1 | Results | Summary sheet. Note that VFRAC increases as PRES
increases, which is called a retrograde behavior. Note that you need to scroll down to Row/Case 187 to
see the results as shown below.

10
Thermo-014 Revised: October 29, 2012

4.20. A plot can be generated for the results obtained from Sensitivity analysis by clicking the Plot | Results
Curve button under the Home tab of the ribbon. The Results Curve window pops up.

11
Thermo-014 Revised: October 29, 2012

4.21. Select VFRAC to be the variable used in the plot and select OK. The plot of VFRAC versus PRES is
generated as shown below.

12
Thermo-014 Revised: October 29, 2012

5. Conclusions
For the binary mixture of ethane and pentane (50% each on mass basis), we observed that vapor fraction
increases from 0.701457 to 1 as pressure increases from 65.22 bar to 66.78 bar, which is a retrograde behavior.
This retrograde behavior can be a source of multiple solutions to process simulation.

6. Copyright
Copyright © 2012 by Aspen Technology, Inc. (“AspenTech”). All rights reserved. This work may not be
reproduced or distributed in any form or by any means without the prior written consent of
AspenTech. ASPENTECH MAKES NO WARRANTY OR REPRESENTATION, EITHER EXPRESSED OR IMPLIED, WITH
RESPECT TO THIS WORK and assumes no liability for any errors or omissions. In no event will AspenTech be
liable to you for damages, including any loss of profits, lost savings, or other incidental or consequential
damages arising out of the use of the information contained in, or the digital files supplied with or for use with,
this work. This work and its contents are provided for educational purposes only.

AspenTech®, aspenONE®, and the Aspen leaf logo, are trademarks of Aspen Technology, Inc.. Brands and
product names mentioned in this documentation are trademarks or service marks of their respective companies.

13
Thermo-016 Revised: October 30, 2012

Ternary Maps for Liquid-Liquid Equilibrium Illustration


with Aspen Plus® V8.0
Ethanol-Water-Cyclohexane System

1. Lesson Objectives
 Learn how to generate ternary maps in Aspen Plus for systems with two liquid phases

2. Prerequisites
 Aspen Plus V8.0

3. Background
Ternary maps provide a clear picture of Liquid-Liquid Equilibrium (LLE) for a ternary system and are a very useful
tool for process design. For example, the ternary system of water, ethanol and cyclohexane forms three binary
azeotropes and one ternary azeotrope (0.1609, 0.3058, and 0.533 in mole fraction, respectively). These
azeotropes divide composition space into multiple distillation regions and make it very difficult to separate these
components into pure components if we only use one distillation. Liquid-liquid separation using a decanter is a
very effective way to cross distillation boundaries in azeotropic distillation processes. Ternary maps show us
whether and how LLE can be leveraged in separation process design.

The examples presented are solely intended to illustrate specific concepts and principles. They may not
reflect an industrial application or real situation.

1
Thermo-016 Revised: October 30, 2012

4. Aspen Plus Solution


If you are unfamiliar with how to start Aspen Plus, select components, or define methods, consult Get Started
Guide for New Users of Aspen Plus.pdf for instructions.

4.01. Start a new simulation using the Blank Simulation template in Aspen Plus.

4.02. The Components | Specification | Selection sheet is displayed. Enter ETHANOL, WATER, and CYCLO-01
for Component ID. Enter CYCLOHEXANE in the Component name column for component CYCLO-01.

4.03. Go to the Methods | Specifications | Global sheet. Select UNIQ-RK for Method name. The UNIQ-RK
model uses the UNIQUAC model for the liquid phase and uses the Redlich-Kwong equation of state to
model the vapor phase.

2
Thermo-016 Revised: October 30, 2012

4.04. Retrieve binary interaction parameters. Click the Next button (or press the F4 key) or navigate to the
Methods | Parameters | Binary Interaction | UNIQ-1 | Input sheet. The binary parameters are filled
automatically.

4.05. Create a ternary map. From the Home tab of the ribbon, click the Analysis | Ternary Maps button.

3
Thermo-016 Revised: October 30, 2012

4.06. The Distillation Synthesis window pops up.

4.07. Click the Continue to Aspen Plus Ternary Maps button. The Analysis | TERDI-1 | Input | Ternary Map
sheet is displayed. Select Liquid-Liquid for Valid phases. Enter 10 for Number of tie lines and 25 for
Temperature.

4
Thermo-016 Revised: October 30, 2012

4.08. Click the Run analysis button. A ternary diagram is generated as shown below.

4.09. The squares on the diagram represent the compositions of azeotropes. There are 3 binary azeotropes
and 1 ternary azeotrope. The phase envelope line represents the liquid-liquid equilibrium compositions.

5. Conclusions
Liquid-liquid separation using a decanter is an effective way to cross distillation regions for azeotropic distillation
process synthesis and ternary maps provide a full and clear picture on liquid-liquid equilibrium for ternary
systems. Therefore, ternary maps are very important for synthesis and design of separation proces ses.

5
Thermo-016 Revised: October 30, 2012

6. Copyright
Copyright © 2012 by Aspen Technology, Inc. (“AspenTech”). All rights reserved. This work may not be
reproduced or distributed in any form or by any means without the prior written consent of
AspenTech. ASPENTECH MAKES NO WARRANTY OR REPRESENTATION, EITHER EXPRESSED OR IMPLIED, WITH
RESPECT TO THIS WORK and assumes no liability for any errors or omissions. In no event will AspenTech be
liable to you for damages, including any loss of profits, lost savings, or other incidental or consequ ential
damages arising out of the use of the information contained in, or the digital files supplied with or for use with,
this work. This work and its contents are provided for educational purposes only.

AspenTech®, aspenONE®, and the Aspen leaf logo, are trademarks of Aspen Technology, Inc.. Brands and
product names mentioned in this documentation are trademarks or service marks of their respective companies.

6
Thermo-018 Revised: October 30, 2012

Wilson Model Cannot Model Liquid-Liquid Equilibrium


Illustration with Aspen Plus® V8.0

1. Lesson Objectives
 Illustrate in Aspen Plus that Wilson activity coefficient model cannot model liquid-liquid splitting.

2. Prerequisites
 Aspen Plus V8.0
 Knowledge of constructing flowsheet
 Knowledge of performing binary analysis (illustrated in “Thermo-009_Txy_Diagram”)

3. Background
When the Wilson activity coefficient model is used, the Gibbs free energy function is always convex for any
mixture. This can be proven mathematically. Therefore, the Wilson model can never predict liquid-liquid
splitting. In this tutorial, we will construct two separate Aspen Plus bkp files to compare two methods, WILSON
and UNIQUAC.

The examples presented are solely intended to illustrate specific concepts and principles. They may not
reflect an industrial application or real situation.

1
Thermo-018 Revised: October 30, 2012

4. Aspen Plus Solution


If you are unfamiliar with how to start Aspen Plus, select components, define methods, or construct a flowsheet,
consult Get Started Guide for New Users of Aspen Plus.pdf for instructions.

4.01. Create a new simulation in Aspen Plus using the Blank Simulation template. The Components |
Specification | Selection sheet is displayed. Enter BUTANOL, WATER and ETHANOL for Component ID.
Enter N-BUTANOL in the Component name column for component BUTANOL.

4.02. Go to the Methods | Specifications | Global sheet. Select WILSON for Base method.

2
Thermo-018 Revised: October 30, 2012

4.03. Click the Next Input button (or press F4). Note that the binary interaction parameters are filled in
automatically on the Methods | Parameters | Binary Interaction | WILSON-1 | Input sheet.

4.04. On the Home tab of the ribbon, click the Analysis | Binary button to create a new analysis.

3
Thermo-018 Revised: October 30, 2012

4.05. The Analysis | BINRY-1 | Input | Binary Analysis sheet is displayed. Select Vapor-Liquid-Liquid for Valid
phases and confirm that Component 1 is BUTANOL and Component 2 is WATER.

4
Thermo-018 Revised: October 30, 2012

4.06. Click the Run analysis button to generate the Txy diagram for the n-butanol/water binary system. The
shape of the blue curve tells us that there is no liquid-liquid splitting for the entire composition range.

4.07. On the Home tab of the ribbon, click the Analysis | Ternary Maps button.

4.08. The Distillation Synthesis window pops up.

5
Thermo-018 Revised: October 30, 2012

4.09. Click the Continue to Aspen Plus Ternary Maps button. The Analysis | TERDI-1 | Input | Ternary Map
sheet is displayed as shown below.

4.10. Click the Run analysis button. A dialogue window should appear to inform the calculation error. It is
due to the fact that Wilson activity coefficient cannot model liquid-liquid splitting. Click OK to dismiss
this dialog box.

6
Thermo-018 Revised: October 30, 2012

4.11. Enter the Simulation environment and create a Flash3 separator on the main flowsheet. Attach the
Material streams and rename the streams as FEED, VAP, LIQ1, and LIQ2, accordingly.

4.12. Go the Streams | FEED | Input | Mixed sheet. Select Vapor Fraction and Pressure for Flash Type. Enter
1 for Pressure and 0.5 for the Vapor fraction value field. In the Composition frame and enter 0.25, 0.7
and 0.05 for BUTANOL, WATER, and ETHANOL respectively.

7
Thermo-018 Revised: October 30, 2012

4.13. Navigate to the Blocks | B1 | Input | Specifications sheet. Select Vapor Fraction and Pressure for Flash
Type. Enter 0 for Pressure and 0.5 of Vapor fraction. A pressure of 0 bar in Aspen Plus indicates a
pressure drop of 0.

8
Thermo-018 Revised: October 30, 2012

4.14. Click the Run | Run button on the Home tab of the ribbon (or press F5) to run the simulation. Once the
simulation is complete, go to the Results Summary | Streams | Material sheet. It can be observed that
LIQ2 stream does not contain any liquid from the flash. This is because Wilson cannot predict the liquid -
liquid splitting.

9
Thermo-018 Revised: October 30, 2012

4.15. Now, repeat step 4.01 through 4.14 in a new blank simulation and use UNIQUAC as Base method in the
Methods | Specifications | Global sheet. The generated Txy diagram is shown below. It indicates that
we can expect two liquid phases around the composition range of 0.02-0.56 for n-butanol.

10
Thermo-018 Revised: October 30, 2012

4.16. The generated ternary map is shown below. With the UNIQUAC model, two liquid phases are expected
in the area defined by the blue curve and the WATER axis.

11
Thermo-018 Revised: October 30, 2012

4.17. Also, liquid-liquid splitting is observed in the simulation. In the Simulation environment, go to the
Results Summary | Streams | Material sheet. Note that both LIQ1 and LIQ2 have non-zero flow rates
and they have different composition.

12
Thermo-018 Revised: October 30, 2012

5. Conclusions
The WILSON activity coefficient model cannot predict liquid-liquid splitting whereas UNIQAUC can. It is
important to select the appropriate method when simulating actual processes. The Wilson activity coefficient
model should never be used to model systems where more than one liquid phase may exist.

6. Copyright
Copyright © 2012 by Aspen Technology, Inc. (“AspenTech”). All rights reserved. This work may not be
reproduced or distributed in any form or by any means without the prior written consent of
AspenTech. ASPENTECH MAKES NO WARRANTY OR REPRESENTATION, EITHER EXPRESSED OR IMPLIED, WITH
RESPECT TO THIS WORK and assumes no liability for any errors or omissions. In no event will AspenTech be
liable to you for damages, including any loss of profits, lost savings, or other incidental or consequential
damages arising out of the use of the information contained in, or the digital files supplied with or for use with,
this work. This work and its contents are provided for educational purposes only.

AspenTech®, aspenONE®, and the Aspen leaf logo, are trademarks of Aspen Technology, Inc.. Brands and
product names mentioned in this documentation are trademarks or service marks of their respective companies.

13
Thermo-019 Revised: October 30, 2012

Remove Hydrogen from Methane, Ethylene and Ethane


in Aspen Plus® V8.0

1. Lesson Objectives
 Learn how to remove bulk of hydrogen using a flash drum in an ethylene plant
 Learn how to specify a Flash2 block
 Learn how to use Sensitivity and Calculator blocks

2. Prerequisites
 Aspen Plus V8.0
 Microsoft Excel
 Introduction to vapor-liquid equilibrium

3. Background
In an ethylene plant, we have a feed stream containing hydrogen, methane, ethylene, and ethane . Before this
stream can be fed to the demethanizer, hydrogen must be removed so the volumetric flow is less, which
decreases the required size for the demethanizer column. Because hydrogen has a much higher vapor pressure
than the other components, one or more flash drums can be used for hydrogen removal.

The examples presented are solely intended to illustrate specific concepts and principles. They may not
reflect an industrial application or real situation.

4. Problem Statement and Aspen Plus Solution


Problem Statement

The feed stream is a combination of 6,306 lb/hr of hydrogen, 29,458 lb/hr of methane, 26,049 lb/hr of ethylene,
and 5,671 lb/hr of ethane. The mole fraction of hydrogen in the feed stream is greater than 0.51, indicating a
large volume of hydrogen in the feed stream. There are two goals for this section of the process:

 After bulk of hydrogen is removed, the stream contains less than 0.02 mole fraction of hydrogen
 Loss of ethylene to the hydrogen stream should be less than 1%

1
Thermo-019 Revised: October 30, 2012

Aspen Plus Solution

If you are unfamiliar with how to start Aspen Plus, select components, define methods, or construct a flowsheet,
consult Get Started Guide for New Users of Aspen Plus.pdf for instructions.

4.01. Create a new simulation in Aspen Plus using the Blank Simulation template. The Components |
Specification | Selection sheet is displayed. Enter HYDROGEN, METHANE, ETHYLENE, and ETHANE for
Component ID.

4.02. Select physical property method. Go to the Methods | Specifications | Global sheet. Select RK-SOAVE
for Method name.

2
Thermo-019 Revised: October 30, 2012

4.03. Click the Next Input button (or press F4).

4.04. The Methods | Parameters | Binary Interaction | RKSKBV-1 | Input sheet is displayed. Note that
binary parameters are filled automatically.

4.05. In the Setup | Specifications | Global sheet, set the Global unit set to ENG.

3
Thermo-019 Revised: October 30, 2012

4.06. Enter the Simulation environment. Add a Flash2 unit from the Separators tab in the Model Palette, and
connect its required material streams. Note that, for this specific example, you should only connect
ports in red. Rename the inlet stream, top outlet stream, and bottom outlet stream as FEED,
HYDROGEN, and C1C2S respectively.

4.07. Go to the Streams | FEED | Input | Mixed sheet. Enter -90 and select F for Temperature. Enter 475
and select psia for Pressure. Select Mass-Flow and lb/hr from the drop-down lists in Composition
frame and enter 6306, 29458, 26049, and 5671 for HYDROGEN, METHANE, ETHYLENE, and ETHANE,
respectively.

4
Thermo-019 Revised: October 30, 2012

4.08. On the Blocks | B1 | Input | Specifications sheet, select Pressure and then Vapor Fraction for Flash
Type. Enter 472 and select psi for Pressure and enter 0.514 for Vapor fraction. The value of 0.514 is
used since hydrogen’s mole fraction is 0.514 in the feed stream, and this will give us a good initial guess
for the heat duty of flash drum.

4.09. Press F5 to run the simulation and check the heat duty of the flash drum on the Blocks | B1 | Results |
Summary sheet. The Heat Duty is -2.1e+07 btu/hr and we will use this initial guess for heat duty for B1
as input.

4.10. Go to the Blocks | B1 | Input | Specifications sheet. Select Pressure and Duty for Flash Type. Enter
-2.1e+07 Btu/hr for Duty.

5
Thermo-019 Revised: October 30, 2012

Model Analysis Tools

4.11. Under the Home tab of the ribbon, select Analysis | Sensitivity button. Model Analysis Tools |
Sensitivity object manager is displayed. Then, select the New button to create a new sensitivity
analysis.

4.12. Select New from drop-down list of Variable no to create a new sensitivity variable. In Manipulated
variable frame, select Block-Var for Type, B1 for Block, and Duty for Variable. Select the Overall range
radio button under Values for varied variable frame. Since an approximate heat duty of -2.1e+07
btu/hr was obtained, enter -1e+08 for Lower, -1e+07 for Upper, and 100 for #Points.

6
Thermo-019 Revised: October 30, 2012

4.13. Go to the Define sheet and select the New button to create a new variable. Enter H2MOLEFR as
variable name, and select the Streams radio button in the Category frame. Select Mole-Frac for Type,
C1C2S for Stream, MIXED for Substream, and HYDROGEN for Component.

4.14. Repeat for the step above to define another variable called Duty. Select the Blocks radio button, and
select Block-Var for Type, B1 for Block, and DUTY for Variable.

7
Thermo-019 Revised: October 30, 2012

4.15. Define yet another variable called C2FLOW. Select the Streams radio button, and select Mole-Flow for
Type, C1C2S for Stream, MIXED for Substream, and ETHYLENE for Component.

4.16. Go to the Tabulate sheet, and select Fill variables button. This allows the columns to be auto-filled with
previously defined variables.

8
Thermo-019 Revised: October 30, 2012

4.17. Click Run | Run button in the Home tab of the ribbon (or press F5) to run the simulation. Once the
simulation is complete, go to the Model Analysis Tools | Sensitivity | S-1 | Results | Summary sheet .
Note that errors occur for some of the cases. Over the range of the values entered for the varied DUTY
for B1, the two goals for hydrogen mole fraction and ethylene loss are met between -1.5e+07 and -
1.7e+07 Btu/hr.

9
Thermo-019 Revised: October 30, 2012

4.18. Navigate back to the Model Analysis Tools | Sensitivity | S-1 | Input | Vary sheet. Enter -1.7e+07 for
Lower, -1.5e+07 for Upper, and 100 for #Points.

4.19. Re-initialize simulation first by pressing Shift + F5. Then, click the Run | Run button under the Home tab
of the ribbon. Examine results again on the Model Analysis Tools | Sensitivity | S-1 | Results |
Summary sheet. Note that the two goals are met between -1.58e+07 and -1.7e+07 btu/hr. We select
-1.7e+07 btu/hr to be the heat duty for B1.

4.20. Go to the Blocks | B1 | Input | Specifications sheet. Change Duty to -1.7e+07. Go to the Model
Analysis Tools | Sensitivity object manager. Click on S-1 and then click the Hide button. Click OK. Click
the Run | Run button under the Home tab of the ribbon to update the simulation.

4.21. In the navigation pane, select Flowsheeting Options | Calculator node. Select the New button and
create a new Calculator block. Under the Define sheet, select the New button and create a variable
named H2MLFRAC. Select the Streams radio button, and select Mole-Frac for Type, C1C2S for Stream,
MIXED for Substream, and HYDROGEN for Component. Select Import variable for Information flow.

10
Thermo-019 Revised: October 30, 2012

4.22. Repeat the steps above to define another variable called ETHYFEED. Select the Streams radio button.
Select Mole-Flow for Type, FEED for Stream, MIXED for Substream, and ETHYLENE for Component.
Select Import variable for Information flow.

11
Thermo-019 Revised: October 30, 2012

4.23. Define yet another variable called ETHYLOSS. Select the Streams radio button. Select Mole-Flow for
Type, HYDROGEN for Stream, MIXED for Substream, and ETHYLENE for Component. Select Import
variable radio button.

12
Thermo-019 Revised: October 30, 2012

4.24. Under the Calculate sheet, select the Excel radio button and click the Open Excel Spreadsheet button.
In Excel, navigate to Add-Ins tab and import all three variables from drop down menu. Link H2MLFRAC
to cell B2, ETHYFEED to cell C2, and ETHYLOSS to cell D2. In cell E2, divide the value of ETHYLOSS by the
value of ETHYFEED to calculate the percentage loss of ethylene.

4.25. In Excel, go to the Home tab of the ribbon, select Percentage from the drop-down list in Number group
to display the value in percentage. Close the Excel window and return to Aspen Plus.

13
Thermo-019 Revised: October 30, 2012

4.26. Select Run button (or press F5) to update the simulation. The Calculator block should now be updated
with the values from simulation. Confirm that the mole fraction of hydrogen is less than 0.02 and the
loss of ethylene is less than 1%.

5. Conclusions
The vapor pressure of hydrogen is much higher (6,600 times higher than methane at -150 °C) than the vapor
pressures of the other components. We used sensitivity to identify a good value for the heat duty of the flash
drum and conclude that one flash drum is sufficient to remove the bulk of hydrogen from the feed stream and a
column is not necessary. In real industrial practices, one or more additional flash drums may be used to ensure
robustness.

6. Copyright
Copyright © 2012 by Aspen Technology, Inc. (“AspenTech”). All rights reserved. This work may not be
reproduced or distributed in any form or by any means without the prior written consent of
AspenTech. ASPENTECH MAKES NO WARRANTY OR REPRESENTATION, EITHER EXPRESSED OR IMPLIED, WITH
RESPECT TO THIS WORK and assumes no liability for any errors or omissions. In no event will AspenTech be
liable to you for damages, including any loss of profits, lost savings, or other incidental or consequential
damages arising out of the use of the information contained in, or the digital files supplied with or for use with,
this work. This work and its contents are provided for educational purposes only.

AspenTech®, aspenONE®, and the Aspen leaf logo, are trademarks of Aspen Technology, Inc.. Brands and
product names mentioned in this documentation are trademarks or service marks of their respective companies.

14
Thermo-020 Revised: October 30, 2012

Use of a Decanter to Recover Solvent and Cross Distillation


Boundaries in Aspen Plus® V8.0

1. Lesson Objectives
 Use a Decanter to recover solvent

2. Prerequisites
 Aspen Plus V8.0
 Introduction to liquid-liquid equilibrium

3. Background
In an anhydrous ethanol production plant, cyclohexane is used as an entrainer during separation to break the
ethanol-water azeotrope. The stream from the top of the first distillation column is typically a mixture with a
composition that is very close to the ternary azeotrope. Since cyclohexane and water are not miscible, a
decanter can be used to separate cyclohexane from the ethanol and water. The second role of this liquid-liquid
separation is to cross distillation boundaries. One of the two outlet streams from the decanter is recovered
solvent. The other stream has a composition in the ethanol-rich distillation region and is fed to the second
column. The full design of the separation train in which this decanter is used can be found in the Dist -011
module.

The examples presented are solely intended to illustrate specific concepts and principles. They may not
reflect an industrial application or real situation.

4. Use of a Decanter for solvent recovery


Problem Statement

A 100 kmol/hr feed stream that is 35 mol-% ethanol, 6 mol-% water, and 59 mol-% cyclohexane is fed to a
decanter. Determine the compositions of the two outlet streams from the decanter and their flowrates.

1
Thermo-020 Revised: October 30, 2012

Aspen Plus Solution

If you are unfamiliar with how to start Aspen Plus, select components, define methods, or construct a flowsheet,
consult Get Started Guide for New Users of Aspen Plus.pdf for instructions.

4.01. Create a new simulation using the Chemicals with Metric Units template. After opening Aspen Plus,
click the New menu item on the File menu. Alternatively, press Ctrl+N. Doing so brings up a window
allowing you to select a template. Select Chemical Processes in the pane on the left, and then click on
Chemicals with Metric Units. Then click the Create button.

2
Thermo-020 Revised: October 30, 2012

4.02. The Components | Specification | Selection sheet is displayed. Define the components for the
simulation as shown below.

4.03. Navigate to Methods | Specifications | Global. Change the Method filter to CHEMICAL, and select
UNIQ-RK as the Base method.

3
Thermo-020 Revised: October 30, 2012

4.04. Click the Next Input button twice to populate the binary interaction parameters.

4.05. Click the Next Input button again and select Go to Simulation environment. Then, click OK.

4
Thermo-020 Revised: October 30, 2012

4.06. Create the feed stream. Click the Material stream button in the Model Palette and create a stream.
Rename it by right-clicking it and selecting Rename Stream or by selecting the stream and pressing
Ctrl+M. Rename this stream “FEED”. Double-click the stream to enter the input specifications: enter 25
°C in the Temperature field and 1 bar in the Pressure field. Enter a Total flow rate of 100 kmol/hr. In
the Composition frame, select Mole-Frac and enter 0.35, 0.06, and 0.59 for ETHANOL, WATER, and
CYCLO-01, respectively.

5
Thermo-020 Revised: October 30, 2012

4.07. Add a decanter. Click on the Decanter button in the Separators tab of the Model Palette, and place it
on the flowsheet. Right-click on the flowsheet to exit input mode; otherwise, each click of the mouse
will put in another decanter. Rename the newly added block to “DECANETR”. Connect stream FEED to
DECANTER by right-clicking on the stream, selecting Reconnect Destination, and then clicking on the red
arrow pointing to DECANTER. Create two streams exiting DECANTER by clicking on the material stream
button and clicking on a red arrow coming out of DECANTER and clicking elsewhere on the flowsheet.
Name one LIGHT, and the other HEAVY. Your flowsheet should look like the example below.

6
Thermo-020 Revised: October 30, 2012

4.08. Double-click on the DECANTER to specify the input. It operates at 25 °C and 1 bar. The Key component
(in the second liquid phase) is WATER.

4.09. Run the simulation. Click on the Run button in the Run group under the Home tab of the ribbon.

7
Thermo-020 Revised: October 30, 2012

4.10. Check the results. Right-click on the decanter block and select Stream Results.

4.11. Note that stream LIGHT contains mostly cyclohexane and stream HEAVY contains mostly ethanol. In the
azeotropic distillation process for ethanol-water separation using cyclohexane as the entrainer, this
decanter is used to recover cyclohexane. In that process, stream LIGHT is recycled back to the first
column. The other stream, HEAVY, is fed to the second column to produce pure ethanol.

5. Conclusions
A Decanter can be used to concentrate cyclohexane from 59% to 89% so it can be recycled without further
purification. The other outlet (the HEAVY stream) has a composition in a different distillation region from the
FEED stream, providing a product that crosses distillation boundaries. This serves as the decanter’s second role
mentioned in the background section.

8
Thermo-020 Revised: October 30, 2012

6. Copyright
Copyright © 2012 by Aspen Technology, Inc. (“AspenTech”). All rights reserved. This work may not be
reproduced or distributed in any form or by any means without the prior written consent of
AspenTech. ASPENTECH MAKES NO WARRANTY OR REPRESENTATION, EITHER EXPRESSED OR IMPLIED, WITH
RESPECT TO THIS WORK and assumes no liability for any errors or omissions. In no event will AspenTech be
liable to you for damages, including any loss of profits, lost savings, or other incidental or consequential
damages arising out of the use of the information contained in, or the digital files supplied with or for use with,
this work. This work and its contents are provided for educational purposes only.

AspenTech®, aspenONE®, and the Aspen leaf logo, are trademarks of Aspen Technology, Inc. . Brands and
product names mentioned in this documentation are trademarks or service marks of their respective companies.

9
Thermo-021 Revised: October 30, 2012

Residue Curve Maps in Aspen Plus® V8.0

1. Lesson Objectives
 Learn how to create residue maps
 Understand the basic concepts of a residue curve map
 Use residue curve maps to guide distillation column synthesis and simulation

2. Prerequisites
 Aspen Plus V8.0
 Introduction to distillation

3. Background
For separation processes involving azeotropes, residue curve maps can provide insight to what products are
feasible for a given feed in a distillation column. Here are some important concepts related to residue curv e
maps:

 Pure species and azeotropes are nodes in a residue curve map


 Residue curves that contain more than two nodes form distillation boundaries
 Distillation boundaries divide the residue curve map into distillation regions
 Distillation boundaries cannot be crossed in a single distillation column

When searching for a solvent, residue curve maps are typically used to determine how to get one pure
component from the first column and how to recover solvent from the second column. After you select the
solvent and decide the purposes of both main column and solvent recovery column, residue curve maps can
provide clues on how much solvent to use in the main column so that the column does what you want.

The examples presented are solely intended to illustrate specific concepts and principles. They may not
reflect an industrial application or real situation.

1
Thermo-021 Revised: October 30, 2012

4. Aspen Plus Solution


If you are unfamiliar with how to start Aspen Plus, select components, define methods, or construct a flowsheet,
consult Get Started Guide for New Users of Aspen Plus.pdf for instructions.

4.01. This simulation will be a separation of ethanol and water using cyclohexane. Create a new simulation in
Aspen Plus using the Blank Simulation template.

4.02. The Components | Specification | Selection sheet is displayed. Enter WATER and ETHANOL in the
Component ID column. Note that Component name and Alias are filled automatically for these two
components. In the third row of the grid, enter CYCLOHEXANE for Component name. Enter CYCLO-01
as Component ID for the third component. Alternatively, you can click the Find button and use search
capability to enter the third component. We select these three components for residue curve map
study because sometimes cyclohexane is used as the solvent for separation of ethanol and water via
azeotropic distillation.

2
Thermo-021 Revised: October 30, 2012

4.03. Next, we will be selecting the physical property method. We will be using UNIQ-RK, which is a UNIQAC
method for liquid-liquid systems with Redlich-Kwong for the vapor phase equation of state. Go to the
Methods | Specifications | Global sheet. Note that when Method filter is COMMON, UNIQ-RK is not
available on the drop-down list for Base method. So, set the Method filter to ALL, and then select
UNIQ-RK for Base method.

3
Thermo-021 Revised: October 30, 2012

4.04. Press F4 or click Next Input. Note that the Methods | Parameters | Binary Interaction | UNIQ-1 | Input
sheet is displayed and binary parameters are filled automatically.

4.05. Next, we will set up the parameters for the residue curve map. To create a residue curve map, click the
Analysis | Residue Curves button under the Home tab of the ribbon.

4
Thermo-021 Revised: October 30, 2012

4.06. The Distillation Synthesis window appears. Note that there is a button called Find Azeotropes in this
window. When you work on projects to resolve real engineering problems, it is criti cally important to
validate the simulator’s prediction. You may click the Find Azeotropes button to get azeotropes
predicted by Aspen Plus. Then, retrieve NIST experimental data for azeotropes so that you can compare
model prediction against experimental data to determine whether the selected thermodynamics model
in Aspen Plus is appropriate. In example Thermo-007, step 4.17 describes how to retrieve data from
NIST. Next, we will generate residue curve map by clicking the Continue to Aspen Plus Residue Curves
button.

5
Thermo-021 Revised: October 30, 2012

4.07. Note that the Analysis | RESID-1 | Input | Residue Curve sheet is displayed. On the sheet, most of the
defaults will be acceptable with a few exceptions. In the Number of curves frame, select 15-20 Curves.
Change Valid Phases to Vapor-Liquid-Liquid, which will tell Aspen Plus to check for a second liquid
phase during calculations.

6
Thermo-021 Revised: October 30, 2012

4.08. Go to the Analysis | RESID-1 | Input | Diagnostics sheet. Set Error tolerance to 1e-05. This is to
improve the accuracy of the residue curve map.

7
Thermo-021 Revised: October 30, 2012

4.09. Go back to the Analysis | RESID-1 | Input | Residue Curve sheet and click the Run Analysis button on
the sheet. A residue curve map should appear in a new tab.

4.10. Now we have a residue curve map. There is a ternary azeotrope close to the center of the composition
space. The residue curve lines may also display individual data points depending on the default settings
of Aspen Plus on your machine. Since (1) the ternary azeotrope has the lowest temperature compared
with binary azeotropes and boiling point of pure components and (2) binary azeotropes have lower
temperatures than any of the boiling points of any one of the three pure components, each residue
curve goes from the ternary azeotrope to a pure component. This is useful in determining which pure
component can be obtained from a distillation column. The appearance of the plot can be changed
under the Format tab of the ribbon.

8
Thermo-021 Revised: October 30, 2012

4.11. Click the Format tab of the ribbon. We will see various options to change the appearance of the plot.
To make the plot easier to read, we will tell Aspen Plus to not display the individual data points on the
graph. To do this, select Lines Only in the Display drop-down list. Various other display options are
available in this section.

4.12. Since we are using cyclohexane as the solvent to separate ethanol and water, we need to get one pure
component (water or ethanol) from the first column. The residue curve map tells us that we will get a
pure component from the bottom of the first column. From the top of the first column, we will get a
mixture around the ternary azeotrope. So, we will try different solvent flowrates to see what we will get
from the bottom of the first column. Move to the simulation environment by clicking the Simulation bar
in the navigation pane.

4.13. Create a simple flowsheet with a RadFrac column that has FEED and SOLVENT as inlet streams, and TOP-
PROD as the liquid condensate, and BOT-PROD as the bottoms product.

9
Thermo-021 Revised: October 30, 2012

4.14. Go to the Streams | FEED | Input | Mixed sheet. Select Vapor Fraction and Pressure for Flash Type. In
the State variables frame, set Pressure to 1 bar, and Vapor fraction to 0.3. In the Composition frame,
select Mole-Flow and kmol/hr and specify 13 for WATER and 87 for ETHANOL.

4.15. Go to the Streams | SOLVENT | Input | Mixed sheet. Select Vapor Fraction and Pressure for Flash
Type. In the State variables frame, set Vapor fraction to 0 and Pressure to 1 bar. We purposely do not
specify flowrate for SOLVENT.

10
Thermo-021 Revised: October 30, 2012

4.16. Go to the Blocks | COLUMN | Specifications | Setup | Configuration sheet. Enter 33 for Number of
stages, Total for Condenser and Vapor-Liquid-Liquid for Valid phases. Set Reflux Ratio to 3.5 on Mole
basis.

11
Thermo-021 Revised: October 30, 2012

4.17. Go to the Blocks | COLUMN | Specifications | Setup | Streams sheet. For the Stage column in the Feed
streams frame, enter 1 for SOLVENT and 20 for FEED.

12
Thermo-021 Revised: October 30, 2012

4.18. Go to the Blocks | COLUMN | Specifications | Setup | Pressure sheet. Set the Stage 1 / Condenser
Pressure and the Stage 2 Pressure to 1 bar.

13
Thermo-021 Revised: October 30, 2012

4.19. Go to the Blocks | COLUMN | Specifications | Setup | 3-Phase sheet. Enter 1 for Starting stage and 33
for Ending stage. Specify WATER as Key components in the Key components to identify 2nd liquid
phase frame. This tells Aspen Plus that we expect the second liquid phase to be predominantly water,
and since we do not really know which stages will contain two liquid phases, we will ask Aspen Plus to
check every stage.

14
Thermo-021 Revised: October 30, 2012

4.20. Go to the Blocks | COLUMN | Convergence | Convergence | Basic sheet. Enter 200 for Maximum
iterations.

15
Thermo-021 Revised: October 30, 2012

4.21. Save the simulation. On the ribbon, click File and then click Save As to save the simulation as Thermo-
021_Base.bkp. This is the base file that will be used as the starting point for the following three case
studies associated with three different SOLVENT flowrates. Now, close the Aspen Plus Window.

4.22. Start the first case study – How to obtain pure water from the bottom of the distillation column. In
Windows Explorer, make a copy of Thermo-021_Base.bkp and rename the new file to Thermo-
021_Water.bkp. Double click Thermo-021_Water.bkp to load it into the Aspen Plus UI.

4.23. Go to the Streams | SOLVENT | Input | Mixed sheet. In the Composition frame, enter 30 for CYCLO-01.

4.24. Go to the Blocks | COLUMN | Specifications | Setup | Configuration sheet. Select Strongly non-ideal
liquid for Convergence. In the Operating specifications frame, select Bottoms rate as the second
specification and enter 30 kmol/hr for Bottoms rate.

16
Thermo-021 Revised: October 30, 2012

4.25. In the navigation pane, select Blocks | COLUMN | Specifications | Design Specifications. The object
manager for Design Specs is displayed. Click the New… button to create a Design Specs called 1.

4.26. Go to the Blocks | COLUMN | Specifications | Design Specifications | 1 | Specifications sheet. Select
Mole purity for Type. Enter 0.95 for Target.

17
Thermo-021 Revised: October 30, 2012

4.27. Go to the Blocks | COLUMN | Specifications | Design Specifications | 1 | Components sheet. Select
WATER for Components. Select all three components as Base components.

4.28. Go to the Blocks | COLUMN | Specifications | Design Specifications | 1 | Feed/Product Streams sheet.
Select BOT-PROD as Selected stream in Product streams frame.

18
Thermo-021 Revised: October 30, 2012

4.29. In the navigation pane, select Blocks | COLUMN | Specifications | Vary. Object manager for Vary is
displayed. Click the New… button to create a Vary called 1.

4.30. Go to the Blocks | COLUMN | Specifications | Vary | 1 | Specifications sheet. Select Bottoms rate for
Type. Enter 1 for Lower bound and 100 for Upper bound.

19
Thermo-021 Revised: October 30, 2012

4.31. Press F5 to run the simulation and the simulation should complete without errors or warnings. Go to
the Blocks | COLUMN | Specifications | Vary | 1 | Results sheet. Note that the Final value for MOLAR
BOTTOMS RATE is 1.40901 kmol/hr. The small bottoms rate is OK because azeotropic distillation
processes typically include a second column and there is typically a recycle stream from the second
column back to the first one. After the whole process converges, the bottoms rate will be very close to
the flowrate of water in stream FEED.

4.32. Go to the Blocks | COLUMN | Profiles | Compositions sheet. Select Liquid for View. Note that the
bottom stage composition for WATER is 0.95, which means that we can get pure water from the bottom
of the column.

20
Thermo-021 Revised: October 30, 2012

4.33. Press Ctrl + S to save the simulation. Close the Aspen Plus UI Window. This concludes our first case
study.

4.34. Start the second case study – How to obtain pure ethanol from the bottom of the distillation column.

4.35. In Windows Explorer, make a copy of Thermo-021_Base.bkp and rename the new file to Thermo-
021_Ethanol.bkp. Double click the Thermo-021_ Ethanol.bkp to load it into the Aspen Plus UI.

4.36. Go to the Streams | SOLVENT | Input | Mixed sheet. In the Composition frame, enter 100 kmol/hr for
CYCLO-01.

4.37. Go to the Blocks | COLUMN | Specifications | Setup | Configuration sheet. Select Azeotropic for
Convergence. In the Operating specifications frame, select Bottoms rate as the second specification
and enter 33 kmol/hr for Bottoms rate.

4.38. Press F5 to run the simulation and the simulation completes without any error or warning.

4.39. Change convergence parameters to make convergence more robust because this is a difficult case in
terms of convergence. Go to the Blocks | COLUMN | Specifications | Setup | Configuration sheet.
Select Custom for Convergence. Go to the Blocks | COLUMN | Convergence | Estimates |
Temperature sheet. Click the Generate Estimates… button. In the pop up dialog box, make selections
as shown in screenshot below so that we generate all possible estimates and Keep all available digits.
Click the Generate button and wait for it to complete.

21
Thermo-021 Revised: October 30, 2012

4.40. Go to the Blocks | COLUMN | Convergence | Convergence | Basic sheet. Select Newton for Algorithm.
Go to the Blocks | COLUMN | Convergence | Convergence | Advanced sheet. Select Dogleg strategy
for Stable-Meth.

4.41. In the navigation pane, select the Blocks | COLUMN | Specifications | Design Specifications. The object
manager for Design Specifications is displayed. Click the New… button to create a Design Spec called 1.

4.42. Go to the Blocks | COLUMN | Specifications | Design Specifications | 1 | Specifications sheet. Select
Mole purity for Type. Enter 0.9 for Target.

4.43. Go to the Blocks | COLUMN | Specifications | Design Specifications | 1 | Components sheet. Select
ETHANOL for Components. Select all three components as Base components.

4.44. Go to the Blocks | COLUMN | Specifications | Design Specifications | 1 | Feed/Product Streams sheet.
Select BOT-PROD as Selected stream in Product streams frame.

4.45. In the navigation pane, select the Blocks | COLUMN | Specifications | Vary. Object manager for Vary is
displayed. Click the New… to create a Vary called 1.

4.46. Go to the Blocks | COLUMN | Specifications | Vary | 1 | Specifications sheet. Select Bottoms rate for
Type. Enter 1 for Lower bound and 100 for Upper bound.

4.47. Re-initialize the simulation by click the Run | Reinitialize button in the Home tab of the ribbon. Click OK
twice. Press F5 to run the simulation and the simulation completes without any error or warning.

4.48. Go to the Blocks | COLUMN | Specifications | Design Specifications | 1 | Specifications sheet. Change
Target to 0.95. Press F5 to run simulation. Change Target to 0.99 and press F5 to run again. Change
Target to 0.999 and press F5 to run again.

4.49. Go to the Blocks | COLUMN | Convergence | Estimates | Temperature sheet. Click the Generate
Estimates… button. In the pop up dialog box, make selections to generate all possible estimates and
Keep all available digits. Click the Generate button and wait for it to complete.

4.50. Re-initialize the simulation by click the Run | Reinitialize button in the Home tab of the ribbon. Click OK
twice. Press F5 to run the simulation and the simulation completes quickly without any error or warning.

4.51. Go to the Blocks | COLUMN | Specifications | Vary | 1 | Results sheet. Note that the Final value for
MOLAR BOTTOMS RATE is 33.5631 kmol/hr.

4.52. Go to the Blocks | COLUMN | Profiles | Compositions sheet. Select Liquid for View. Note that the
bottom stage composition for ETHANOL is 0.999, which means that we can get pure ethanol from the
bottom of the column.

4.53. Press Ctrl + S to save the simulation. Close the Aspen Plus UI Window. This concludes our second case
study.

22
Thermo-021 Revised: October 30, 2012

4.54. Start the third case study – How to obtain pure cyclohexane from the bottom of the distillation column.
Although, as an end goal, we don’t want to get pure cyclohexane from the first column, it is still
meaningful to conduct this case study. After this case study, if you get pure cyclohexane from the
column, you know that you have too much solvent. This experience is use ful when you try to achieve
convergence for a column where you want to get pure ethanol or pure water.

4.55. In Windows Explorer, make a copy of Thermo-021_Base.bkp and rename the new file to Thermo-
021_Cyclohexane.bkp. Double click the Thermo-021_ Cyclohexane.bkp to load it into the Aspen Plus
UI.

4.56. Go to the Streams | SOLVENT | Input | Mixed sheet. In the Composition frame, enter 200 kmol/hr for
CYCLO-01.

4.57. Go to the Blocks | COLUMN | Specifications | Setup | Configuration sheet. Select Strongly non-ideal
liquid for Convergence. In Operating specifications frame, select Bottoms rate as the second
specification and enter 33 kmol/hr for Bottoms rate.

4.58. Press F5 to run the simulation and the simulation completes without any error or warning.

4.59. Go to the Blocks | COLUMN | Profiles | Compositions sheet. Select Liquid for View. Note that the
bottom stage composition for CYCLO-01 is 1, which means that we get pure cyclohexane from the
bottom of the column.

4.60. Press Ctrl + S to save the simulation. Close the Aspen Plus UI Window. This concludes our third case
study.

5. Conclusions
The residue curve map for a ternary system provides a clear picture of distillation regions and boundaries.
Residue curves on the map also provide clear guidance of what will come out of top and bottom of a distillation
column for a given feed composition. Our three case studies in this example confirmed guidance provided by
residue the curve map. Of course, we need good simulators such as Aspen Plus and good skills in using
simulation to translate good guidance into good engineering solutions.

6. Copyright
Copyright © 2012 by Aspen Technology, Inc. (“AspenTech”). All rights reserved. This work may not be
reproduced or distributed in any form or by any means without the prior written consent of
AspenTech. ASPENTECH MAKES NO WARRANTY OR REPRESENTATION, EITHER EXPRESSED OR IMPLIED, WITH
RESPECT TO THIS WORK and assumes no liability for any errors or omissions. In no event will AspenTech be
liable to you for damages, including any loss of profits, lost savings, or other incidental or consequential
damages arising out of the use of the information contained in, or the digital files supplied with or for use with,
this work. This work and its contents are provided for educational purposes only.

23
Thermo-021 Revised: October 30, 2012

AspenTech®, aspenONE®, and the Aspen leaf logo, are trademarks of Aspen Technology, Inc.. Brands and
product names mentioned in this documentation are trademarks or service marks of their respective companies.

24

You might also like