KEMBAR78
Block Diagram Guide | PDF | Steam | Design
0% found this document useful (0 votes)
173 views10 pages

Block Diagram Guide

The block diagram shows the key unit operations in a simplified manufacturing process through geometric shapes connected by arrows. It includes the main inputs and outputs at each stage as well as some process parameters. The block diagram is established early in the feasibility study to depict the process at a conceptual level and estimate costs. It serves as a reference throughout the project design phases.

Uploaded by

SwazelleDiane
Copyright
© © All Rights Reserved
We take content rights seriously. If you suspect this is your content, claim it here.
Available Formats
Download as DOC, PDF, TXT or read online on Scribd
0% found this document useful (0 votes)
173 views10 pages

Block Diagram Guide

The block diagram shows the key unit operations in a simplified manufacturing process through geometric shapes connected by arrows. It includes the main inputs and outputs at each stage as well as some process parameters. The block diagram is established early in the feasibility study to depict the process at a conceptual level and estimate costs. It serves as a reference throughout the project design phases.

Uploaded by

SwazelleDiane
Copyright
© © All Rights Reserved
We take content rights seriously. If you suspect this is your content, claim it here.
Available Formats
Download as DOC, PDF, TXT or read online on Scribd
You are on page 1/ 10

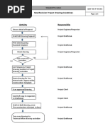
Block Diagram (BD)

Introduction

Definition The Block Diagram shows the different unit operations and their sequences of
a manufacturing process in a simplified form.
Typical Block Diagrams established at Nestlé or Nestec are:
 Process Block Diagram (PBD)
 Filling and Packing Block Diagram (F&PBD)
 Utilities Block Diagram (UBD)

Purposes The Process Block Diagram serves as a reference or as a basis to establish


documents or to carry out following tasks:
During the Pre-project Study:
 Depicting the process
 Establishment of the cost estimate ( 20%)
During the Project Concept Study:
 Establishment of the Project Concept (The Process Block Diagram is part of
the document)
 Establishment of the Manufacturing Flow sheet
 Establishment of Layouts (1:200) and Master plan
 Revision of the cost estimation ( 15%)
During the Basic Design Phase:
 Establishment of detailed Mass Flow Balances
Later on:
 Training
 Basic Document for plant/production manager
 Standard costing
 Quality management

When is it The Process Block Diagram is established during the Feasibility Study as part
established of the Pre-project Concept or during the Project Concept Study. It is requested
for the approval of the Project Concept.
During the Basic Design Phase the Process Block Diagram serves as a basis
to establish a detailed Process Block Diagram with a mass balance.

Evaluation of Investment
Conceptual Study Phase

Venture/Idea

Process Block Feasibility Study, Pre-


Diagram Concept, Location
Approval in Principle

Project Concept Study,


Conceptional Engineering
Project Approval

Basic Design (Major items of


Design Phase

Block Diagram with


equipment selected)
mass balance

Detail Design (Major


contracts prepared)
2/10
Content and Presentation

Content Essential:
 Naming of the main process operations and sequences of unit operations
 In- and output material
 Flow directions of the main material
 Key process parameters (temperatures, pressures, flows...), they can either
be shown on the Block Diagram or on a separate data list.
Complement:
 Naming of the products between the operations
 Product mass flows for continuous processes or batch sizes and cycle times
for discontinuous processes. It allows the establishment of mass balances
(separate sheet)
 Indication of energy and utility requirements
 Estimation of the dimensions of the main elements (Preliminary sizing)
 Packaging material input
 Energy flows allowing the establishment of energy balances (separate sheet)

Presentation All relevant process operations are symbolized by simple geometric forms like
rectangles, ellipses, etc. Normally the mass flow goes from the left to the right
or from the top to the bottom of the page. The product flows between the
process operations are symbolized by lines. Arrows indicate the input and
output of materials and products.
A separate sheet with process parameters can be added in cases where a
large amount of data has to be shown.
The whole Block Diagram should be drawn on one sheet (suggested format:
A4)

Recommended PC based software (e.g. Visio, Excel, ...)


tools

Examples Overview:
 Symbols: List of symbols used for the examples
 Example 1: Process Block Diagram with essential content
 Example 2: Process Block Diagram with extra content
 Example 3: Process Block Diagram with mass balance
 Example 4: Filling and Packing Block Diagram with essential content

All drawings shown were created to serve as examples on how Block


Diagrams should look like and are not meant to be technically realistic nor
represent a safe setup!
Continued on next page
3/10
Content and Presentation, Continued

Symbols
Symbols

Input Input of raw materials to create the product

Output Output of products or by-products

Step A Process step/unit A

Product flow beween process steps/units

Step B Process step/unit A

Input Input of utilities, energy, packing material, …

Output Output of utilities, energy, …

Information Information field

Name Visa Date


Drawn
Checked
Approved
Seen

List of symbols which are used to design the following examples

Continued on next page


4/10
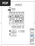
Content and Presentation, Continued
5/10
Examples 1
Process Block Diagram for Virtual Plant

Raw Materials A Raw Materials B Ingredient A


Ingredient B
Ingredient C

Handling/Mixing Handling / …
Conveying/Dosing Dosing Others

Continuous Mixing
T°C 15
TS (%) 45
Standardization
T°C 85
TS (%) 41
Pasteurisation
T°C 130
TS (%) 40
Drying
T°C 50
TS (%) 97
kg/l 0.1
Milling / Sifting
T°C 30
MP Bag/Trace
TS (%) 97.5
Elements
kg/l 0.3
Storage in Big Bags

Handling/dosing

Dry-Mixing kg/h 400


TS (%) 97.5
kg/l 0.4
Storage in Big Bags

Filling (bag-in-box)

Name Visa Date


Drawn
Checked
Approved
Seen

Process Block Diagram with essential content as it is required for the Project
Concept
6/10
Continued on next page
7/10
Content and Presentation, Continued

Examples 2: Process Block Diagram with supplementary content

Process Block Diagram Virtual Plant


Vitamins 2 kg/batch
A 204 kg/batch
B 79 kg/batch
C 19 kg/batch Townwater
D 162 kg/batch 12 barrels/d 26 barrels/d 7 m3/d 4 barg

Dry Prod C Proc D Water Steam Powder


Ingredients

Batch Manual Continuous Continuous Steam Batch 50-60 °C


Preparation Handling Dosing Dosing Pasteurizing 2x 1 m3
1,6 kg/min. 6,2 kg/min. TS=57%
Batch Size 216 kg

1120 l
Batch 27 min. Steam Heating Water Continuous
Mixing 517 kg/batch Dosing
4 barg 63 °C
3 Batches/hour
3.1 kg /min.

Steam Heating Water


4 barg 76 °C

Continuous
Dosing
17,4 kg/min.

Continuous
Wet Mixing
28.3 kg /min. @ 79%TS

Steam 11kg/min 12barg


Cooling Water 2000 l/min 31°C
Drying Water 5,1kg/min
Town Water 19 kg/min 33°C
Comp. Air 121 Nl/min 5barg 183 m3/min.
152 °C
103 gH2O/m3
1 Barrel = 200 l = 300 Kg Prod. A
= 200 kg Prod. B
Plant capacity is based
Container Filling on:
Container A-110 - 48 weeks / year
3 m3 - 7 days / week
Filling ~1130 kg - 3 shifts /day
Virtual product 32000 kg/day

Name Visa Date


Drawn
Checked
Approved
Seen

Continued on next page


8/10
Content and Presentation, Continued
Example 3: Process Block Diagram with mass balance

Diagram for Virtual Plant with Mass Balance

A 215 kg/h
Raw Materials A Raw Materials B B 66kg/h
C 20kg/h
D 1 kg/h
E 4 kg/h
Handling / Mixing / Handling / Dosing F 4 kg/h
Conveying / Dosing G 6 kg/h
Water 365 kg/h

Continuous Mixing

70 kg/h kg/h 680


TS % 45

Steam Standardization

15 kg/h kg/h 750


TS % 41

Steam Pasteurisation
kg/h 765
TS % 40
580 kg/h

Steam Drying

kg/h 315
TS % 97.5
kg/l 0.1
Milling / Sifting

90 kg/h
kg/h 310
MP Bag / TS % 97.5
Trace Elements Storage in Big Bags kg/l 0.3

Handling/dosing Dry-Mixing

kg/h 400
kg/l 0.45

Storage in Big Bags

Filling (bag-in-box)

Name Visa Date


Drawn
Checked
Approved
Seen

Continued on next page


9/10
Content and Presentation, Continued

Example 4: Filling and Packing Block Diagram with essential content.

Filling and Packing Block Diagram for Virtual Plant

Noodle Tomato sauce Cheese

Hand dispenser Sauce dispenser Auto dispenser

Foil tray dispenser Conveyor

Lidder Crimper

Conveyor

Check weight Manual weight


adjustment
Metal detector

Conveyor

Freezer

Conveyor

Handling/dosing Cartoner

Caser

Case Printer

Conveyor

Palletizer

Conveyor

Freezer storage

Name Visa Date


Drawn
Checked
Approved
Seen
10/10

You might also like