KEMBAR78
Bassdrive Mosfet | PDF | Computer Engineering | Electronics
0% found this document useful (0 votes)
162 views3 pages

Bassdrive Mosfet

The document provides details on the schematic, parts list, and wiring diagram for a bass overdrive pedal PCB called the Fulltone Bassdrive Mosfet. It includes a diagram showing the layout of the components on the PCB as well as lists of the resistors, capacitors, semiconductors, and other parts needed to build the pedal circuit.

Uploaded by

YouTubNob
Copyright
© © All Rights Reserved
We take content rights seriously. If you suspect this is your content, claim it here.
Available Formats
Download as PDF, TXT or read online on Scribd
0% found this document useful (0 votes)
162 views3 pages

Bassdrive Mosfet

The document provides details on the schematic, parts list, and wiring diagram for a bass overdrive pedal PCB called the Fulltone Bassdrive Mosfet. It includes a diagram showing the layout of the components on the PCB as well as lists of the resistors, capacitors, semiconductors, and other parts needed to build the pedal circuit.

Uploaded by

YouTubNob
Copyright
© © All Rights Reserved
We take content rights seriously. If you suspect this is your content, claim it here.
Available Formats
Download as PDF, TXT or read online on Scribd
You are on page 1/ 3

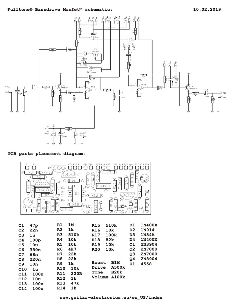
Fulltone® Bassdrive Mosfet™ schematic: 10.02.

2019

PCB parts placement diagram:

C1 47p R1 1M R15 510k D1 1N400X


C2 22n R2 1k R16 10k D2 1N914
C3 1u R3 510k R17 100R D3 1N34A
C4 100p R4 10k R18 82k D4 1N400X
C5 10u R5 10k R19 10k Q1 2N3904
C6 330n R6 4k7 R20 10k Q2 2N7000
C7 68n R7 22k Q3 2N7000
C8 220n R8 22k Q4 2N3904
C9 10n R9 1k Boost B1M U1 4558
C10 1u R10 10k Drive A500k
C11 100n R11 220R Tone B20k
C12 10u R12 1k Volume A100k
C13 100u R13 47k
C14 100u R14 1k

www.guitar-electronics.eu/en_US/index
Wiring (bottom view):

Mosfet
B1M / A500k B20k A100k
BOOST Standard DRIVE CompCut TONE Flat Mids
LEVEL

IN

+9V
ON/OFF LED

+9V
Boost LED

+9V GND
2k2

DC socket GND
GND
BOOST ON/OFF

Use metal enclosure connected to ground.


Power supply: 9V DC

Bill of materials:

Resistors: Capacitors: Semiconductors:


100R 1pcs. “R17” 47p 1pcs. “C1” 4558 1pcs. “U1”
220R 1pcs. “R11” 100p 1pcs. “C4” 2N3904 2pcs. “Q1 Q4”
1k 5pcs. “R2 R9 R12 R14 LED” 10n 1pcs. “C9” 2N7000 2pcs. “Q2 Q3”
10k 6pcs. “R4 R5 R10 R16 R19 R20” 22n 1pcs. “C2” 1N34A 1pcs. “D3”
1M 1pcs. “R1” 68n 1pcs. “C7” 1N400X 2pcs. “D1 D4”
2k2 1pcs. “LED” 100n 1pcs. “C11” 1N914 1pcs. “D2”
22k 2pcs. “R7 R8” 220n 1pcs. “C8” LED 2pcs.
4k7 1pcs. “R6” 330n 1pcs. “C6”
47k 1pcs. “R13” 1u 2pcs. “C3 C10”
82k 1pcs. “R18”
510k 2pcs. “R3 R15” Electrolytic capacitors:
10u 2pcs. “C5 C12”
Potentiometers: 100u 2pcs. “C13 C14”
B1M 1pcs. “BOOST”
A500k 1pcs. “DRIVE” Other:
B20k 1pcs. “TONE” Knobs 4pcs.
A100k 1pcs. “VOLUME” Footswitch 3PDT 2pcs.
DC socket 5.5 / 2.1 1pcs.
JACK spocket 6,3mm 2pcs.
MTS102 switch 3pcs.

www.guitar-electronics.eu/en_US/index
Resistor color code:

Capacitors markings:

www.guitar-electronics.eu/en_US/index

You might also like