KEMBAR78
PV System Architecture | PDF | Photovoltaic System | Photovoltaics
0% found this document useful (0 votes)
117 views47 pages

PV System Architecture

This document discusses the key components of photovoltaic (PV) systems: 1. PV system architectures include stand-alone systems directly connected to loads, stand-alone systems with batteries, hybrid systems also connected to a generator, and grid-connected systems that feed power to the electric grid. 2. Charge controllers regulate the charging and discharging of batteries in off-grid systems. Maximum power point trackers optimize the power output from PV panels. 3. Inverters convert the DC power from PV panels and batteries to AC power usable by loads or the electric grid. Systems use central, string, or micro inverters. 4. Batteries store excess PV power and
Copyright
© © All Rights Reserved
We take content rights seriously. If you suspect this is your content, claim it here.
Available Formats
Download as PDF, TXT or read online on Scribd
0% found this document useful (0 votes)
117 views47 pages

PV System Architecture

This document discusses the key components of photovoltaic (PV) systems: 1. PV system architectures include stand-alone systems directly connected to loads, stand-alone systems with batteries, hybrid systems also connected to a generator, and grid-connected systems that feed power to the electric grid. 2. Charge controllers regulate the charging and discharging of batteries in off-grid systems. Maximum power point trackers optimize the power output from PV panels. 3. Inverters convert the DC power from PV panels and batteries to AC power usable by loads or the electric grid. Systems use central, string, or micro inverters. 4. Batteries store excess PV power and
Copyright
© © All Rights Reserved
We take content rights seriously. If you suspect this is your content, claim it here.
Available Formats
Download as PDF, TXT or read online on Scribd
You are on page 1/ 47

Energy Conversion

Lecture 6 – PV System Architecture

1
Content
1. PV system architecture
2. Charge controller
3. Inverter
4. Battery

2
Content
1. PV system architecture
2. Charge controller
3. Inverter
4. Battery

3
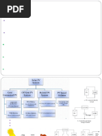
PV System Architecture

Stand alone system

Hybrid system

Grid connected system

4
Stand alone system – direct
connection
 Very simple architecture
 Limited to only DC load
 PV not operated at MPP

5
Stand alone system with battery

6
Why need battery?

7
Hybrid system

8
Hybrid system

9
Grid-connected PV system

10
Grid-connected system – 1

11
Grid-connected system – 2

12
Grid-connected system – 3

13
Typical layout of a utility-scale PV
system

14
Grid-connected PV system using
central inverter

15
Grid-connected PV system using
central inverter

16
Grid-connected PV system using
string inverter

17
Floating PV system

18
Content
1. PV system architecture
2. Charge controller
3. Inverter
4. Battery

19
Functions of charge controller
o Main role is to control charging and discharging of the
battery
o Over charge protection
o Over discharge protection
o Monthly equalization charge
o Various controlling mode for load
o Over temperature and overload protection
o Short circuit protection of load and PV
o Reverse current protection at night
o Reverse connection protection of PV, load, and battery

20
PWM charge controller

21
MPPT charge controller

22
Maximum Power Point Tracker

23
Types of charge controller

24
Connection of charge controller

25
Example of a MPPT charge controller’s spec

26
Content
1. PV system architecture
2. Charge controller
3. Inverter
4. Battery

27
Solar PV inverter
 Solar PV Inverters convert the DC output of
photovoltaic (PV) solar panels or strings of
panel into a AC current which is injected to
the grid (or load).
 Solar PV inverters have thefollowing functions:
◦ DC/AC conversion and voltage adaptation
◦ Maximum power point tracking
◦ Anti-islanding protection
◦ Synchronization with the grid
◦ Support to the grid where the PV system is
connected
28
Inverter efficiency

29
Central inverter

30
Central inverter
Advantages of a Central Inverter
 The most traditional inverter topology
 Easy system design and implementation
 Low cost per Watt
 Easy accessibility for maintenance and troubleshooting
Disadvantages of a Central Inverter
 High DC wiring costs and power loss due to Voltage Drop.
 Single MPPT for the entire PV system
 System output can be drastically reduced in case of partial shading and string mismatch
 Difficult to add strings or arrays for future expansion
 Single failure point for the entire system
 Monitoring at array level
 Huge size! (It is a disadvantage because the bigger size requires more land and creates a
shading issue for the PV array.)

31
String inverter

32
String inverter
Advantages of a String Inverter

 Smaller in size when compared to central inverters


 Better MPPT capability per string

 Scalability for future expansion by adding parallel strings

 Short DC wires

 Monitoring at string level

Disadvantages of a String Inverter

 The installation requires special racking for the inverter for each string

 Poor flexibility at partial shading


 Higher per Watt cost than central inverter

33
Micro Inverter

34
Micro Inverter
Advantages of Micro Inverters
 Resilience to partial shading effects as compared to the central
and string inverters.
 MPPT at module level
 Highest system flexibility for future expansion
 Minimum DC wiring costs
 Monitoring at module level
Disadvantages of Micro Inverters
 High per Watt cost
 High maintenance costs
 Difficult access for maintenance since the installation is under
the PV modules
35
Example datasheet

36
Example datasheet

37
Content
1. PV system architecture
2. Charge controller
3. Inverter
4. Battery

38
SOC and DOD

39
Battery life

40
DOD vs Battery temperature

41
Battery self discharge

42
Battery voltage

43
Battery charging

Bulk, absorption, and float charging control


battery voltage with the charging current during a
multiple-stage charging cycle.
Rated capacity

45
Rated capacity

46
Connection in series/parallel

47

You might also like