KEMBAR78
Android Practical | PDF | Menu (Computing) | String (Computer Science)
0% found this document useful (0 votes)
25 views61 pages

Android Practical

The document outlines practical programming resources for Android development, covering color, theme, string, drawable, dimension, and image resources. It also discusses the lifecycle of activities and fragments, methods for managing multiple activities, and various layout types including Linear, Relative, and Frame layouts. Additionally, it details UI components such as App Bar, Buttons, and EditText, along with examples in XML and Kotlin code.

Uploaded by

tyit4421
Copyright
© © All Rights Reserved
We take content rights seriously. If you suspect this is your content, claim it here.
Available Formats
Download as PDF, TXT or read online on Scribd
0% found this document useful (0 votes)
25 views61 pages

Android Practical

The document outlines practical programming resources for Android development, covering color, theme, string, drawable, dimension, and image resources. It also discusses the lifecycle of activities and fragments, methods for managing multiple activities, and various layout types including Linear, Relative, and Frame layouts. Additionally, it details UI components such as App Bar, Buttons, and EditText, along with examples in XML and Kotlin code.

Uploaded by

tyit4421
Copyright
© © All Rights Reserved
We take content rights seriously. If you suspect this is your content, claim it here.
Available Formats
Download as PDF, TXT or read online on Scribd
You are on page 1/ 61

PRACTICAL 1

Practical 1 - Programming Resources


Android Resources: (Color, Theme, String, Drawable,
Dimension, Image).

1. Color Resources (res/values/colors.xml)


Defines colors used throughout the app.
xml
<resources>
<color name="primaryColor">#6200EE</color>
<color name="secondaryColor">#03DAC5</color>
</resources>
Usage:
xml
android:background="@color/primaryColor"
kotlin
val color = ContextCompat.getColor(context,
R.color.primaryColor)
2. Theme Resources (res/values/themes.xml)
Used to define a consistent look and feel for the app.
xml
<resources xmlns:tools="http://schemas.android.com/tools">
<style name="Theme.MyApp"
parent="Theme.Material3.DayNight">
<item name="colorPrimary">@color/primaryColor</item>
<item
name="colorSecondary">@color/secondaryColor</item>
</style>
</resources>
Usage in AndroidManifest.xml:
xml
android:theme="@style/Theme.MyApp"
3. String Resources (res/values/strings.xml)
Defines text values to support localization.
xml
<resources>
<string name="app_name">My Android App</string>
<string name="welcome_message">Welcome to our
app!</string>
</resources>
Usage:
xml
android:text="@string/welcome_message"
kotlin
val message = getString(R.string.welcome_message)
4. Drawable Resources (res/drawable/)
Stores images, vector assets, and shape drawables.
Example: Shape Drawable (res/drawable/rounded_button.xml)
xml
<shape
xmlns:android="http://schemas.android.com/apk/res/android"
android:shape="rectangle">
<solid android:color="@color/primaryColor"/>
<corners android:radius="12dp"/>
</shape>
Usage:
xml
android:background="@drawable/rounded_button"
5. Dimension Resources (res/values/dimens.xml)
Defines dimensions for UI elements.
xml
<resources>
<dimen name="padding_large">16dp</dimen>
<dimen name="text_size">18sp</dimen>
</resources>
Usage:
xml
android:padding="@dimen/padding_large"
android:textSize="@dimen/text_size"
6. Image Resources (res/drawable/, res/mipmap/)
• res/drawable/ → Used for images and icons (PNG, JPEG,
WebP, SVG).
• res/mipmap/ → Stores app launcher icons.
Example:
• res/drawable/logo.png
• res/mipmap/ic_launcher.png
Usage:
xml
android:src="@drawable/logo"
kotlin
imageView.setImageResource(R.drawable.logo)
PRACTICAL 2
Practical 2 - Programming Activities and fragments
Activity Life Cycle, Activity methods, Multiple Activities, Life
Cycle of fragments and multiple fragments.

In Android development, Activities and Fragments are essential


components used for creating UI and handling user interactions.
1. Activity in Android
An Activity represents a single screen in an Android app. It
manages UI and user interactions.
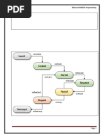
Activity Lifecycle
Every Activity follows a lifecycle controlled by Android OS:
Lifecycle
Description
Method
Called when the activity is first created. Initialize
onCreate()
UI elements.
onStart() Called when the activity becomes visible.
Called when the activity starts interacting with
onResume()
the user.
Called when another activity comes to the
onPause()
foreground.
onStop() Called when the activity is no longer visible.
onDestroy() Called before the activity is destroyed.
Called when the activity is restarted after
onRestart()
stopping.
Activity Lifecycle Diagram
onCreate() → onStart() → onResume()

(User Interaction)

onPause() → onStop() → onDestroy()
Example: Basic Activity in Kotlin
kotlin
class MainActivity : AppCompatActivity() {
override fun onCreate(savedInstanceState: Bundle?) {
super.onCreate(savedInstanceState)
setContentView(R.layout.activity_main)
Log.d("Activity Lifecycle", "onCreate called")
}

override fun onStart() { super.onStart() }


override fun onResume() { super.onResume() }
override fun onPause() { super.onPause() }
override fun onStop() { super.onStop() }
override fun onDestroy() { super.onDestroy() }
}
2. Activity Methods
• startActivity(intent): Starts a new activity.
• startActivityForResult(intent, requestCode): Starts another
activity and gets a result.
• finish(): Closes the current activity.
Example: Starting a New Activity
kotlin
val intent = Intent(this, SecondActivity::class.java)
startActivity(intent)
3. Multiple Activities
A project may contain multiple activities, each handling different
screens.
Example: Navigating Between Activities
1. First Activity (MainActivity.kt)
kotlin
val intent = Intent(this, SecondActivity::class.java)
intent.putExtra("username", "John")
startActivity(intent)
2. Second Activity (SecondActivity.kt)
kotlin
val username = intent.getStringExtra("username")
Toast.makeText(this, "Welcome, $username",
Toast.LENGTH_SHORT).show()
4. Fragments in Android
A Fragment is a reusable UI component that exists inside an
Activity.
Fragment Lifecycle
Lifecycle
Description
Method
Called when the fragment is attached to the
onAttach()
activity.
onCreate() Called when the fragment is created.
onCreateView() Called to create the fragment’s UI.
onStart() Called when the fragment becomes visible.
Called when the user interacts with the
onResume()
fragment.
onPause() Called when the fragment is paused.
onStop() Called when the fragment is no longer visible.
onDestroyView() Called before destroying the fragment's UI.
onDestroy() Called before the fragment is destroyed.
Called when the fragment is detached from the
onDetach()
activity.
Example: Creating a Fragment
1. Create a Fragment Class (MyFragment.kt)
kotlin
class MyFragment : Fragment(R.layout.fragment_layout) {
override fun onViewCreated(view: View, savedInstanceState:
Bundle?) {
super.onViewCreated(view, savedInstanceState)
Log.d("Fragment Lifecycle", "Fragment Created")
}
}
2. Add Fragment to Activity (activity_main.xml)
xml
<fragment
android:id="@+id/myFragment"
android:name="com.example.MyFragment"
android:layout_width="match_parent"
android:layout_height="wrap_content"/>
3. Dynamically Add Fragment (MainActivity.kt)
kotlin
val fragment = MyFragment()
supportFragmentManager.beginTransaction()
.replace(R.id.fragmentContainer, fragment)
.commit()
5. Multiple Fragments
Multiple fragments can be used within the same activity.
Example: Using Two Fragments
1. Create Two Fragments (FragmentA.kt and FragmentB.kt)
2. Define a FrameLayout for Fragments (activity_main.xml)
xml
<FrameLayout
android:id="@+id/fragmentContainer"
android:layout_width="match_parent"
android:layout_height="match_parent"/>
3. Switch Between Fragments (MainActivity.kt)
kotlin
fun replaceFragment(fragment: Fragment) {
supportFragmentManager.beginTransaction()
.replace(R.id.fragmentContainer, fragment)
.addToBackStack(null)
.commit()
}
btnFragmentA.setOnClickListener {
replaceFragment(FragmentA()) }
btnFragmentB.setOnClickListener {
replaceFragment(FragmentB()) }
PRACTICAL 3
Practical 3 - Programs related to different Layouts
Coordinate, Linear, Relative, Table, Absolute, Frame, List
View, Grid View.

1. Linear Layout
Arranges elements in a single direction (horizontal or vertical).
android:orientation="vertical" → Stack elements vertically
android:orientation="horizontal" → Arrange elements side by
side
Example: Vertical Linear Layout
xml
<LinearLayout
xmlns:android="http://schemas.android.com/apk/res/android"
android:layout_width="match_parent"
android:layout_height="match_parent"
android:orientation="vertical"
android:padding="16dp">
<TextView
android:layout_width="wrap_content"
android:layout_height="wrap_content"
android:text="Hello, World!" />
<Button
android:layout_width="match_parent"
android:layout_height="wrap_content"
android:text="Click Me" />
</LinearLayout>

2. Relative Layout
Arranges elements relative to each other using
android:layout_below, android:layout_alignParentRight, etc.
Example: Relative Positioning
xml
<RelativeLayout
xmlns:android="http://schemas.android.com/apk/res/android"
android:layout_width="match_parent"
android:layout_height="match_parent">
<TextView
android:id="@+id/textView"
android:layout_width="wrap_content"
android:layout_height="wrap_content"
android:text="Hello World!" />
<Button
android:layout_width="wrap_content"
android:layout_height="wrap_content"
android:text="Click Me"
android:layout_below="@id/textView"/>
</RelativeLayout>
3. Frame Layout
A single container that holds one child view at a time. It is used
for overlapping views.
Example: Overlapping Views
xml
<FrameLayout
xmlns:android="http://schemas.android.com/apk/res/android"
android:layout_width="match_parent"
android:layout_height="match_parent">
<ImageView
android:layout_width="match_parent"
android:layout_height="match_parent"
android:src="@drawable/background_image" />
<TextView
android:layout_width="wrap_content"
android:layout_height="wrap_content"
android:text="Overlay Text"
android:textColor="#FFFFFF"
android:layout_gravity="center"/>
</FrameLayout>

4. Table Layout
Organizes UI elements in rows and columns, like an HTML
table.
Example: Creating a Table
xml
<TableLayout
xmlns:android="http://schemas.android.com/apk/res/android"
android:layout_width="match_parent"
android:layout_height="match_parent">
<TableRow>
<TextView android:text="Name" />
<TextView android:text="Age" />
</TableRow>
<TableRow>
<TextView android:text="John" />
<TextView android:text="25" />
</TableRow>
<TableRow>
<TextView android:text="Emma" />
<TextView android:text="22" />
</TableRow>
</TableLayout>

5. Absolute Layout (Deprecated )


AbsoluteLayout allows you to specify exact locations for its
children. However, it is deprecated and not recommended for use.
Example: AbsoluteLayout
xml
<AbsoluteLayout
xmlns:android="http://schemas.android.com/apk/res/android"
android:layout_width="match_parent"
android:layout_height="match_parent">
<Button
android:layout_width="wrap_content"
android:layout_height="wrap_content"
android:text="Button 1"
android:layout_x="50dp"
android:layout_y="100dp" />
<Button
android:layout_width="wrap_content"
android:layout_height="wrap_content"
android:text="Button 2"
android:layout_x="200dp"
android:layout_y="300dp" />
</AbsoluteLayout>

6. Coordinator Layout
Used for implementing Material Design behaviors (e.g., Floating
Action Button, Collapsing Toolbar).
Example: Floating Action Button (FAB)
xml
<androidx.coordinatorlayout.widget.CoordinatorLayout
xmlns:android="http://schemas.android.com/apk/res/android"
android:layout_width="match_parent"
android:layout_height="match_parent">
<com.google.android.material.floatingactionbutton.FloatingActio
nButton
android:layout_width="wrap_content"
android:layout_height="wrap_content"
android:src="@drawable/ic_add"
app:layout_anchor="@id/bottomBar"
app:layout_anchorGravity="center"/>
</androidx.coordinatorlayout.widget.CoordinatorLayout>

7. List View
Displays a scrollable list of items.
Example: List View in XML
xml
<ListView
android:id="@+id/listView"
android:layout_width="match_parent"
android:layout_height="wrap_content"/>
Example: Populating List View (Kotlin)
kotlin
val listView: ListView = findViewById(R.id.listView)
val items = arrayOf("Item 1", "Item 2", "Item 3")
val adapter = ArrayAdapter(this,
android.R.layout.simple_list_item_1, items)
listView.adapter = adapter

8. Grid View
Displays items in a grid format (rows and columns).
Example: Grid View in XML
xml
<GridView
android:id="@+id/gridView"
android:layout_width="match_parent"
android:layout_height="match_parent"
android:numColumns="2"/>
Example: Populating Grid View (Kotlin)
kotlin
val gridView: GridView = findViewById(R.id.gridView)
val items = arrayOf("A", "B", "C", "D")
val adapter = ArrayAdapter(this,
android.R.layout.simple_list_item_1, items)
gridView.adapter = adapter
PRACTICAL 4
Practical 4 - Programming UI elements
AppBar, Fragments, UI Components

1. App Bar (Toolbar)


The App Bar (Toolbar) is the topmost UI component that
provides navigation, branding, and actions.
Example: Adding a Toolbar in XML
xml
<androidx.appcompat.widget.Toolbar
android:id="@+id/toolbar"
android:layout_width="match_parent"
android:layout_height="?attr/actionBarSize"
android:background="?attr/colorPrimary"
android:title="My App"
android:titleTextColor="@android:color/white"/>
Setting Up Toolbar in Kotlin
kotlin
class MainActivity : AppCompatActivity() {
override fun onCreate(savedInstanceState: Bundle?) {
super.onCreate(savedInstanceState)
setContentView(R.layout.activity_main)
val toolbar: Toolbar = findViewById(R.id.toolbar)
setSupportActionBar(toolbar)
}
}
Adding Menu Items in Toolbar (menu/menu_main.xml)
xml
<menu
xmlns:android="http://schemas.android.com/apk/res/android"
>
<item
android:id="@+id/action_settings"
android:title="Settings"
android:icon="@android:drawable/ic_menu_preferences"
app:showAsAction="ifRoom"/>
</menu>
Handling Menu Item Clicks
kotlin
override fun onOptionsItemSelected(item: MenuItem): Boolean {
return when (item.itemId) {
R.id.action_settings -> {
Toast.makeText(this, "Settings Clicked",
Toast.LENGTH_SHORT).show()
true
}
else -> super.onOptionsItemSelected(item)
}
}
2. Fragments in Android
A Fragment is a reusable UI component inside an Activity.
Example: Creating a Fragment
1. Create a Fragment Class (MyFragment.kt)
kotlin
class MyFragment : Fragment(R.layout.fragment_layout) {
override fun onViewCreated(view: View, savedInstanceState:
Bundle?) {
super.onViewCreated(view, savedInstanceState)
}
}
2. Fragment Layout (res/layout/fragment_layout.xml)
xml
<LinearLayout
xmlns:android="http://schemas.android.com/apk/res/android"
android:layout_width="match_parent"
android:layout_height="match_parent"
android:orientation="vertical">
<TextView
android:layout_width="wrap_content"
android:layout_height="wrap_content"
android:text="This is a Fragment"/>
</LinearLayout>
3. Add Fragment to Activity (MainActivity.kt)
kotlin
val fragment = MyFragment()
supportFragmentManager.beginTransaction()
.replace(R.id.fragmentContainer, fragment)
.commit()
4. Add Fragment Container (activity_main.xml)
xml
<FrameLayout
android:id="@+id/fragmentContainer"
android:layout_width="match_parent"
android:layout_height="match_parent"/>
3. UI Components
Android provides many built-in UI components. Here are some
commonly used ones:
3.1 Button
A button triggers an action when clicked.
xml
<Button
android:id="@+id/button"
android:layout_width="wrap_content"
android:layout_height="wrap_content"
android:text="Click Me"/>
kotlin
val button: Button = findViewById(R.id.button)
button.setOnClickListener {
Toast.makeText(this, "Button Clicked",
Toast.LENGTH_SHORT).show()
}
3.2 EditText
A text input field for user input.
xml
<EditText
android:id="@+id/editText"
android:layout_width="match_parent"
android:layout_height="wrap_content"
android:hint="Enter text"/>
kotlin
val editText: EditText = findViewById(R.id.editText)
val userInput = editText.text.toString()
3.3 TextView
Displays static or dynamic text.
xml
<TextView
android:id="@+id/textView"
android:layout_width="wrap_content"
android:layout_height="wrap_content"
android:text="Hello, Android!"/>
kotlin
val textView: TextView = findViewById(R.id.textView)
textView.text = "New Text"
3.4 RecyclerView (For Lists)
A powerful list component used for large data.
Adding RecyclerView to Layout
xml
<androidx.recyclerview.widget.RecyclerView
android:id="@+id/recyclerView"
android:layout_width="match_parent"
android:layout_height="match_parent"/>
Setting Up RecyclerView in Kotlin
1. Create Data Model
kotlin
data class Item(val name: String)
2. Create Adapter
kotlin
class ItemAdapter(private val items: List<Item>) :
RecyclerView.Adapter<ItemAdapter.ViewHolder>() {
class ViewHolder(view: View) :
RecyclerView.ViewHolder(view) {
val textView: TextView =
view.findViewById(R.id.itemTextView)
}
override fun onCreateViewHolder(parent: ViewGroup,
viewType: Int): ViewHolder {
val view = LayoutInflater.from(parent.context)
.inflate(R.layout.item_layout, parent, false)
return ViewHolder(view)
}
override fun onBindViewHolder(holder: ViewHolder, position:
Int) {
holder.textView.text = items[position].name
}
override fun getItemCount() = items.size
}
3. Initialize RecyclerView
kotlin
val recyclerView: RecyclerView =
findViewById(R.id.recyclerView)
recyclerView.layoutManager = LinearLayoutManager(this)
recyclerView.adapter = ItemAdapter(listOf(Item("Item 1"),
Item("Item 2")))
PRACTICAL 5
Practical 5 - Programming menus, dialog, dialog fragments

1. Menus in Android
Menus allow users to interact with the app through options in the
Toolbar, Context Menu, or Popup Menu.
1.1 Options Menu (Toolbar Menu)
The Options Menu appears in the app’s toolbar.
Steps to Create an Options Menu
1. Create a menu resource file (res/menu/menu_main.xml)
xml
<menu
xmlns:android="http://schemas.android.com/apk/res/android"
>
<item
android:id="@+id/action_settings"
android:title="Settings"
android:icon="@android:drawable/ic_menu_preferences"
app:showAsAction="ifRoom"/>
</menu>
2. Inflate the menu in MainActivity.kt
kotlin
override fun onCreateOptionsMenu(menu: Menu): Boolean {
menuInflater.inflate(R.menu.menu_main, menu)
return true
}
override fun onOptionsItemSelected(item: MenuItem): Boolean {
return when (item.itemId) {
R.id.action_settings -> {
Toast.makeText(this, "Settings Clicked",
Toast.LENGTH_SHORT).show()
true
}
else -> super.onOptionsItemSelected(item)
}
}
1.2 Context Menu (Long Press)
The Context Menu appears when a user long-presses an item.
1. Register a view for Context Menu (MainActivity.kt)
kotlin
override fun onCreate(savedInstanceState: Bundle?) {
super.onCreate(savedInstanceState)
setContentView(R.layout.activity_main)
val textView: TextView = findViewById(R.id.textView)
registerForContextMenu(textView)
}
2. Create a context menu (onCreateContextMenu)
kotlin
override fun onCreateContextMenu(menu: ContextMenu, v:
View, menuInfo: ContextMenu.ContextMenuInfo?) {
super.onCreateContextMenu(menu, v, menuInfo)
menu.add(0, v.id, 0, "Edit")
menu.add(0, v.id, 0, "Delete")
}
3. Handle context menu item selection
kotlin
override fun onContextItemSelected(item: MenuItem): Boolean {
return when (item.title) {
"Edit" -> {
Toast.makeText(this, "Edit Selected",
Toast.LENGTH_SHORT).show()
true
}
"Delete" -> {
Toast.makeText(this, "Delete Selected",
Toast.LENGTH_SHORT).show()
true
}
else -> super.onContextItemSelected(item)
}
}
1.3 Popup Menu (Small Floating Menu)
A Popup Menu appears when clicking on a button.
1. Define a menu in res/menu/menu_popup.xml
xml
<menu
xmlns:android="http://schemas.android.com/apk/res/android"
>
<item android:id="@+id/item1" android:title="Option 1"/>
<item android:id="@+id/item2" android:title="Option 2"/>
</menu>
2. Show the Popup Menu (MainActivity.kt)
kotlin
val button: Button = findViewById(R.id.button)
button.setOnClickListener {
val popup = PopupMenu(this, button)
popup.menuInflater.inflate(R.menu.menu_popup,
popup.menu)
popup.setOnMenuItemClickListener { item ->
when (item.itemId) {
R.id.item1 -> Toast.makeText(this, "Option 1",
Toast.LENGTH_SHORT).show()
R.id.item2 -> Toast.makeText(this, "Option 2",
Toast.LENGTH_SHORT).show()
}
true
}
popup.show()
}
2. Dialogs in Android
A Dialog is a small popup window that appears in front of an
activity to interact with the user.
2.1 AlertDialog
Used for confirmations, warnings, or actions.
1. Create an AlertDialog (MainActivity.kt)
kotlin
val builder = AlertDialog.Builder(this)
builder.setTitle("Delete Item")
builder.setMessage("Are you sure you want to delete?")
builder.setPositiveButton("Yes") { dialog, _ ->
Toast.makeText(this, "Deleted",
Toast.LENGTH_SHORT).show()
dialog.dismiss()
}
builder.setNegativeButton("No") { dialog, _ ->
dialog.dismiss()
}
builder.show()
2.2 Custom Dialog
A custom dialog allows more flexibility than an AlertDialog.
1. Create a Layout (res/layout/custom_dialog.xml)
xml
<LinearLayout
xmlns:android="http://schemas.android.com/apk/res/android"
android:layout_width="wrap_content"
android:layout_height="wrap_content"
android:padding="20dp"
android:orientation="vertical">
<EditText
android:id="@+id/editTextName"
android:layout_width="match_parent"
android:layout_height="wrap_content"
android:hint="Enter Name"/>
<Button
android:id="@+id/buttonSubmit"
android:layout_width="match_parent"
android:layout_height="wrap_content"
android:text="Submit"/>
</LinearLayout>
2. Create and Show Custom Dialog (MainActivity.kt)
kotlin
val dialogView = layoutInflater.inflate(R.layout.custom_dialog,
null)
val dialog =
AlertDialog.Builder(this).setView(dialogView).create()
val editText: EditText =
dialogView.findViewById(R.id.editTextName)
val button: Button =
dialogView.findViewById(R.id.buttonSubmit)
button.setOnClickListener {
Toast.makeText(this, "Name: ${editText.text}",
Toast.LENGTH_SHORT).show()
dialog.dismiss()
}
dialog.show()
3. Dialog Fragment
A DialogFragment is useful for dialogs that survive configuration
changes.
3.1 Create a Dialog Fragment
1. Create a Dialog Fragment (MyDialogFragment.kt)
kotlin
class MyDialogFragment : DialogFragment() {
override fun onCreateDialog(savedInstanceState: Bundle?):
Dialog {
val builder = AlertDialog.Builder(requireContext())
builder.setTitle("Dialog Fragment")
builder.setMessage("This is a DialogFragment example.")
builder.setPositiveButton("OK") { dialog, _ ->
dialog.dismiss() }
return builder.create()
}
}
2. Show the Dialog Fragment (MainActivity.kt)
kotlin
val dialog = MyDialogFragment()
dialog.show(supportFragmentManager, "MyDialogFragment")
PRACTICAL 6
Practical 6 - Programs on Intents, Events, Listeners and
Adapters The Android Intent Class, Using Events and Event
Listeners.
1. Intents in Android
Intents facilitate communication between activities, services,
and components.
There are two types of Intents:
• Explicit Intent → Calls a specific activity.
• Implicit Intent → Performs an action without specifying a
component.
1.1 Explicit Intent (Activity Navigation)
kotlin
val intent = Intent(this, SecondActivity::class.java)
intent.putExtra("message", "Hello from MainActivity")
startActivity(intent)
SecondActivity.kt (Receiving Intent Data)
kotlin
val message = intent.getStringExtra("message")
Toast.makeText(this, message, Toast.LENGTH_SHORT).show()
1.2 Implicit Intent (Open Webpage, Dial Number, Share)
1. Open a Web Page
kotlin
val intent = Intent(Intent.ACTION_VIEW,
Uri.parse("https://www.google.com"))
startActivity(intent)
2. Dial a Phone Number
kotlin
val intent = Intent(Intent.ACTION_DIAL,
Uri.parse("tel:123456789"))
startActivity(intent)
3. Share Text
kotlin
val intent = Intent(Intent.ACTION_SEND)
intent.type = "text/plain"
intent.putExtra(Intent.EXTRA_TEXT, "Sharing this text!")
startActivity(Intent.createChooser(intent, "Share via"))

2. Events and Event Listeners


Android provides event listeners to handle user interactions.
2.1 Button Click Listener
kotlin
val button: Button = findViewById(R.id.button)
button.setOnClickListener {
Toast.makeText(this, "Button Clicked",
Toast.LENGTH_SHORT).show()
}
2.2 Long Click Listener
kotlin
button.setOnLongClickListener {
Toast.makeText(this, "Button Long Pressed",
Toast.LENGTH_SHORT).show()
true
}
2.3 Touch Event Listener
kotlin
button.setOnTouchListener { v, event ->
when (event.action) {
MotionEvent.ACTION_DOWN -> {
Toast.makeText(this, "Touched Down",
Toast.LENGTH_SHORT).show()
}
MotionEvent.ACTION_UP -> {
Toast.makeText(this, "Touch Released",
Toast.LENGTH_SHORT).show()
}
}
true
}

3. Listeners for UI Components


3.1 EditText Focus Change Listener
kotlin
val editText: EditText = findViewById(R.id.editText)
editText.setOnFocusChangeListener { v, hasFocus ->
if (hasFocus) {
Toast.makeText(this, "EditText Focused",
Toast.LENGTH_SHORT).show()
} else {
Toast.makeText(this, "EditText Lost Focus",
Toast.LENGTH_SHORT).show()
}
}
3.2 Checkbox Checked Change Listener
kotlin
CopyEdit
val checkbox: CheckBox = findViewById(R.id.checkBox)
checkbox.setOnCheckedChangeListener { _, isChecked ->
if (isChecked) {
Toast.makeText(this, "Checkbox Checked",
Toast.LENGTH_SHORT).show()
} else {
Toast.makeText(this, "Checkbox Unchecked",
Toast.LENGTH_SHORT).show()
}
}

4. Adapters in Android
Adapters help bind data to UI components like ListView and
RecyclerView.
4.1 Simple ListView with ArrayAdapter
1. Define ListView in activity_main.xml
xml
<ListView
android:id="@+id/listView"
android:layout_width="match_parent"
android:layout_height="match_parent"/>
2. Set up ListView in MainActivity.kt
kotlin
val listView: ListView = findViewById(R.id.listView)
val items = arrayOf("Apple", "Banana", "Cherry", "Date",
"Elderberry")
val adapter = ArrayAdapter(this,
android.R.layout.simple_list_item_1, items)
listView.adapter = adapter
3. Handle List Item Click
kotlin
listView.setOnItemClickListener { parent, view, position, id ->
val item = parent.getItemAtPosition(position).toString()
Toast.makeText(this, "Clicked: $item",
Toast.LENGTH_SHORT).show()
}

4.2 RecyclerView with Custom Adapter


1. Add RecyclerView in activity_main.xml
xml
<androidx.recyclerview.widget.RecyclerView
android:id="@+id/recyclerView"
android:layout_width="match_parent"
android:layout_height="match_parent"/>
2. Create a Data Model (Item.kt)
kotlin
data class Item(val name: String)
3. Create Adapter Class (ItemAdapter.kt)
kotlin
class ItemAdapter(private val itemList: List<Item>) :
RecyclerView.Adapter<ItemAdapter.ViewHolder>() {
class ViewHolder(view: View) :
RecyclerView.ViewHolder(view) {
val textView: TextView =
view.findViewById(R.id.itemTextView)
}
override fun onCreateViewHolder(parent: ViewGroup,
viewType: Int): ViewHolder {
val view = LayoutInflater.from(parent.context)
.inflate(R.layout.item_layout, parent, false)
return ViewHolder(view)
}
override fun onBindViewHolder(holder: ViewHolder, position:
Int) {
holder.textView.text = itemList[position].name
}
override fun getItemCount() = itemList.size
}
4. Initialize RecyclerView in MainActivity.kt
kotlin
val recyclerView: RecyclerView =
findViewById(R.id.recyclerView)
recyclerView.layoutManager = LinearLayoutManager(this)
recyclerView.adapter = ItemAdapter(listOf(Item("Item 1"),
Item("Item 2")))
5. Define Layout for RecyclerView Item (item_layout.xml)
xml
<TextView
android:id="@+id/itemTextView"
android:layout_width="wrap_content"
android:layout_height="wrap_content"
android:textSize="18sp"/>
PRACTICAL 7
Practical 7 - Programs on Services, notification and broadcast
receivers

1. Services in Android
A Service runs in the background without a UI. There are three
types of services:
1. Foreground Service (Runs with a notification, e.g., music
player)
2. Background Service (Runs without UI but may stop when
memory is low)
3. Bound Service (Communicates with other components)
1.1 Creating a Foreground Service (With Notification)
1. Define Service Class (MyService.kt)
kotlin
class MyService : Service() {
override fun onBind(intent: Intent?): IBinder? = null
override fun onStartCommand(intent: Intent?, flags: Int, startId:
Int): Int {
startForeground(1, createNotification())
return START_STICKY
}
private fun createNotification(): Notification {
val channelId = "service_channel"
if (Build.VERSION.SDK_INT >=
Build.VERSION_CODES.O) {
val channel = NotificationChannel(channelId, "Service
Notifications",
NotificationManager.IMPORTANCE_DEFAULT)

getSystemService(NotificationManager::class.java).createNotificat
ionChannel(channel)
}
return NotificationCompat.Builder(this, channelId)
.setContentTitle("Foreground Service")
.setContentText("Service is running")
.setSmallIcon(R.drawable.ic_launcher_foreground)
.build()
}
}
2. Start the Service (MainActivity.kt)
kotlin
val intent = Intent(this, MyService::class.java)
startService(intent)
3. Declare Service in AndroidManifest.xml
xml
<service android:name=".MyService"
android:foregroundServiceType="media"/>

1.2 Creating a Background Service


kotlin
class MyBackgroundService : Service() {
override fun onBind(intent: Intent?): IBinder? = null
override fun onStartCommand(intent: Intent?, flags: Int, startId:
Int): Int {
Toast.makeText(this, "Background Service Running",
Toast.LENGTH_SHORT).show()
return START_NOT_STICKY
}
}
Start the service in MainActivity.kt:
kotlin
val intent = Intent(this, MyBackgroundService::class.java)
startService(intent)

2. Notifications in Android
Notifications alert users outside of the app.
2.1 Creating a Simple Notification
1. Add Notification Code in MainActivity.kt
kotlin
val channelId = "notification_channel"
val notificationManager =
getSystemService(NotificationManager::class.java)
// Create Notification Channel (Only for Android 8+)
if (Build.VERSION.SDK_INT >= Build.VERSION_CODES.O)
{
val channel = NotificationChannel(channelId, "My
Notifications",
NotificationManager.IMPORTANCE_DEFAULT)
notificationManager.createNotificationChannel(channel)
}
// Build Notification
val notification = NotificationCompat.Builder(this, channelId)
.setContentTitle("New Notification")
.setContentText("This is a notification example.")
.setSmallIcon(R.drawable.ic_launcher_foreground)
.setAutoCancel(true)
.build()

// Show Notification
notificationManager.notify(1, notification)
2.2 Notification with Action Button
kotlin
val intent = Intent(this, SecondActivity::class.java)
val pendingIntent = PendingIntent.getActivity(this, 0, intent,
PendingIntent.FLAG_UPDATE_CURRENT)
val notification = NotificationCompat.Builder(this, channelId)
.setContentTitle("New Message")
.setContentText("Tap to open activity")
.setSmallIcon(R.drawable.ic_launcher_foreground)
.setContentIntent(pendingIntent)
.addAction(R.drawable.ic_launcher_foreground, "Open",
pendingIntent)
.setAutoCancel(true)
.build()
notificationManager.notify(2, notification)

3. Broadcast Receivers in Android


A Broadcast Receiver listens for system-wide and custom
broadcasts.
3.1 Creating a Broadcast Receiver for Airplane Mode
1. Create MyBroadcastReceiver.kt
kotlin
class MyBroadcastReceiver : BroadcastReceiver() {
override fun onReceive(context: Context, intent: Intent) {
if (intent.action ==
Intent.ACTION_AIRPLANE_MODE_CHANGED) {
val isAirplaneModeOn = intent.getBooleanExtra("state",
false)
Toast.makeText(context, "Airplane Mode:
$isAirplaneModeOn", Toast.LENGTH_SHORT).show()
}
}
}
2. Register Receiver in AndroidManifest.xml
xml
<receiver android:name=".MyBroadcastReceiver">
<intent-filter>
<action
android:name="android.intent.action.AIRPLANE_MODE"/>
</intent-filter>
</receiver>
3.2 Sending and Receiving Custom Broadcast
1. Create MyCustomReceiver.kt
kotlin
class MyCustomReceiver : BroadcastReceiver() {
override fun onReceive(context: Context, intent: Intent) {
val message = intent.getStringExtra("message")
Toast.makeText(context, "Received: $message",
Toast.LENGTH_SHORT).show()
}
}
2. Register Receiver in AndroidManifest.xml
xml
<receiver android:name=".MyCustomReceiver"/>
3. Send Broadcast (MainActivity.kt)
kotlin
val intent = Intent("com.example.CUSTOM_BROADCAST")
intent.putExtra("message", "Hello from MainActivity")
sendBroadcast(intent)
PRACTICAL 8
Practical 8
8A. Database Programming with SQLite

1. Setting Up SQLite in Android


1.1 Create a Database Helper Class (DatabaseHelper.kt)
kotlin
class DatabaseHelper(context: Context) :
SQLiteOpenHelper(context, DATABASE_NAME, null,
DATABASE_VERSION) {
companion object {
private const val DATABASE_NAME = "users.db"
private const val DATABASE_VERSION = 1
const val TABLE_NAME = "users"
const val COLUMN_ID = "id"
const val COLUMN_NAME = "name"
const val COLUMN_EMAIL = "email"
}
override fun onCreate(db: SQLiteDatabase) {
val createTable = "CREATE TABLE $TABLE_NAME
($COLUMN_ID INTEGER PRIMARY KEY
AUTOINCREMENT, " +
"$COLUMN_NAME TEXT, $COLUMN_EMAIL
TEXT)"
db.execSQL(createTable)
}
override fun onUpgrade(db: SQLiteDatabase, oldVersion: Int,
newVersion: Int) {
db.execSQL("DROP TABLE IF EXISTS $TABLE_NAME")
onCreate(db)
}
}
2. CRUD Operations (Create, Read, Update, Delete)
2.1 Insert Data (Create)
kotlin
fun insertUser(name: String, email: String): Boolean {
val db = this.writableDatabase
val values = ContentValues()
values.put(DatabaseHelper.COLUMN_NAME, name)
values.put(DatabaseHelper.COLUMN_EMAIL, email)

val result = db.insert(DatabaseHelper.TABLE_NAME, null,


values)
db.close()
return result != -1L
}
Usage in MainActivity.kt:
kotlin
val dbHelper = DatabaseHelper(this)
val success = dbHelper.insertUser("John Doe",
"john@example.com")
if (success) Toast.makeText(this, "User Added",
Toast.LENGTH_SHORT).show()
2.2 Retrieve Data (Read)
kotlin
fun getAllUsers(): Cursor {
val db = this.readableDatabase
return db.rawQuery("SELECT * FROM
${DatabaseHelper.TABLE_NAME}", null)
}
Usage in MainActivity.kt:
kotlin
val cursor = dbHelper.getAllUsers()
if (cursor.moveToFirst()) {
do {
val id = cursor.getInt(0)
val name = cursor.getString(1)
val email = cursor.getString(2)
Log.d("UserData", "ID: $id, Name: $name, Email: $email")
} while (cursor.moveToNext())
}
cursor.close()
2.3 Update Data
kotlin
fun updateUser(id: Int, newName: String, newEmail: String):
Boolean {
val db = this.writableDatabase
val values = ContentValues()
values.put(DatabaseHelper.COLUMN_NAME, newName)
values.put(DatabaseHelper.COLUMN_EMAIL, newEmail)

val result = db.update(DatabaseHelper.TABLE_NAME,


values, "${DatabaseHelper.COLUMN_ID}=?",
arrayOf(id.toString()))
db.close()
return result > 0
}
Usage in MainActivity.kt:
kotlin
val updated = dbHelper.updateUser(1, "Jane Doe",
"jane@example.com")
if (updated) Toast.makeText(this, "User Updated",
Toast.LENGTH_SHORT).show()
2.4 Delete Data
kotlin
fun deleteUser(id: Int): Boolean {
val db = this.writableDatabase
val result = db.delete(DatabaseHelper.TABLE_NAME,
"${DatabaseHelper.COLUMN_ID}=?", arrayOf(id.toString()))
db.close()
return result > 0
}
Usage in MainActivity.kt:
kotlin
val deleted = dbHelper.deleteUser(1)
if (deleted) Toast.makeText(this, "User Deleted",
Toast.LENGTH_SHORT).show()
3. Display Data in a ListView
1. Add ListView in activity_main.xml
xml
<ListView
android:id="@+id/listView"
android:layout_width="match_parent"
android:layout_height="wrap_content"/>
2. Populate ListView in MainActivity.kt
kotlin
val listView: ListView = findViewById(R.id.listView)
val userList = mutableListOf<String>()
val cursor = dbHelper.getAllUsers()
if (cursor.moveToFirst()) {
do {
val name = cursor.getString(1)
val email = cursor.getString(2)
userList.add("$name - $email")
} while (cursor.moveToNext())
}
cursor.close()
val adapter = ArrayAdapter(this,
android.R.layout.simple_list_item_1, userList)
listView.adapter = adapter
4. Using RecyclerView with SQLite
1. Create RecyclerView Layout (activity_main.xml)
xml
<androidx.recyclerview.widget.RecyclerView
android:id="@+id/recyclerView"
android:layout_width="match_parent"
android:layout_height="match_parent"/>
2. Define Data Model (User.kt)
kotlin
data class User(val id: Int, val name: String, val email: String)
3. Modify getAllUsers() to Return a List
kotlin
fun getUserList(): List<User> {
val userList = mutableListOf<User>()
val db = this.readableDatabase
val cursor = db.rawQuery("SELECT * FROM
${DatabaseHelper.TABLE_NAME}", null)
if (cursor.moveToFirst()) {
do {
val id = cursor.getInt(0)
val name = cursor.getString(1)
val email = cursor.getString(2)
userList.add(User(id, name, email))
} while (cursor.moveToNext())
}
cursor.close()
return userList
}
4. Create Adapter (UserAdapter.kt)
kotlin
class UserAdapter(private val userList: List<User>) :
RecyclerView.Adapter<UserAdapter.ViewHolder>() {
class ViewHolder(view: View) :
RecyclerView.ViewHolder(view) {
val nameText: TextView =
view.findViewById(R.id.nameTextView)
val emailText: TextView =
view.findViewById(R.id.emailTextView)
}
override fun onCreateViewHolder(parent: ViewGroup,
viewType: Int): ViewHolder {
val view = LayoutInflater.from(parent.context)
.inflate(R.layout.user_item, parent, false)
return ViewHolder(view)
}
override fun onBindViewHolder(holder: ViewHolder, position:
Int) {
holder.nameText.text = userList[position].name
holder.emailText.text = userList[position].email
}
override fun getItemCount() = userList.size
}
5. Define Layout for Each Item (user_item.xml)
xml
<LinearLayout
android:layout_width="match_parent"
android:layout_height="wrap_content"
android:orientation="vertical">
<TextView
android:id="@+id/nameTextView"
android:layout_width="wrap_content"
android:layout_height="wrap_content"
android:textSize="18sp"
android:textStyle="bold"/>
<TextView
android:id="@+id/emailTextView"
android:layout_width="wrap_content"
android:layout_height="wrap_content"/>
</LinearLayout>
6. Set RecyclerView Adapter in MainActivity.kt
kotlin
val recyclerView: RecyclerView =
findViewById(R.id.recyclerView)
recyclerView.layoutManager = LinearLayoutManager(this)
8B. Programming Network Communications and Services
(JSON)

1. Adding Internet Permission


Before making network requests, add Internet permission to
AndroidManifest.xml:
xml
<uses-permission
android:name="android.permission.INTERNET"/>

2. Using Volley for Networking


2.1 Adding Volley Dependency (build.gradle)
gradle
dependencies {
implementation 'com.android.volley:volley:1.2.1'
}
2.2 Making a GET Request
Fetch JSON data from an API using Volley:
kotlin
val url = "https://jsonplaceholder.typicode.com/users"
val requestQueue = Volley.newRequestQueue(this)
val jsonArrayRequest = JsonArrayRequest(Request.Method.GET,
url, null,
{ response ->
for (i in 0 until response.length()) {
val user = response.getJSONObject(i)
val name = user.getString("name")
val email = user.getString("email")
Log.d("VolleyResponse", "User: $name, Email: $email")
}
},
{ error -> Log.e("VolleyError", error.toString()) }
)
requestQueue.add(jsonArrayRequest)
2.3 Making a POST Request
Send JSON data to a server:
kotlin
val url = "https://jsonplaceholder.typicode.com/posts"
val requestQueue = Volley.newRequestQueue(this)
val params = JSONObject()
params.put("title", "Hello World")
params.put("body", "This is a test post.")
params.put("userId", 1)
val jsonObjectRequest =
JsonObjectRequest(Request.Method.POST, url, params,
{ response -> Log.d("VolleyResponse", "Response: $response")
},
{ error -> Log.e("VolleyError", error.toString()) }
)
requestQueue.add(jsonObjectRequest)
3. Using Retrofit for API Calls
3.1 Adding Retrofit Dependencies
gradle
dependencies {
implementation 'com.squareup.retrofit2:retrofit:2.9.0'
implementation 'com.squareup.retrofit2:converter-gson:2.9.0'
}
3.2 Defining a Data Model (User.kt)
kotlin
data class User(val id: Int, val name: String, val email: String)
3.3 Creating API Interface
kotlin
interface ApiService {
@GET("users")
fun getUsers(): Call<List<User>>
@POST("posts")
@Headers("Content-Type: application/json")
fun createPost(@Body postData: Post): Call<Post>
}
3.4 Initializing Retrofit
kotlin
object RetrofitInstance {
private val retrofit = Retrofit.Builder()
.baseUrl("https://jsonplaceholder.typicode.com/")
.addConverterFactory(GsonConverterFactory.create())
.build()
val api: ApiService = retrofit.create(ApiService::class.java)
}
3.5 Making a GET Request
kotlin
RetrofitInstance.api.getUsers().enqueue(object :
Callback<List<User>> {
override fun onResponse(call: Call<List<User>>, response:
Response<List<User>>) {
if (response.isSuccessful) {
response.body()?.forEach {
Log.d("RetrofitResponse", "User: ${it.name}, Email:
${it.email}")
}
}
}
override fun onFailure(call: Call<List<User>>, t: Throwable) {
Log.e("RetrofitError", t.message.toString())
}
})
3.6 Making a POST Request
Creating Post Model (Post.kt)
kotlin
data class Post(val title: String, val body: String, val userId: Int)
Calling API to Send Data
kotlin
val newPost = Post("New Post", "This is a new post body", 1)
RetrofitInstance.api.createPost(newPost).enqueue(object :
Callback<Post> {
override fun onResponse(call: Call<Post>, response:
Response<Post>) {
Log.d("RetrofitResponse", "Response: ${response.body()}")
}
override fun onFailure(call: Call<Post>, t: Throwable) {
Log.e("RetrofitError", t.message.toString())
}
})
4. Parsing JSON Manually Using org.json
If you get a JSON response as a string, you can manually parse it.
Example JSON Response
json
[
{"id": 1, "name": "John Doe", "email": "john@example.com"},
{"id": 2, "name": "Jane Doe", "email": "jane@example.com"}
]
Parsing JSON String
kotlin
CopyEdit
val jsonString = """[
{"id": 1, "name": "John Doe", "email": "john@example.com"},
{"id": 2, "name": "Jane Doe", "email": "jane@example.com"}
]"""
val jsonArray = JSONArray(jsonString)
for (i in 0 until jsonArray.length()) {
val user = jsonArray.getJSONObject(i)
val name = user.getString("name")
val email = user.getString("email")
Log.d("JsonParsing", "User: $name, Email: $email")
}
5. Displaying Data in RecyclerView
1. Create RecyclerView Layout (activity_main.xml)
xml
<androidx.recyclerview.widget.RecyclerView
android:id="@+id/recyclerView"
android:layout_width="match_parent"
android:layout_height="match_parent"/>
2. Create Adapter (UserAdapter.kt)
kotlin
class UserAdapter(private val userList: List<User>) :
RecyclerView.Adapter<UserAdapter.ViewHolder>() {
class ViewHolder(view: View) :
RecyclerView.ViewHolder(view) {
val nameText: TextView =
view.findViewById(R.id.nameTextView)
val emailText: TextView =
view.findViewById(R.id.emailTextView)
}
override fun onCreateViewHolder(parent: ViewGroup,
viewType: Int): ViewHolder {
val view = LayoutInflater.from(parent.context)
.inflate(R.layout.user_item, parent, false)
return ViewHolder(view)
}
override fun onBindViewHolder(holder: ViewHolder, position:
Int) {
holder.nameText.text = userList[position].name
holder.emailText.text = userList[position].email
}
override fun getItemCount() = userList.size
}
3. Set RecyclerView Adapter in MainActivity.kt
kotlin
val recyclerView: RecyclerView =
findViewById(R.id.recyclerView)
recyclerView.layoutManager = LinearLayoutManager(this)
RetrofitInstance.api.getUsers().enqueue(object :
Callback<List<User>> {
override fun onResponse(call: Call<List<User>>, response:
Response<List<User>>) {
if (response.isSuccessful) {
recyclerView.adapter = UserAdapter(response.body()!!)
}
}
override fun onFailure(call: Call<List<User>>, t: Throwable) {
Log.e("RetrofitError", t.message.toString())
}
})

You might also like