KEMBAR78
8085 8bit Addition PDF | PDF
0% found this document useful (0 votes)
11 views1 page

8085 8bit Addition PDF

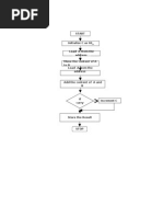
The document outlines a simple sequence of operations for a program. It involves loading two numbers into registers A and B, adding them, and storing the result in memory. The process concludes with a halt instruction.

Uploaded by

Selvam Mano
Copyright
© © All Rights Reserved
We take content rights seriously. If you suspect this is your content, claim it here.
Available Formats
Download as PDF, TXT or read online on Scribd
0% found this document useful (0 votes)
11 views1 page

8085 8bit Addition PDF

The document outlines a simple sequence of operations for a program. It involves loading two numbers into registers A and B, adding them, and storing the result in memory. The process concludes with a halt instruction.

Uploaded by

Selvam Mano
Copyright
© © All Rights Reserved
We take content rights seriously. If you suspect this is your content, claim it here.
Available Formats
Download as PDF, TXT or read online on Scribd
You are on page 1/ 1

Start

Load first number to A

Load second number to B

Add B to A

Store result in memory

Halt

You might also like