KEMBAR78
Operating System: By: Dr. Roben A. Juanatas | PDF | Operating System | Booting
0% found this document useful (0 votes)
150 views82 pages

Operating System: By: Dr. Roben A. Juanatas

The document discusses operating system functions including starting a computer, providing a user interface, managing programs and memory, scheduling jobs, and configuring devices. It describes types of user interfaces, single-user and multi-user operating systems, and how operating systems manage memory using techniques like virtual memory and paging.

Uploaded by

aman juanatas
Copyright
© © All Rights Reserved
We take content rights seriously. If you suspect this is your content, claim it here.
Available Formats
Download as PPT, PDF, TXT or read online on Scribd
0% found this document useful (0 votes)
150 views82 pages

Operating System: By: Dr. Roben A. Juanatas

The document discusses operating system functions including starting a computer, providing a user interface, managing programs and memory, scheduling jobs, and configuring devices. It describes types of user interfaces, single-user and multi-user operating systems, and how operating systems manage memory using techniques like virtual memory and paging.

Uploaded by

aman juanatas
Copyright
© © All Rights Reserved
We take content rights seriously. If you suspect this is your content, claim it here.
Available Formats
Download as PPT, PDF, TXT or read online on Scribd
You are on page 1/ 82

OPERATING SYSTEM

by: Dr. Roben A. Juanatas


INTRODUCTION

 What is a software?
 A collection of programs.

 Types of Software
 Application Software
 System Software
Application Software
 a software that is designed and created to
perform specific personal, business or scientific
processing tasks.

 Application Software is available in a variety of


forms: packaged, custom, open source,
shareware, freeware and public domain.
Various Application Software
 Packaged Software
- is mass-produced, copyrighted retail software.
 Custom Software
- performs functions specific to a business or
industry.
 Open Source Software
- is software provided for use, modification,
and redistribution.

- This software has no restrictions from the


copyright holder regarding modification of
the software’s internal instructions and
redistribution of the software.
 Shareware
- is copyrighted software that is distributed at no
cost for a trial period.
 Freeware
- is copyrighted software that is distributed at no
cost by an individual or a company that retains all
rights to the software.
 Public-domain software
- it has been donated for public use and has no copy
restrictions.
- Anyone can copy or distribute public-domain
software to others at no cost.
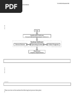
System Software
 System software serves as the interface
between the user, the application software,
and the computer’s hardware.

 It consists of the programs that control or


maintain the operations of the computer and
its devices.
Types of System Software
 Operating System
 Utility Programs
What is an Operating System
 The 1960’s definition of an operating system
is “the software that controls the hardware”.

 OS is a set of programs containing


instructions that coordinate all the activities
among computer hardware resources.
OPERATING SYSTEM
FUNCTIONS
Operating System Functions
 Starting a computer
 Providing a user interface
 Managing programs
 Managing memory
 Scheduling Jobs
 Configuring Devices
Cont…
 Establishing an Internet Connection
 Monitoring Performance
 Providing File Management and other
utilities
 Controlling a Network
 Administering Security
1. Starting A Computer
 Booting is the process of starting or restarting a
computer.
 Cold Boot is when you turn the computer on
from an off position or has been powered off
completely.
 Warm boot is when you restart a computer that
is already on. A warm boot properly closes any
open processes and programs.
The following are the steps that occurs
during a cold boot on a personal computer
using Windows.
 Step 1: When you turn on the computer, the
power supply sends an electrical signal to the
components in the system unit.
 Step 2: The charge of electricity causes the
processor chip to reset itself and find the ROM
chip’s that contains the BIOS.
 Step 3: The BIOS executes a series of tests to
make sure the computer hardware is connected
properly and operating correctly.
 Step 4: The POST results are compared with
data in a CMOS chip.
 Step 5: If the POST complete successfully, the
BIOS searches for specific operating system
files called system files.
 Step 6: Once located, the system files load into
the memory (RAM) from the storage (usually the
hard disk) and execute. Next, the kernel of the
operating system loads into the memory. Then,
the operating system in the memory takes
control of the computer.
 Step 7: The OS loads system configuration
information.
 In Windows, the registry consists of several files
that contain the system configuration
information.
 Windows constantly accesses the registry during
the computer’s operation for information such as
installed hardware and software devices and
individual user preferences for mouse speed,
passwords and other information.
KERNEL
 Each time you boot a computer, the kernel
and other frequently used operating systems
instructions are loaded, or copied from the
hard disk into the computer’s memory (RAM).
 The kernel is the core of an operating system
that manages memory and devices,
maintains the computer’s clock, starts
application, and assigns the computer
resources, such as devices, programs, data
and information.
 The kernel is the memory resident, which
means it remains in memory while the
computer is running.
 Other parts of the operating system are non-
resident, that is, this instruction remains on
the hard disk until they are needed.
BOOT DRIVE
 A boot drive is the drive from which your
personal computer boots (starts).
 In most cases, drive C (the hard disk) is the
boot drive.
RECOVERY DISK
 Sometimes a hard disk becomes damaged
and the computer cannot boot from the hard
disk.
 In this case, you can boot from a special disk,
called a recovery disk or a boot disk that
contains a few system files that will start a
computer.
2. Providing A User Interface
 A user interface controls how you enter data
and instructions and how information is
displayed on the screen.
 Types of User Interfaces
 Command-line
 Menu-driven
 Graphical
Command-line Interface
 In a command-line interface, a user types
commands or presses special keys on the
keyboard (such as function keys or key
combinations) to enter data instructions.
 Command-line is difficult to use.
 Network Administrators and advanced users
work with a command-line interface.
 Command-line are mostly used by and used
in the following:
 Configuring devices
 Manage system resources
 Troubleshoot network connections
 The set of commands entered into the
computer is called command language.
 Programs that contain command language
instructions are called scripts.
 Command-line interfaces, however, give a
user more control to manage detailed
settings.
Menu-driven Interface
 A menu-driven interface provides menus as
a means of entering commands.
 Easier to use than the command-line
interface.
Graphical User Interface (GUI)
 With a GUI, you interact with menus and
visual images such as buttons and graphical
objects to issue commands.
3. Managing Programs

• Single user/single-tasking OS
• Single user/multi-tasking OS
• Multi-tasking OS (Pre-emptive)
• Multi-user OS
• Multi-processing OS
Single-user/single-tasking OS
 Allows only one user to run one program at a
time.
 PDA’s, smart phones and other small
computing devices, however, often used a
single-user/single-tasking OS.
Single-user/multi-tasking OS
 Allows a single user to work on two or more
programs that reside in memory at the same
time.
 Programs can run concurrently through
time-sharing.
 The tasks share common processing
resources, such as a CPU and main memory.
Single-user/multi-tasking OS
 Multitasking does not necessarily mean that
multiple tasks are executing at exactly the same
instant. In other words, multitasking does not
imply parallelism, but it does mean that more
than one task can be part-way through
execution at the same time, and more than one
task is advancing over a given period of time.
Multi-tasking OS (Pre-emptive)
 Some OS used pre-emptive multitasking to prevent
anyone process from monopolizing the computer
resources.
 With pre-emptive multi-tasking, the OS interrupt a
program that is executing and passes control to
another program waiting to be executed.
 Advantage: The OS regains control if one program
stops operating properly.
Multi-user OS
 Enables two or more users to run programs
simultaneously.
 Networks, midrange servers, mainframes
and supercomputers allow hundreds to
thousands users connect at the same time.
Multi-processing OS
 Supports two or more processor running
programs at the same time.
 It involves the coordinated processing of
programs by more than one processor.
 It increases a computer’s processing speed.
 It can also serve as a fault-tolerance computer.
 A fault-tolerant computer continues to operate when
one of its components fails, insuring that no data is
lost.
 Fault-tolerant computers have duplicate components
and continue to operate.
4. Managing Memory
 Purpose of Memory Management
 To make optimize the use of RAM.
 The OS allocates, or assigns data and instructions to
an area of memory while they are being processed.
 Then, it carefully monitors the contents of memory.
 Finally, the OS releases these items from being
monitored in memory even the processor no longer
requires them.
Virtual Memory
 With virtual memory, the OS allocates a portion of
storage medium, usually that hard disk, to function
as additional RAM.
 As you interrupt with a program, part of it may be in
physical RAM, while the rest of the program is on
the hard disk as virtual memory.
 Because virtual memory is slower than RAM, users
may notice the computer slowing down while it uses
virtual memory.
 The area of the hard disk used for virtual
memory is called as swap file because it
swaps (exchanges) data, information, and
instructions between memory and storage.
 A page is the amount of data and program
instructions that can swap at a given time.
 The technique of swapping items between
memory and storage, called paging, is a
time-consuming for the computer.
 When an OS spends much time of its time
paging instead of executing application
software, it is said to be thrashing.
 If application software, such as a web
browser, has stopped responding and the
hard disk’s LED blinks repeatedly, the OS
probably is thrashing.
How a computer might use
virtual memory
 Step 1:
 The OS transfers the least recently used data
and program instructions from RAM to the
hard disk because RAM is needed for other
functions.

 Step 2:
 The OS transfers data and program
instructions from the hard disk to RAM when
they are needed.
5. Scheduling Jobs
 The OS determines the order in which the
jobs are processed.
 A job is an operation the processor
manages.
 Job includes the following:
 Receiving data from an input device
 Processing instructions
 Sending an information to an output device and
transferring items from storage to memory and
from memory to storage.
 A multi-user OS does not always process jobs on
a first-come, first-served basis.
 Sometimes, one user may have a higher priority
than the other users.
 In this case, the OS adjusts the schedule of jobs.
 Sometimes, a device already maybe busy
processing one job when it receives a second job.
This occurs because the processor operates at a
much faster rate of speed than peripheral devices.
 While waiting for devices to become idle, the
OS places items in buffers.
 A buffer is a segment of memory or storage
in which items are placed while waiting to be
transferred from an input device or to an
output device.
 The OS commonly uses buffers with print
jobs.
 This process, called spooling, sends print
jobs to a buffer instead of sending them
immediately to the printer.
 The buffer holds the information waiting to
print while the printer prints from the buffer at
its own rate of speed.
 By spooling print jobs to a buffer, the
processor can continue interpreting and
executing instructions while the printer prints.
 This allow users to work on the computer for
other tasks while a printer is printing.
 Multiple print jobs line up in a queue in the
buffer.
 A program, called a print spooler, intercepts
print jobs from the OS and places them in the
queue.
6. Configuring Devices
 A driver, short for device driver, is a small program
that tells the OS how to communicate with specific
device.
 Plug and Play means the OS automatically
configures new devices as you install them.
 For devices that are not Plug and Play, Windows XP
provides a wizard to guide users through the
installation steps.
7. Monitoring Performance
 OS typically contain a performance monitor.
 A performance monitor is a program that assesses
and reports information about various computer
resources and devices.
 The information in performance reports helps users
and administrators identify a problem with resources
so they can try to resolve any problems.
8. Establishing Internet
Connections
9. Providing File Management &
other Utilities
 OS provides:
 Managing files
 Viewing images
 Securing a computer from unauthorized access
 Uninstalling programs
 Scanning disks
 Diagnosing problems
 Backing up files and disks
 Setting up screen savers
OS Utility Programs
Utility Programs
 A utility program, also called utility, is a type
of system software that allows user to
perform maintenance-type tasks, usually
related to managing a computer, its devices,
or its programs.
Utility programs included with most operating systems
provide the ff. functions:

 Managing files
 Viewing images
 Securing a computer from unauthorized access
 Uninstalling programs
 Scanning disks
 Defragmenting disks
 Diagnosing problems
 Backing up files and disks
 Setting up screen savers
File Manager

 A file manager is a utility that performs functions


related to file and disk management.
 Some of the file and disk management functions that
a file manager performs are formatting, copying,
displaying a list of files on a storage medium;
 Organizing, copying, renaming, deleting, moving and
sorting files; and creating shortcuts.
 Example: Windows Explorer
Image Viewer
 An image viewer is a utility that allows users
to display, copy, and print the contents of
graphics file.
 Example: Windows Picture and Fax Viewer
Personal Firewall
 A personal firewall is a utility that detects
and protects a personal computer from
unauthorized instructions.
 It constantly monitor all transmissions to and
from a computer.
Uninstaller
 An uninstaller is a utility that removes a
program, as well as associated entries in the
system files.
Disk Scanner
 A disk scanner is a utility that
 Detects and corrects both physical and logical problems
on a hard disk
 Searches for and removes unnecessary files (temporary
files).
 A physical disk problem is a problem with the
media such as scratch on the surface of the disk.
 A logical disk problem is a problem with the data,
such as a corrupt file.
Disk Defragmenter

 A disk defragmenter is a utility that recognizes the files


and unused space on a computer’s hard disk so the OS
accesses data more quickly and programs run faster.
 When an OS stores data on a disk, it places the data in
the first available sector on the disk. It attempts to place
data in sectors that are contiguous (next to each other),
but this is not always possible.
 When the contents of a file are scattered across two or
more noncontiguous sectors, the file is fragmented.
Diagnostic Utility
 A diagnostic utility compiles technical
information about your computer’s hardware
and certain system software programs and
then prepares a report outlining any identified
problems.
 Example: Hardware Diagnostic
Diagnostic Utility
 Data recovery software allows you to recover
files, folders, and disk partitions that have either
been deleted or erased. In fact, this software can
even recover data after a disk has been
formatted.
 Disk wiping utilities have become an important
tool in preventing identity theft. Use these utilities
to completely erase data before disposing of hard
disks, removable storage, or obsolete computers.
Backup Utility
 A backup utility allows users to copy, or back up,
selected files or an entire hard disk to another
storage medium.
 During the backup process, the backup utility
monitors progress and alerts you if it needs
additional disc or tapes.
 Many backup programs compress, or shrink the file
size of, files during the back up process.
Backup Utility (cont…)
 By compressing the files, the backup program
requires less storage space for the backup files than
for the original files.
 But you usually cannot use backup files in their
backed up form.
 In the event you need to use a backup file, a restore
program reverses the process and returns backed
up files to their original form.
 Instead of backing up to a local disk storage device,
some users opt to use online storage to back up
their files.
Screen Saver
 A screen saver is a utility that causes a display
device’s screen to show a moving image or blank
screen if no keyboard or mouse activity occurs for a
specified time.
 Screen savers originally were developed to prevent
a problem called ghosting, in which images could
permanently etched on a monitor’s screen.
 It is also popular for security, business and
entertainment purposes.
10. Controlling a Network
 A network OS (NOS) is an OS that organizes and
coordinates how multiple users access and share
resources on a network.
 Resources include hardware, software, data and
information.
 In other cases, the NOS is a set of programs
separate from the OS on the client computers that
access the network.
 Network Administrator, the person overseeing
network operations, uses the NOS to add and
remove users, computers, and the other devices to
and from the network.
 Uses the NOS to install software and administer
network security.
11. Administering Security
 The network administrator uses the NOS to
establish permissions to resources.
 These permissions define who can access certain
resources and when they can access those
resources.
 User name or user ID is a unique combination of
characters, such as letters or numbers that identifies
one specific user.
 A password is a private combination of characters
associated with the user name that allows access to
certain computer resources.
 Encryption is the process of encoding data
and information into unreadable form.
Types of
Operating System
Device-dependent and Proprietary
 Many of the first OS were device dependent
and proprietary.
 A device-dependent program is one that
runs only on a specific type or make of
computer.
 Proprietary software is privately owned and
limited to a specific vendor or computer
model.
Device independent OS
 The trend today, however, is toward device-
dependent operating systems that run on
computers provided by a variety of
manufacturers.
 The advantage of device-independent OS is
you can retain existing application software
and data files even if you change computer
models and vendors.
Service Pack
 Some software manufacturers, such as
Microsoft and IBM, release free
downloadable updates to their software, often
called service pack.
 Service Packs provide enhancements to the
original software and fix bugs (errors) in the
software.
Three Basic Categories of OS
 Stand-alone
 Network
 Embedded
Stand-alone OS
 A stand-alone OS is a complete OS that works on a
desktop computer, notebook computer, or mobile
computing device.
 Some stand-alone operating systems are called
client operating systems because they also work
in conjunction with a NOS.
 Client OS can operate with or without a network.
 Other stand-alone operating systems include
networking capabilities, allowing the home and small
business user to set up a small network.
Network OS
 NOS is an operating system that is designed
specifically to support a network.
 A NOS typically resides on a server.
 The client computers on the network rely on
the server(s) for resources.
Embedded OS
 The OS on most PDAs and small devices,
called embedded OS, resides on ROM chip.
Stand-alone
 DOS
 Early Windows versions (Windows 3.x,
Windows 95, Windows NT Workstation,
Windows 98, Windows 2000 Pro, Windows
Millennium)
 Windows XP / Vista / 7 / 8 / 8.1 / 10
 Mac OS X
 UNIX
 Linux
Network
 Netware
 Early Windows Server versions (Windows NT
Server, Windows 2000 Server)
 Windows Server 2003/R2, 2008/R2, 2012/R2
 UNIX
 Linux
 Solaris
 OS X Server
Embedded
 Windows CE
 Windows Mobile
 Palm OS
 Embedded Linux
 Symbian OS
 Google Android
Stand-Alone Utility Programs
 Although OS typically include some built-in
utilities, many stand-alone utility programs
are available for purchase.
 Example: Personal firewall, backup utilities, and
screen savers.
 These stand-alone utilities typically offer
improvements over those features built into
the OS or provide features not included in an
OS.
Stand-alone utilities functions
 Protecting against viruses
 Removing spyware
 Filtering Internet content
 Compressing files
 Converting files
 Burning CDs and DVDs
 Maintaining a personal computer
Antivirus Programs
 Computer Virus, describes a potentially damaging
computer program that affects, or infects, a
computer negatively by altering the way the
computer works without the user’s knowledge or
permission.
 Specifically, a computer virus is a segment of
program code from some outside source that
implants itself in a computer.
 Examples:
 Norton • Kaspersky
 Avast • BitDefender
 AVG • NOD32
http://www.cknow.com/cms/vtutor/nu
mber-of-viruses.html
 There were over 50,000 computer viruses in
2000 and that number was then and still is
growing rapidly.
 Sophos, in a print ad in June 2005 claims “over
103,000 viruses.”
 And, Symantec, in April 2008 is reported to have
claimed the number is over one million.
Fortunately, only a small percentage of these
are circulating widely.
Spyware Removers
 Spyware is a program placed on a computer
without the user’s knowledge that secretly
collects information about the user, often related
to Web browsing habits.
 Spyware often enters a computer as a result of a
user installing a new program.
 The spyware program communicates
information it collects to some outside source
while you are online.
Internet Filters
 Filters are programs that remove or block
certain items from being displayed.
 Three widely used Internet filters are
 Anti-spam programs
 Spam is an unsolicited email message or newsgroup.
 Spam is Internet junk mail.
 Web filters
 Pop-up blockers

You might also like