KEMBAR78
Android Development with Kotlin, Part 1 - Introduction | PDF
St. Pölten University of Applied SciencesSt. Pölten University of Applied Sciences
Platzhalter für möglichen
Bildeinsatz
Android Development with Kotlin, Part 1
Introduction
Andreas Jakl
Digital Healthcare
FH St. Pölten
Platzhalter für möglichen
Bildeinsatz
Version 1.3
Andreas Jakl
▪ Focus areas
▪ AR / VR, mobile apps, sensors, interaction
technology, software architecture, open source
developer (NFC, Bluetooth Beacons)
▪ Microsoft MVP (Most Valuable Professional)
▪ mobility.builders community: Mobile Developer
After-Work Events
▪ Previous Experience
▪ Tieto, Start-up (Mopius), Nokia (Finland),
Siemens Mobile (Munich), FH Hagenberg
(Mobile Computing)
Android Development with Kotlin, Part 1 | 2018 | Andreas Jakl | FH St. Pölten
https://www.andreasjakl.com/
@andijakl
andreas.jakl@fhstp.ac.at
2
Contents
▪ Hybrid & Native Apps
▪ Native Android Development
▪ Android & SDK Versions
▪ Hello World
▪ Emulators, Devices & ADB
▪ Android Emulators & Build Process
▪ Kotlin Android Extensions
▪ App Lifecycle
▪ Saving App State
▪ Debugging
▪ Code Style + Documentation
▪ Activities & Intents
▪ Implicit Intents
Android Development with Kotlin, Part 1 | 2018 | Andreas Jakl | FH St. Pölten 3
Android Studio
▪ If you have not already:
▪ Install Android Studio now!
▪ It’ll take some time …
▪ https://developer.android.com/studio/index.html
▪ Already includes JDK
▪ Troubleshooting
▪ https://docs.google.com/document/d/1w1Xn_hnSAODAAtdRDp7haYPBtEwX
_l7Htpf8Wpgbu6w/pub?embedded=true
Android Development with Kotlin, Part 1 | 2018 | Andreas Jakl | FH St. Pölten 4
NATIVE APPS
Web vs Hybrid vs Native
Android Development with Kotlin, Part 1 | 2018 | Andreas Jakl | FH St. Pölten 5
Web vs Hybrid vs Native
Android Development with Kotlin, Part 1 | 2018 | Andreas Jakl | FH St. Pölten 6
Web Apps
Multi-platform
Web UI / UX
Run in browser (can be offline)
Slower performance
Less system integration
Native Apps
Single platform
Native UI / UX
Run directly on OS
Fast performance, best system
integration. More expensive.
Hybrid Apps
Multi-platform
Hybrid UI / UX
Parts in HTML, parts native
Web vs Hybrid vs Native
Android Development with Kotlin, Part 1 | 2018 | Andreas Jakl | FH St. Pölten 7
Web Apps
Native Apps
Hybrid Apps
Cost
User Experience
Additional Materials
▪ Free Android Courses by Google & Udacity
▪ Java Programming Basics: https://www.udacity.com/course/java-programming-
basics--ud282#
▪ Android Basics: User Interface: https://www.udacity.com/course/android-basics-
user-interface--ud834#
▪ Developing Android Apps: https://www.udacity.com/course/new-android-
fundamentals--ud851#
▪ Kotlin for Android Developers: https://www.udacity.com/course/kotlin-for-
android-developers--ud888
▪ Quick Kotlin overview for Java Android devs:
https://developer.android.com/kotlin/index.html
Android Development with Kotlin, Part 1 | 2018 | Andreas Jakl | FH St. Pölten 8
NATIVE ANDROID DEVELOPMENT
Android Development with Kotlin, Part 1 | 2018 | Andreas Jakl | FH St. Pölten 9
Android Development
Android Development with Kotlin, Part 1 | 2018 | Andreas Jakl | FH St. Pölten 10
Java Kotlin C++
Frame-
works
(Unity, Xamarin,
Qt, …)
Web
Android Studio
Visual Studio
Specific
tools
Visual
Studio
Code,
WebStorm,
etc.
IntelliJ IDEA
Android Web / Hybrid Apps
Android Development with Kotlin, Part 1 | 2018 | Andreas Jakl | FH St. Pölten 11
Image source: Google,
https://developer.android.com/guide/webapps/index.html
Android Web / Hybrid Apps
Android Development with Kotlin, Part 1 | 2018 | Andreas Jakl | FH St. Pölten 12
Cordova
Native
functionality
(Java, C++, …)
Image source: Google,
https://developer.android.com/guide/webapps/index.html
Cross-Platform Engines
▪ Usually specialized for app types
▪ Unity
▪ Games, 2D / 3D graphical apps
▪ Cross-platform
▪ Graphical editor, code with C#
▪ Xamarin
▪ Apps
▪ iOS, Android, Windows
▪ Cross-platform C# APIs, with Xamarin.Forms also UI. Specific native code possible
▪ Qt
▪ Apps and embedded
▪ Cross-platform
▪ UI with JavaScript / QML, native code with C++
Android Development with Kotlin, Part 1 | 2018 | Andreas Jakl | FH St. Pölten 13
Image sources:
Unity Logo, by Unity Technologies
Public domain, https://en.wikipedia.org/wiki/File:Unity_Technologies_Logo.svg
Xamarin Logo, by Xamarin Inc. / Microsoft
Public domain, https://en.wikipedia.org/wiki/File:Xamarin-logo.svg
Qt Logo, by The Qt Company
Public domain, https://en.wikipedia.org/wiki/File:Qt_logo_2016.svg
Android C++
▪ Native Development Kit (NDK)
▪ C and C++ code
▪ Why?
▪ Reuse existing C++ code & libraries
▪ Extra performance, less latency
▪ Combine: communication Java <> C++
▪ Java Native Interface (JNI)
▪ https://developer.android.com/ndk/guides/index.html
Android Development with Kotlin, Part 1 | 2018 | Andreas Jakl | FH St. Pölten 14
Image credits: logo for C++ created by Jeremy Kratz
Licensed for use of any purpose by the Standard C++ Foundatino
https://en.wikipedia.org/wiki/File:ISO_C%2B%2B_Logo.svg
Java (for Android)
▪ Java: Source code > Byte code > executed by Java Virtual Machine (JVM)
▪ License
▪ OpenJDK
▪ GPL v2 license
▪ De-facto reference implementation of Java by Oracle / Sun, basis for Oracle JDK
▪ Used in Android since Nougat
▪ Android uses recent Java. By default part of Android Studio: C:android-studiojre
▪ Trial Google vs. Oracle
▪ Use of Java = fair use? Switch to OpenJDK as a result
(before: Apache Harmony, re-implementation of copyrighted Java APIs)
▪ http://www.zdnet.com/article/oracle-vs-google-just-as-you-thought-java-android-row-was-over-it-all-kicks-off-again/
Android Development with Kotlin, Part 1 | 2018 | Andreas Jakl | FH St. Pölten 15
Image credits: Duke, the mascot used by Java.
Copyright Sun Microsystems Inc., BSD license
https://en.wikipedia.org/wiki/File:Duke_(Java_mascot)_waving.svg
Kotlin
▪ Programming language, “improved Java”
▪ Runs on Java JVM
▪ Interoperable with Java code + libraries
▪ Possible to mix Kotlin + Java in same project
▪ But can also be compiled to JavaScript + native (C)
▪ Created by JetBrains
▪ Open source language (Apache 2 license): https://github.com/JetBrains/kotlin
▪ https://kotlinlang.org/
Android Development with Kotlin, Part 1 | 2018 | Andreas Jakl | FH St. Pölten 16
Image credits: Kotlin Logo, by JetBrains.
https://commons.wikimedia.org/wiki/File:Kotlin-logo.svg
Kotlin & Android
▪ Android
▪ Integrated in Android Studio 3+
▪ Fully supported programming language for Android
▪ Kotlin Android Extensions:
https://kotlinlang.org/docs/tutorials/android-
plugin.html
Android Development with Kotlin, Part 1 | 2018 | Andreas Jakl | FH St. Pölten 17
Image credits: Kotlin Logo, by JetBrains.
https://commons.wikimedia.org/wiki/File:Kotlin-logo.svg
Android Studio
▪ Official IDE
▪ Customized from JetBrain’s IntelliJ IDEA
▪ Windows, Mac OS, Linux
Android Development with Kotlin, Part 1 | 2018 | Andreas Jakl | FH St. Pölten 18
ANDROID PLATFORM
Versions & Structure
Android Development with Kotlin, Part 1 | 2018 | Andreas Jakl | FH St. Pölten 19
Android Versions
▪ Version Distribution:
https://developer.android.com/about/dashboards/index.html#Platform
▪ More features in newer versions
▪ But: partly backported
▪ Reduces fragmentation
▪ Support Library (AppCompat)
▪ Google Play Services
Android Development with Kotlin, Part 1 | 2018 | Andreas Jakl | FH St. Pölten 20
Android Versions
Android Development with Kotlin, Part 1 | 2018 | Andreas Jakl | FH St. Pölten 21
SDK Versions
▪ MinSDK
▪ Lowest OS your app can run on
▪ Restricts features and APIs you can use
▪ TargetSDK
▪ Version you tested the app on
▪ Generally forward compatible: if behavior changes in new version, new Android will still “simulate” behavior
of old TargetSDK version (e.g., Runtime permissions with Android M)
▪ https://developer.android.com/reference/android/os/Build.VERSION_CODES.html
▪ Use the latest version when starting a new project
▪ CompileSDK
▪ Not part of the manifest, only relevant for developer
▪ Generally use latest version -> allows using latest APIs if needed
Android Development with Kotlin, Part 1 | 2018 | Andreas Jakl | FH St. Pölten 22
HELLO WORLD
Your First Android App
Android Development with Kotlin, Part 1 | 2018 | Andreas Jakl | FH St. Pölten 23
Create New Project
Android Development with Kotlin, Part 1 | 2018 | Andreas Jakl | FH St. Pölten 24
Android Development with Kotlin, Part 1 | 2018 | Andreas Jakl | FH St. Pölten 25
Android Development with Kotlin, Part 1 | 2018 | Andreas Jakl | FH St. Pölten 26
Android Development with Kotlin, Part 1 | 2018 | Andreas Jakl | FH St. Pölten 27
Project Structure
Android Development with Kotlin, Part 1 | 2018 | Andreas Jakl | FH St. Pölten 28
See: https://developer.android.com/studio/build/index.html
Views
▪ Android user interface (UI) composed of views
▪ TextView
▪ ImageView
▪ Button
▪ Etc.
▪ All managed by a layout
▪ Positioning of views on the screen
Android Development with Kotlin, Part 1 | 2018 | Andreas Jakl | FH St. Pölten 29
Design
Android Development with Kotlin, Part 1 | 2018 | Andreas Jakl | FH St. Pölten 30
TextView
ImageView
Button
Toggle: Design / Text (XML)
XML
Android Development with Kotlin, Part 1 | 2018 | Andreas Jakl | FH St. Pölten 31
<?xml version="1.0" encoding="utf-8"?>
<android.support.constraint.ConstraintLayout
xmlns:android="http://schemas.android.com/apk/res/android"
xmlns:app="http://schemas.android.com/apk/res-auto"
xmlns:tools="http://schemas.android.com/tools"
android:layout_width="match_parent"
android:layout_height="match_parent"
tools:context="com.andreasjakl.helloworld.MainActivity"
tools:layout_editor_absoluteY="81dp">
<TextView
android:id="@+id/textView"
android:layout_width="wrap_content"
android:layout_height="wrap_content"
android:layout_marginBottom="8dp"
android:layout_marginEnd="8dp"
android:layout_marginStart="8dp"
android:layout_marginTop="8dp"
android:text="Hello World!"
app:layout_constraintBottom_toBottomOf="parent"
app:layout_constraintEnd_toEndOf="parent"
app:layout_constraintStart_toStartOf="parent"
app:layout_constraintTop_toTopOf="parent" />
<ImageView
android:id="@+id/imageView"
android:layout_width="wrap_content"
android:layout_height="wrap_content"
android:layout_marginEnd="8dp"
android:layout_marginStart="8dp"
android:layout_marginTop="8dp"
app:layout_constraintEnd_toEndOf="@+id/textView"
app:layout_constraintStart_toStartOf="@+id/textView"
app:layout_constraintTop_toBottomOf="@+id/textView"
app:srcCompat="@android:drawable/btn_star_big_on" />
<Button
android:id="@+id/button"
android:layout_width="wrap_content"
android:layout_height="wrap_content"
android:layout_marginEnd="8dp"
android:layout_marginTop="8dp"
android:text="Button"
app:layout_constraintEnd_toEndOf="@+id/imageView"
app:layout_constraintStart_toStartOf="@+id/imageView"
app:layout_constraintTop_toBottomOf="@+id/imageView" />
</android.support.constraint.ConstraintLayout>
TextView
ImageView
Button
Activity & Views
▪ Activity’s onCreate():
▪ R class
▪ Dynamically identify contents in res folder
▪ setContentView()
▪ Inflates the layout XML file
Android Development with Kotlin, Part 1 | 2018 | Andreas Jakl | FH St. Pölten 32
setContentView(R.layout.activity_main)
SDK Manager
▪ Android Studio > File > Settings > Appearance &
Behavior > System Settings > Android SDK, or:
▪ Install all “SDK platforms” you need
▪ SDK Tools: ensure you have at least
▪ Android SDK Build-Tools
▪ Android Emulator
▪ Android SDK Platform-Tools
▪ Android SDK Tools
▪ Google Play Services
▪ Google USB Driver (on Windows)
▪ Intel x86 Emulator Accelerator (HAXM installer)
▪ Support Repository
Android Development with Kotlin, Part 1 | 2018 | Andreas Jakl | FH St. Pölten 33
Running the App
▪ Press “Play” arrow
▪ Select deployment target
▪ Connected phones or emulator
▪ “Create New Virtual Device”
Android Development with Kotlin, Part 1 | 2018 | Andreas Jakl | FH St. Pölten 34
Android Debug Bridge (ADB)
▪ ADB manages connections to phones & emulators
▪ Debugging
▪ Installing apps
▪ Windows: add to path (next slide)
▪ “adb.exe” usually in C:Androidplatform-tools
▪ Powershell: “adb devices –l” to show all connected devices
Android Development with Kotlin, Part 1 | 2018 | Andreas Jakl | FH St. Pölten 35
Emulator + phone connected
Windows: Add ADB to Environment Variables
Android Development with Kotlin, Part 1 | 2018 | Andreas Jakl | FH St. Pölten 36
Android Emulators
▪ Freely choose device configuration
▪ Screen size, OS, memory, etc.
▪ Hardware Acceleration
▪ Intel HAXM, but only for Intel. Conflict with Hyper-V
https://developer.android.com/studio/run/emulator-
acceleration.html#accel-vm
▪ Alternative: Microsoft Android emulator
https://www.visualstudio.com/vs/msft-android-
emulator/
Android Development with Kotlin, Part 1 | 2018 | Andreas Jakl | FH St. Pölten 37
Deploy to Android Phone
▪ Enable Developer Options
▪ Settings > (System) > About Phone > tap 7x on
“Build Number”
▪ Enable “USB debugging”
▪ Connect phone via USB
▪ Ensure debugging is active
▪ Device shows up in “adb devices”
Android Development with Kotlin, Part 1 | 2018 | Andreas Jakl | FH St. Pölten 38
Gradle
▪ Build automation system
▪ Used by Android Studio
▪ Can be run manually from command line
▪ Converts code to installable package
▪ Configuration: build.gradle
▪ You define: dependencies, versions, etc.
▪ https://developer.android.com/studio/build
/index.html
Android Development with Kotlin, Part 1 | 2018 | Andreas Jakl | FH St. Pölten 39
Image credits: Gradle Logo copyright Gradle, Inc.
Build process copyright Google,
https://developer.android.com/studio/build/index.html
Android Build Process
▪ Gradle settings
▪ settings.gradle (project root directory)
▪ Which modules to include. Usually only one line
Android Development with Kotlin, Part 1 | 2018 | Andreas Jakl | FH St. Pölten 40
include ':app'
Android Build Process
▪ Top-level build file
▪ build.gradle (project root directory)
▪ Applies to all modules
▪ buildscript: Gradle repositories &
dependencies
Android Development with Kotlin, Part 1 | 2018 | Andreas Jakl | FH St. Pölten 41
buildscript {
ext.kotlin_version = '1.2.10'
repositories {
google()
jcenter()
}
dependencies {
classpath 'com.android.tools.build:gradle:3.0.1'
classpath "org.jetbrains.kotlin:kotlin-gradle-plugin:$kotlin_version"
}
}
Android Build Process
▪ Module-level build file
▪ project/module/settings.gradle
▪ Only apply to this module
▪ Custom packaging options: Android options,
module-level dependencies, product flavors
(free / paid, …)
Android Development with Kotlin, Part 1 | 2018 | Andreas Jakl | FH St. Pölten 42
ADDING INTERACTIVITY
Hello World 2.0
Android Development with Kotlin, Part 1 | 2018 | Andreas Jakl | FH St. Pölten 43
Adapt Size & Color
▪ Check Google Material Design guidelines
▪ https://material.io/guidelines/
▪ Size
▪ View: use “dp” for device-independent pixels.
Same physical view size no matter the pixel density of the screen.
▪ Text: use “sp” for scale-independent pixels. Also considers user’s settings.
▪ Color
▪ Use color tool: https://material.io/color/
Android Development with Kotlin, Part 1 | 2018 | Andreas Jakl | FH St. Pölten 44
Improving XML Definitions
▪ Collect text in “res/values/strings.xml”
▪ Reference from TextView & Button
▪ Easier to localize and change
▪ Give useful IDs to elements
▪ Start with “@+id/”
▪ + indicates it’s a new resource ID
▪ Rename e.g., “@+id/textView” -> “@+id/tv_hello”
Android Development with Kotlin, Part 1 | 2018 | Andreas Jakl | FH St. Pölten 45
<TextView
android:id="@+id/tv_hello"
Interactivity with Kotlin for Android
▪ MainActivity.kt > Change TextView text when Button is clicked
▪ Create member variables to access UI elements
▪ In onCreate(), find views:
▪ Set click listener and change TextView text
Android Development with Kotlin, Part 1 | 2018 | Andreas Jakl | FH St. Pölten 46
private lateinit var mChangeTextButton : Button
private lateinit var mHelloTextView : TextView
mHelloTextView = findViewById(R.id.tv_hello)
mChangeTextButton = findViewById(R.id.bt_change)
mChangeTextButton.setOnClickListener {
mHelloTextView.text = "Welcome!"
}
Interactivity with Kotlin for Android
▪ Define “Welcome!” text in strings.xml and load from Kotlin code:
Android Development with Kotlin, Part 1 | 2018 | Andreas Jakl | FH St. Pölten 47
mChangeTextButton.setOnClickListener {
mHelloTextView.text = getText(R.string.welcome_text)
}
Kotlin Android Extensions
▪ findViewById() – easy to make errors, lots of code to write
▪ Kotlin Android Extensions make accessing views easier
▪ build.gradle: ensure the plugin is loaded
▪ MainActivity.kt: Add import with name of xml file
▪ Directly access View elements:
Android Development with Kotlin, Part 1 | 2018 | Andreas Jakl | FH St. Pölten 48
apply plugin: 'kotlin-android-extensions'
import kotlinx.android.synthetic.main.activity_main.*
bt_change.setOnClickListener {
tv_hello.text = getText(R.string.welcome_text)
}
Rotating the Screen?
Android Development with Kotlin, Part 1 | 2018 | Andreas Jakl | FH St. Pölten 49
?
Text switches
back to original
ANATOMY OF ANDROID APPS
Lifecycle
Android Development with Kotlin, Part 1 | 2018 | Andreas Jakl | FH St. Pölten 50
Android Application Components
1. Activity
▪ “Single focused thing the user can do”
▪ Creates view (to draw, based on XML layout file) and receives events (touch)
2. Service
3. Content Provider
4. Broadcast Receiver
Android Development with Kotlin, Part 1 | 2018 | Andreas Jakl | FH St. Pölten 51
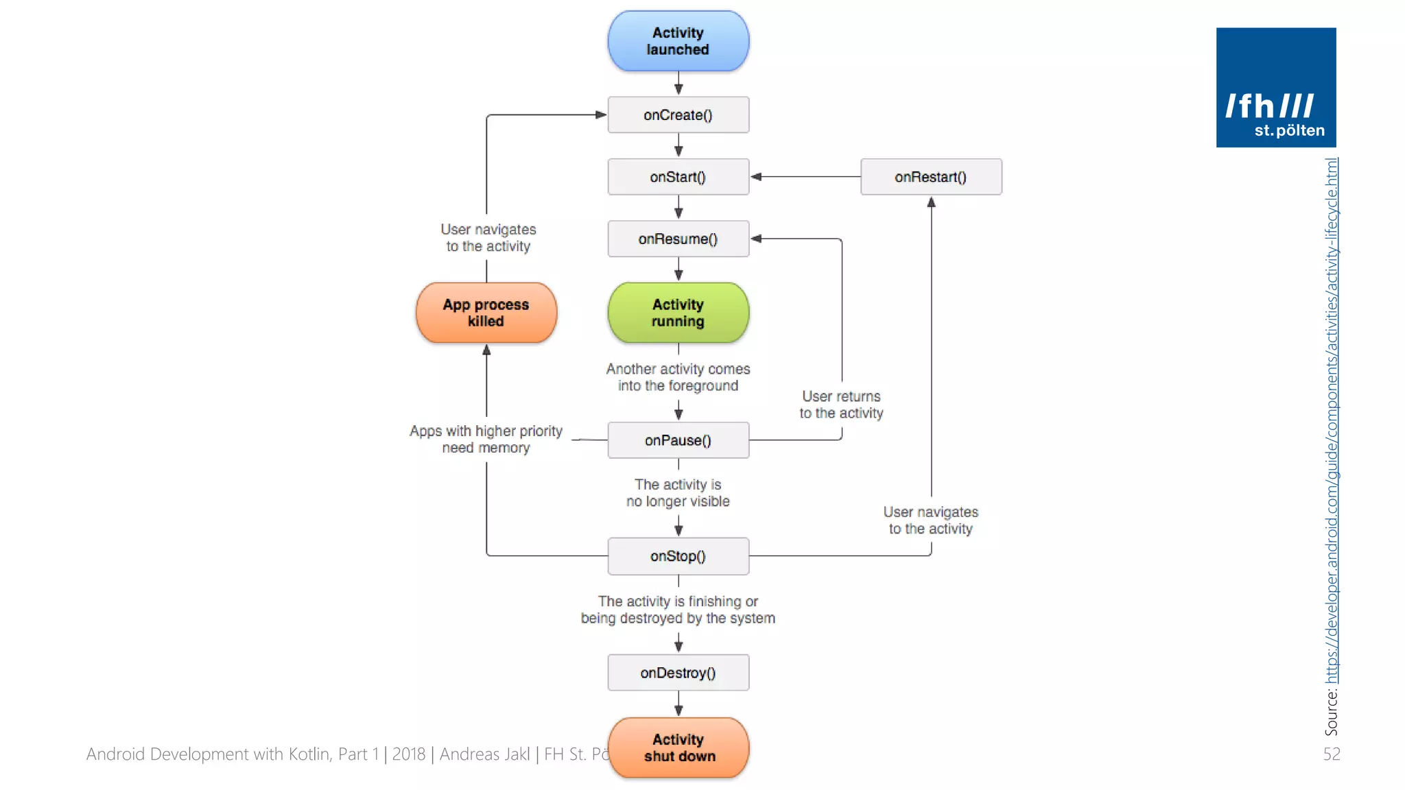
Android Development with Kotlin, Part 1 | 2018 | Andreas Jakl | FH St. Pölten 52
Source:https://developer.android.com/guide/components/activities/activity-lifecycle.html
Task: Check Lifecycle
▪ Override all lifecycle methods of the activity
▪ Log status message (Log.d)
▪ Create TAG to recognize your log messages
▪ Example
▪ Check output in logcat
Android Development with Kotlin, Part 1 | 2018 | Andreas Jakl | FH St. Pölten 53
private val TAG = MainActivity::class.java.simpleName
override fun onStart() {
super.onStart()
Log.d(TAG, "onStart")
}
Task: Check Lifecycle
▪ Rotate screen!
Android Development with Kotlin, Part 1 | 2018 | Andreas Jakl | FH St. Pölten 54
Rotation
Saving the State
▪ Bundle for storing small amount of data
▪ Only used when resuming apps, not for re-starts
▪ Built-in for activity: save key-value pairs
▪ Key definition
▪ Save state
▪ Restore in onCreate() + default if not set
Android Development with Kotlin, Part 1 | 2018 | Andreas Jakl | FH St. Pölten 55
private val KEY_TEXT = "uiText"
override fun onSaveInstanceState(outState: Bundle?) {
outState?.putString(KEY_TEXT, tv_hello.text.toString())
super.onSaveInstanceState(outState)
}
if (savedInstanceState != null) {
tv_hello.text = savedInstanceState.getString(KEY_TEXT, getText(R.string.hello_text).toString())
}
DEBUGGING
Finding and Fixing Errors
Android Development with Kotlin, Part 1 | 2018 | Andreas Jakl | FH St. Pölten 56
Trigger Error
▪ Create unhandled exception in onCreate()
▪ App crashes on startup
▪ Check logcat (set log level to “Error”)
Android Development with Kotlin, Part 1 | 2018 | Andreas Jakl | FH St. Pölten 57
throw Exception("Error!")
Debugging Android Apps
▪ Set Breakpoints & use debugging tools
▪ Run app with “Debug” mode
▪ Break on any exception
▪ Run > View Breakpoints … >
Activate “Any Exception”
▪ may include lots of others too
Android Development with Kotlin, Part 1 | 2018 | Andreas Jakl | FH St. Pölten 58
Android Lint
▪ Static Code Analysis: Analyze > Inspect Code…
Android Development with Kotlin, Part 1 | 2018 | Andreas Jakl | FH St. Pölten 59
Issues with R Class / Unknown Error Source
▪ Recheck XML in your resource files (layouts, …)
▪ Android Studio might not highlight everything, e.g. some typos
▪ Clean project to rebuild from scratch
▪ Build > Clean Project
▪ Re-Sync project with Gradle
▪ Tools > Android > Sync Project with Gradle Files
▪ Run Android Lint
Android Development with Kotlin, Part 1 | 2018 | Andreas Jakl | FH St. Pölten 60
Exercise: Guess-a-Number
▪ Create UI with at least 3 views:
▪ EditText (“Plain Text” or “Number”), Button, TextView
▪ Put all user-visible text in strings.xml resource
▪ Phone thinks of random number [1..100]
▪ User enters number and taps button
▪ Phone tells if number was too low, too high or correct
▪ Bonus: also add number of tries to message
▪ Bonus: reset game and create new random number
▪ Bonus: handle screen rotation
Android Development with Kotlin, Part 1 | 2018 | Andreas Jakl | FH St. Pölten 61
CODE STYLE
Documentation & Naming Conventions
Android Development with Kotlin, Part 1 | 2018 | Andreas Jakl | FH St. Pölten 62
Naming Conventions
▪ Android naming conventions & more:
▪ https://android.github.io/kotlin-guides/style.html
▪ Generic Kotlin
▪ https://kotlinlang.org/docs/reference/coding-conventions.html
Android Development with Kotlin, Part 1 | 2018 | Andreas Jakl | FH St. Pölten 63
Naming Conventions
▪ Package names
▪ Always lowercase
▪ Classes / Objects
▪ Start with upper case letter, camel humps
Android Development with Kotlin, Part 1 | 2018 | Andreas Jakl | FH St. Pölten 64
package com.andreasjakl.helloworld
class MainActivity : AppCompatActivity() {
Naming Conventions
▪ Functions, properties, local variables
▪ Start with lower case letter, camel humps, no underscores
▪ Exception: constructors (-> same name as class, uppercase starting letter)
▪ Constants
▪ Uppercase, underscore-separated
Android Development with Kotlin, Part 1 | 2018 | Andreas Jakl | FH St. Pölten 65
var myCounter = 3
override fun onSaveInstanceState(outState: Bundle?) {
private val KEY_TEXT = "uiText"
Documenting Code
▪ Code comments
▪ Important for classes, methods and properties (especially public)
▪ Java: JavaDoc
▪ Kotlin: KDoc – https://kotlinlang.org/docs/reference/kotlin-doc.html
Android Development with Kotlin, Part 1 | 2018 | Andreas Jakl | FH St. Pölten 66
KDoc Syntax
▪ Add comment directly above class / function
▪ Starts with /** , ends with */
▪ Every documentation line has * at the beginning – not part of comment
▪ Block tags
▪ Parameters: @param <name>
▪ Returns: @return
Android Development with Kotlin, Part 1 | 2018 | Andreas Jakl | FH St. Pölten 67
Generate Documentation: Dokka
▪ Add dokka-android plugin to app build.gradle
▪ Add gradle task “dokka” to configure documentation
▪ See: https://github.com/Kotlin/dokka/blob/master/README.md
Android Development with Kotlin, Part 1 | 2018 | Andreas Jakl | FH St. Pölten 68
apply plugin: 'com.android.application'
apply plugin: 'kotlin-android'
apply plugin: 'kotlin-android-extensions'
apply plugin: 'org.jetbrains.dokka-android'
dokka {
outputFormat = 'html'
outputDirectory = "$buildDir/javadoc"
}
Generate Documentation: Dokka
▪ Configure docker version and dependency in module’s build.gradle
▪ Run gradle task “dokka” in terminal
▪ gradlew dokka
Android Development with Kotlin, Part 1 | 2018 | Andreas Jakl | FH St. Pölten 69
buildscript {
ext.kotlin_version = '1.2.10'
ext.dokka_version = '0.9.15'
repositories {
google()
jcenter()
}
dependencies {
classpath 'com.android.tools.build:gradle:3.0.1'
classpath "org.jetbrains.kotlin:kotlin-gradle-plugin:$kotlin_version"
classpath "org.jetbrains.dokka:dokka-android-gradle-plugin:${dokka_version}"
}
}
Generate Documentation: Dokka
▪ Generated HTML documentation in app/build/javadoc directory:
Android Development with Kotlin, Part 1 | 2018 | Andreas Jakl | FH St. Pölten 70
ACTIVITIES
Adding multiple pages to your app
Android Development with Kotlin, Part 1 | 2018 | Andreas Jakl | FH St. Pölten 71
Our Task: Passing Data
Android Development with Kotlin, Part 1 | 2018 | Andreas Jakl | FH St. Pölten 72
Navigation
Android Development with Kotlin, Part 1 | 2018 | Andreas Jakl | FH St. Pölten 73
Activity Activity
not called directly
Indirect Triggering
Android Development with Kotlin, Part 1 | 2018 | Andreas Jakl | FH St. Pölten 74
Activity Activity
Intents
Flexibility: Launch Various Tasks
Android Development with Kotlin, Part 1 | 2018 | Andreas Jakl | FH St. Pölten 75
Activity Activity
Start new
Intents
Take picture
Open browser
What is an Intent?
Android Development with Kotlin, Part 1 | 2018 | Andreas Jakl | FH St. Pölten 76
- Message object
- Request action from other app component
- Can include data (extras)
Image source: Android Developer Guide
https://developer.android.com/guide/components/intents-filters.html
Exercise: Create Main Activity
▪ Name: GreetingApp
▪ UI
▪ TextView, EditText, Button
▪ Use helpful ids
▪ Externalize text to strings.xml
▪ Ensure proper dynamic layout
▪ Use setOnClickListener() on button
▪ Display entered text with a toast
▪ Search for documentation!
Android Development with Kotlin, Part 1 | 2018 | Andreas Jakl | FH St. Pölten 77
Exercise: Create Greeting Activity
Android Development with Kotlin, Part 1 | 2018 | Andreas Jakl | FH St. Pölten 78
Exercise: UI for Greeting Activity
▪ UI
▪ 2x TextView with helpful IDs
▪ Check AndroidManifest.xml
▪ Shows second activity
▪ It’s not configured for MAIN / LAUNCHER
Android Development with Kotlin, Part 1 | 2018 | Andreas Jakl | FH St. Pölten 79
Context
▪ Global information about app environment
▪ Provided by Android system
▪ Access app-specific resources
▪ App-level operations (e.g., launching activities)
Android Development with Kotlin, Part 1 | 2018 | Andreas Jakl | FH St. Pölten 80
Create & Launch Intent
Android Development with Kotlin, Part 1 | 2018 | Andreas Jakl | FH St. Pölten 81
val welcomeIntent = Intent(this, GreetingActivity::class.java)
startActivity(welcomeIntent)
Context Activity to start
Start!
Passing Data
▪ Intents support extended data
▪ Key / Value-based
▪ Default Intent.EXTRA_TEXT for passing basic String data
Android Development with Kotlin, Part 1 | 2018 | Andreas Jakl | FH St. Pölten 82
welcomeIntent.putExtra(Intent.EXTRA_TEXT, et_name.text.toString())
Text from EditText
Receiving Extra Data
▪ Activity has intent property
▪ Provides access to details about Intent
Android Development with Kotlin, Part 1 | 2018 | Andreas Jakl | FH St. Pölten 83
// Check if the calling intent actually provided EXTRA_TEXT data
if (intent.hasExtra(Intent.EXTRA_TEXT)) {
// Retrieve String contents from EXTRA_TEXT data
var userName = intent.getStringExtra(Intent.EXTRA_TEXT)
// Apply the String to the UI
tv_name.text = userName
}
Enable Back Navigation Arrow
▪ Specify parent activity in manifest
▪ Add meta-data if targeting Android 4.0
▪ For newer versions, the parentActivityName is enough
Android Development with Kotlin, Part 1 | 2018 | Andreas Jakl | FH St. Pölten 84
<activity android:name=".GreetingActivity"
android:parentActivityName=".MainActivity">
<meta-data
android:name="android.support.PARENT_ACTIVITY"
android:value=".MainActivity" />
</activity>
Implicit Intent
▪ Action to be done + (optional) data
▪ Take picture
▪ Call contact
▪ Show web page
▪ …
▪ Multiple apps can handle intent?
▪ Android lets user choose
Android Development with Kotlin, Part 1 | 2018 | Andreas Jakl | FH St. Pölten 85
Activity
Start new
Take picture
Open browser
Open Web Site
▪ Common Intents
▪ https://developer.android.com/guide/components/
intents-common.html
▪ -> Web Browser
▪ Extend UI
▪ Second button
▪ Click listener
Android Development with Kotlin, Part 1 | 2018 | Andreas Jakl | FH St. Pölten 86
Resolving Intents
Android Development with Kotlin, Part 1 | 2018 | Andreas Jakl | FH St. Pölten 87
// Target address, converted from String to URI
val webPage = Uri.parse("https://www.andreasjakl.com/")
// Create an intent. ACTION_VIEW is generic to show data to the user
// Apps can subscribe to handle specific URIs
// See: https://developer.android.com/reference/android/content/Intent.html#ACTION_VIEW
val webIntent = Intent(Intent.ACTION_VIEW, webPage)
// Check if at least one app is installed to handle our intent
if (webIntent.resolveActivity(packageManager) != null) {
// If yes, start the activity!
startActivity(webIntent)
}
URI?
Android Development with Kotlin, Part 1 | 2018 | Andreas Jakl | FH St. Pölten 88
scheme:[//[user[:password]@]host[:port]][/path][?query][#fragment]
https://www.andreasjakl.com/
mailto:andreas.jakl@fhstp.ac.at?subject=Android
geo:48.214643,15.6224716
spotify:album:3hrSH1h42tH4W1ods3Cm7o
Exercise
▪ Launch another common intent
▪ https://developer.android.com/guide/components/intents-common.html
▪ Examples
▪ Map
▪ Share
▪ Email
▪ Camera
▪ Note: some activities need extra permissions in your manifest!
Android Development with Kotlin, Part 1 | 2018 | Andreas Jakl | FH St. Pölten 89
THANK YOU!
Android Development with Kotlin, Part 1 | 2018 | Andreas Jakl | FH St. Pölten 90

Android Development with Kotlin, Part 1 - Introduction

  • 1.
    St. Pölten Universityof Applied SciencesSt. Pölten University of Applied Sciences Platzhalter für möglichen Bildeinsatz Android Development with Kotlin, Part 1 Introduction Andreas Jakl Digital Healthcare FH St. Pölten Platzhalter für möglichen Bildeinsatz Version 1.3
  • 2.
    Andreas Jakl ▪ Focusareas ▪ AR / VR, mobile apps, sensors, interaction technology, software architecture, open source developer (NFC, Bluetooth Beacons) ▪ Microsoft MVP (Most Valuable Professional) ▪ mobility.builders community: Mobile Developer After-Work Events ▪ Previous Experience ▪ Tieto, Start-up (Mopius), Nokia (Finland), Siemens Mobile (Munich), FH Hagenberg (Mobile Computing) Android Development with Kotlin, Part 1 | 2018 | Andreas Jakl | FH St. Pölten https://www.andreasjakl.com/ @andijakl andreas.jakl@fhstp.ac.at 2
  • 3.
    Contents ▪ Hybrid &Native Apps ▪ Native Android Development ▪ Android & SDK Versions ▪ Hello World ▪ Emulators, Devices & ADB ▪ Android Emulators & Build Process ▪ Kotlin Android Extensions ▪ App Lifecycle ▪ Saving App State ▪ Debugging ▪ Code Style + Documentation ▪ Activities & Intents ▪ Implicit Intents Android Development with Kotlin, Part 1 | 2018 | Andreas Jakl | FH St. Pölten 3
  • 4.
    Android Studio ▪ Ifyou have not already: ▪ Install Android Studio now! ▪ It’ll take some time … ▪ https://developer.android.com/studio/index.html ▪ Already includes JDK ▪ Troubleshooting ▪ https://docs.google.com/document/d/1w1Xn_hnSAODAAtdRDp7haYPBtEwX _l7Htpf8Wpgbu6w/pub?embedded=true Android Development with Kotlin, Part 1 | 2018 | Andreas Jakl | FH St. Pölten 4
  • 5.
    NATIVE APPS Web vsHybrid vs Native Android Development with Kotlin, Part 1 | 2018 | Andreas Jakl | FH St. Pölten 5
  • 6.
    Web vs Hybridvs Native Android Development with Kotlin, Part 1 | 2018 | Andreas Jakl | FH St. Pölten 6 Web Apps Multi-platform Web UI / UX Run in browser (can be offline) Slower performance Less system integration Native Apps Single platform Native UI / UX Run directly on OS Fast performance, best system integration. More expensive. Hybrid Apps Multi-platform Hybrid UI / UX Parts in HTML, parts native
  • 7.
    Web vs Hybridvs Native Android Development with Kotlin, Part 1 | 2018 | Andreas Jakl | FH St. Pölten 7 Web Apps Native Apps Hybrid Apps Cost User Experience
  • 8.
    Additional Materials ▪ FreeAndroid Courses by Google & Udacity ▪ Java Programming Basics: https://www.udacity.com/course/java-programming- basics--ud282# ▪ Android Basics: User Interface: https://www.udacity.com/course/android-basics- user-interface--ud834# ▪ Developing Android Apps: https://www.udacity.com/course/new-android- fundamentals--ud851# ▪ Kotlin for Android Developers: https://www.udacity.com/course/kotlin-for- android-developers--ud888 ▪ Quick Kotlin overview for Java Android devs: https://developer.android.com/kotlin/index.html Android Development with Kotlin, Part 1 | 2018 | Andreas Jakl | FH St. Pölten 8
  • 9.
    NATIVE ANDROID DEVELOPMENT AndroidDevelopment with Kotlin, Part 1 | 2018 | Andreas Jakl | FH St. Pölten 9
  • 10.
    Android Development Android Developmentwith Kotlin, Part 1 | 2018 | Andreas Jakl | FH St. Pölten 10 Java Kotlin C++ Frame- works (Unity, Xamarin, Qt, …) Web Android Studio Visual Studio Specific tools Visual Studio Code, WebStorm, etc. IntelliJ IDEA
  • 11.
    Android Web /Hybrid Apps Android Development with Kotlin, Part 1 | 2018 | Andreas Jakl | FH St. Pölten 11 Image source: Google, https://developer.android.com/guide/webapps/index.html
  • 12.
    Android Web /Hybrid Apps Android Development with Kotlin, Part 1 | 2018 | Andreas Jakl | FH St. Pölten 12 Cordova Native functionality (Java, C++, …) Image source: Google, https://developer.android.com/guide/webapps/index.html
  • 13.
    Cross-Platform Engines ▪ Usuallyspecialized for app types ▪ Unity ▪ Games, 2D / 3D graphical apps ▪ Cross-platform ▪ Graphical editor, code with C# ▪ Xamarin ▪ Apps ▪ iOS, Android, Windows ▪ Cross-platform C# APIs, with Xamarin.Forms also UI. Specific native code possible ▪ Qt ▪ Apps and embedded ▪ Cross-platform ▪ UI with JavaScript / QML, native code with C++ Android Development with Kotlin, Part 1 | 2018 | Andreas Jakl | FH St. Pölten 13 Image sources: Unity Logo, by Unity Technologies Public domain, https://en.wikipedia.org/wiki/File:Unity_Technologies_Logo.svg Xamarin Logo, by Xamarin Inc. / Microsoft Public domain, https://en.wikipedia.org/wiki/File:Xamarin-logo.svg Qt Logo, by The Qt Company Public domain, https://en.wikipedia.org/wiki/File:Qt_logo_2016.svg
  • 14.
    Android C++ ▪ NativeDevelopment Kit (NDK) ▪ C and C++ code ▪ Why? ▪ Reuse existing C++ code & libraries ▪ Extra performance, less latency ▪ Combine: communication Java <> C++ ▪ Java Native Interface (JNI) ▪ https://developer.android.com/ndk/guides/index.html Android Development with Kotlin, Part 1 | 2018 | Andreas Jakl | FH St. Pölten 14 Image credits: logo for C++ created by Jeremy Kratz Licensed for use of any purpose by the Standard C++ Foundatino https://en.wikipedia.org/wiki/File:ISO_C%2B%2B_Logo.svg
  • 15.
    Java (for Android) ▪Java: Source code > Byte code > executed by Java Virtual Machine (JVM) ▪ License ▪ OpenJDK ▪ GPL v2 license ▪ De-facto reference implementation of Java by Oracle / Sun, basis for Oracle JDK ▪ Used in Android since Nougat ▪ Android uses recent Java. By default part of Android Studio: C:android-studiojre ▪ Trial Google vs. Oracle ▪ Use of Java = fair use? Switch to OpenJDK as a result (before: Apache Harmony, re-implementation of copyrighted Java APIs) ▪ http://www.zdnet.com/article/oracle-vs-google-just-as-you-thought-java-android-row-was-over-it-all-kicks-off-again/ Android Development with Kotlin, Part 1 | 2018 | Andreas Jakl | FH St. Pölten 15 Image credits: Duke, the mascot used by Java. Copyright Sun Microsystems Inc., BSD license https://en.wikipedia.org/wiki/File:Duke_(Java_mascot)_waving.svg
  • 16.
    Kotlin ▪ Programming language,“improved Java” ▪ Runs on Java JVM ▪ Interoperable with Java code + libraries ▪ Possible to mix Kotlin + Java in same project ▪ But can also be compiled to JavaScript + native (C) ▪ Created by JetBrains ▪ Open source language (Apache 2 license): https://github.com/JetBrains/kotlin ▪ https://kotlinlang.org/ Android Development with Kotlin, Part 1 | 2018 | Andreas Jakl | FH St. Pölten 16 Image credits: Kotlin Logo, by JetBrains. https://commons.wikimedia.org/wiki/File:Kotlin-logo.svg
  • 17.
    Kotlin & Android ▪Android ▪ Integrated in Android Studio 3+ ▪ Fully supported programming language for Android ▪ Kotlin Android Extensions: https://kotlinlang.org/docs/tutorials/android- plugin.html Android Development with Kotlin, Part 1 | 2018 | Andreas Jakl | FH St. Pölten 17 Image credits: Kotlin Logo, by JetBrains. https://commons.wikimedia.org/wiki/File:Kotlin-logo.svg
  • 18.
    Android Studio ▪ OfficialIDE ▪ Customized from JetBrain’s IntelliJ IDEA ▪ Windows, Mac OS, Linux Android Development with Kotlin, Part 1 | 2018 | Andreas Jakl | FH St. Pölten 18
  • 19.
    ANDROID PLATFORM Versions &Structure Android Development with Kotlin, Part 1 | 2018 | Andreas Jakl | FH St. Pölten 19
  • 20.
    Android Versions ▪ VersionDistribution: https://developer.android.com/about/dashboards/index.html#Platform ▪ More features in newer versions ▪ But: partly backported ▪ Reduces fragmentation ▪ Support Library (AppCompat) ▪ Google Play Services Android Development with Kotlin, Part 1 | 2018 | Andreas Jakl | FH St. Pölten 20
  • 21.
    Android Versions Android Developmentwith Kotlin, Part 1 | 2018 | Andreas Jakl | FH St. Pölten 21
  • 22.
    SDK Versions ▪ MinSDK ▪Lowest OS your app can run on ▪ Restricts features and APIs you can use ▪ TargetSDK ▪ Version you tested the app on ▪ Generally forward compatible: if behavior changes in new version, new Android will still “simulate” behavior of old TargetSDK version (e.g., Runtime permissions with Android M) ▪ https://developer.android.com/reference/android/os/Build.VERSION_CODES.html ▪ Use the latest version when starting a new project ▪ CompileSDK ▪ Not part of the manifest, only relevant for developer ▪ Generally use latest version -> allows using latest APIs if needed Android Development with Kotlin, Part 1 | 2018 | Andreas Jakl | FH St. Pölten 22
  • 23.
    HELLO WORLD Your FirstAndroid App Android Development with Kotlin, Part 1 | 2018 | Andreas Jakl | FH St. Pölten 23
  • 24.
    Create New Project AndroidDevelopment with Kotlin, Part 1 | 2018 | Andreas Jakl | FH St. Pölten 24
  • 25.
    Android Development withKotlin, Part 1 | 2018 | Andreas Jakl | FH St. Pölten 25
  • 26.
    Android Development withKotlin, Part 1 | 2018 | Andreas Jakl | FH St. Pölten 26
  • 27.
    Android Development withKotlin, Part 1 | 2018 | Andreas Jakl | FH St. Pölten 27
  • 28.
    Project Structure Android Developmentwith Kotlin, Part 1 | 2018 | Andreas Jakl | FH St. Pölten 28 See: https://developer.android.com/studio/build/index.html
  • 29.
    Views ▪ Android userinterface (UI) composed of views ▪ TextView ▪ ImageView ▪ Button ▪ Etc. ▪ All managed by a layout ▪ Positioning of views on the screen Android Development with Kotlin, Part 1 | 2018 | Andreas Jakl | FH St. Pölten 29
  • 30.
    Design Android Development withKotlin, Part 1 | 2018 | Andreas Jakl | FH St. Pölten 30 TextView ImageView Button Toggle: Design / Text (XML)
  • 31.
    XML Android Development withKotlin, Part 1 | 2018 | Andreas Jakl | FH St. Pölten 31 <?xml version="1.0" encoding="utf-8"?> <android.support.constraint.ConstraintLayout xmlns:android="http://schemas.android.com/apk/res/android" xmlns:app="http://schemas.android.com/apk/res-auto" xmlns:tools="http://schemas.android.com/tools" android:layout_width="match_parent" android:layout_height="match_parent" tools:context="com.andreasjakl.helloworld.MainActivity" tools:layout_editor_absoluteY="81dp"> <TextView android:id="@+id/textView" android:layout_width="wrap_content" android:layout_height="wrap_content" android:layout_marginBottom="8dp" android:layout_marginEnd="8dp" android:layout_marginStart="8dp" android:layout_marginTop="8dp" android:text="Hello World!" app:layout_constraintBottom_toBottomOf="parent" app:layout_constraintEnd_toEndOf="parent" app:layout_constraintStart_toStartOf="parent" app:layout_constraintTop_toTopOf="parent" /> <ImageView android:id="@+id/imageView" android:layout_width="wrap_content" android:layout_height="wrap_content" android:layout_marginEnd="8dp" android:layout_marginStart="8dp" android:layout_marginTop="8dp" app:layout_constraintEnd_toEndOf="@+id/textView" app:layout_constraintStart_toStartOf="@+id/textView" app:layout_constraintTop_toBottomOf="@+id/textView" app:srcCompat="@android:drawable/btn_star_big_on" /> <Button android:id="@+id/button" android:layout_width="wrap_content" android:layout_height="wrap_content" android:layout_marginEnd="8dp" android:layout_marginTop="8dp" android:text="Button" app:layout_constraintEnd_toEndOf="@+id/imageView" app:layout_constraintStart_toStartOf="@+id/imageView" app:layout_constraintTop_toBottomOf="@+id/imageView" /> </android.support.constraint.ConstraintLayout> TextView ImageView Button
  • 32.
    Activity & Views ▪Activity’s onCreate(): ▪ R class ▪ Dynamically identify contents in res folder ▪ setContentView() ▪ Inflates the layout XML file Android Development with Kotlin, Part 1 | 2018 | Andreas Jakl | FH St. Pölten 32 setContentView(R.layout.activity_main)
  • 33.
    SDK Manager ▪ AndroidStudio > File > Settings > Appearance & Behavior > System Settings > Android SDK, or: ▪ Install all “SDK platforms” you need ▪ SDK Tools: ensure you have at least ▪ Android SDK Build-Tools ▪ Android Emulator ▪ Android SDK Platform-Tools ▪ Android SDK Tools ▪ Google Play Services ▪ Google USB Driver (on Windows) ▪ Intel x86 Emulator Accelerator (HAXM installer) ▪ Support Repository Android Development with Kotlin, Part 1 | 2018 | Andreas Jakl | FH St. Pölten 33
  • 34.
    Running the App ▪Press “Play” arrow ▪ Select deployment target ▪ Connected phones or emulator ▪ “Create New Virtual Device” Android Development with Kotlin, Part 1 | 2018 | Andreas Jakl | FH St. Pölten 34
  • 35.
    Android Debug Bridge(ADB) ▪ ADB manages connections to phones & emulators ▪ Debugging ▪ Installing apps ▪ Windows: add to path (next slide) ▪ “adb.exe” usually in C:Androidplatform-tools ▪ Powershell: “adb devices –l” to show all connected devices Android Development with Kotlin, Part 1 | 2018 | Andreas Jakl | FH St. Pölten 35 Emulator + phone connected
  • 36.
    Windows: Add ADBto Environment Variables Android Development with Kotlin, Part 1 | 2018 | Andreas Jakl | FH St. Pölten 36
  • 37.
    Android Emulators ▪ Freelychoose device configuration ▪ Screen size, OS, memory, etc. ▪ Hardware Acceleration ▪ Intel HAXM, but only for Intel. Conflict with Hyper-V https://developer.android.com/studio/run/emulator- acceleration.html#accel-vm ▪ Alternative: Microsoft Android emulator https://www.visualstudio.com/vs/msft-android- emulator/ Android Development with Kotlin, Part 1 | 2018 | Andreas Jakl | FH St. Pölten 37
  • 38.
    Deploy to AndroidPhone ▪ Enable Developer Options ▪ Settings > (System) > About Phone > tap 7x on “Build Number” ▪ Enable “USB debugging” ▪ Connect phone via USB ▪ Ensure debugging is active ▪ Device shows up in “adb devices” Android Development with Kotlin, Part 1 | 2018 | Andreas Jakl | FH St. Pölten 38
  • 39.
    Gradle ▪ Build automationsystem ▪ Used by Android Studio ▪ Can be run manually from command line ▪ Converts code to installable package ▪ Configuration: build.gradle ▪ You define: dependencies, versions, etc. ▪ https://developer.android.com/studio/build /index.html Android Development with Kotlin, Part 1 | 2018 | Andreas Jakl | FH St. Pölten 39 Image credits: Gradle Logo copyright Gradle, Inc. Build process copyright Google, https://developer.android.com/studio/build/index.html
  • 40.
    Android Build Process ▪Gradle settings ▪ settings.gradle (project root directory) ▪ Which modules to include. Usually only one line Android Development with Kotlin, Part 1 | 2018 | Andreas Jakl | FH St. Pölten 40 include ':app'
  • 41.
    Android Build Process ▪Top-level build file ▪ build.gradle (project root directory) ▪ Applies to all modules ▪ buildscript: Gradle repositories & dependencies Android Development with Kotlin, Part 1 | 2018 | Andreas Jakl | FH St. Pölten 41 buildscript { ext.kotlin_version = '1.2.10' repositories { google() jcenter() } dependencies { classpath 'com.android.tools.build:gradle:3.0.1' classpath "org.jetbrains.kotlin:kotlin-gradle-plugin:$kotlin_version" } }
  • 42.
    Android Build Process ▪Module-level build file ▪ project/module/settings.gradle ▪ Only apply to this module ▪ Custom packaging options: Android options, module-level dependencies, product flavors (free / paid, …) Android Development with Kotlin, Part 1 | 2018 | Andreas Jakl | FH St. Pölten 42
  • 43.
    ADDING INTERACTIVITY Hello World2.0 Android Development with Kotlin, Part 1 | 2018 | Andreas Jakl | FH St. Pölten 43
  • 44.
    Adapt Size &Color ▪ Check Google Material Design guidelines ▪ https://material.io/guidelines/ ▪ Size ▪ View: use “dp” for device-independent pixels. Same physical view size no matter the pixel density of the screen. ▪ Text: use “sp” for scale-independent pixels. Also considers user’s settings. ▪ Color ▪ Use color tool: https://material.io/color/ Android Development with Kotlin, Part 1 | 2018 | Andreas Jakl | FH St. Pölten 44
  • 45.
    Improving XML Definitions ▪Collect text in “res/values/strings.xml” ▪ Reference from TextView & Button ▪ Easier to localize and change ▪ Give useful IDs to elements ▪ Start with “@+id/” ▪ + indicates it’s a new resource ID ▪ Rename e.g., “@+id/textView” -> “@+id/tv_hello” Android Development with Kotlin, Part 1 | 2018 | Andreas Jakl | FH St. Pölten 45 <TextView android:id="@+id/tv_hello"
  • 46.
    Interactivity with Kotlinfor Android ▪ MainActivity.kt > Change TextView text when Button is clicked ▪ Create member variables to access UI elements ▪ In onCreate(), find views: ▪ Set click listener and change TextView text Android Development with Kotlin, Part 1 | 2018 | Andreas Jakl | FH St. Pölten 46 private lateinit var mChangeTextButton : Button private lateinit var mHelloTextView : TextView mHelloTextView = findViewById(R.id.tv_hello) mChangeTextButton = findViewById(R.id.bt_change) mChangeTextButton.setOnClickListener { mHelloTextView.text = "Welcome!" }
  • 47.
    Interactivity with Kotlinfor Android ▪ Define “Welcome!” text in strings.xml and load from Kotlin code: Android Development with Kotlin, Part 1 | 2018 | Andreas Jakl | FH St. Pölten 47 mChangeTextButton.setOnClickListener { mHelloTextView.text = getText(R.string.welcome_text) }
  • 48.
    Kotlin Android Extensions ▪findViewById() – easy to make errors, lots of code to write ▪ Kotlin Android Extensions make accessing views easier ▪ build.gradle: ensure the plugin is loaded ▪ MainActivity.kt: Add import with name of xml file ▪ Directly access View elements: Android Development with Kotlin, Part 1 | 2018 | Andreas Jakl | FH St. Pölten 48 apply plugin: 'kotlin-android-extensions' import kotlinx.android.synthetic.main.activity_main.* bt_change.setOnClickListener { tv_hello.text = getText(R.string.welcome_text) }
  • 49.
    Rotating the Screen? AndroidDevelopment with Kotlin, Part 1 | 2018 | Andreas Jakl | FH St. Pölten 49 ? Text switches back to original
  • 50.
    ANATOMY OF ANDROIDAPPS Lifecycle Android Development with Kotlin, Part 1 | 2018 | Andreas Jakl | FH St. Pölten 50
  • 51.
    Android Application Components 1.Activity ▪ “Single focused thing the user can do” ▪ Creates view (to draw, based on XML layout file) and receives events (touch) 2. Service 3. Content Provider 4. Broadcast Receiver Android Development with Kotlin, Part 1 | 2018 | Andreas Jakl | FH St. Pölten 51
  • 52.
    Android Development withKotlin, Part 1 | 2018 | Andreas Jakl | FH St. Pölten 52 Source:https://developer.android.com/guide/components/activities/activity-lifecycle.html
  • 53.
    Task: Check Lifecycle ▪Override all lifecycle methods of the activity ▪ Log status message (Log.d) ▪ Create TAG to recognize your log messages ▪ Example ▪ Check output in logcat Android Development with Kotlin, Part 1 | 2018 | Andreas Jakl | FH St. Pölten 53 private val TAG = MainActivity::class.java.simpleName override fun onStart() { super.onStart() Log.d(TAG, "onStart") }
  • 54.
    Task: Check Lifecycle ▪Rotate screen! Android Development with Kotlin, Part 1 | 2018 | Andreas Jakl | FH St. Pölten 54 Rotation
  • 55.
    Saving the State ▪Bundle for storing small amount of data ▪ Only used when resuming apps, not for re-starts ▪ Built-in for activity: save key-value pairs ▪ Key definition ▪ Save state ▪ Restore in onCreate() + default if not set Android Development with Kotlin, Part 1 | 2018 | Andreas Jakl | FH St. Pölten 55 private val KEY_TEXT = "uiText" override fun onSaveInstanceState(outState: Bundle?) { outState?.putString(KEY_TEXT, tv_hello.text.toString()) super.onSaveInstanceState(outState) } if (savedInstanceState != null) { tv_hello.text = savedInstanceState.getString(KEY_TEXT, getText(R.string.hello_text).toString()) }
  • 56.
    DEBUGGING Finding and FixingErrors Android Development with Kotlin, Part 1 | 2018 | Andreas Jakl | FH St. Pölten 56
  • 57.
    Trigger Error ▪ Createunhandled exception in onCreate() ▪ App crashes on startup ▪ Check logcat (set log level to “Error”) Android Development with Kotlin, Part 1 | 2018 | Andreas Jakl | FH St. Pölten 57 throw Exception("Error!")
  • 58.
    Debugging Android Apps ▪Set Breakpoints & use debugging tools ▪ Run app with “Debug” mode ▪ Break on any exception ▪ Run > View Breakpoints … > Activate “Any Exception” ▪ may include lots of others too Android Development with Kotlin, Part 1 | 2018 | Andreas Jakl | FH St. Pölten 58
  • 59.
    Android Lint ▪ StaticCode Analysis: Analyze > Inspect Code… Android Development with Kotlin, Part 1 | 2018 | Andreas Jakl | FH St. Pölten 59
  • 60.
    Issues with RClass / Unknown Error Source ▪ Recheck XML in your resource files (layouts, …) ▪ Android Studio might not highlight everything, e.g. some typos ▪ Clean project to rebuild from scratch ▪ Build > Clean Project ▪ Re-Sync project with Gradle ▪ Tools > Android > Sync Project with Gradle Files ▪ Run Android Lint Android Development with Kotlin, Part 1 | 2018 | Andreas Jakl | FH St. Pölten 60
  • 61.
    Exercise: Guess-a-Number ▪ CreateUI with at least 3 views: ▪ EditText (“Plain Text” or “Number”), Button, TextView ▪ Put all user-visible text in strings.xml resource ▪ Phone thinks of random number [1..100] ▪ User enters number and taps button ▪ Phone tells if number was too low, too high or correct ▪ Bonus: also add number of tries to message ▪ Bonus: reset game and create new random number ▪ Bonus: handle screen rotation Android Development with Kotlin, Part 1 | 2018 | Andreas Jakl | FH St. Pölten 61
  • 62.
    CODE STYLE Documentation &Naming Conventions Android Development with Kotlin, Part 1 | 2018 | Andreas Jakl | FH St. Pölten 62
  • 63.
    Naming Conventions ▪ Androidnaming conventions & more: ▪ https://android.github.io/kotlin-guides/style.html ▪ Generic Kotlin ▪ https://kotlinlang.org/docs/reference/coding-conventions.html Android Development with Kotlin, Part 1 | 2018 | Andreas Jakl | FH St. Pölten 63
  • 64.
    Naming Conventions ▪ Packagenames ▪ Always lowercase ▪ Classes / Objects ▪ Start with upper case letter, camel humps Android Development with Kotlin, Part 1 | 2018 | Andreas Jakl | FH St. Pölten 64 package com.andreasjakl.helloworld class MainActivity : AppCompatActivity() {
  • 65.
    Naming Conventions ▪ Functions,properties, local variables ▪ Start with lower case letter, camel humps, no underscores ▪ Exception: constructors (-> same name as class, uppercase starting letter) ▪ Constants ▪ Uppercase, underscore-separated Android Development with Kotlin, Part 1 | 2018 | Andreas Jakl | FH St. Pölten 65 var myCounter = 3 override fun onSaveInstanceState(outState: Bundle?) { private val KEY_TEXT = "uiText"
  • 66.
    Documenting Code ▪ Codecomments ▪ Important for classes, methods and properties (especially public) ▪ Java: JavaDoc ▪ Kotlin: KDoc – https://kotlinlang.org/docs/reference/kotlin-doc.html Android Development with Kotlin, Part 1 | 2018 | Andreas Jakl | FH St. Pölten 66
  • 67.
    KDoc Syntax ▪ Addcomment directly above class / function ▪ Starts with /** , ends with */ ▪ Every documentation line has * at the beginning – not part of comment ▪ Block tags ▪ Parameters: @param <name> ▪ Returns: @return Android Development with Kotlin, Part 1 | 2018 | Andreas Jakl | FH St. Pölten 67
  • 68.
    Generate Documentation: Dokka ▪Add dokka-android plugin to app build.gradle ▪ Add gradle task “dokka” to configure documentation ▪ See: https://github.com/Kotlin/dokka/blob/master/README.md Android Development with Kotlin, Part 1 | 2018 | Andreas Jakl | FH St. Pölten 68 apply plugin: 'com.android.application' apply plugin: 'kotlin-android' apply plugin: 'kotlin-android-extensions' apply plugin: 'org.jetbrains.dokka-android' dokka { outputFormat = 'html' outputDirectory = "$buildDir/javadoc" }
  • 69.
    Generate Documentation: Dokka ▪Configure docker version and dependency in module’s build.gradle ▪ Run gradle task “dokka” in terminal ▪ gradlew dokka Android Development with Kotlin, Part 1 | 2018 | Andreas Jakl | FH St. Pölten 69 buildscript { ext.kotlin_version = '1.2.10' ext.dokka_version = '0.9.15' repositories { google() jcenter() } dependencies { classpath 'com.android.tools.build:gradle:3.0.1' classpath "org.jetbrains.kotlin:kotlin-gradle-plugin:$kotlin_version" classpath "org.jetbrains.dokka:dokka-android-gradle-plugin:${dokka_version}" } }
  • 70.
    Generate Documentation: Dokka ▪Generated HTML documentation in app/build/javadoc directory: Android Development with Kotlin, Part 1 | 2018 | Andreas Jakl | FH St. Pölten 70
  • 71.
    ACTIVITIES Adding multiple pagesto your app Android Development with Kotlin, Part 1 | 2018 | Andreas Jakl | FH St. Pölten 71
  • 72.
    Our Task: PassingData Android Development with Kotlin, Part 1 | 2018 | Andreas Jakl | FH St. Pölten 72
  • 73.
    Navigation Android Development withKotlin, Part 1 | 2018 | Andreas Jakl | FH St. Pölten 73 Activity Activity not called directly
  • 74.
    Indirect Triggering Android Developmentwith Kotlin, Part 1 | 2018 | Andreas Jakl | FH St. Pölten 74 Activity Activity Intents
  • 75.
    Flexibility: Launch VariousTasks Android Development with Kotlin, Part 1 | 2018 | Andreas Jakl | FH St. Pölten 75 Activity Activity Start new Intents Take picture Open browser
  • 76.
    What is anIntent? Android Development with Kotlin, Part 1 | 2018 | Andreas Jakl | FH St. Pölten 76 - Message object - Request action from other app component - Can include data (extras) Image source: Android Developer Guide https://developer.android.com/guide/components/intents-filters.html
  • 77.
    Exercise: Create MainActivity ▪ Name: GreetingApp ▪ UI ▪ TextView, EditText, Button ▪ Use helpful ids ▪ Externalize text to strings.xml ▪ Ensure proper dynamic layout ▪ Use setOnClickListener() on button ▪ Display entered text with a toast ▪ Search for documentation! Android Development with Kotlin, Part 1 | 2018 | Andreas Jakl | FH St. Pölten 77
  • 78.
    Exercise: Create GreetingActivity Android Development with Kotlin, Part 1 | 2018 | Andreas Jakl | FH St. Pölten 78
  • 79.
    Exercise: UI forGreeting Activity ▪ UI ▪ 2x TextView with helpful IDs ▪ Check AndroidManifest.xml ▪ Shows second activity ▪ It’s not configured for MAIN / LAUNCHER Android Development with Kotlin, Part 1 | 2018 | Andreas Jakl | FH St. Pölten 79
  • 80.
    Context ▪ Global informationabout app environment ▪ Provided by Android system ▪ Access app-specific resources ▪ App-level operations (e.g., launching activities) Android Development with Kotlin, Part 1 | 2018 | Andreas Jakl | FH St. Pölten 80
  • 81.
    Create & LaunchIntent Android Development with Kotlin, Part 1 | 2018 | Andreas Jakl | FH St. Pölten 81 val welcomeIntent = Intent(this, GreetingActivity::class.java) startActivity(welcomeIntent) Context Activity to start Start!
  • 82.
    Passing Data ▪ Intentssupport extended data ▪ Key / Value-based ▪ Default Intent.EXTRA_TEXT for passing basic String data Android Development with Kotlin, Part 1 | 2018 | Andreas Jakl | FH St. Pölten 82 welcomeIntent.putExtra(Intent.EXTRA_TEXT, et_name.text.toString()) Text from EditText
  • 83.
    Receiving Extra Data ▪Activity has intent property ▪ Provides access to details about Intent Android Development with Kotlin, Part 1 | 2018 | Andreas Jakl | FH St. Pölten 83 // Check if the calling intent actually provided EXTRA_TEXT data if (intent.hasExtra(Intent.EXTRA_TEXT)) { // Retrieve String contents from EXTRA_TEXT data var userName = intent.getStringExtra(Intent.EXTRA_TEXT) // Apply the String to the UI tv_name.text = userName }
  • 84.
    Enable Back NavigationArrow ▪ Specify parent activity in manifest ▪ Add meta-data if targeting Android 4.0 ▪ For newer versions, the parentActivityName is enough Android Development with Kotlin, Part 1 | 2018 | Andreas Jakl | FH St. Pölten 84 <activity android:name=".GreetingActivity" android:parentActivityName=".MainActivity"> <meta-data android:name="android.support.PARENT_ACTIVITY" android:value=".MainActivity" /> </activity>
  • 85.
    Implicit Intent ▪ Actionto be done + (optional) data ▪ Take picture ▪ Call contact ▪ Show web page ▪ … ▪ Multiple apps can handle intent? ▪ Android lets user choose Android Development with Kotlin, Part 1 | 2018 | Andreas Jakl | FH St. Pölten 85 Activity Start new Take picture Open browser
  • 86.
    Open Web Site ▪Common Intents ▪ https://developer.android.com/guide/components/ intents-common.html ▪ -> Web Browser ▪ Extend UI ▪ Second button ▪ Click listener Android Development with Kotlin, Part 1 | 2018 | Andreas Jakl | FH St. Pölten 86
  • 87.
    Resolving Intents Android Developmentwith Kotlin, Part 1 | 2018 | Andreas Jakl | FH St. Pölten 87 // Target address, converted from String to URI val webPage = Uri.parse("https://www.andreasjakl.com/") // Create an intent. ACTION_VIEW is generic to show data to the user // Apps can subscribe to handle specific URIs // See: https://developer.android.com/reference/android/content/Intent.html#ACTION_VIEW val webIntent = Intent(Intent.ACTION_VIEW, webPage) // Check if at least one app is installed to handle our intent if (webIntent.resolveActivity(packageManager) != null) { // If yes, start the activity! startActivity(webIntent) }
  • 88.
    URI? Android Development withKotlin, Part 1 | 2018 | Andreas Jakl | FH St. Pölten 88 scheme:[//[user[:password]@]host[:port]][/path][?query][#fragment] https://www.andreasjakl.com/ mailto:andreas.jakl@fhstp.ac.at?subject=Android geo:48.214643,15.6224716 spotify:album:3hrSH1h42tH4W1ods3Cm7o
  • 89.
    Exercise ▪ Launch anothercommon intent ▪ https://developer.android.com/guide/components/intents-common.html ▪ Examples ▪ Map ▪ Share ▪ Email ▪ Camera ▪ Note: some activities need extra permissions in your manifest! Android Development with Kotlin, Part 1 | 2018 | Andreas Jakl | FH St. Pölten 89
  • 90.
    THANK YOU! Android Developmentwith Kotlin, Part 1 | 2018 | Andreas Jakl | FH St. Pölten 90