KEMBAR78
Android Fundamentals & Figures of 2012 | PPTX
Session
                                          #1
             http://www.iwillstudy.com/group/androi
02-09-2012   d
Mobile Ecosystem

                OEM

    Service
                       Developers
    Provider



               Users
Mobile Operating Systems
   Android
   Symbian
   iOS
   Blackberry OS
   Samsung Bada
   Windows Mobile
   Windows Phone 7
2012

What says
the market
share?
Smartphone Sales




Gartner: World-Wide Smartphone
  Sales (Thousands of Units)
World-Wide Smartphone Sales




  Gartner: World-Wide Smartphone Sales
   (% of Smartphones / % of All phones)
Android History
   Founded in 2003.
   Acquired by Google in August 2005
   OHA was firmed in November 2007.
   Since October 2008 Android has been
    available under a Free Space Software/Open
    Source License.
Open Handset Alliance (OHA)
Open Handset Alliance (OHA)
Open Handset Alliance (OHA)
Android Versions
                                  1.5           Distributio
    1.0         1.1
                               Cup Cake
                                                              API level      %
 Sept 2008    Feb 2009                               n
                               April 2009
                                                1.5 Cupcak
                                                              3           0.2%
                                                e
    1.6         2.0/2.1          2.2
   Donut         Éclair         Froyo           1.6 Donut     4           0.5%
 Sept 2009     Oct 2009        May 2002
                                                2.0,
                                                              7           4.2%
                                                2.1 Eclair
 2.3/2.3.3       3.X               4.0
Gingerbread   Honeycomb    Ice-Cream Sandwich   2.2 Froyo     8           15.5%
 Dec 2010      Feb 2011          Oct 2011
                                                2.3.x Ginger
                                                             9-10         60.6%
                                                bread
                  4.1
                                                3.x.x Honey
              Jelly Bean                                      11-13       2.3%
              July 2012                         comb
                                                4.0.x Ice
Usage share of the different                    Cream         14-15       15.9%
                                                Sandwich
versions, by August 2, 2012
Google Services
   Gmail
   Maps
   Docs
   Latitude
   Calendar
   Google Talk
Market Place


                        Free    Review
  Market?   Revenue?
                       Apps?   Systems?
Why Android is growing?

             • Open Source
Developers   • Free SDK
             • Easy To Use APIs


             • Free
  OEMs       • Open Standards
               (Design/Hardware)


  Service    • Suits Business Model
 Providers   • Huge Market Space
Introduction to Android
Platform
     Android is an open software platform for
      mobile development.
Android Architecture
Linux Kernel



   The architecture is based on the Linux 2.6
    kernel. Android use Linux kernel as its hardware
    abstraction layer.
   It also provides memory management, process
    management, a security model, and networking,
    a lot of core operating system infrastructures that
    are robust and have been proven over time.
Native Libraries




 The next level up is the native libraries.
  Everything that you see here in green is
  written in C and C++.
 It's at this level where a lot of the core

  power of the Android platform comes from.
Android Run Time
Android Run Time
Application Framework
Application Framework
Application Framework
Application Framework
Application Framework
Applications




   And the final layer on top is Applications.
   This is where all the applications get written.
   It includes the home application, the contacts application,
    the browser, and your apps.
   And everything at this layer is, again, using the same
    app framework provided by the layers below.
Application Building Blocks
   Now, if you're going to write an app, the first step is
    to decompose it into the components that are
    supported by the Android platform.
                          • UI component typically corresponding to
           Activity         one screen.

                          • Responds to notification or status
       Intent Receiver      changes. Can wake up your process.

                          • Faceless task that runs in the
           Service          background.


      Content Provider    • Enable applications to share data
Application Building Blocks



 An activity is a single,
  focused thing that the user
  can do.
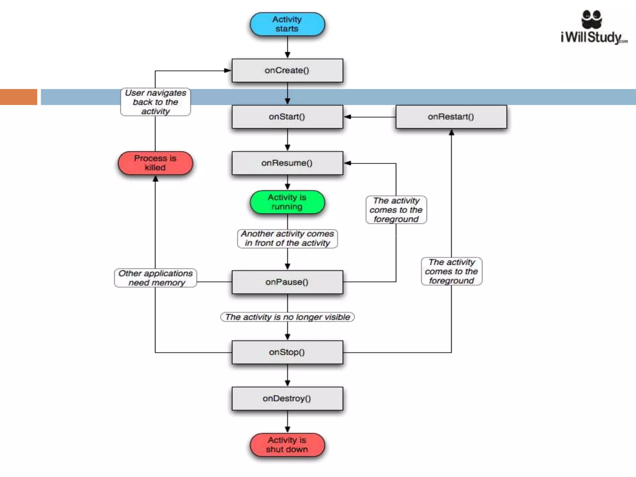
 Activity Lifecycle

 Actual Representation
Actual Representation




                        Componen
                        t
                        Lifecycles
Application Building Blocks



 They are nothing Else but
  messages.
 We need to intent if we need
  to start any Activity , Service or
  Broadcast Messages.
An Activity Diagram




  Activity   Intent   Activity
  One                 Two
Application Building Blocks



   A service run in the background.
   User for long running task.
   A good example is a music player.
   A Service is not a separate process and A
    Service is not a thread.
Component Services


                Notification


               Communication    Service
                Pause/rewind              Background running
                /stop/restart             for playback
Media Player
  Activity           Binder
Application Building Blocks



   Content providers store and retrieve data and
    make it accessible to all applications.
   This is only way to share data across
    applications.
   Examples of Content Provider – Contacts,
    SMS, Calendar, User Define etc.. And NOT
    email
Components - Content
Providers

                            Application

                                Activity      Activity
 Application                                              Application

        Activity                   Content Resolver               Service


  Content Resolver                 Content Provider        Content Resolver




                                                         Remote
                     Data          SQLite      XML        Store
   Let’s make our First AVD
     Android Virtual Device
IDE + Hello World + Program
Structure
     Lets jump into programming now !!




Learning Android is as simple as biting an Appl
Installations
      &
Configuration
Installation Resources
   At Least 2GB of Ram minimum.
   Install Java Run Time.
   Copy Android SDK directories into your
    system
   Install Android SDK manager
   Get Eclipse
   Add ADT plug-in to Eclipse
   Get Android SDK directory on eclipse
SESSION 1
            OVER
        Download the PPT from:
http://www.iwillstudy.com/group/android

Android Fundamentals & Figures of 2012

  • 1.
    Session #1 http://www.iwillstudy.com/group/androi 02-09-2012 d
  • 2.
    Mobile Ecosystem OEM Service Developers Provider Users
  • 3.
    Mobile Operating Systems  Android  Symbian  iOS  Blackberry OS  Samsung Bada  Windows Mobile  Windows Phone 7
  • 4.
  • 7.
    Smartphone Sales Gartner: World-WideSmartphone Sales (Thousands of Units)
  • 8.
    World-Wide Smartphone Sales Gartner: World-Wide Smartphone Sales (% of Smartphones / % of All phones)
  • 9.
    Android History  Founded in 2003.  Acquired by Google in August 2005  OHA was firmed in November 2007.  Since October 2008 Android has been available under a Free Space Software/Open Source License.
  • 10.
  • 11.
  • 12.
  • 13.
    Android Versions 1.5 Distributio 1.0 1.1 Cup Cake API level % Sept 2008 Feb 2009 n April 2009 1.5 Cupcak 3 0.2% e 1.6 2.0/2.1 2.2 Donut Éclair Froyo 1.6 Donut 4 0.5% Sept 2009 Oct 2009 May 2002 2.0, 7 4.2% 2.1 Eclair 2.3/2.3.3 3.X 4.0 Gingerbread Honeycomb Ice-Cream Sandwich 2.2 Froyo 8 15.5% Dec 2010 Feb 2011 Oct 2011 2.3.x Ginger 9-10 60.6% bread 4.1 3.x.x Honey Jelly Bean 11-13 2.3% July 2012 comb 4.0.x Ice Usage share of the different Cream 14-15 15.9% Sandwich versions, by August 2, 2012
  • 14.
    Google Services  Gmail  Maps  Docs  Latitude  Calendar  Google Talk
  • 15.
    Market Place Free Review Market? Revenue? Apps? Systems?
  • 16.
    Why Android isgrowing? • Open Source Developers • Free SDK • Easy To Use APIs • Free OEMs • Open Standards (Design/Hardware) Service • Suits Business Model Providers • Huge Market Space
  • 17.
    Introduction to Android Platform  Android is an open software platform for mobile development.
  • 18.
  • 19.
    Linux Kernel  The architecture is based on the Linux 2.6 kernel. Android use Linux kernel as its hardware abstraction layer.  It also provides memory management, process management, a security model, and networking, a lot of core operating system infrastructures that are robust and have been proven over time.
  • 20.
    Native Libraries  Thenext level up is the native libraries. Everything that you see here in green is written in C and C++.  It's at this level where a lot of the core power of the Android platform comes from.
  • 21.
  • 22.
  • 23.
  • 24.
  • 25.
  • 26.
  • 27.
  • 28.
    Applications  And the final layer on top is Applications.  This is where all the applications get written.  It includes the home application, the contacts application, the browser, and your apps.  And everything at this layer is, again, using the same app framework provided by the layers below.
  • 29.
    Application Building Blocks  Now, if you're going to write an app, the first step is to decompose it into the components that are supported by the Android platform. • UI component typically corresponding to Activity one screen. • Responds to notification or status Intent Receiver changes. Can wake up your process. • Faceless task that runs in the Service background. Content Provider • Enable applications to share data
  • 30.
    Application Building Blocks An activity is a single, focused thing that the user can do. Activity Lifecycle Actual Representation
  • 32.
    Actual Representation Componen t Lifecycles
  • 33.
    Application Building Blocks They are nothing Else but messages.  We need to intent if we need to start any Activity , Service or Broadcast Messages.
  • 34.
    An Activity Diagram Activity Intent Activity One Two
  • 35.
    Application Building Blocks  A service run in the background.  User for long running task.  A good example is a music player.  A Service is not a separate process and A Service is not a thread.
  • 36.
    Component Services Notification Communication Service Pause/rewind Background running /stop/restart for playback Media Player Activity Binder
  • 37.
    Application Building Blocks  Content providers store and retrieve data and make it accessible to all applications.  This is only way to share data across applications.  Examples of Content Provider – Contacts, SMS, Calendar, User Define etc.. And NOT email
  • 38.
    Components - Content Providers Application Activity Activity Application Application Activity Content Resolver Service Content Resolver Content Provider Content Resolver Remote Data SQLite XML Store
  • 39.
    Let’s make our First AVD Android Virtual Device
  • 40.
    IDE + HelloWorld + Program Structure Lets jump into programming now !! Learning Android is as simple as biting an Appl
  • 41.
    Installations & Configuration
  • 42.
    Installation Resources  At Least 2GB of Ram minimum.  Install Java Run Time.  Copy Android SDK directories into your system  Install Android SDK manager  Get Eclipse  Add ADT plug-in to Eclipse  Get Android SDK directory on eclipse
  • 43.
    SESSION 1 OVER Download the PPT from: http://www.iwillstudy.com/group/android

Editor's Notes

  • #11 Logos of all OHAL&T joined hands with AndroidSasken
  • #12 Logos of all OHAL&T joined hands with AndroidSasken
  • #13 Logos of all OHAL&T joined hands with AndroidSasken
  • #15 Services – Gmail Integration, Maps, Docs, Latitude, Goggles, etc (Get the google services icons)
  • #16 Market place – app store, revenue generation, free-paid apps, dollar 25, no strict review system, ecosystem chart can be placed. Ask Gargi about details
  • #17 Reasons why are developers community is growing? – Open Source, free SDK, Easy-to-use APIs, OEMs – Free [Open Standards for developing device designs[drivers] and manufacture devices]Service Providers – Read about it There will b three individual slides and fourth one will b pictorial – a combination of 3
  • #40 geek
  • #41 Put a background Geeky pic