KEMBAR78
PICPROG | PDF
100% found this document useful (4 votes)
381 views8 pages

PICPROG

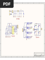
The document shows a circuit diagram with various electronic components including integrated circuits IC1 and IC2 which are voltage regulators, transistors, resistors, capacitors and LEDs. Power is supplied from batteries and regulated to the components using the voltage regulators. The transistors, resistors, capacitors and LEDs are arranged in a circuit to control the lighting of LEDs when buttons are pressed.

Uploaded by

frankcorbet
Copyright
© Attribution Non-Commercial (BY-NC)
We take content rights seriously. If you suspect this is your content, claim it here.
Available Formats
Download as PDF, TXT or read online on Scribd
100% found this document useful (4 votes)
381 views8 pages

PICPROG

The document shows a circuit diagram with various electronic components including integrated circuits IC1 and IC2 which are voltage regulators, transistors, resistors, capacitors and LEDs. Power is supplied from batteries and regulated to the components using the voltage regulators. The transistors, resistors, capacitors and LEDs are arranged in a circuit to control the lighting of LEDs when buttons are pressed.

Uploaded by

frankcorbet
Copyright
© Attribution Non-Commercial (BY-NC)
We take content rights seriously. If you suspect this is your content, claim it here.
Available Formats
Download as PDF, TXT or read online on Scribd
You are on page 1/ 8

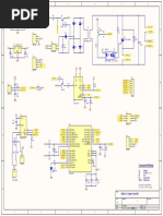
1 2 3 4 5 6 7 8

VPP VCC VPP1 VCC


T2 T1
BC557 BC557

IC1 VDD IC2 VCC

78L05 78L08
1 3 1 3 R4
Vin Vout Vin Vout R7 D5 4k7 D4
D D

GND

GND
820E RED RED
R5
V1 G1 4k7
VTICNICA B80C800

2
1 2 1
AC +
0
4 3
AC -

100u/40V
C4 C2 C1
100nF 100nF VPP1ON
VPPON
T4
T3 BC547
BC547

VDD R3
2k2 D6
GREEN
IC3
1 28 RB7
R1 MCLR RB7
RA0 2 27 RB6
4k7 RA0 RB6
RA1 3 26 RB5
RA1 RB5
RA2 4 25 RB4 R9
C RA2 RB4 C
RA3 5 24 RB3 1k2
RA3 RB3
D1 6 23 RB2 VDD
RA4 RB2
1N4148 CL 7 22 RB1
RA5 RB1
RESET 8 21 RB0
VSS RB0
9 20
OSC1 VDD
10 19 TEXTOOL
OSC2 VSS
22pF P/V1 11 18 D0I VPP1 1 40 RB7
RC0 RC7 MCLR RB7
C5 P/V 12 17 D1I RB5 2 39 RB4
4MHz RC1 RC6 RA0 RB6
C3 VD 13 16 D2 RB6 3 38 RB3
X1 RC2 RC5 RA1 RB5
C6 M 14 15 D2I RB7 4 37 RB2
RC3 RC4 RA2 RB4
10nF 22pF RB3 5 36 RB1
RA3 RB3
16C62 RB2 6 35 RB0
RA4 RB2
RB1 7 34 RA3
RA5 RB1
RB0 8 33 RA2
RE0 RB0
RA3 9 32 VD
RE1 VDD
VD 10 31 RA0
RE2 VSS
P/V1 11 30 RB7
VDD RD7
RA2 12 29 RA1
VSS RD6
RA3 13 28 RA0
OSC1 RD5
K2 VDD VDD P/V 14 27 CL
R8 OSC2 RD4
RESET P/V VPP 15 26 P/V1
1 RC0 RC7
D0 2k2 M 16 25 VD
2 RC1 RC6
D1 RB0 17 24 RB7
3 RC2 RC5
D2 RB1 18 23 RB6
4 RC3 RC4
VPPON R6 R2 RB2 19 22 RB5
5 RD0 RD3
VPP1ON 120k* 120k* K1 RB3 20 21 RB4
6 RD1 RD2
VPP
7 1
B 8 2 B
RB7
9 3
D2I D7 RB6
10 4
VD
11 5
D1I D0I
12 DIODE 6
D0I
13
D1I PTT6
14
15
16
17
18
PICALL HARDWARE VERSION 3.1 JULY 1998
19
20
D0
(c) BOJAN DOBAJ - SLOVENIA
21 OPTIONAL
22
D2 1N4148
23
24
D1
25
DSUB25 D3 1N4148

A A

1 2 3 4 5 6 7 8
PICALL Parts:

Part Used PartType Designators


-----------------------------------------------------------------
1 3 1N4148 D1 D2 D3
2 1 1k2 R9
3 2 2k2 R3 R8*
4 1 4MHz X1
5 3 4k7 R1 R4 R5
6 1 10nF C3
7 2 22pF C5 C6
8 1 40 PIN ZIF SOCKET TEXTOOL
9 1 78L05 IC1
10 1 78L08 IC2
11 2 100nF C1 C2
12 1 100u/40V C4
13 2 120k* (22k) R2 R6
14 1 820R R7*
15 1 B80C800 G1
16 2 BC547 T3 T4
17 2 BC557 T1 T2
18 1 DSUB25F for PCB K2
19 1 GREEN LED 3mm D6
20 1 PIC16C62A(72) IC3
21 2 RED LED 3mm D4 D5
22 1 SOCKET V1

Important !!!!:

1. Voltage stabiliser 78L05 and 78L08 should be used as they have 10


0mA protection (not 7805, 7808 or others).
2. For PIC16C62 (72) 28 PIN socket should be used.
For the power supply a universal AC/DC (3 - 12V) adaptor
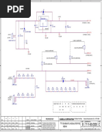
16 - 30 V (DC) +13V
can be used. The switch must be in position 12V. It is 12 - 20 V (AC) IC1 VCC IC2 VPP
recommended to change the capacitor inside the adaptor with VIN G1
capacitor for a minimum 25 V. Check the output voltage B80C800 78L05 78L08
1 2 1 1 3 1 3
(unloaded), it must be at least 16V for PIC16C6x and AC + Vin Vout Vin Vout

GND

GND
PIC16C7x and minimum 14V for PIC16C84. 0
4 3
AC -

2
VPP C1
C2 100nF
220uF/40V
T3 100nF
BC557 C3 14
LPT GND (18-25)
74LS05
7
R9
4k7

74LS05
Vpp40 On/Off
1 2 R10
LPT D4 (6)
4k7
D3 Non inverting (74LS07) or inverting
Red (74LS05, 74LS06)
VPP VPP open collector buffers can be used.

T1
BC557 TEXTOOL 40 ZIF
1 40
MCLR RB7
2 39
RA0 RB6
D1 D2 VCC 3 38
RA1 RB5
R2 Red Green 4 37
RA2 RB4
4k7 5 36
RA3 RB3
6 35
RA4 RB2 28 PIN PICs must be put in
7 34
R8 * R6 R7 RA5 RB1 40 PIN TEXTOOL with PIN 1 on PIN 1
8 33
10k 10k 10k RE0 RB0 (upper part of textool)
9 32
R11 RE1 VDD
74LS05 R1 10 31
680R RE2 VSS
Vpp On/Off 1k 74LS05 11 30
R4 VDD RD7 18 (20) PIN PICs must be put in
9 8 Data Out 12 29
LPT D3 (5) VSS RD6 40 PIN TEXTOOL with PIN 9 (10) on PIN 20
4k7 3 4 13 28
LPT D0 (2) OSC1 RD5 (lower part of textool)
14 27
OSC2 RD4
15 26
RC0 RC7
VCC 16 25
RC1 RC6 8 PIN PICs must be put in
T2 17 24
74LS05 RC2 RC5 40 PIN TEXTOOL with PIN 1 on PIN 3
BC557 Data In 18 23
RC3 RC4
10 11 19 22
LPT ACK (10) RD0 RD3
20 21
RD1 RD2
R3
4k7 74LS05
Clock
5 6
LPT D1 (3)

74LS05
Vdd On/Off
13 12 R5
LPT D2 (4)
4k7
C4 *
330pF
P16PRO programmer for PIC16Cxx microcontrollers by Bojan Dobaj
P16PRO parts:

Part Used PartType Designators


---------------------------------------------------------------------
---

1 1 TEXTOOL 40 ZIF
2 1 1k R1
3 6 4k7 R2 R3 R4 R5 R9 R10
4 3 10k R6 R7 R8 *
5 1 74LS05
6 1 78L05 IC1
7 1 78L08 IC2
8 2 100nF C1 C2
9 1 220uF/40V C3
10 1 330pF C4 *
11 1 680R R11
12 1 B80C800 G1
13 3 BC557 T1 T2 T3
14 1 Green D2
15 2 Red D1 D3
16 - 30 V (DC) +13V
IC1 VCC IC2 VPP
12 - 20 V (AC)
VIN G1
B80C800 78L05 78L08
1 2 1 1 3 1 3
AC + Vin Vout Vin Vout

GND

GND
0
4 3
AC -

2
C1
For the power supply a universal AC/DC (3 - 12V) adaptor C2 100nF
220uF/40V
can be used. The switch must be in position 12V. It is 100nF
recommended to change the capacitor inside the adaptor C3 14
with capacitor for a minimum 25 V. Check the output 74LS05
voltage (unloaded), it must be at least 16V for PIC16C6x 7
and PIC16C7x and minimum 14V for PIC16C84.

VPP VPP
T1
BC557
LPT GND (18-25)

D1 D2 VCC TEXTOOL1
R2 Red Green
4k7 1 18
RA2 RA1
2 17
R8* R6 R7 RA3 RA0
10k 10k 10k 3 16
RTCC OSC1
74LS05 R1
Vpp On/Off 1k2 - 10k 74LS05 4 15
R4 MCLR OSC2
9 8 Data Out
LPT D3 (5)
4k7 3 4 5 14
LPT D0 (2) VSS VDD
6 13
RBO RB7
VCC
T2 7 12
74LS05 RB1 RB6
BC557 Data In
Non inverting (74LS07) or inverting LPT ACK (10)
10 11 8
RB2 RB5
11
(74LS05, 74LS06)
9 10
open collector buffers can be used. R3 RB3 RB4
4k7 74LS05
Clock
5 6
LPT D1 (3)

74LS05
Vdd On/Off
13 12 R5
LPT D2 (4)
4k7
C4*
330pF
P16PRO programmer for PIC16Cxx microcontrollers by Bojan Dobaj
T
e
x
t

You might also like