KEMBAR78
Chapter - 4 Computer Memory Notes English | PDF | Random Access Memory | Read Only Memory
0% found this document useful (0 votes)
372 views6 pages

Chapter - 4 Computer Memory Notes English

Computer Notes for Delhi Police Head Constable Ministerial and Constable Executive @iefclasses @iefnotes

Uploaded by

Ashish Sharma
Copyright
© © All Rights Reserved
We take content rights seriously. If you suspect this is your content, claim it here.
Available Formats
Download as PDF, TXT or read online on Scribd
0% found this document useful (0 votes)
372 views6 pages

Chapter - 4 Computer Memory Notes English

Computer Notes for Delhi Police Head Constable Ministerial and Constable Executive @iefclasses @iefnotes

Uploaded by

Ashish Sharma
Copyright
© © All Rights Reserved
We take content rights seriously. If you suspect this is your content, claim it here.
Available Formats
Download as PDF, TXT or read online on Scribd
You are on page 1/ 6

COMPUTER AWARENESS

INTERACTIVE EDUCATIONAL FORUM


9811192450, 9811818190, 8586849309
Computer Memory
The computer memory is one of the most important elements in a computer system. It stores data and
instructions required during the processing of data and output results. Storage may be required for a
limited period of time, instantly or for an extended period of time. It also relates to many devices that
are responsible for storing data on a temporary or a permanent basis.

Memory Hierarchy
The hierarchical arrangement of storage in current computer architectures is called the memory
hierarchy. The computer uses a hierarchy of memory that is organised in a manner to enable the
fastest speed and largest capacity of memory as shown in figure.

Parameters of Memory
Some related parameters of memory are as follow
(i) Storage Capacity It is representative of the size of memory. The capacity of internal memory and main
memory can be expressed in terms of number of words or bytes.
(ii) Access Modes A memory is comprised of various memory locations. The information from these
memory locations can be accessed randomly, sequentially and directly.
(iii) Access Time The access time is the time required between the desired modes for a read or write
operation till the data is made available or written at the desired location.
(iv) Physical Characteristics In this respect, the devices can be categorised into four main categories as
electronic, magnetic, mechanical and optical.
(v) Permanence of Storage Its permanence is high for future use in magnetic materials.

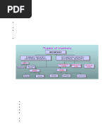
Types of Memory
In general, the memory is classified into two categories as follows
(a) Primary memory or Main memory/Internal Memory eg :- RAM , ROM and Cache Memory.
(b) Secondary memory or Auxiliary memory eg :- Magetic Disk, optical Disk and Flash memory

Primary Memory

• The memory unit that communicates directly with the CPU is called main memory or the internal
memory. (close to CPU)

For more class notes contact Ashish Sharma- 9811192450 Page 1


Computer Memory
• The primary memory allows the computer to store data for immediate manipulation and to keep
track of what is currently being processed. (process data immediately)
• Primary memory can be further classified in two categories which are as follows

Random Access Memory


It is volatile in nature; it means that when the power is turned OFF, the contents of the primary memory are
lost forever.
It is also known as read/write memory that allows CPU to read as well as write data and instructions into
it. RAM (Random Access Memory) is used for the temporary storage of input data, output data and
intermediate results.
There are two categories of RAM as follows

(a) Dynamic RAM (DRAM)

• It is made up of memory cells where each cell is composed of one capacitor (Electric component)
and one transistor (to speed up an electronic device).
• DRAM must be refreshed continually to store information.
• DRAM is slower, less expensive and occupies less space on the computer's motherboard.

(b) Static RAM (SRAM)

• It retains the data as long as power is provided to the memory chip.


• It needs not be refreshed periodically.
• SRAM uses multiple transistors for each memory cell.
• It does not use capacitor.
• SRAM is often used as cache memory due to its high speed.
• SRAM is more expensive than DRAM.

Cache Memory
It is a storage buffer that stores the data winch is used more often, temporarily and makes them available to
CPU at a fast rate. Cache memory is a very high speed memory placed in between RAM and CPU. It
increases the speed of processing. Cache memory is very expensive, so it is smaller in size. Generally,
computers have cache memory, of sizes 256 KB to 2 MB.

Read Only Memory

• It is also known as non-volatile memory or permanent storage. It does not lose its content when the
power is switched OFF. ROM (Read Only Memory) has only read capability, no write capability.
• ROM can have data and instructions written to it only one time.
• Once a ROM chip is programmed at the time of manufacturing, it cannot be reprogrammed or
rewritten.

There are three categories of ROM as follow :-


(a) Programmable ROM (PROM)

• It is also non-volatile in nature.


• Once a PROM has been programmed, its contents can never be changed.
• It is one-time programmable device.
• PROMs are manufactured blank and can be programmed at buffer, final test or in system.

For more class notes contact Ashish Sharma- 9811192450 Page 2


Computer Memory
• Once data is programmed the same cannot be changed.
• These types of memories are found in video game consoles, mobile phones, implantable medical
devices and high definition multimedia interfaces.

(b) Erasable Programmable ROM (EPROM)


• It is similar to PROM, but it can be erased by exposure to strong ultraviolet light, then rewritten.
• It is also known as Ultraviolet Erasable Programmable ROM (UVEPROM).

(c) Electrically Erasable Programmable ROM (EEPROM) It is similar to EPROM, but it can be erased
electrically, then rewritten electrically and the burning process is reversible by exposure to electric
pulses. It is the most flexible type of ROM, and is now commonly used for holding BIOS.

Important Facts :-
• Flash memory is a kind of semiconductor based non-volatile rewritable memory,
used in digital camera, mobile phone, printer, etc.
• Virtual memory is a technique that allows the execution of processes that are not
completely in main memory. One major advantage of this scheme is that programs
can be larger than main memory.
• Buffer is a temporary physical storage used to hold data during execution of process
from one place to another.

Secondary Memory

• This memory stores much larger amounts of data and information for extended periods of time.
• Data in secondary memory cannot be processed directly by the CPU, it must first be copied into
primary storage, i.e. RAM.
• Secondary storage is used to store data and programs when they are not being processed.
• It is also non-volatile in nature. Due to this, the data remain in the secondary storage as long as it is
not overwritten or deleted by the user. It is a permanent storage, i.e. device.
• Secondary memory devices include as follows

· Hard Disk Drive


Magnetic Storage · Floppy Disk
· Magnetic Tape
· CD
Optical Storage · DVD
· Blu-ray Disk
· Pen/Flash Drive
Solid State Storage
· Memory card

Hard Disk Drive (HDD)

• It is a non-volatile, random access digital data storage device.


• HDD is a data storage device used for storing and retrieving digital information using rotating
disks (platters) coated with magnetic material.
• All programs of a computer are installed in hard disk.

For more class notes contact Ashish Sharma- 9811192450 Page 3


Computer Memory

• It consists of a spindle that holds non-magnetic flat circular disks, called platters, which hold the
recorded data. Each platter requires two read/write heads that are used to write and read the
information from a platter.
• All the read/write heads are attached to a single access arm so that they cannot move
independently.

The information is recorded in bands; each band of information is called a track. Each platter has the same
number of tracks and a track location that cuts across all platters is called a cylinder.
The tracks are divided into pie-shaped sections known as sectors.

Floppy Disk (Diskette)

• It is used to store data but it can store small amount of data and it is slower to access than hard
disks.
• Floppy disk round in shape and a thin plastic disk coated with iron oxide.
• Data is retrieved or recorded on the surface of the disk through a slot on the envelope.
• Floppy disk is removable from the drive.
• Floppy disk is available in three sizes; 8 inch, \[5\frac{1}{4}\] inch and \[3\frac{1}{2}\]inch.

Magnetic Tape
These tapes are made of a plastic film-type material coated with magnetic materials to store data
permanently. Data can be read as well as recorded. It is usually 12.5 mm to 25 mm wide and 500 m to 1200
m long. These can store data in a sequential manner.

For more class notes contact Ashish Sharma- 9811192450 Page 4


Computer Memory
The data stored in magnetic tape is in the form of tiny segments of magnetised and demagnetized portion
on the surface of the material. Magnetic tapes are durable, can be written, erased and re-written. Magnetic
tapes hold the maximum data, which can be accessed sequentially.

Compact Disk
It is the most popular and the least expensive type of optical disk. A CD (Compact Disk) is capable of being
used as a data storage device along with storing of digital audio. The files are stored on this particular
contiguous sectors.
CDs are categorised into three main types as follow

(a) CD-ROM (Compact Disk-Read Only Memory)


(b) CD-R (Compact Disk- Recordable)
(c) CD-RW (Compact Disk- Rewritable)

Digital Video Disk


DVD is also known as Super Density Disk (SDD) or Digital Versatile Disk (DVD). A DVD (Digital Video
Disk) is an optical disk storage media manufactured by Philips, Sony, Toshiba and Panasonic in 1995. DVDs
offer higher storage capacity than compact disks while having the same dimensions.
Depending upon the disk type, DVD can store several Gigabytes of data (4.7 GB-17.08 GB). DVDs are
primarily used to store music or 6 movies and can be played back on your television or the computer too.
They are not rewritable media.
DVDs come in three varieties as follows
(a) DVD--ROM
(Digital Video Disk-Read Only Memory)
(b) DVD-R (DVD-Recordable)
(c) DVD-RW (DVD-Rewntable)

Important Facts
• The rate at which data is written to disk or read from disk is called data transfer rate,
Root directory is the main folder of disk, it contains information about ail folders on
the disk.
Hard disk is a fixed disk. i.e. cannot be removed from the drive.

Blu-ray Disk
It is an optical disk storage medium designed to recapture the data normally in DVD format. Blu-ray disks
(BD) contain 25 GB (23.31 GB) per layer space. The name Blu-ray disk refers to the blue laser used to read
the disk, which allows information to be stored at a greater density than the longer- wavelength red laser
used in DVDs. Blu-ray can hold almost 5 times more data than a single layer DVD.
The variations in the formats are as follows
(a) BD-ROM (Read only)
(b) BD-R (Recordable)
(c) BD-RW (Rewritable)
(d) BD-RE (Rewritable)

For more class notes contact Ashish Sharma- 9811192450 Page 5


Computer Memory

Pen/Thumb Drive
Pen drive is also known as flash drive. A flash drive is a data storage device that consists of flash memory
(key memory) with a portable USB (Universal Serial Bus) interface. USB flash drives are typically
removable, rewritable and much smaller than a floppy disk.
Today, flash drives are available in various storage capacities as 256MB, 512MB, 1GB, 4GB, 16GB upto 64
GB. They are widely used as an easy and small medium to transfer and store the information from their
computer.

Memory Cards
These are the data storage devices in a clip shaped which can store the data in it. They are commonly used
in many electronic devices, including digital cameras, mobile phones, laptop computers.
They are small, re-recordable, easily portable and very light weighted.
Secondary Memory Device and their Storage Method and Capacity

Secondary Memory Device Storage Method Capacity


Floppy Disk (5.25 inch) Magnetic 1.2MB
Floppy Disk (3.5 inch) Magnetic 1.44MB
Floppy Disk (8 inch) Magnetic 80KB to 242 KB
CD-ROM Optical 640MB to 680 MB
DVD-ROM Optical 4.7GB to 17 GB
Pen Drive Solid State 1GB to 512GB
Magnetic Tape Magnetic upto 1 TB

Basic Units of Memory Measurements

1 Bit Binary Digit (o or l)


4Bits 1 Nibble
8Bits 1Byte =2 Nibble
1024Bytes 1KB (KiloByte)=2 10
1024KB 1MB (MegaByte)
1024MB 1GB(Giga Byte)
1024GB 1TB(Tera Byte)
1024TB 1PB(Peta Byte)
1024PB 1EB(Exa Byte)
1024EB 1ZB(Zetta Byte)
1024ZB 1YB (Yotta Byte)
1024YB 1(Bronto Byte)
1024Brontobyte 1 (Geop Byte)

(KB, MB, GB, TB, PB, Exa, Zetta, Yotta, Bronto, Geop)
Note Bit is the smallest memory measurement unit. Geop Byte is the highest memory measurement unit.
A Byte can represent 256 distinct value (0-255)
The Size of any word/number in a computer is measured in Bits

For more class notes contact Ashish Sharma- 9811192450 Page 6

You might also like