KEMBAR78
SAP Plant Maintenance Guide | PDF | Scheduling (Computing) | Systems Engineering
0% found this document useful (0 votes)
1K views2 pages

SAP Plant Maintenance Guide

This document outlines roles and responsibilities for plant maintenance in SAP. It provides an overview of command codes, notification types, order types, and tasks for creating, changing, and processing orders and notifications. It also lists transaction codes for confirmation, analysis, and recording results in SAP.
Copyright
© © All Rights Reserved
We take content rights seriously. If you suspect this is your content, claim it here.
Available Formats
Download as XLSX, PDF, TXT or read online on Scribd
0% found this document useful (0 votes)
1K views2 pages

SAP Plant Maintenance Guide

This document outlines roles and responsibilities for plant maintenance in SAP. It provides an overview of command codes, notification types, order types, and tasks for creating, changing, and processing orders and notifications. It also lists transaction codes for confirmation, analysis, and recording results in SAP.
Copyright
© © All Rights Reserved
We take content rights seriously. If you suspect this is your content, claim it here.
Available Formats
Download as XLSX, PDF, TXT or read online on Scribd
You are on page 1/ 2

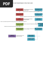
USING THE COMMAND FIELDS PLANT MAINTENANCE ROLES

Role Name Description


TCODE Use T-Codes to access transactions from the SAP Easy Access Screen.
GRC:PM_CONTR_TK_XXX_XXXX PM Contractor Timekeeper - Country - Plant
Use /N in front of the T-Code to leave existing transaction and access a NEW GRC:PM_GEN_XXX_XXXX PM General - Country - Plant
/N
transaction. GRC:PM_MD_XXX_XXXX PM Master Data - Country - Plant
Use /O in front of the T-Code to open a new session, while keeping existing GRC:PM_NOTF_XXX_XXXX PM Notifier - Country - Plant
/O
session open. GRC:PM_PLN_SCH_XXX_XXXX PM Plan Scheduler - Country - Plant
GRC:PM_PRO_SCHEDULER_XXX_XXXX PM Prometheus Scheduler - Country - Plant
NOTIFICATION TYPES
Type Description Usage CREATE, CHANGE, & PROCESS ORDERS
M1 Maintenance Request General maintenance (painting, cleaning, etc. - not malfunctions) T-Code Description Role
M2 Malfunction Report Corrective maintenance (equipment malfunctions/breakdowns) IW31 Create Order - only PM06 & PM07 WOs PM Contractor Timekeeper, PM General
M3 Activity Report Document activities performed (inspection findings, fluid addition, etc.) IW32 Change Order PM Contractor Timekeeper, PM General
OS IHS Notification EHS issues - created from IM system IW33 Display PM Order All PM roles
IW34 PM Order for PM Notification PM Contractor Timekeeper, PM General
ORDER TYPES IW37 Change Operations not availabile
Type Description Usage PM Activity Type Options IW38 Change PM Orders PM Contr. Timekeeper, PM General, PM Pro. Scheduler
PM01 Request Order Generated from M1 notifications 050, 060, 080, 090 IW38A Material Availability Check for PM Orders PM Contr. Timekeeper, PM General, PM Pro. Scheduler
PM02 Malfunction Order Generated from M2 notifications 050, 070, 090, 100 IW39 Display PM orders All PM roles
PM03 Preventive Order Generated from Maintenance Plans 030, 032, 034, 040, 070, 100, 110 IW40 Display Orders (Multi-Level) All PM roles
PM04 Refurbishment Order Refurbishment of repairable spares 090 IW49 Display Operations All PM roles
PM05 Calibration Order Generated from calibration Maint. Plans 010 IPM2 Change Permit not availabile
PM06 Project Order Capital Capital project work - settles to WBS 020 IPM3 Display Permit not availabile
PM07 Alb. Admin. Order Non-maintenance activities 120 IW3D Print Order PM Contr. Timekeeper, PM General, PM Pro. Scheduler
PM16 Project Order Expense Non-capital project expense work 020 IW3K Change Order Component Overview not availabile
IW3L Display Order Component Overview not availabile
CREATE, CHANGE, & PROCESS NOTIFICATIONS IW13 Material Where-Used List All PM roles
T-Code Description Role IWBK Material Availability Information All PM roles
IW21 PM Notification Create – General PM General, PM Notifier ML81N Creation of Service Entry Sheet PM Contractor Timekeeper, PM General
IW22 PM Notification Change PM General, PM Notifier AC03 Display Service Master PM Contractor Timekeeper, PM General
IW23 PM Notification Display All PM roles AC06 Service Master List not availabile
IW24 Create PM Malfunction Report PM General, PM Notifier QE11 Record results for inspection point PM General
IW25 Create PM Activity Report PM General, PM Notifier QE12 Change results for inspection point PM General
IW28 PM Notification Change list PM General, PM Notifier QE51N Results Recording Worklist (for PM calibration orders) PM General
IW29 PM Notification Display list All PM roles IW37N Change Order and Operations PM Contractor Timekeeper, PM General
IW30 Notification List (Multi-Level) All PM roles
IW64 Change Activities PM General, PM Notifier ANALYSIS
IW65 Display Activities All PM roles T-Code Description Role
IW66 Change Tasks PM General, PM Notifier MCI1 PMIS: Object Class Analysis not available
IW67 Display Tasks All PM roles MCI2 PMIS: Manufacturer Analysis not available
IW68 Notification Items Change PM General, PM Notifier MCI3 PMIS: Location Analysis All PM roles
IW69 Notification Items Display All PM roles MCI4 PMIS: Planner Group Analysis All PM roles
MCI5 PMIS: Object Damage Analysis All PM roles
WORK CONFIRMATION MCI6 PMIS: Obj.Statistic.Analysis not available
T-Code Description Role MCI7 PMIS: Breakdown Analysis All PM roles
IW41 PM Order Confirmation PM Contractor Timekeeper, PM General MCI8 PMIS: Cost Evaluation All PM roles
IW42 Overall Completion Confirmation PM Contractor Timekeeper, PM General MCJB MTTR/MTBR for Equipment All PM roles
IW43 Display PM Order Confirmation All PM roles MCJC FunctLoc: Mean Time Between Repair All PM roles
IW44 PM Order Collective Confirmation PM Contractor Timekeeper, PM General
IW45 Cancel PM Order Confirmation PM Contractor Timekeeper, PM General MRO MATERIALS
IW47 Confirmation List All PM roles T-Code Description Role
IW48 Confirmation using operation list PM Contractor Timekeeper, PM General MM03 Display Material All PM roles
IW49N Display Orders and Operations All PM roles MMBE Stock Overview PM Contractor Timekeeper, PM General
MB52 Display Warehouse Stocks of Material PM General, PM Notifier

Page 1 of 2
STRUCTURAL DISPLAYS PREVENTIVE MAINTENANCE PLANNING
T-Code Description Role T-Code Description Role
IH01 Functional Location Structure All PM roles IP01 Maintenance Plan Create PM Master Data, PM Plan Scheduler
IH03 Equipment Structure All PM roles IP02 Maintenance Plan Change PM Master Data, PM Plan Scheduler
IH12 BOM Functional Location All PM roles IP03 Maintenance Plan Display All PM roles
IH04 BOM Equipment Structure All PM roles IP10 Scheduling of Maintenance Plans PM Plan Scheduler
IH05 BOM Material All PM roles IP11 Create/Change Maintenance Strategies PM Master Data, PM Plan Scheduler
IP12 Display Maintenance Strategies not available
MASTER DATA IP13 Create Package Sequence not available
T-Code Description Role IP14 Maintenance Strategy - Display Where Used not available
IE01 Create Equipment PM Master Data IP15 Change Maintenance Plan PM Master Data, PM Plan Scheduler
IE02 Change Equipment PM Master Data IP16 Display Maintenance Plan All PM roles
IE03 Display Equipment All PM roles IP17 Change Maintenance Item PM Master Data, PM Plan Scheduler
IE05 Change Equipments PM Master Data IP18 Display Maintenance Item All PM roles
IH08 Display Equipments All PM roles IP19 Maintenance Scheduling Overview All PM roles
IE07 Equipment List (Multi-level) not available IP24 Scheduling Overview list form All PM roles
IB01 Equipment BOM Create PM Master Data IP30 Deadline Monitoring PM Plan Scheduler
IB02 Equipment BOM Change PM Master Data IP41 Add single plan PM Master Data, PM Plan Scheduler
IB03 Display Equipment BOM All PM roles IP42 Add strategy-controlled plan PM Master Data, PM Plan Scheduler
IL01 Create Functional Location PM Master Data MCH01 Mass Change Maintenance Plans, Cycles, Items PM Master Data, PM Plan Scheduler
IL02 Change Functional Location PM Master Data IA01 Create Equipment Task List PM Master Data
IL03 Display Functional Location All PM roles IA02 Change Equipment Task List PM Master Data
IH06 Display Functional Locations All PM roles IA03 Display Equipment Task List All PM roles
IL07 Funct. Location List (Multi-Level) All PM roles IA05 Create General Maintenance Task List PM Master Data
IB13 Display Functional Location BOM not available IA06 Change General Maintenance Task List PM Master Data
IK01 Measuring Point Create PM Master Data IA07 Display General Task List All PM roles
IK02 Measuring Point Change PM Master Data IA08 Change PM Task Lists PM Master Data
IK03 Display Measuring Point All PM roles IA09 Display Task Lists All PM roles
IK07 Display Measuring Points All PM roles IA10 Display Task Lists (Multilevel) All PM roles
IK08 Measuring Points Change PM Master Data IA17 Print Maintenance Task Lists not available
IR01 Create Work Center PM Master Data
IR02 Change Work Center PM Master Data CREATE & CHANGE MEASURING DOCUMENTS
IR03 Display Work Center All PM roles T-Code Description Role
CR05 Work Center List All PM roles IK11 Create Measurement Document PM General, PM Master Data
CR11 Create Capacity PM Master Data IK12 Change Measurement Document PM General, PM Master Data
CR12 Change Capacity PM Master Data IK13 Display Measurement Document All PM roles
CR13 Display Capacity All PM roles IK16 Collective Entry of Measurement Documents not available
CT04 Create Characteristic not available IK17 Display Measurement Documents All PM roles
CL02 Create Class not available IK18 Change Measurement Documents PM General, PM Master Data
CL03 Display Class All PM roles IK21 Collective Entry of MeasDocuments : Functional Location PM General, PM Master Data
CS01 Create Material BOM PM Master Data IK22 Collective Entry of MeasDocuments : Equipment PM General, PM Master Data
CS02 Change Material BOM PM Master Data
CS03 Display Material BOM All PM roles PROMETHEUS TRANSACTIONS
CS15 Where Used List: Material All PM roles T-Code Description Role
IPMD Create/Change "Maintain Permits" PM Master Data /PROGROUP/NAV Prometheus Navigator PM Prometheus Scheduler
QS42 Display Catalog PM General /PGP/SCHEDULER Prometheus Scheduler PM Prometheus Scheduler
/PROGROUP/WPM Prometheus Work Package Manager PM Prometheus Scheduler
COST MONITORING /PROGROUP/O2B Prometheus Order to Bill of Materials PM Prometheus Scheduler
T-Code Description Role /PROGROUP/TL_CREATE Prometheus Order to Task List PM Prometheus Scheduler
KOB1 Display Actual Cost Line Items for Orders PM General /PROGROUP/NHR Prometheus Notification History Report PM Prometheus Scheduler
KOB2 Display Commitment Line Items for Orders All PM roles /PGPNL/SHIFT Prometheus Shift Updater PM Prometheus Scheduler

Page 2 of 2

You might also like