KEMBAR78
Unit 2. Operating Sytem Fundamentals | PDF | Booting | Computer Virus
0% found this document useful (0 votes)
21 views11 pages

Unit 2. Operating Sytem Fundamentals

computer

Uploaded by

adiboss123007
Copyright
© © All Rights Reserved
We take content rights seriously. If you suspect this is your content, claim it here.
Available Formats
Download as PDF, TXT or read online on Scribd
0% found this document useful (0 votes)
21 views11 pages

Unit 2. Operating Sytem Fundamentals

computer

Uploaded by

adiboss123007
Copyright
© © All Rights Reserved
We take content rights seriously. If you suspect this is your content, claim it here.
Available Formats
Download as PDF, TXT or read online on Scribd
You are on page 1/ 11

Unit 2.

Operating System Fundamentals

• Introduction of Operating System

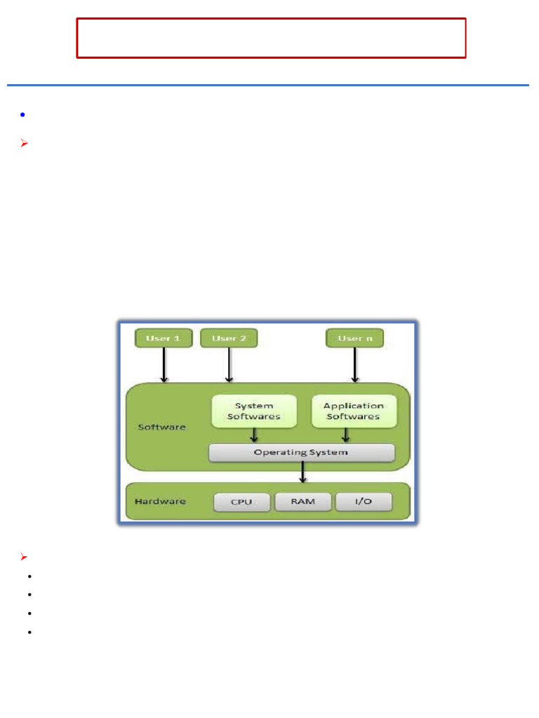
➢ What is an Operating System?


An operating system (OS) is essentially the software that manages a computer's hardware and software
resources, providing common services for computer programs.
-It acts as an intermediary between the user and the computer hardware, making it possible for users to interact with
the computer in a user-friendly manner.

Think of an operating system as the conductor of an orchestra. It coordinates all the different instruments
(hardware components) and musicians (software applications) to create a harmonious performance (smooth
computer operation).

➢ Examples of Operating Systems


• Desktop: Windows, macOS, Linux
• Mobile: Android, iOS
• Server: Windows Server, Linux (e.g., Ubuntu Server, Red Hat Enterprise Linux)
• Embedded: Embedded Linux, FreeRTOS
• Kernel
➢ Definition
It's the bridge between software applications and the computer's hardware.
-The kernel is the core component of an operating system.
-Essentially, it's the part of the OS that always resides in memory and manages the system's resources.

➢ Functions of Kernel

• Resource Management:
-Manages the computer's hardware resources like CPU, memory, storage, and input/output devices.
-Allocates resources efficiently to different tasks and users.

• Process Management:
-Handles the execution of programs (processes) on the computer.
-Creates, schedules, and terminates processes.
-Manages process states (running, waiting, ready).

• Memory Management:
-Allocates memory to different processes and data.
-Handles memory allocation and deallocation.
-Implements memory protection to prevent unauthorized access.

• File Management:

-Organizes and manages files and directories on storage devices.


-Provides mechanisms for creating, deleting, and modifying files.
-Implements file security and access control.

• Input/Output (I/O) Management:

-Handles communication between the computer and external devices.


-Provides interfaces for different I/O devices.
-Manages data transfer between the computer and devices.

• User Interface:

-Provides a way for users to interact with the computer.


-Can be command-line interface (CLI) or graphical user interface (GUI).

• BIOS
-BIOS stands for Basic Input/Output System.

➢ Definition
It's a type of firmware (software stored on a chip) that provides essential instructions for a computer to
start up.

-Think of it as the computer's initial boot-up guide.

➢ How BIOS Works?


When you turn on your computer, the BIOS takes control:
1.Power-On Self-Test (POST): Checks all hardware components to ensure they are functioning correctly.
2.Initialization: Configures hardware settings based on user preferences (stored in CMOS).
3.Boot Device Selection: Determines the boot order (usually hard drive, CD/DVD, USB).
4.Loading Operating System: Loads the operating system from the selected boot device into the computer's
memory.
➢ Functions of BIOS
• Hardware Initialization: Ensures all hardware components are ready to operate.
• Boot Process: Loads the operating system.
• Basic Input/Output: Provides a basic interface for communicating with hardware devices.
• Configuration Settings: Allows users to modify system settings (boot order, time, date, etc.).
• Booting
➢ Definition
It is the process of starting up a computer. It's the sequence of events that occur when you turn on your
computer and it becomes ready to use.

➢ What happens in the process of Booting?


Booting happens when you start the computer. This happens when we turned ON the power or the computer
restarts. The system BIOS (Basic Input/Output System) makes the peripheral devices active. Further, it requires
that the boot device loads the operating system into the main memory.

➢ Types of Booting
There are two types of booting:
1) Cold Booting
A cold boot is also called a hard boot. It is the process when we first start the computer. In other words, when the
computer is started from its initial state by pressing the power button it is called cold boot. The instructions are
read from the ROM and the operating system is loaded in the main memory.

2) Warm Booting
Warm Boot is also called soft boot. It refers to when we restart the computer. Here, the computer does not start
from the initial state. When the system gets stuck sometimes it is required to restart it while it is ON. Therefore, in
this condition the warm boot takes place. Restart button or CTRL+ALT+DELETE keys are used for warm boot.
➢ Steps of Booting
We can describe the boot process in six steps:

1. The Startup
It is the first step that involves switching the power ON. It supplies electricity to the main components like BIOS
and processor.

2. BIOS: Power on Self-Test


It is an initial test performed by the BIOS. Further, this test performs an initial check on the input/output devices,
computer’s main memory, disk drives, etc. Moreover, if any error occurs, the system produces a beep sound.

3. Loading of OS
In this step, the operating system is loaded into the main memory. The operating system starts working and
executes all the initial files and instructions.

4. System Configuration
In this step, the drivers are loaded into the main memory. Drivers are programs that help in the functioning of the
peripheral devices.

5. Loading System Utilities


System utilities are basic functioning programs, for example, volume control, antivirus, etc. In this step, system
utilities are loaded into the memory.

6. User Authentication
If any password has been set up in the computer system, the system checks for user authentication. Once the user
enters the login Id and password correctly the system finally starts.

• Multitasking
➢ Definition
Multitasking in an operating system (OS) refers to the ability of the OS to handle and execute multiple tasks
or processes concurrently.
-This capability is fundamental to modern computing, allowing users to run several applications at the same time
(e.g., a web browser, word processor, and music player).

➢ How Does It Work?

The operating system achieves multitasking through several key mechanisms:


• Time-Sharing
The CPU's time is divided into small time slices. Each process is allocated a time slice to run. When the time slice
ends, the OS switches to the next process, giving the illusion of simultaneous execution.
• Process Management
The OS keeps track of all running processes, their states (running, waiting, ready), and their resource requirements
(CPU time, memory, I/O).
• Memory Management
The OS manages the computer's memory, allocating it efficiently to different processes.

➢ Benefits of Multitasking
• Improved resource utilization: The CPU is kept busy by running multiple processes.
• Increased productivity: Users can perform multiple tasks simultaneously.
• Better responsiveness: Applications can respond to user input more quickly.

• Security threats
➢ Definition
It is a type of malicious activity or attack that could potentially cause harm or damage to an organization, its
data or its personnel.
-Measures to prevent a person from illegally using resources in a computer system, or interfering with them in any
manner. These measures ensure that data and programs are used only by authorized users and only in a desired
manner, and that they are neither modified nor denied to authorized users.

-Security measures deal with threats to resources that come from outside a computer system, while protection
measures deal with internal threats.

➢ Types of Security Threats


There are many types of security threats that can affect operating systems, and these threats are constantly evolving.
Some of the most common types of security threats are discussed below:

1. Malware
-Malware is short for malicious software, and it includes a range of threats such as viruses, worms, Trojans, and
ransomware. Malware can infect a computer system in many ways, including through email attachments, website
downloads, and infected USB drives.

-Malware can cause significant damage to an operating system, including data theft, system crashes, and the
installation of additional malware. In some cases, malware can also allow attackers to gain unauthorized access to a
computer system.

2. Phishing Attacks
-Phishing attacks are a type of social engineering attack where attackers use emails or websites to trick users into
providing sensitive information such as login credentials or credit card details.

-Phishing attacks are often designed to look like legitimate emails or websites, making them difficult to detect.

3. Denial-of-Service Attacks
Denial-of-Service (DoS) attacks are designed to overwhelm a computer system with traffic, causing it to crash or
become unavailable to users.

-DoS attacks can be launched from a single computer or from a network of computers, making them difficult to
prevent.

4. Man-in-the-Middle Attacks
Man-in-the-Middle (MitM) attacks involve intercepting communication between two parties, allowing the attacker
to eavesdrop on the conversation or even modify the data being transmitted.

-MitM attacks can be difficult to detect, making them a significant threat to operating system security.
• Computer Worms
➢ Definition
A computer worm is a malicious program that can replicate itself and spread to other computers without requiring
human interaction.
➢ Key Points About Computer Worms
1. Self-Spreading: Worms are like digital "creatures" that copy themselves and spread through networks, emails, or
other connected devices.
2. No User Action Needed: Unlike some other malware, you don't need to do anything to trigger a worm-it can
spread on its own once it's on a network.
3. Can Cause Damage: Worms can slow down networks, crash computers, and sometimes carry additional harmful
software (like stealing your data or deleting files).
4. How They Spread: They can move through email attachments, infected websites, or unsecured networks. They
often exploit weaknesses in software that hasn’t been updated.

➢ Types of Worms

• Network Worms: These spread primarily through networks, exploiting vulnerabilities in network protocols or
services.
• Email Worms: These use email to spread, often with deceptive subject lines or attachments.
• Internet Worms: These exploit vulnerabilities in internet protocols or services.

➢ Protection Against Worms


1) Keep software updated: Install the latest patches and updates to address vulnerabilities.
2) Use antivirus and anti-malware software: These programs can help detect and remove worms.
3) Be cautious with email attachments: Avoid opening attachments from unknown senders.
4) Backup data regularly: This can help recover data if a worm causes damage.

• Computer Virus
➢ Definition
A computer virus is a malicious program that, when executed, replicates itself by modifying other computer
programs and inserting its own code with human intervention.
➢ Key Points About Computer Virus:
1) Spreads by attaching to files: A virus can attach itself to a regular file or program. When you open that file,
the virus activates and can spread to other files or even other computers.
2) Can cause harm: Some viruses are designed to damage your files, steal your information, or make your
computer run poorly.
3) Hard to detect: Some viruses can change how they look to avoid being caught by antivirus programs.

➢ How to Protect Yourself ?


1) Use antivirus software: This helps find and remove viruses from your computer.
2) Keep your computer updated: Updates fix security holes that viruses might use to get in.
3) Be careful with emails and downloads: Don’t open files or click on links from people you don’t know.

• Difference between Computer Virus and Computer Worm


Here's a comparison between a computer virus and a worm in tabular form:
Aspect Computer Virus Computer Worm
Dependency Requires a host file or program to spread. Independent, does not need a host file.
Spread Method Spreads when an infected file is opened. Spreads automatically across networks.
Speed of Spreads relatively slowly, relying on user Spreads quickly and autonomously.
Spread actions.
Activation Requires the user to execute the infected Often activates as soon as it infects a
file. system.
Damage Can cause damage, but typically localized Can cause widespread damage across
Potential to infected files. networks.
Examples File infector viruses, macro viruses. Email worms, network worms.

• Anti-Virus
➢ Definition
Antivirus software is a computer program designed to detect, prevent, and eliminate computer viruses and
other malicious software.
-It acts as a security guard for your computer, protecting it from various threats.

➢ Need Antivirus Software


1) Protection
It keeps your computer safe from harmful programs that could steal your data or damage your files.
2) Safe Browsing
Helps you avoid dangerous websites and downloads.
3) Stays Updated
Regular updates make sure it can fight the newest threats.

➢ How Antivirus Software Works?


Antivirus programs typically function through a combination of methods:
1) Virus definition updates: Regularly updates its virus database to identify new threats.
2) File scanning: Scans files and programs for known viruses and malware.
3) Heuristic analysis: Uses behavioral patterns to detect unknown threats.
4) Real-time protection: Monitors your computer for suspicious activity and blocks potential threats.

➢ Popular Antivirus Softwares


1) Norton
2) McAfee
3) Avast
4) Bitdefender
5) Kaspersky

• Firewall
➢ Definition
A firewall is a security system that controls and monitors incoming and outgoing network traffic to protect
your computer or network from unauthorized access and cyber threats.

➢ How a Firewall Works?

1) Filtering Traffic

i) Inbound Traffic: The firewall checks data coming into your computer or network from the internet. It blocks
anything suspicious or unauthorized.
ii) Outbound Traffic: It also monitors data leaving your computer, making sure no unauthorized information is
sent out.
2) Creating a Barrier
A firewall acts like a barrier between your computer (or network) and the internet. It only allows safe and
authorized traffic through, keeping harmful data out.
3) Rules and Policies:
Firewalls use a set of rules to decide what data is allowed in or out. These rules can be set automatically
by the firewall software or customized by the user.

➢ Types of Firewalls
• Software Firewall: Installed on individual computers to protect them from threats. Examples include
Windows Firewall or firewalls built into antivirus programs.
• Hardware Firewall: A physical device that protects an entire network. It’s often used by businesses to
protect multiple computers at once.

➢ Importance of a Firewall
1) Prevents Unauthorized Access
Stops hackers and malicious software from accessing your computer or network.
2) Monitors Data
Keeps track of data that comes in and goes out, ensuring that only safe information is transmitted.
3) Protects Personal Information
Helps prevent sensitive data from being stolen or sent out without your knowledge.

You might also like