KEMBAR78
SIP Annex 8 - Root Cause Analysis Overview | PDF | Reading Comprehension | Cognition
0% found this document useful (0 votes)
42 views5 pages

SIP Annex 8 - Root Cause Analysis Overview

The document provides an overview of the Root Cause Analysis (RCA) process, outlining steps to identify and prioritize root causes of issues in educational settings. It emphasizes the importance of accurately diagnosing root causes to develop effective solutions and includes various tools such as Fishbone and Why-Why diagrams. Additionally, it offers techniques for synthesizing and prioritizing root causes to facilitate targeted interventions.

Uploaded by

Aivie
Copyright
© © All Rights Reserved
We take content rights seriously. If you suspect this is your content, claim it here.
Available Formats
Download as DOC, PDF, TXT or read online on Scribd
0% found this document useful (0 votes)
42 views5 pages

SIP Annex 8 - Root Cause Analysis Overview

The document provides an overview of the Root Cause Analysis (RCA) process, outlining steps to identify and prioritize root causes of issues in educational settings. It emphasizes the importance of accurately diagnosing root causes to develop effective solutions and includes various tools such as Fishbone and Why-Why diagrams. Additionally, it offers techniques for synthesizing and prioritizing root causes to facilitate targeted interventions.

Uploaded by

Aivie
Copyright
© © All Rights Reserved
We take content rights seriously. If you suspect this is your content, claim it here.
Available Formats
Download as DOC, PDF, TXT or read online on Scribd
You are on page 1/ 5

ANNEX 8 Root Cause Analysis Overview

Root Cause Analysis Overview

Steps What you will need Tools Outputs


1. Synthesize  School and Any of the following: A diagram showing
identified possible community data  Fishbone Diagram the possible root
root causes  Flowchart of the  Why-why causes for each PIA
school processes Diagram
relevant to each  Problem Tree
PIA
 Documentation
from FGDs,
interviews or home
visits
2. Prioritize root  Step 1 Output Prioritization Rubrics List of priority root
causes causes for each Area
of Focus

STEP 1

In this step, we will identify the root causes of each area of focus. The root cause is the deepest
underlying cause of problems within any process. This process of identification is important
because the solutions to be formulated depend on the correct diagnosis of the root causes.
Kindly take note that there are two (2) different causes, namely:

a. Direct Cause – a cause that directly affects an event or condition. Example:


Fever causes Absenteeism. This type of cause is what we want to address.
b. Indirect Cause – a cause that affects the direct cause which by itself is not
sufficient to affect the event or condition. Example: Poverty contributes to
high malnutrition.

The usual approach to problem solving used by many is to come up with solutions based on
preconceived ideas and assumptions about the existence of the problem. Solutions may
temporarily provide improvement but the problem eventually resurfaces since the root cause
was not properly addressed. Thus, the root cause analysis approach is necessary in
meaningfully addressing the problem.

Root Cause Analysis is a structured and thorough review of the problem designed to identify and
verify what is causing the problem. Performing Root Cause Analysis requires transparency and
no predetermined assumptions. Otherwise, it may lead you to ignore the real causes of the
problem.

Once you have analyzed the performance indicators, school processes, and interviews with
learners and stakeholders, you now have a validated list of root causes. Congratulations! Once
the root causes are identified, we organize these causes into a diagram. We suggest that you
only use one tool to make the diagram.

Sample problem:
A school wants to determine the root causes of their low performance in Grade 3 NAT. Below are
examples of the application of the various suggested tools:
ANNEX 8 Root Cause Analysis Overview

1. Fishbone Diagram

2. Why-why Diagram

Because teaching and learning Because students are sick


experience is not engaging

Because students are always Because of contaminated water


absent

3. Problem Tree
ANNEX 8 Root Cause Analysis Overview

STEP 2

You can now synthesize these root causes to help you decide which root cause to prioritize and
address. We suggest two techniques to synthesize the root causes.
ANNEX 8 Root Cause Analysis Overview

Tallying
This technique is the simplest and is easily understood by stakeholders. The synthesis can be
done by counting the frequency of occurrence of a root cause. A high frequency count is a sign
that there is high prevalence of the root cause.

Triangulation
The Triangulation Technique can be used alone or together with Tallying. In Triangulation, we
take advantage of different sources of data to support validity of the root causes, if three or
more data sources (e.g. EBEIS, Interview with the Child, FGD with Parents) identify the cause as
direct, then we have confidence that this cause is the possible cause of the area of focus. Please
take note that you do not have to repeat the data analysis, interview, and FGD for this
technique.

Also, you can also use the checklist below to help you prioritize a root cause:

Checklist If your answer is yes, you


should probably prioritize
o Is the root cause within your this root cause.
control?
o Does the root cause cut across
different PIAs?
o Does solving the root cause
result to school-wide
improvement?
o Do you have enough resources
to address the root cause?
o Is there sufficient time to think
about the solution of the root
cause?

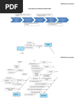
Problem # 1: Absenteeism

Why absenteeism Why the pupils Why Transportation


is a problem? frequently absent? Barriers affects Family Health Crises
the pupils
attendance?
ANNEX 8 Root Cause Analysis Overview

Health Issues Extended travel times can Students may take on


Impact academic
Family Factors lead to tardiness. additional responsibilities
performance of the
School Related Factors Costs of transportation. at home, leading to
pupils
increased absenteeism

Problem # 2: Poor Reading Comprehension

Poor
Poor Word
Word Poor
Poor Fluency
Fluency in
in Oral
Oral Poor
Poor Word
Word Attack
Attack
Recognition
Recognition Reading
Reading Skills
Skills

Cannot Read in Phrases Experiences spatial confusion,


Lacks rich oral language experiences
causing reversals
Cannot infer a meaning by using Cannot break words into
context clues Does not read in expression
syllables
Does not relate to idioms or other
forms of figurative language Ignores Punctuation Cannot link sounds to letters

Has not encountered words multiple Does not self-monitor to see if text Does not remember
times in multiple context makes sense what was read
Cannot analyzed words using roots and Does not predict or ask self-
affixes questions while reading Does not set a purpose before reading

Cannot create visual images of the Does not make connections prior to
information knowledge

Poor Word Poor Reading Poor


Poor
Recognition Comprehensio Comprehension
Comprehension
n

Problem # 3: Learners Materials

Learners Insufficient number Ratio is not 1:1 Insufficient


Material WHY? of Learners WHY? per learner WHY? supply of LM
Materials

You might also like