KEMBAR78
FL Studio Plugin Organization Guide | PDF | Equalization (Audio) | Audio Electronics
0% found this document useful (0 votes)
17 views12 pages

FL Studio Plugin Organization Guide

The document provides a structured approach for organizing plugins in FL Studio to enhance workflow efficiency. It includes steps for auditing plugins, creating categories, color-coding, organizing mixer tracks, and setting up templates. Additionally, it offers tips for using favorites and quick access to streamline the mixing and mastering process.

Uploaded by

themookha
Copyright
© © All Rights Reserved
We take content rights seriously. If you suspect this is your content, claim it here.
Available Formats
Download as PDF, TXT or read online on Scribd
0% found this document useful (0 votes)
17 views12 pages

FL Studio Plugin Organization Guide

The document provides a structured approach for organizing plugins in FL Studio to enhance workflow efficiency. It includes steps for auditing plugins, creating categories, color-coding, organizing mixer tracks, and setting up templates. Additionally, it offers tips for using favorites and quick access to streamline the mixing and mastering process.

Uploaded by

themookha
Copyright
© © All Rights Reserved
We take content rights seriously. If you suspect this is your content, claim it here.
Available Formats
Download as PDF, TXT or read online on Scribd
You are on page 1/ 12

(Due to technical issues, the search service is temporarily unavailable.

Organizing plugins in FL Studio can streamline your workflow and make mixing/mastering more efficient. Here’s a structured approach to
categorize your plugins, inspired by the previous list, but tailored specifically for FL Studio users. I’ll break this into questions you might
ask and actionable solutions.

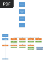
Step 1: Audit Your Plugins

Question: "How do I start organizing my plugins?"


Solution:

1.
List all your plugins (stock and third-party).

Open FL Studio’s Plugin Database (F8 or View > Plugin Database).

Sort them by type (EQ, Compressor, Reverb, etc.).


2.
Delete unused plugins or hide them to declutter.

Right-click a plugin in the Plugin Database > Hide from list.

Step 2: Create Categories (Folders)

Question: "How should I group my plugins?"


Solution:
Use FL Studio’s Plugin Database to create custom folders. For example:

EQ

Stock: Parametric EQ 2, Fruity EQ 2

Third-party: FabFilter Pro-Q 3, Waves SSL E-Channel


Compressors

Stock: Fruity Compressor, Fruity Limiter

Third-party: Waves CLA-76, FabFilter Pro-C 2

Reverb/Delay

Stock: Fruity Reeverb 2, Delay 3

Third-party: Valhalla VintageVerb, Soundtoys EchoBoy

Saturation/Distortion
Stock: Fruity WaveShaper, Soft Clipper

Third-party: Decapitator, Black Box HG-2

Mastering Tools

Stock: Maximus, Fruity Multiband Compressor

Third-party: iZotope Ozone, FabFilter Pro-L 2

Utility

Stock: Fruity Balance, Stereo Shaper

Third-party: Voxengo SPAN, Waves WLM


How to create folders:

1.
In the Plugin Database, right-click > Create Folder.

2.
Drag-and-drop plugins into your custom folders.

Step 3: Color-Code Plugins

Question: "How can I visually distinguish plugins?"


Solution:
Use FL Studio’s color tagging:

1.
Right-click a plugin in the Channel Rack or Mixer > Color > Choose.

2.
Assign colors by category:
Blue for EQs

Red for Compressors

Green for Reverbs

Purple for Mastering tools

Step 4: Organize Your Mixer Tracks

Question: "How do I set up my mixer for mixing/mastering?"


Solution:

1.
Label mixer tracks by category:
"DRUMS BUS": EQ > Compressor > Saturation

"VOCALS": DeEsser > EQ > Compressor > Reverb

"MASTER": Limiter > Stereo Imager > Metering

2.
Save mixer track presets:

Right-click a mixer track > Save mixer track state as...

Step 5: Use Favorites and Quick Access

Question: "How do I speed up plugin access?"


Solution:
1.
Mark frequently used plugins as Favorites:

Right-click a plugin in the Plugin Database > Add to favorites.

2.
Use FL Studio’s "Plugin Picker" (Ctrl+F8):

Type the plugin name to instantly find it.

Step 6: Template Setup

Question: "Can I save my organization as a template?"


Solution:

1.
Create a custom template with pre-labeled mixer tracks and plugin chains.
Set up your default categories (e.g., Drums, Bass, Master).

Save via File > Save as template.

2.
Example template structure:

Track 1: Kick (EQ > Compressor > Transient Shaper)

Track 2: Snare (EQ > Reverb > Saturation)

Master Track: Ozone 10 > Pro-L 2 > SPAN

Step 7: Workflow Tips for FL Studio


1.
Use Patcher for complex chains:

Create a "Mastering Chain" in Patcher with Ozone, Pro-L 2, and SPAN.

2.
Keyboard shortcuts:

Assign shortcuts to frequently used plugins (e.g., Ctrl+T for Parametric EQ 2).

3.
Preset Management:

Save presets for plugins like Maximus or Fruity Parametric EQ 2 for quick recall.
Example Organized Plugin List for FL Studio
Category Stock Plugins Third-Party Plugins
EQ Parametric EQ 2, Fruity EQ 2 FabFilter Pro-Q 3, Waves SSL E
Compression Fruity Compressor, Maximus Waves CLA-76, Pro-C 2
Reverb/Delay Fruity Reeverb 2, Delay 3 Valhalla VintageVerb, EchoBoy
Saturation Fruity WaveShaper, Soft Clipper Decapitator, Black Box HG-2
Mastering Maximus, Stereo Shaper Ozone 10, Pro-L 2, bx_masterdesk
Metering Fruity Balance Voxengo SPAN, Waves WLM

Final Tips

Back up your database: Export your Plugin Database settings via Options > Manage Plugins > Export database.

Stay updated: FL Studio 21+ has improved plugin management—update to the latest version.

Experiment: Your organization should reflect your workflow. Adjust categories as needed!
By following this system, you’ll spend less time searching for plugins and more time creating pro-level mixes.

You might also like