KEMBAR78
What Is Selenium | PDF | Selenium (Software) | Software Engineering
0% found this document useful (0 votes)
11 views3 pages

What Is Selenium

Selenium is an open-source web automation tool that enables users to automate interactions with web applications through various components like Selenium IDE, WebDriver, and Grid. It originated in the early 2000s when Jason Huggins created a JavaScript module, and it is popular for its ability to mimic real-world user actions across different browsers and platforms. However, Selenium has limitations, such as not supporting native desktop applications or API testing, and requires users to have a basic understanding of manual testing and programming languages.

Uploaded by

Viru
Copyright
© © All Rights Reserved
We take content rights seriously. If you suspect this is your content, claim it here.
Available Formats
Download as DOCX, PDF, TXT or read online on Scribd
0% found this document useful (0 votes)
11 views3 pages

What Is Selenium

Selenium is an open-source web automation tool that enables users to automate interactions with web applications through various components like Selenium IDE, WebDriver, and Grid. It originated in the early 2000s when Jason Huggins created a JavaScript module, and it is popular for its ability to mimic real-world user actions across different browsers and platforms. However, Selenium has limitations, such as not supporting native desktop applications or API testing, and requires users to have a basic understanding of manual testing and programming languages.

Uploaded by

Viru
Copyright
© © All Rights Reserved
We take content rights seriously. If you suspect this is your content, claim it here.
Available Formats
Download as DOCX, PDF, TXT or read online on Scribd
You are on page 1/ 3

 What is Selenium?

open-source web automation tools that leverages the power of web browsers and
helps automate workflows of how users interact with the web application within
the browser

 How Selenium originated?

The history of Selenium dates back to the early 2000s. Jason Huggins, an engineer
in ThoughtWorks, created a JavaScript module.

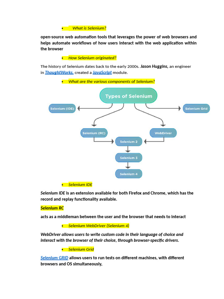
 What are the various components of Selenium?

 Selenium IDE

Selenium IDE is an extension available for both Firefox and Chrome, which has the
record and replay functionality available.

Selenium RC

acts as a middleman between the user and the browser that needs to interact

 Selenium WebDriver (Selenium 4)

WebDriver allows users to write custom code in their language of choice and
interact with the browser of their choice, through browser-specific drivers.

 Selenium Grid

Selenium GRID allows users to run tests on different machines, with different
browsers and OS simultaneously,
 Why is Selenium popular and What is selenium testing used for?

 What Selenium testing can do?

Opensource,

Mimic user action Almost all real-world user actions like button click, drag, and
drop selection, checkboxes, keypresses, taps, and scrolling can be automated using
Selenium testing.

Easy Implementation

Browser Support

Multiple language support

 What Selenium cannot do?

No support to automate native desktop

No support for assertions and validity


No support for image and code scanning
No support for API Testing
No support for Performance Testing

 What are the prerequisites for learning Selenium?

 The user knows the basics of manual testing


 Basic knowledge of coding in a programming language
that Selenium supports.
 The user has basic knowledge of HTML, CSS.
 Additionally, they possess the basic knowledge of XML
and JSON.
 Moreover, they know DOM and identify a web element
using a locator in DOM.

 Which Selenium Testing tool fits your need?

 Selenium WebDriver
o If you want to use a specific programming language for your
automation test cases.
o If you want to test applications in different platforms using
Selenium Grid
o Or, if you want to test applications in CI/CD.
o If you want to test applications and generate customized
HTML formatted reports.
o If you want to test modern dynamic data-heavy websites.

--------------------------------------------------------------------------------------------------------------------------
What is Selenium WebDriver?

open-source APIs, which provided the capabilities to interact with any of the modern web-
browsers

o Why use Selenium WebDriver for Web Automation?

o Why Selenium WebDriver is popular?

o What are the drawbacks of Selenium WebDriver?

 Understanding of Selenium WebDriver architecture?

o How Selenium WebDriver works?

 How to use Selenium WebDriver for Web Automation?

You might also like