KEMBAR78
Introduction to Apache Kafka | PPTX
Introduction to
Apache Kafka
By: Dhaval Thumar
WWW.AIMDEK.COM
Agenda
• What is Apache Kafka?
• How Kafka works?
• History
• Kafka Products
• Kafka Core Components
What is Apache Kafka?
● Apache Kafka is a distributed streaming Open source platform developed by
Apache Software Foundation, written in Scala and Java
○ A distributed system is a system with multiple components located on
different machines that communicate and coordinate actions via messages
in order to appear as a single system to the end-user.
○ Create real time data streams
○ Processing real time data stream
What is Apache Kafka?
How Kafka Works?
• Kafka adopted Pub-Sub messaging architecture.
Brocker
Publisher Subscriber
Message Broker
Message Producer Message Consumer
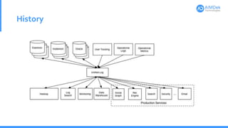
History
• Developed by Linkedin in 2011 to solve data integration problem
History
Kafka Products
• Kafka Broker - Central server system
• Kafka Client - Producer & Consumer Java & Scala Library
• Kafka Connect - Data Integration tool
• Kafka Stream - Java & Scala library for Real time stream processing application
• KSQL
Kafka Core Concept
• Producer
• Consumer
• Broker/Server
• Cluster
• Topic
• Partition
• Offset
• Consumer Groups
Kafka Producer, Consumer, Broker
Kafka Topic
Guys, I am collecting
data from multiple
producers. Which one
do you want?
Kafka Topic
Ok, give me the data
sent by the smart-
meter aproducer
Kafka Topic Well, the smart meter producer is sending three
different types of data.
1. Current-load-sent every minute
2. Consumed-units-sent every hour
3. Input-current-fluctuations-sent as and
when it happens Which one
do you want?
Kafka Topic
Well, give me the
current-load Message
Kafka Topic Ok, so you are looking for a current-load
message. That’s great! But we have a bunch of
smart meter producers, and all of them are
sending the current-load message. so which one
of those are you interested in?
Kafka Topic
Kafka Topic
Give me all the
data that you
received in the
current load
Live Demo
Questions and Answers
www.aimdek.com
AIMDek Technologies Pvt. Ltd.
+91 78747 88766 | +1 844-744-4423
Sales: sales@aimdek.com
General: hello@aimdek.com
AIMDek Technologies Inc.
+1 647-243-6116
Sales: sales@aimdek.com
General: hello@aimdek.com
AIMDek Technologies Inc.
+1 647-243-6116
Sales: sales@aimdek.com
General: hello@aimdek.com
www.aimdek.com www.aimdek.com
Canada India USA

Introduction to Apache Kafka

  • 1.
    Introduction to Apache Kafka By:Dhaval Thumar WWW.AIMDEK.COM
  • 2.
    Agenda • What isApache Kafka? • How Kafka works? • History • Kafka Products • Kafka Core Components
  • 3.
    What is ApacheKafka? ● Apache Kafka is a distributed streaming Open source platform developed by Apache Software Foundation, written in Scala and Java ○ A distributed system is a system with multiple components located on different machines that communicate and coordinate actions via messages in order to appear as a single system to the end-user. ○ Create real time data streams ○ Processing real time data stream
  • 4.
  • 5.
    How Kafka Works? •Kafka adopted Pub-Sub messaging architecture. Brocker Publisher Subscriber Message Broker Message Producer Message Consumer
  • 6.
    History • Developed byLinkedin in 2011 to solve data integration problem
  • 7.
  • 8.
    Kafka Products • KafkaBroker - Central server system • Kafka Client - Producer & Consumer Java & Scala Library • Kafka Connect - Data Integration tool • Kafka Stream - Java & Scala library for Real time stream processing application • KSQL
  • 9.
    Kafka Core Concept •Producer • Consumer • Broker/Server • Cluster • Topic • Partition • Offset • Consumer Groups
  • 10.
  • 11.
    Kafka Topic Guys, Iam collecting data from multiple producers. Which one do you want?
  • 12.
    Kafka Topic Ok, giveme the data sent by the smart- meter aproducer
  • 13.
    Kafka Topic Well,the smart meter producer is sending three different types of data. 1. Current-load-sent every minute 2. Consumed-units-sent every hour 3. Input-current-fluctuations-sent as and when it happens Which one do you want?
  • 14.
    Kafka Topic Well, giveme the current-load Message
  • 15.
    Kafka Topic Ok,so you are looking for a current-load message. That’s great! But we have a bunch of smart meter producers, and all of them are sending the current-load message. so which one of those are you interested in?
  • 16.
  • 17.
    Kafka Topic Give meall the data that you received in the current load
  • 18.
  • 19.
  • 20.
    www.aimdek.com AIMDek Technologies Pvt.Ltd. +91 78747 88766 | +1 844-744-4423 Sales: sales@aimdek.com General: hello@aimdek.com AIMDek Technologies Inc. +1 647-243-6116 Sales: sales@aimdek.com General: hello@aimdek.com AIMDek Technologies Inc. +1 647-243-6116 Sales: sales@aimdek.com General: hello@aimdek.com www.aimdek.com www.aimdek.com Canada India USA