KEMBAR78
General Structure of A Database System | PDF
0% found this document useful (0 votes)
11 views2 pages

General Structure of A Database System

The document outlines the general structure of a database system, detailing the roles of users, administrators, and APIs. Users are classified into four categories: application programmers, sophisticated users, specialized users, and naive users, each interacting with the database differently. The database administrator (DBA) is responsible for various aspects such as recoverability, integrity, security, and performance, while APIs provide a set of functions for software interaction.
Copyright
© © All Rights Reserved
We take content rights seriously. If you suspect this is your content, claim it here.
Available Formats
Download as PDF, TXT or read online on Scribd
0% found this document useful (0 votes)
11 views2 pages

General Structure of A Database System

The document outlines the general structure of a database system, detailing the roles of users, administrators, and APIs. Users are classified into four categories: application programmers, sophisticated users, specialized users, and naive users, each interacting with the database differently. The database administrator (DBA) is responsible for various aspects such as recoverability, integrity, security, and performance, while APIs provide a set of functions for software interaction.
Copyright
© © All Rights Reserved
We take content rights seriously. If you suspect this is your content, claim it here.
Available Formats
Download as PDF, TXT or read online on Scribd
You are on page 1/ 2

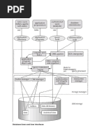
GENERAL STRUCTURE OF A DATABASE SYSTEM

File manager.
Manages the allocation of space in the disk memory and
of the data structures used to represent information.
USERS

We can define users as anyone who has all kinds of


contact with the database system from the moment it is designed, developed,
it ends and is used.

Users who access a database can be classified as:

Application programmers.
The computing professionals who interact with the system through
of calls in DML (Data Manipulation Language), which are
incorporated into a program written in a programming language (By
example, COBOL, PL/I, Pascal, C, etc.)

Sophisticated users.
Sophisticated users interact with the system without writing programs.
Instead, they write their questions in a database query language.
data.

Specialized users.
Some sophisticated users write database applications
specialized that do not fit into the traditional framework of processing
data.

Naive users.
Unsophisticated users interact with the system by calling one of
the permanent application programs that have been previously written in
the database system, we can mention the naive user as the
end user who uses the database system without knowing anything about the design
inside of it for example: an ATM

ADMINISTRATOR

The database administrator (DBA) is the person responsible for the


environmental aspects of adatabaseIn general, this includes the
next:

Recoverability - Create and TestBackups


Integrity - Verify or assist in verification at thedata integrity
Security - Define or implementaccess controlsto the data
Availability - Ensure the longest time oflit
Performance - Ensure maximum performance even with the
limitations
Development and support for testing - Help programmers and
engineers to use the database efficiently.
The logical and physical design of databases, although not mandatory,
of a database administrator, is sometimes part of the job. Those
functions are generally assigned to database analysts or to
the database designers.

APIs

An application programming interface or APIEnglishApplication


Programming Interface) is the set offunctions and procedures(o
methodsin theobject-oriented programming that offers certainlibrary
to be used by other software as an abstraction layer. They are used
generally in libraries.

You might also like