KEMBAR78
Report | PDF | Apple Pay | Apple Inc.
0% found this document useful (0 votes)
20 views2 pages

Report

Apple Pay, launched by Apple in 2014, allows users of compatible devices to make contactless payments using NFC technology. The service is free for users and relies on partnerships with various banks for transaction processing, ensuring security through biometric authentication methods like Touch ID and Face ID. Despite competition from Google Pay and Samsung Pay, Apple Pay remains dominant due to its extensive user base and secure transaction features.
Copyright
© © All Rights Reserved
We take content rights seriously. If you suspect this is your content, claim it here.
Available Formats
Download as PDF, TXT or read online on Scribd
0% found this document useful (0 votes)
20 views2 pages

Report

Apple Pay, launched by Apple in 2014, allows users of compatible devices to make contactless payments using NFC technology. The service is free for users and relies on partnerships with various banks for transaction processing, ensuring security through biometric authentication methods like Touch ID and Face ID. Despite competition from Google Pay and Samsung Pay, Apple Pay remains dominant due to its extensive user base and secure transaction features.
Copyright
© © All Rights Reserved
We take content rights seriously. If you suspect this is your content, claim it here.
Available Formats
Download as PDF, TXT or read online on Scribd
You are on page 1/ 2

Report on the Payment System: Apple Pay

Santatra ANDRIAMPARANY–group 3

The American multinational company Apple, known for the marketing of products
and electronic services (smartphone, tablet, personal computer, software, objects
connected), launched in 2014 the payment system 'Apple Pay'. With Apple Pay, the
Apple smartphone users (starting from the iPhone 6 and later) can perform...
contactless payments on dedicated terminals for this type of payment, using the iPhone
or the connected watch "Apple Watch" that is linked to the iPhone.

Apple Pay is based on NFC (Near Field Communication) technology, like other systems.
contactless card payment on electronic payment terminals (EPT).
The iPhone user has the option to store their credit card information on the
"iWallet" software natively installed on the iPhone. Once the card information is entered.
registered, the user can then use their smartphone as a means of payment in
alternative to his credit card. Thus, when making a purchase at a merchant that offers the possibility
to pay via a card reader accepting contactless payments, the customer will be able to settle their purchase with
his smartphone via Apple Pay.
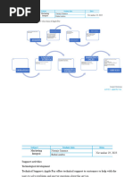
At the beginning of the transaction process, the merchant enters the amount to be paid by the customer.
on the POS terminal. The customer will then need to bring their smartphone close to the POS terminal (or their Apple Watch),
then validate the transaction, in a few seconds!

Innovative, Apple Pay is functional thanks to the partnerships in place between Apple, which created the
payment system, and the different banks issuing credit cards. There are
among them, traditional banks (American Express, Crédit Agricole, HSBC,…) but
also the "neo-banks" or online banks (N26, Boursorama Bank, Orange Bank,
…).

Transactions made at a merchant with Apple Pay are therefore processed in the same
way that transactions made with a credit card, as the Apple Pay system does not
to serve as an alternative to the physical card, the information of which is already recorded in the
user's smartphone. To this end, the regulations governing Apple transactions
Fees are those applied by the issuing banks of the associated bank cards.
system.

The cost of the Apple Pay service is completely free for the user, meaning there are no fees.
additional is applied when a user decides to use ApplePay during a
transaction. The communication for the promotion of the Apple Pay service is done by Apple at
through its generic product and service promotion campaigns, via ads
advertisers, through their website and especially via social networks. But banks
partners also promote the Apple Pay service through their own
communication.

We mentioned earlier that the Apple Pay payment system is available on devices
Apple, namely Iphone (smartphone), Ipad (tablet), Macbook (personal computer) and Apple
Watch (smartwatch).
To go into a little detail about the Apple Pay system, we will focus on
on the part that makes this service an interesting service in terms of payment methods: the
authentication technology.
Indeed, to authenticate and validate the transaction during a payment with the smartphone, the
Information about the bank card already registered on the smartphone, authentication is
simply do it with Apple Pay and the transaction is validated thanks to the biometric sensor
"Touch ID" of the smartphone, with a small click! This 'Touch ID' sensor is actually a reader.
fingerprint, installed on Apple devices, then the system appeared
facial recognition 'Face ID' on the new generations of iPhone. With these two
technologies, the client will no longer have to enter their credit card code, 'Touch ID' and
"Face ID" will be responsible for confirming their identity for the transaction to be validated.

Apple Pay being reserved only for users of Apple brand devices, at the level
from the competition in the market, we find the payment system 'Google Pay' which
is intended for smartphone users on Android (the mobile operating system
of the multinational company Google), but also "Samsung Pay" for users
the smartphone of the brand Samsung.
However, neither of these two competitors can disrupt Apple Pay, simply put.
because unlike Apple Pay, Google Pay and Samsung Pay are still limited to a
limited number of partner banks. In September 2020, Apple recorded over 1 billion
of iPhone users in the world, and according to the Bernstein research firm, "Apple Pay
represents about 5% of card payments worldwide," and that in 5 years, "A
one in ten card transactions will be made using Apple Pay.

What makes the strength of the Apple Pay system is the speed, simplicity, and especially security.
transactions. Indeed, authentication is done in a few seconds with Apple Pay, and the
transaction is validated with a simple click using 'Touch ID' or a simple glance with 'Face'
In terms of security, with Apple Pay, with each transaction the card information
banking are converted into a unique disposable number, usable only for a single
transaction. There is therefore no way of hacking as the information on the bank card does not
are not communicated but masked through this disposable number, and even intercepted, this
number can only be used once. Where the Apple Pay system would have flaws or
negative points, it's simply because it is reserved only for users
from devices of the Apple brand.

You might also like